Усилитель мощности 1000, 500, 250 и 125 ватт
|
Эта запись находится в рубриках: "УНЧ и Звукотехника".
Вы можете комментировать здесь либо в любимой социальной сети.
|
Уважаемые радиолюбители! Усилители 100% работоспособные. Все (ну или 99%) нюансы обозначены в комментариях ниже, накопленных за 5-и летнюю историю с момента публикации этой статьи. Есть подборка фото 250 Вт УНЧ из данной серии, которые любезно были выложены радиолюбителем Boris’ом. В комментариях есть видео работы - в частности, комментарий №706, найдите поиском по странице, предварительно раскрыв все комментарии после статьи ↓
Скачать архив с печатками в формате .lay, любезно предоставленными радиолюбителем Юрием (комментарий №791). По всем вопросам пишите на почту автора, указанную в комментарии.

Ранее мы публиковали схему УМЗЧ с выходной мощностью 1 кВт. Но тот усилитель мощности, хотя и крайне прост в изготовлении, имеет существенные недостатки. Они, пожалуй, перечеркивают все имеющиеся плюсы. Во-первых, интегральный тип существенно ухудшает качественные характеристики усилителя мощности. Во-вторых, микросхема PA03 совсем недешева, и многим радиолюбителям она просто не по карману. Ведь для радиолюбителя очень важна стоимость и доступность входящих в электронное устройство радиодеталей. В-третьих, кроме того, что микросхема дорогая, так её ещё непросто найти.
Поэтому порадуем вас, уважаемые радиотехники, любители мощного звука и качественной звуковоспроизводящей аппаратуры, схемами транзисторного усилителя мощности. Все радиодетали доступны и популярны. А это значит, что при изготовлении печатной платы собрать представленные усилители мощности не составит труда, и обойдется недорого.
Все схемы представляют собой частные варианты классической схемы усилителя мощности на MOSFET. Что такое MOSFET? – спросят некоторые начинающие радиолюбители. Это английская аббревиатура. В полном виде MOSFET – это metall-oxide-semiconductor field effect transistor. А если по-русски, то это МОП-транзистор, а иначе полевой транзистор с изолированным затвором. На рисунках показаны строение MOSFET и их графическое обозначение. Ну это так, для полноты картины и расширения радиотехнического кругозора.
Кстати, в качестве неплохого справочного материала по полевым MOSFET ознакомьтесь с подборкой буклетов с характеристиками и возможными заменами.
Общее описание усилителя мощности
Итак, как мы обозначили, схемы будет четыре. Все они типичные двухтактные усилители мощности на полевых транзисторах в оконечном каскаде. Применение мощных ключей на выходе является весомым аргументом. При огромной выходной мощности схемы усилителя показывают отличные результаты по коэффициенту нелинейных искажений и уровню шума. Качество собранных УМЗЧ высокое. КНИ не превышает 0,26% при 1000 ватт на выходе. А при 300 Вт составляет вообще 0,008%. Просто отлично! Усилитель мощности практически один и тот же. Изменяется только количество транзисторов в оконечном каскаде. Однако применение MOSFET требует высокого напряжения питания. В нашем случае питается усилитель мощности от двуполярного источника напряжением +/-95, +/-70 и +/-50 вольт.
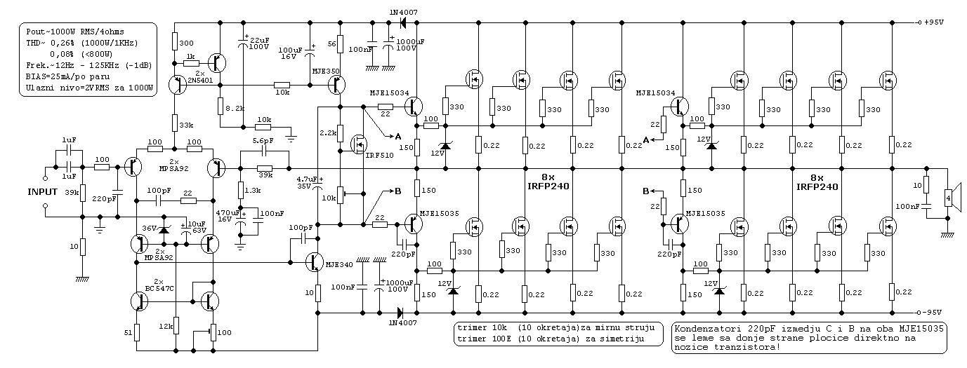
Усилитель мощности 1000 ватт
Что ж, перейдём к самому интересному. Начнем рассматривать схемы усилителя в порядке уменьшения их мощности. На повестке мощность в 1 кВт. Данный вариант больше подходит в качестве сценического, но точно не домашнего. Усилитель мощности рассчитан на нагрузку 4 Ом при напряжении питании до 100 вольт в плечо, но не более. Напряжение сети в 220 вольт не позволяет поднять его выше. Пожалуй, единственный минус усилителя и кроется в питании. Для разгона УМЗЧ на полную мощность нужен трансформатор минимум в 1250…1300 ватт! Такой источник питания получится в разы дороже всех радиодеталей и монтажа самого усилителя. Хотя, конечно, разумнее использовать импульсный блок питания.
Авторский вариант схемы усилителя мощности на 1000 ватт выглядит так:
Но есть ещё модернизированный вариант:
Нетрудно заметить изменения как во входном каскаде, так и в оконечном. Также из последней схемы усилителя мощности, по опыту радиолюбителей, можно убрать диод 1N4007. Но этот совет необходимо проверять эмпирически.

В выходных каскадах стоят мощные MOSFET IRFP240.
Купить MOSFET IRFP240 вы можете здесь.
Максимальные силовые характеристики их впечатляют. Максимально допустимое напряжение сток-исток и сток-затвор до 200 вольт. Сила тока на стоке 20 ампер, пиковая до 80 ампер. Но сильно зависит от нагрева. Поэтому IRFP240 требует хорошего, лучше принудительного, отвода тепла. Напряжение затвор-исток до +/-20 В. Максимальная рассеиваемая мощность до 150 ватт.
Также есть несколько топологий печатных плат усилителя мощности. Одна вытянутая, спроектированная по типу чертежа схемы. Другая более квадратная. Входной каскад расположен в центре платы. Используйте, которая больше подходит вам.
Добавлено: топологию печатной платы и расположение радиодеталей на ней можно скачать. Ее размеры 300×75 мм.
Вот фото практически готового усилителя мощности. Вид платы со стороны монтажа:
Усилитель в сборе и радиатор:
Добавлено: вот ещё фото практически готового усилителя мощности по предствленной выше топологии печатной платы:
Готовый экземпляр на тестовом стенде:
А вот другой вариант печатной платы:
Его можно скачать в формате .PDF. Скачать
Усилитель мощности 500 ватт
Уменьшаем количество полевиков в каскаде до 12 (по 6 штук на плечо) и, соответственно, понижаем мощностные характеристики. Но напряжение питания по-прежнему +/-95 В. Мощность усилителя остается немалой, а КНИ уменьшается до 0,18%. Схема тоже не совсем однозначная. Если по накатанной применять MOSFET IRFP240, то получите 500 ватт.

Однако, опять же по советам радиолюбителей, при использовании вместо IRFP240 IRFP260 можно и из этой схемы усилителя выжать 1000 Вт. Так что вопрос остается дискуссионным. Хотя, судя по характеристикам полевика, при идентичном напряжении сток-исток и сток-затвор до 200 вольт, сила тока на стоке уже 46 ампер, пиковая до 184 ампер! А рассеиваемая мощность транзистора 280 Вт.
Купить MOSFET IRFP260 вы можете здесь.
На схеме указаны именно IRFP260.
Также стоит позаботиться о шунтирующем конденсаторе 220 пФ на MJE15035 и попробовать убрать диод 1N4007. В авторском варианте нагружается усилитель 8 Ом динамиком. Но, судя по отзывам, УМЗЧ хорошо ведет себя и при 4 Ом динамике.
Печатная плата для него имеет вид:
Ее тоже можете скачать в формате .PDF. Скачать
В итоге должно получиться следующее:
Усилитель мощности 250 ватт
Спустимся ближе к земле. Выходная мощность в 250 ватт уже не так режет ухо. Думаем, что многие радиолюбители предпочтут именно этот вариант транзисторного усилителя.
В нем применены 8 MOSFET IRFP240. Напряжение питания понижено до +/-70 В. Номинальная нагрузка 8 Ом. Радует уровень КНИ и шумов в 0,12% при номинальной выходной мощности в 250 Вт. Частотный диапазон предостаточно широк. Также не забываем про диод. Эксперимент вам в помощь. Печатная плата для рассматриваемого усилителя мощности имеет топологию:
Скачать в формате .PDF.
После монтажа получается красивая конструкция:
А вот фото печатной платы с радиаторами для транзисторов предоконечного каскада:
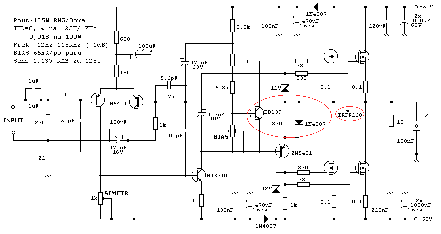
Усилитель мощности 125 ватт
Вот мы подошли к более приемлемой для большинства радиолюбителей и ценителей качественных акустических систем схеме усилителя мощности. Здесь применяются всего 4 MOSFET IRFP260. Конечно же, можно установить и IRFP240. Более того в базовом варианте усилителя именно эти МОПы и применяются. Так что, если будут проблемы с запуском УМЗЧ на IRFP260, то смело ставьте IRFP240. Стандартная нагрузка без каких-либо последствий 8 Ом. Напряжение понижаем до +/-50 вольт, что, естественно, не может не радовать. Т.е. 125 ваттный усилитель мощности более приземленный и реальный. А вот качественные показатели ещё выше. Даже при полной мощности КНИ равен 0,1%, а при 100 ваттах – 0,018%. Схема усилителя мощности на 125 Вт:
А вот монтаж печатной платы является частным случаем предыдущей. Просто из неё выкинуты четыре транзистора конечного каскада. Вот что получилось в итоге:
А вот, как сказано выше, базовая схема усилителя мощности на MOSFET IRFP240:
Обратите внимание на замену биполярного BD139 на полевой IRF510 и некоторые изменения в номиналах радиодеталей.
Купить IRF510 вы можете здесь.
А вот и печатная плата для нее:
Это очень надёжный и простой усилитель мощности. Показывает отличные результаты даже при сложных условиях эксплуатации.
Подведение итогов
Итак, мы имеем четыре типовых схемы одно и того же усилителя мощности звуковой частоты на мощных полевиках. В их конструкциях существенных отличий нет. В качественных показателях, в частности КНИ+шумы, имеются небольшие девиации. Но зато по мощностным характеристикам и, соответственно, энергозатратам различие солидное. Стоит отметить, что собрав входной каскад единожды и повесив для начала по одному или по два МОПа, в дальнейшем вы сможете легко изменять выходные характеристики усилителя мощности добавлением полевых транзисторов в оконечный каскад.
В базовых схемах применяются MOSFET IRFP240. Однако многие радиолюбители рационализаторы пытаются модернизировать этот усилитель мощности, поставив IRFP250, IRFP260, убирая и заменяя некоторые радиодетали. Также указывается, что с IRFP260 могут возникнуть проблемы, т.к. у него повышенная ёмкость перехода. Но это можно проверить лишь опытным путем. Надеемся, что изложенный материал поможет вам собрать заветный усилитель мощности.
Многие радиодетали для усилителей вы можете купить здесь.
Метки: УНЧ
Радиолюбителей интересуют электрические схемы:

























Здравствуйте!!!! Я так и не понял, а куда подключать звуковые колонки? на 1000 ватт!!!
28 июня 2011 в 2:26
Уважаемый Николай, вы про про схему усилителя мощности 1000 ватт или про его печатную плату?
На плате выход на динамик обозначен SPK (Speaker). Второй - масса относительно двуполярного питания (GND).
28 июня 2011 в 8:19
Вообщем понятно, это вход звука (GND) и выход звука (SPK) А где же питание подключать и на сколько он вольт???
И схема на какую плату а то я смотрю там есть второй вариант платы???
28 июня 2011 в 12:25
Николай, всё неправильно!
GND на схеме усилителя мощности - от слова ground - земля. Или, по-русски, масса, шасси, общий провод электросхемы. Так вот, выход на динамик - это два провода. Один от точки с надписью SPK, а второй - GND.
Вход на плате вовсе не соединен с массой (GND). Посмотрите схему усилителя мощности. Вход обозначен словом Input. На печатной плате усилителя 1 кВт есть такая же надпись в центре возле радиатора транзистора MJE350 - это и есть вход УМЗЧ.
Питание двуполярное +/-95 вольт. Подключается к соответствующим точкам, указанным и на схеме, и на плате надписями +95V и -95V. Средняя точка (масса) для подключения питания - это также GND.
Все вышеописанное мной справедливо для этой печатки. А схема - первая.
28 июня 2011 в 14:43
Привет всем , можете подсказать на сколько вольт и ампер трансформатор на 500 ватт УМЗЧ и какой диодный мост на него лучше будет ?
29 июня 2011 в 17:43
Габаритная мощность трансформатора для усилителя мощности на 500 Вт нужна не менее 600…625 Вт. Вторичная обмотка на напряжение 146 вольт с отводом от середины. Т.е. по 73 В на плечо. При этом ток во вторичной обмотке будет составлять 4,3 ампера. Для такой силы тока необходим провод диаметром не менее 1,5 мм. Можно мотать меньшим диаметром в несколько жил. Диоды для моста можно поставить на ток не менее 18 А и напряжение >150 В.
Сила тока в первичке 2,7…2,8 А. Диаметр обмоточного провода - 1…1,2 мм.
29 июня 2011 в 23:01
Подскажите, усилитель на 125 Ватт расчитан на нагрузки 8 или 4 Ома?
11 июля 2011 в 22:48
Вообще расчетная нагрузка для 125 Вт усилителя мощности составляет 8 Ом. Но допускается подключение динамика импедансом 4 Ом. При этом не допускайте перегрева выходных транзисторов. Возможны также девиации в коэффициенте нелинейных искажений и выходной мощности.
12 июля 2011 в 0:09
a kakie zameni tranzistoram MJE15034,35 podoidut? i mojno ix zamenit na MJE15032,33?
13 июля 2011 в 18:21
Смотрите по характеристикам транзисторов. При этом учитываются:
* максимально допустимые напряжение эмиттер-коллектор не менее 200 вольт;
* ток коллектора не менее 4 ампер;
* рассеиваемая мощность коллектора не менее 40…50 ватт;
* коэффициент усиления по току не менее 100.
Транзисторы лучше выбирать комплементарные из одной партии.
Замена на MJE15032 и MJE15033 возможна.
При температурах выше 25 градусов коэффициенты усиления этих транзисторов, особенно при токах выше 0,8…1 А, отличаются незначительно.
У MJE15032 и MJE15033 по сравнению с MJE15034 и MJE15035 при дальнейшем увеличении тока коллектора коэффициент усиления более стабильный.
А вот при отрицательных температурах эксплуатации они не пригодны для замены. Слишком большой разброс.
Проверьте опытным путем. Если будет недостаточно усиления при малых токах, то поставьте составные транзисторы из двух MJE15032 и двух MJE15033:
14 июля 2011 в 12:15
Значит, если подключать динамик на 4 ома мощность увеличится вдвое?
14 июля 2011 в 13:54
В теории да, а на самом деле всё зависит от многих факторов.
Как то:
- импеданс динамика на разных частотах различный;
- выходной ток ограничен параметрами выходных транзисторов; т.е. они могут не “додать” тока, чтобы выходная мощность со 125 ватт выросла до 250.
Также в случае применения динамика 4 Ом транзисторы поставьте на радиатор с принудительным охлаждением. И при тестовом запуске проверяйте их нагрев.
14 июля 2011 в 14:38
Ogromnoe sposibo za informaciyu po zamene tranzistorov MJE15034,35 na MJE15033,32 i vot kakoi vopros vot srazu vo izbejanie nedostato4nosti usileniya kak vi skozali vishe postaviv srazu sostovnie tranzistori MJE15033+MJE15033 MJE15032+MJE15032 kakieto izmeneniya s nominalami na sxeme posleduyut ili mojno svobodno bez izmeneniya tak stavit? ili vsyoje po odnomu tranzistoru budet dostato4no esli ne trudno podskojite pojalusto?
20 июля 2011 в 8:15
i posledni vopros kakoi tok pokoya nujno ustonavlivat? i v ka4estve bloka pitaniya mojno budet ispolzovat impulsni blok pitaniya otdovaemi v nagruzku moshnost v 1 kw ?
20 июля 2011 в 8:25
Mojno uveli4it moshnost uselitelya posredstvom uveli4eniya koli4estva vixodnix trnzistorov toest polu4it moshnost bolshe 1000 watt?
20 июля 2011 в 8:56
Поставьте пока по одному транзистору. Номиналы пока также менять не стоит. Соберите для начала один выходной каскад на заменяемых транзисторах и проверьте работоспособность усилителя мощности. Ток покоя на схемах обозначен аббревиатурой BIAS. После проверки можете собирать остальные каскады.
Указанный блок питания отлично подойдет для усилителя мощности на 500 ватт. Для киловаттника, чтобы обеспечить все 1000 ватт на выходе, нужно больше. Хотя его можно на всю громкость и не включать, а снять этак ватт 800.
Выходная мощность ограничена силовыми характеристиками транзисторов и соответствующим повышением напряжения питания при её увеличении. Можно повышать напряжение на транзисторах лишь до его предельно допустимого уровня. Для IRFP240 это 200 вольт. Но лучше выше 95 вольт на плечо не подавать.
20 июля 2011 в 11:09
А что за выводы на схеме А и В ?
21 июля 2011 в 10:22
Эти выводы (A с A; B с B) соединяются друг с другом. Получается своего рода параллельно-мостовое включение силовых MOSFET. Т.е. транзюки и так работают в параллели (по 4 штуки в каскаде) и их ещё дополнительно усиливают параллельными каскадами (ещё 4 штуки). Получается по 8 MOSFET на полупериод, итого, 16 в выходном каскаде. Вот такое своеобразное параллельное включение применено в первой схеме 1000 Вт усилителя мощности. Во второй схеме реализовано типичное параллельное включение транзисторов (по 8 на полупериод) без объединения их предварительно в группы.
21 июля 2011 в 12:59
то есть на 2(модернезированой схеме) А и Б выводы не нужны, так что ли !?
27 июля 2011 в 18:35
Нет, не нужны. Разве что они могут быть использованы для проверки выходного каскада усилителя мощности.
27 июля 2011 в 20:17
а примерно во сколько рубликов обойдется собрать Умзч на 1Квт ??
6 августа 2011 в 17:11
При наличии динамика не дороже 2000 руб. (если учесть, что средняя цена на самые дорогие радиодетали данного усилителя мощности - полевые транзисторы IRFP240 - 65 руб/шт.)
6 августа 2011 в 21:11
Здравствуйте, Скажите пожалуйста, как правильно подбирать по параметрам выходные транзисторы? И какое допустимое отклонение параметров
Спасибо.
7 августа 2011 в 19:26
Обычно принимают за допустимый уровень отклонения характеристик радиоэлектронных компонентов 5%. В крайних случаях можно использовать транзисторы с отклонениями от рекомендуемых значений до 10%.
У MOSFET основными электрическими характеристиками являются:
* n-канал или p-канал (IRFP240 - это MOSFET n-типа);
* допустимое напряжение сток-исток (Vds или Drain to Source Voltage) (для IRFP240 составляет 200 вольт);
* допустимое напряжение затвор-исток (Vgs или Gate to Source Voltage) (для IRFP240 составляет 20 вольт);
* максимальный ток стока (Id или Drain Current) (для IRFP240 20 ампер);
* пороговое напряжение затвор-исток, при котором начинает открываться переход сток-исток (Vgs(th) или Gate to Source Threshold Voltage) (от 2 до 4 В);
* сопротивление перехода сток-исток в открытом состоянии (Rds(on) или Drain to Source On Resistance) (180 мОм при Vgs=10 вольт);
* полный заряд затвора (Q(tot) или Total Gate Charge) (60 нК).
Подведем итог сказанному.
● При замене рекомендуемого МОП-транзистора аналогичным обязательно обратите внимание на параметры Vds, Vgs (должны быть больше или равны аналогичным параметрам заменяемого, т.е. Vds≥200 В; Vgs≥20 В). Однако не нужно использовать MOSFET с запасом по рабочему напряжению более чем в 2…2,5 раза, т.к. ухудшаются скоростные характеристики.
● Обязательно учитывайте силу тока Id (параметр у заменяющего должен быть больше либо равен номиналу, т.е. Id≥20 А).
● Параметр Vgs(th) некритичен.
● Чем меньше сопротивление канала (Rds(on)), тем лучше; меньше нагрев и падение напряжения (т.е. Rds(on)≤180 мОм).
● Заряд затвора (Q(tot)) влияет на скоростные характеристики, быстроту открытия и закрытия (т.е. Q(tot)≤60 нК).
Как уже говорил, в противоположную от рекомендуемой сторону допустимо отклонение не более 5%.
Вот теперь можете подбирать аналоги.
Вместо IRFP240 можно поставить IRFP4227PbF, IRFU4620PBF, IRFB23N20DPBF и пр.
8 августа 2011 в 12:56
Здравствуйте, а какой нужен предварительный усилитель на 500 ват усилитель?, сколько вольт на раскачку нужно, и если можите поделитесь своей схемой предварительного, за раннее спасибо

9 августа 2011 в 1:22
Спасибо, Вам за отзыв, но я немножко не это имел в виду
Далеко не все транзисторы, даже одного типа проводимости и из одной партии имеют одинаковые параметры. поэтому меня интересует следующее, нужно ли делать подборку по параметрам IRFP240 и если да, то как именно?
Спасибо.
С уважением
Михаил
10 августа 2011 в 2:21
HIRURGVOVA, на входе уже есть цепь предварительного усиления. Если все же усиления будет не достаточно, соберите предусилитель на любом операционном. Дополните его фильтрами НЧ и ВЧ для более точной подстройки воспроизводимых частот.
К примеру, Усилитель на LM386 или Предусилитель и регулятор тембра
ПтицЪ, обычно у транзисторов из одной партии хоть и имеются отклонения параметров, однако они крайне малы и ими можно пренебречь. Для лучшего сглаживания разброса электрических характеристик в схеме предусмотрены выравнивающие резисторы на каждом MOSFET. Дополнительно снизить влияние отклонения параметров транзисторов можно путем их более компактного размещения на радиаторе в целях равномерного нагрева. Также в схеме предусмотрен переменный резистор номиналом 100 Ом, отвечающий за симметрию плечей.
10 августа 2011 в 11:07
Здравствуйте!!! Скажите мне, какого размера эта печатная плата, и ещё хотел бы посмотреть сборку этой печатной платы.
http://xn--80a3afg4cq.xn--p1ai/wp-content/uploads/2011/06/1000watt_amplifier_plata.gif
14 августа 2011 в 19:30
Хотелось бы узнать вариант на 1000 вт. будет работать в 1Ом???И как настроить его подстроечными сопративлениями на 100 и 1К??
15 августа 2011 в 13:23
Вы хотите сказать на нагрузку в 1 Ом?
Если я вас правильно понял, то нет, слишком малое сопротивление. Обратите внимание тогда на усилитель мощности Apex 500 ватт. По крайней мере, он допускает подключение на 2 Ом нагрузку. Но 1 Ом слишком мало!
15 августа 2011 в 18:15
HFS, на рисунке указаны размеры. В общем, не менее 240×115 мм.
В итоге должно получиться что-то типа этого:
Эту компоновку нашел в Инете, но она не для 1000 Вт усилителя, а для 500 Вт.
15 августа 2011 в 19:01
Да, чуть не забыл.
Резистором номиналом 100 Ом нужно установить напряжение смещения (Vce) транзисторов MJE15034-35 <10 мВ.
Резистором 10 кОм устанавливается ток смещения или ток покоя (Ic, BIAS) транзисторов порядка 25…30 мА.
15 августа 2011 в 23:18
А зачем 1 Ом? Не на СПЛ же. На повседнев 4 Ома самое то.
15 августа 2011 в 23:24
сборка Унч одно… а сделать ИБП к нему надо(совершенно другая схемка)
18 августа 2011 в 9:52
советуете собрать сначала ИБП?
18 августа 2011 в 11:11
думаю сначала сделать ИБП , а потом и сам УМЗЧ , учитывая габаритную мощность…
18 августа 2011 в 11:36
Da eto to4no prejde 4em sobirat uselitel nujno tshatelno podumat o ego pitanii vot uje u menya 2 kanala po 1000w sobranni izza vibora bloka pitaniya polu4ilas dlitelnaya zaderjka i xorosho 4to est takoi dobri 4elovek kak Andreas i vot po ego sxeme (sxema preobrazovatelya moshnostyu 1000w)ya sobirayu impulsni isto4nik pitaniya
18 августа 2011 в 19:48
автор, подскажи, что на печатке 500Ватт за элементы; на плате написано: 149 там два элемента - это диод или стабилитрон, или ещё что-то ? И второй вопрос: два элемента, похоже резисторы, 200 Ом и 10кОм с надписью “Simet” “Birs” - это что такое, просто подстройка ?
18 августа 2011 в 23:07
Здравствуйте!!! Подскажите мне пожалуйста какой размер печатной платы на 1000 ватт, второго варианта!!! и какой трасформатор нужен на 95v смысле какой ток нужен для этих усилителей??? Спасибо!!!
19 августа 2011 в 9:15
Павел, эти диоды не ставьте.
Для чего нужны подстроечные резисторы, уже упоминалось в 32 комментарии.
Николай, о плате разговор тоже был выше, в 31 ком-ии.
Ток, потребляемый усилителем, учитывая RMS мощность 1 кВт и напряжение питания одного плеча в 95 В составит 10,5 А. В импульсе может достигать 20 А. Однако, учитывая то, что импульсы очень короткие, примите за расчетное значение силу тока в 15 ампер.
19 августа 2011 в 16:59
Николай ,трансформатор получиться слишком дорогим ,но зато простым решением !
27 августа 2011 в 21:51
Извините за пост который, возможно, уже был выше, но всё же - какое напряжение должно выходить с трансформатора (если брать стандартный источник питания)? Дело в том, что мне нужно определяться с трансом (мотать под заказ), помогите, какое напряжение, сила тока и мощность должен нести на “борту” тороидальный трансформатор ?
27 августа 2011 в 22:25
Вообще фильтрующий конденсатор после диодного моста повышает напряжение в среднем в квадратный корень из 2 раз. В действительности чуть меньше. Поэтому для получения постоянного напряжения в 95 В напряжение на вторичной обмотке трансформатора должно быть порядка 70 вольт. 70+70 с отводом от средней точки.
Насчет силы тока и мощности в 40 комментарии.
Мощность трансформатора для 1000 ватт должна быть не менее 1100 Вт.
Диаметр провода вторичной обмотки, исходя из значений силы тока (см. 40 ком-ий), не менее 2 мм. Можно и нужно мотать в несколько параллельных проводов меньшего диаметра. Диаметр провода первичной обмотки не менее 1,34 мм.
27 августа 2011 в 23:13
Здравствуйте я собрал 500вт на IRFP260
29 августа 2011 в 23:58
То есть, для 500 Ваттного усилителя нужно мотать 600 Ваттный трансформатор с первичкой более 1.3 мм и двумя вторичками на 70 В, 15 А проводом где-то 1.5 - 2.0 мм ?!
30 августа 2011 в 1:01
Ой, что-то вы понасчитали…
С габаритной мощностью соглашусь. Для первичной обмотки при силе тока в 2,72 А диаметра провода в 1 мм хватит. Вторичная, правильно, должна содержать два плеча по 70 В и, с учетом силы тока при пиковой мощности усилителя порядка 11 А, должна быть намотана проводом диаметром 2 мм.
30 августа 2011 в 8:35
deev, можете поделиться впечатлениями, советами по сборке?
30 августа 2011 в 8:39
подкиньте схему ИБП на 1300 ват пожалуйста,а то мотать трансформатор дорого выходит
30 августа 2011 в 18:30
Смотрите, например, схема импульсного преобразователя. Обратите внимание на комментарии!
30 августа 2011 в 21:12
AndReas, подведём итог, что нужно: купить 500-600 Ваттного железа, купить килограмм (может больше ?) 2 миллиметрового провода, купить провод 1 мм для первички (500 грамм хватит ?). Если что поправьте меня, просто мотать транс самому намного дешевле чем заказать, чтобы тебе намотали.
30 августа 2011 в 22:31
схема импульсного преобразователя. u nas s Andreasom otli4nie komentarii tam est posmotrite dumayu eto vas zainteresuet i budet namnogo lu4she i udobnei 4em motat ogromni i tyajoli trans i tembolee na zakaz i esho provod pokupat tam vsyo dostato4no podrobno opisano i kak peredelat ego dlya setevogo pitaniya i kak transformator podshitat i eto samoe cennoe nu a ns4yot gabaritov impulsnika ya uje ne govoryu sovsem ne sravnit s setevim transformatorom i kstati provoda toje tak mnogo ne nado.
30 августа 2011 в 23:12
Павел, количество провода лучше высчитать сначала по длине. Подготовьте трансформаторное железо и изготовьте каркас. По каркасу можно узнать длину одного витка, а зная количество витков и длину всего провода (плюс поправка на то, что длина витка второго и последующих слоев будет немного увеличиваться). Зная метраж будет проще высчитать массу, чем покупать наобум.
31 августа 2011 в 10:15
Наобум покупать некто не будет, конечно-же преобрету железо, затем посчитаю программой количество витков и т.д.
31 августа 2011 в 12:02
1 кг медного провода диаметром 2 мм - это 35 метров в длину; а 500 г медного провода диаметром 1 мм - чуть больше 70 метров. Вот и посчитайте, исходя из размеров каркаса трансформатора.
Да, и ещё. Вовсе не обязательно мотать вторичную обмотку одной жилой в 2 мм. Возможно, проще будет намотать в несколько жил меньшего диаметра.
31 августа 2011 в 20:40
AndReas, как посчитали ? Или у вас уже “набитый глас” в этой сфере ?)Конечно можно купить 1.5 кг провода 1 мм и сплести косичку, но это запарно будет, очень запарно…
1 сентября 2011 в 18:45
Длина провода = масса/(3,1415*8920*диаметр2/4), где 8920 кг/м3 - плотность меди.
И насчет косички. Вы не думайте, что косичка из двух жил провода 1 мм равносильна одной жиле провода диаметром 2 мм. Сравнивать нужно их сечения. Сечение 2 мм провода равно 3,1415 мм2. А сечение 1 мм - 0,785 мм2. Значит для эквивалентной замены одной жилы 2 мм провода потребуется 3,1415/0,785 = 4 жилы провода диаметром 1 мм.
1 сентября 2011 в 21:04
AndReas, спасибо за урок физики, мне его не хватало :) теперь буду знать как посчитать тот или иной показатель, спасибо.
2 сентября 2011 в 15:30
Ошибочка в печатной плате на усилитель 500Вт
Нет разводки под резисторы 100 ом на выходе mje15035,mje15034,и можно ли ваттность резисторов указать в схеме
6 сентября 2011 в 9:48
И вообще кто нибудь испытывал на 500, хочу собрать , но настораживают ошибки
6 сентября 2011 в 9:52
sana, во-во я тоже хочу собрать 500 Ватт, но….
6 сентября 2011 в 15:55
а схемы хоть работоспособны или так набор деталей???
8 сентября 2011 в 13:34
Виктор, по своей схемотехнике они вроде бы работоспособные, но это как-будто спросить у адмирала подводной лодки: как глубоко вы сможете погрузится? Вы не узнаете пока не проверите, так же и здесь; рабочая схема или нет можно узнать только методом собственного сбора усилителя
8 сентября 2011 в 15:15
Подскажите пожалуйсто,мижно ли Усилитель на 125 ватт запитать не от +/-50 вольт, а от +/-35 вольт с условием, что нагрузка на выходе будет 4 Ом
8 сентября 2011 в 17:57
Можно, но мощность упадёт был бы дин хоть на 2 ома. Впринции можно посчитать сколько он выдадит на 35 Вольтах .
8 сентября 2011 в 18:31
sana, в разводку печатной платы вкралась ошибка потому, что изначально 100 Ом резисторов в схеме не было. Она претерпела некоторые изменения, пока усилитель “доводили до ума”.
В печатных платах для усилителей мощности 250 и 1000 Вт этой ошибки в топологии нет.
P.S. Поправили эскиз.
Мощность резисторов можно установить из фото. 0,1 Ом - 5 Вт; остальные от 0,25 до 0,5 ватт.
Виктор и Павел, усилители, собранные по схемам, полностью работоспособны. Их собирали и не раз.
karas-280686, питать от +/- 35 В можно. При этом заявленной выходной мощности на нагрузку 8 Ом не получить. При нагружении усилителя на 4 Ом динамик позаботьтесь о хорошем отводе тепла от выходных транзисторов. Также возможно увеличение коэффициента нелинейных искажений.
9 сентября 2011 в 20:14
Подскажите методику настройки, какой ток покоя у схемы на 500 Вт , емкость по питанию 10000 на плечо хватит?
10 сентября 2011 в 21:59
добрый день…
у меня два вопроса…:
- 1 … у меня возникла не понятка с конденсаторами, на усилителе 1000Ват…
на схемене принципиальной которая розмещина в самом верху поста (Авторский вариант схемы усилителя мощности на 1000 ватт выглядит так:)
на каналах усиления мощности видны только *резисторы … и не слова о конденсаторах?!…
А вот на фотографиях ниже (того же 1000Ват) возле каждого IRFP240* красуются по два непонятный конденсатора о_О… зачем они нужны и почему их нет на схеме?…
- 2 … у меня есть два трансформатора на 4А и 7А - можно ли их соединить параллельно для получения 11А.. или же при таком подключении транс на 4А во время нагрузки не выдержит то ли первичка то ли вторичка?…
заранее спасибо за понимание и ответы…
11 сентября 2011 в 18:37
мммм…. =) и вовсе забыл .. есть и що один вопрос…
- 3 … есть альтернативная схема усилителя на 1000Ват. где транзисторы не розбиты на группы (просто стоят в ряд по 8шт.)
А что будет если этот ряд продолжить? так скажем по +4шт. и того по 12шт на ряд? или дублировать и сделать по 16шт. на ряд? - то получим 2Кват о_О (2000Ват) или это слишком мечтательно? =))
Есть ли здесь добрые люди? =)
Может ли кто-то выложить список деталей на усилок 1000 ватт по принципу:
пример…
резисторы:
2шт. - 0.33 (5Ват) *модель*
…
транзисторы:
16шт. - IRFP240
…
конденсаторы:
такие то … столько шт…
и т. д. =)
11 сентября 2011 в 18:44
sana, рекомендуется 1000…2000 мкФ на 1 ампер нагрузки. Для импульсных источников питания, а равно и для больших токов при обычном трансформаторном блоке, важна не ёмкость, а количество самих конденсаторов. Т.е. лучше поставить, скажем, 10 штук по 1000 мкФ, чем один на 47000 мкФ. Все это нужно по той простой причине, что конденсаторы, как, в общем-то, и любой радиоэлемент, рассчитаны на прохождение вполне определенной величины тока через их обкладки. Каждый электролит нужно блокировать керамическим конденсатором 0,1…1 мкФ. Также параллельно выпрямительным диодам лучше поставить небольшие емкости порядка 1 нФ для сглаживания переходных процессов. В вашем случае 10000 мкФ достаточно.
Насчет настройки и тока покоя смотрите комментарии выше.
alien, эти конденсаторы относятся к фильтру по питанию. О нем речь идет чуть выше. Лучше применять батарею конденсаторов, чем один большой емкости. Но это, так сказать, “отсебятина”. Т.е. каждый “затачивает” готовый вариант усилителя мощности на базе одной и той же принципиальной схемы под свои потребности. Это как будто скомпилировать ОС Linux под себя, но на базе актуального ядра.
О трансформаторах. Соединить можно, но не забывайте о правильной фазировке. Также стоит проверить на нагрев сначала на холостом ходу, а затем под нагрузкой. Нагрузить желательно до 80% от максимальной мощности, т.е. примерно до 8,5 А. Перед этим замерьте уравнительный ток между обмотками на холостом ходу. Его не должно быть или он должен быть как можно ниже, почти 0. Надёжнее, конечно, соединять вторичные обмотки параллельно после диодов. Тогда на трансформаторы не будет дополнительной нагрузки из-за разброса их параметров. А вообще из курса электромеханики можно узнать следующее. Параллельной работой двух или нескольких трансформаторов называется работа при параллельном соединении их обмоток как на первичной, так и на вторичной сторонах. При параллельном соединении одноименные зажимы трансформаторов присоединяют к одному и тому же проводу сети. Для нормальной работы при равенстве первичного напряжения вторичные напряжения также должны быть равны, т.е. трансформаторы должны иметь одинаковые коэффициенты трансформации. Рекомендуется, чтобы отношение номинальных мощностей трансформаторов, включенных параллельно, было не более чем 3:1.
В общем могу подытожить, что подключение возможно и применяется в промышленности, но при наличии конкретных трансформаторов реальные возможности их соединения можно проверить лишь экспериментально.
13 сентября 2011 в 23:37
Продолжить ряд силовых ключей, конечно, можно. Но чтобы получилось 2000 Вт, нужно питать усилитель напряжением не менее 135 вольт на плечо, даже больше. При этом сила тока во вторичной обмотке будет 20 ампер. Возникают трудности с трансформатором, его подбором по габаритной мощности и намоткой. Это если питать традиционным способом. В данном случае лучше использовать импульсный источник питания.
Что касается поведения самого усилителя при добавлении MOSFET, то, скорее всего, понадобится подгонка отдельных радиокомпонентов. В общем определенные трудности возникнут. Но в итоге ответ на ваш вопрос по добавлению полевиков таков - да, возможно.
14 сентября 2011 в 9:41
Ну так что? Создаст кто-нибудь …*.txt со списком радиоэлементов?
) - мне в помощь познания пришла фотография…
Ну или на крайний случай немножко переделать вот эту схему… плиз.. немножко побольше размер картинки, а то не могу разобрать номиналы и модели радиодеталей в месте большого их скопления…
_http://xn--80a3afg4cq.xn--p1ai/wp-content/uploads/down/unch/1000Watt.rar
Еще было бы хорошо немного переделать, я как человек с малым опытом и знаниями к примеру не догадался бы о том, что резисторы подключенные последовательно к транзисторам мощности (5-ти Ватные
В общих чертах было бы неплохо схему снабдить более точными данными о радиодеталях…
Для примера мне нравиться вот этот пост…
Усилитель мощности звуковой частоты - 200 ватт
Здесь есть и список элементов и много корректирующих данных, по номиналам элементов и правильности их пайки…
14 сентября 2011 в 15:19
alien, как мне кажется, на топологии печатной платы все понятно и разборчиво. Можно ведь увеличить масштаб штатными средствами .pdf просмотрщика.
14 сентября 2011 в 21:26
alien, вы явно не спец этого дела если не можете увеличить масштаб средством последовательного нажатия на “Плюсик” в адоб ридере :)
15 сентября 2011 в 15:29
- Но я как бы не совсем это имел ввиду, разобрать на схеме квадратики и дорожки это еще пол беды, ну это мне ни как не поможет в познании элементов на схеме…
- или (330Е) - это точно резистор а вот на сколько? 330Ом или 330кОм -ват по фотке около 5-ти?
- на схеме эсть непонятные мне пунктирные линии…
- еще детали (4007) (12v) (36v) -это еще что?
Было бы не плохо увидеть более подробную схему пайки, ну или к уже имеющейся коменты по поводу деталей…
-
16 сентября 2011 в 1:07
вот тема - Усилитель мощности 500 Вт
можете сделать схему 1000Ват-ного УНЧ более подробной? примеры желаемого вида, выше…
и вот плата
- Спасибо за понимание…
16 сентября 2011 в 1:55
alien tam vsyo prosto 0,33 eto rezistor 0,33 oma, 4007-diod 1N4007,12v i 36v eto stabilitroni na 12v i sledstvenno na 36v
16 сентября 2011 в 11:44
Радиоэлемент белого цвета на фото - это 5 Вт керамический резистор номиналом 0,33 Ом. Фото:
Можно использовать подобные и на другие номиналы. Например, 0,1 Ом, 0,15 Ом, 0,18 Ом, 0,2 Ом, 0,24 Ом, 0,27 Ом, 0,3 Ом:
330Е = 330 Ом = 330R
Мощность для него 0,25 Вт сгодится.
Пунктирные линии на эскизе печатной платы обозначают перемычки куском обычного монтажного провода (лучше потолще).
4007 - диод 1N4007 или отечественный КД258Д.
12v и 36v - стабилитроны на напряжение 12 В и 36 В соответственно. Например, КС212 и КС536А1.
16 сентября 2011 в 12:32
как сделать чтобы он работал в стерео режиме???
Заранее спасибо!!
17 сентября 2011 в 2:21
ммм… кто он? их тут много… (ответ - никак…)
все схемы монофонические и надо собирать два экземпляра.
17 сентября 2011 в 5:20
Vasia26, этим вы хотели получить 2х1000 ватт или как ?
17 сентября 2011 в 12:19
нет 2х250 Вт.
17 сентября 2011 в 12:33
Vasia26, в любом случае это невозможно, чтбы выполнить это нужно полностью переделывать схему усилителя или собирать два отдельных на одной плате, ну как-то так.
17 сентября 2011 в 14:54
а как правильно питания подключить до двух одновременно???
я новичок в этом, стараюсь научиться …
и какой блок питания нужен????
17 сентября 2011 в 20:41
Vasia26, два одновременно? в смысле два по 500 ватт или два по 250 ватт? Если два по 500 значит блок питания нужен не менее чем на 1500 ватт, а лучше ещё больше. Подключаются они параллельно друг к другу при этом нужно соблюдать длину связывающего проводника и его качество.
17 сентября 2011 в 21:23
у меня вопрос по подключению? к примеру у меня есть 5-ть усилителей по 100-(сто) ватт… можно ли их подключить на один блок питания? (я понимаю что он должен быть около 800Ват - но вопрос не в этом) можно , или лучше на каждый отдель (или хоть по два распределить), я просто думаю а бдруг они будут мешать друг-другу?
18 сентября 2011 в 13:46
alien, у самого от одного транса работает три усилителя, и нечего жив, главное качество соединения и элементов применяемых в схеме. Ещё можно собрать один большой блок питания на базе мощного транса и запитать им все пять усилителей, мешать они друг-другу не будут
18 сентября 2011 в 20:37
дайте пожалуйста полный перечень элементов для 250 Вт с номиналами …
буду очень благодарен..
18 сентября 2011 в 20:58
а мне для 1000ватт и 500ватт… спасибо
19 сентября 2011 в 1:19
А самим слабо открыть схемку и выписать элементы на бумажку ?:)
19 сентября 2011 в 14:50
номиналы! номиналы непонятны! вот к примеру резистор на схеме 5000Ватт который параллельно к динамику на сколько Ватт? АААА? я вот поставлю на 0.125 и что? згорит! а потом на 2Ватта и опять сгорит или нет?!
у меня нету высшего радиотехнического чтобы сам мог посчитать!
тут что нету доброго человека который розяснит номиналы радиоэлементов? ]:-> ]:-> ]:->
19 сентября 2011 в 16:55
alien, каждый радиолюбитель устраивает свои схемы “под себя”, я предлагаю взять и выписать все элементы на папирус))) самостоятельно, а мощность резисторов можно интуитивно почувствовать, скажем если усилок за минуту “жрёт” столько энергии сколько я за всю жизнь не выработал
значит и элементы должны быть тоже - по мощнее. Вообщем все резисторы ставьте 1 ватт, не найдёте 1 ватта тулите 0.25-0.5 (если будет 0.25-0.5 тогда придется ставить их на длинные ножки, чтобы был теплоотвод или пропустить выводы, каждого, резистора через термоусадку или залить силиконовым клеем. Это так если начнёт греться, если повышения температуры не будет тогда эти шаги просто не нужны) в зависимости от места применения…
19 сентября 2011 в 23:22
alien, мне дико интересно, а что вы будете усилять данным усилителем ? НЧ ? СЧ ? А может 500 ватт верхов (хороший способ выжить тараканов с дома
)
21 сентября 2011 в 23:48
А зачем на одной плате? Проще по уже готовым топологиям печатных плат вытравить две идентичные, подобрать все радиодетали в двух экземплярах и спаять два усилителя мощности.
Ставьте 10 Ом на 0,125 Вт. 330 и 100 Ом тоже. 180 (150) Ом на 0,5 Вт. Остальные все маломощные. В предусилителе нет больших токов.
А почему бы вам самим немного не подумать и не посчитать! И вот такой аргумент
не принимается! Я уверен, что подавляющее большинство радиолюбителей не радиоинженеры и не имеют высшего радиотехнического образования. Но почему-то успешно проектируют электрические схемы устройств и приборов, прекрасно справляются с рассчетами и на отлично знают азы радиоэлектроники и электромеханики, основы которых должны быть заложены ещё в школе. Такие домашние умельцы, ещё заткнут за пояс любого радиоинженера. Если вы захотели собрать усилитель, это, конечно, отлично и похвально, но мало захотеть - нужно захотеть понять принципы работы как отдельных узлов устройства, так и его самого в комплексе. Для этого нужно вникнуть в суть. И как это не банально, лучше начать с азов. Все мы с чего-то начинали, а не родились с познаниями радиотехники. А во времена нашей с Mihelz`ом школьной жизни компьютеров были единицы, не говоря уже про сеть Интернет. Это сейчас можно и информации огромное количество найти, что за всю жизнь не перечесть, и на любом тематическом блоге, сайте, форуме спросить совета. А раньше учились на собственных ошибках. Я, естественно, не хочу сказать, что не нужно пользоваться достижениями науки и техники, не нужно консультироваться. Вовсе нет! Наоборот. Мне, например, доставляет удовольствие отвечать на вопросы, советовать, т.к. в ходе дискуссии или при ответе частенько сам узнаю что-то новое. Бывают интересные моменты, которые пытаюсь освоить, чтобы и самому в дальнейшем не наступать на те же грабли. Раньше было сложнее относительно такого глобального обмена опытом. Однако сейчас многие и с высшим образованием не знают закон Ома. Вот поэтому у нас самолеты и падают. Забыли, что такое, пусть даже иногда, “включать мозги”. Живем ещё на всем советском, качественном. Но всему приходит конец. Вот и у нас скоро 2+2 некому сложить будет. Ого… Что-то я отвлекся…
.
22 сентября 2011 в 23:21
Как я понимаю 500 ваттный усилитель относится к AB классу ?
23 сентября 2011 в 16:47
Хочу спросить Сколько в максимуме будет току жрать усил 125 Ватт или подскажите как его можно рассчитать?
24 сентября 2011 в 11:50
И ещё как напечатать то платку эту, нету у вас её в lay?
24 сентября 2011 в 12:00
может кто видел схему усилителя для ноутбука, с питанием от USB???
буду очень благодарен за помощь ….
26 сентября 2011 в 19:29
Вот примерно так выглядит список для 250 ваттного усилка.
irfp240 - 8шт
mje15034 - 1
mje15035 - 1
irf510 - 1
mje340 - 1
mpsa92 - 2
10pF - 1
100pF - 1
220pF - 2
100nF - 4
220nF - 1
10mF(2х1mF) - 1
100mFx100v - 1
470mFx100v - 2
1000mFx100v - 2
2200mFx100v - 2
4,7Omx0,25w - 2
10Omx0,25w - 3
560Omx0,25w - 1
1kOmx0,25w - 1
1,8kOmx0,25w - 1
2,2kOmx0,25w - 1
2,7kOmx0,25w - 1
4,7kOmx0,25w - 1
33kOmx0,25w - 1
39kOmx0,25w - 2
100Omx1w - 3
150Omx1w - 2
330Omx1w - 8
0,22Omx5w - 8
1kOm подстр стояч - 1
10kOm подстр стояч - 1
1n4007 - 3
12vx1w - 2
Вопрос автору: Я собрал 250 ватт, но уменя проблема когда подключаю нагрузку сигнал серьезно искожается и уходит средняя точка, и если можно какимдолжен быть сигнал на коллекторе mje15035. Например на эмиторе 15034 сигнал отличный, а на колекторе 35-го он маленькой амплитуды и более похож на прямоугольный.
27 сентября 2011 в 13:12
Как 500 ватт в зеркале распечатать ? В адоб ридере, что-то не могу найти…
27 сентября 2011 в 23:51
Павел, все представленные усилители мощности AB класса.
TraNSfer 2, 125 Вт усилок при максимальной выходной мощности будет потреблять до 3 ампер на плечо.
Печатной платы в .lay формате нет. Будем рады опубликовать, если кто-нибудь из радиолюбителей перенесет имеющиеся здесь в читаемый, например, Sprint-Layout файл. Однако решившие собрать усилители могут распечатать приведенные топологии плат с указанием при выводе на принтер размеров.
Vasia26, от USB при его максимальной сие тока в 500 мА (для USB 3.0 - 900 мА) не ждите большой мощности от усилителя. Максимум на что можно расчитывать при 4 Ом динамике - это 1,7…1,9 Вт или по 900 мВт на канал в стереофоническом включении. Обратите внимание, например, на микросхему TDA2822. На ее базе можно сконструировать как стерео, так и мостовой моно вариант усилителя для ноутбука.
orlovych, благодарю за перечень радиодеталей. А симметрию отрегулируйте с помощью резистора, который стоит на затворе IRF510. Попробуйте установить сразу постоянный резистор на 15…20 кОм. Должно помочь.
PashShulga, а зачем рисунок платы в зеркальном отражении распечатывать? Он представлен уже со стороны выводов, если вы про этот. Если все же нужно, то вот:
30 сентября 2011 в 21:33
AndReas, Я озадачен. Чтобы нанести на текстолит плату нужно её распечатать в зеркале, чтобы получилось надпись правильной стороной, если этого не сделать на текстолите она будет в зеркальном отображении. Вопрос: её нужно распечатывать в зеркале или как есть так и наносить на текстолит ?
30 сентября 2011 в 21:57
Дык, на рисунке плата представлена со стороны деталей, а в файле уже со стороны выводов, монтажа. Надпись тоже вытравливается и получается медной.
30 сентября 2011 в 22:54
Что-то не догоняю малёх, если распечатать по файлу получиться, что надпись которую перенесли на плату будет в зеркальном отображении, а если на листок распечатать в зеркальном отображении получиться, что на плете надпись будет правильно отображена, ведь так ?
30 сентября 2011 в 23:20
Ой! Извините, дошло!
Вам нужно в зеркальном для изготовления платы с помощью “утюжного” метода? Тогда нужно в зеркальном.
P.S. Я эскиз печатной платы обычно печатаю на принтере сразу на текстолите в нормальном отображении. Принтер с лотком для печати на CD/DVD болванках.
30 сентября 2011 в 23:44
AndReas, ну вы даёте, я уже начал сомневаться в вас
Да, я использую технологию ЛУТ.
1 октября 2011 в 0:39
AndReas, я относительно комментария №56. Вы указали, формулу по которой можно рассчитать длину провода исходя от веса и диаметра, но перед этим, а 55 комментарии, указали, что 1 кг 2мм провода - это 35 метров. У меня ну никак не получается 35 метров - получается только 28 метров. Объясните это пожалуйста.
1 октября 2011 в 22:00
Исходные данные для вычисления длины медного провода такие:
- диаметр 2 мм или 0,002 м;
- плотность меди 8920 кг/м3;
- масса провода 1 кг.
Отсюда по приведенной в 56 комментарии формуле получаем следующее L = 1/(3,1415*8920*0,0022/4) => L=35,68 м. За вычетом изоляции и прочих погрешностей получается, что около 35 метров составляет 1 кг медного провода диаметром 2 мм.
2 октября 2011 в 22:20
AndReas, спасибо, я считал диаметр не в метрах, а в мм и вес переводил граммы
2 октября 2011 в 22:23
киньте ктото схему имульсного БП для УНЧ 2*500Вт если можно? Зарание спасибо.
3 октября 2011 в 17:40
ууу… как тут всё серьезно
.. а есть такие кто уже собрал и оно работает? а то неохота как то в пустую деньги выбрасывать…
буду собирать 2х250ват и 1х500ват или 3х500ват
и к с тате описаны характеристики на нагрузку в 8-ом… а как они себя ведут при нагрузке 4-ом? и напряжение такое же как и при 8-ми или ниже?
спасибо…
4 октября 2011 в 3:46
sos28, как я уже говорил, практически все двухтактные импульсные источники питания на МОП-транзисторах собираются по типовой схеме включения. И совершенно не от схемы зависит максимально допустимая мощность нагрузки собранного блока питания. И не от ШИМ-контроллера в задающем генераторе. Мощность зависит от габаритной мощности импульсного трансформатора (точнее, от размеров и материала сердечника), от применяемых МОП-транзисторов и их количестве, а также от частоты задающего генератора.
Так что совершенно не важно по какой схеме вы будете собирать импульсный блок питания и какая мощность написана на схеме. Обратите внимание на 49 комментарий.
alien, усилители полностью отвечают требованиям работоспособности. О их успешной сборке могут свидетельствовать фотографии в статье, а также фото, выложенные в статье про импульсный блок питания в 31 ком. радиолюбителем nissan.
Насчет 4 Ом динамика упоминалось выше. Что касается непосредственно 500 Вт УНЧ, то при нагружении его 4 Ом напряжения +/-75 В для питания будет достаточно. Возможен также более сильный нагрев резисторов на истоках МДП транзисторов, что потребует их замены на 10 Вт. Хотя рассеиваемую ими мощность можно отрегулировать подстроечным резистором 10…20 кОм, который установлен на затворе IRF510. Все остальные рекомендации (см.выше) остаются в силе и для этого УМЗЧ.
4 октября 2011 в 9:14
спасибо будим пробивать.А если переделать ИПБ с телевизора 4УСЦТ?Поставить мощнее импульсной транс и розвязать вторичною цепь!
4 октября 2011 в 11:42
Безусловно, можно доработать ИБП указанного поколения телевизоров. С учетом того, что в телевизорах 4УСЦТ применяется более полутора десятков типов ИИП, подавляющее большинство их имеют схожие параметры. Возьмем, к примеру, блок МП-401. Изменить его силовые характеристики можно. Однако нужно не только заменить импульсный трансформатор, но и силовой транзистор с выпрямительными диодами. Т.к. вам требуется ни много ни мало, а 1500 Вт, то сила тока в первичной обмотке будет более 5 ампер. А это уже много для КТ838А. Заменяйте его на КТ834А, КТ840А, КТ872В, КТ872А, 2SP1453, BU508A и др. с силой тока коллектора более 6 А. Напряжение КЭ от 500 В. Диоды КД226Г (на ток до 1,7 А) на входе в силу большего тока также заменяем на ток от 3 ампер и обратным напряжением от 350 В. Например, 1N5404, 1N5406 и др.
Схема МП-401:
4 октября 2011 в 13:07
Самое сложное расчитать транс по первичной обмотке и подобрать ферит а остальное всё исправимое ведь схема 1000% робочья.А вторичку делать эксперементально,мотать проводом 2-2,5 квадрата ток получим приблизительно 16-20А.Спасибо за понимание.
4 октября 2011 в 21:11
извените,но на фото не видно что он работает… я собрал 500вт 3 минуты работал
патом сжог концы!
тогда я их поменял и начал проверять,подключил две лампы по 40вт в обрыв питанию. пазитивное плечо наченает жрать как толйко ставлю нагрузку (калонку 8ом )
если ктото его дествителйно собрал и наладил помогите пожалуста,патаму что так как на схеме он зжыгает концы и они по 2 евро…
спасибо. жду помощи.
10 октября 2011 в 19:22
kekia, что ты подразумеваешь под “концами” ??
10 октября 2011 в 19:45
irfp260
10 октября 2011 в 20:17
чем питаешь ? была похожая проблема с другим усилителем
10 октября 2011 в 20:55
трансформатор 2 по 80в, 2 моста паралельно и 2 кандюка по 2200 как на схеме в итоге 100в без нагрузки.
10 октября 2011 в 21:04
Здравствуйте! Я вот на днях закончил усилитель на 500 ватт, но не смог найти трансформатор на 95V и мне пришлось брать на 80v 1 кВт. Вот я подумал, что мне нужно за схему добать чтобы наприжения больше было.
А насчёт домотать транс мне не предлагать, потому что я в этом деле дуб! 
10 октября 2011 в 21:10
kekia, 80 вольт на плечо переменки слишком много. На выходе фильтра получается выше +/-100 вольт. При том, что транзисторы в одном плече постоянно открыты, они оказываются под общим напряжением до 215 В. Максимально допустимое для IRFP260 составляет 200 В. Советы такие. Во-первых, снизьте напряжение как минимум до +/-95 В. Во-вторых, отрегулируйте ток в покое переменным резистором 10 кОм на затворе IRF510 так, чтобы транзисторы верхнего каскада были закрыты.
Николай, трансформатор не нужен на 95 В. Такое напряжение должно быть уже после выпрямительного моста и сглаживающих конденсаторов. Так что со вторичной обмотки трансформатора должно сниматься напряжение около 70 вольт на плечо при общем 140 В, т.к. фильтрующий конденсатор его повысит примерно в 1,35…1,4 раз.
10 октября 2011 в 21:24
спасибо попробую.но всётаки мне интересно почему верхнее плечо открываетця как толйко подключяю нагрузку ц полностию убранным токам покоя ? и есчо,я имел в веду по 100в без нагрузки,кагда включаю оно падает до 96в
кагда згатели 260 я их заменил на 240,подскажите нада ли ббадити какие либо изменения в схеме при переходе на irfp240 спасибо.
10 октября 2011 в 21:35
для данного усилителя нужен трансформатор с питанием на выходе +-70 вольт, мощностью 800-1000 ватт. Чтобы предотвратить выход транзюков из строя не нужно подавать высокое напряжение с расчетом на “он был в состоянии покоя” всё должно быть в меру, ведь 260-е достаточно дорогие, они дороже 240-х порядка доллара. Снизьте напряжение выходящее после БП !!!
10 октября 2011 в 22:00
Вы что подразумеваете под:
В вашем случае ток покоя есть, но он черезчур высок, т.к. не отрегулирован должным образом. Иными словами, на MJE15034 даже в покое (без подачи звукового сигнала на вход усилителя мощности) присутствует напряжение смещения, открывающее его. Следовательно IRF510 также постоянно открыт, хотя в идеале при отсутствии входного сигнала он должен быть закрыт. За открытие IRF510 в покое отвечает переменный резистор на затворе. При недостаточности номинала его можно заменить на сопротивление 20 кОм.
При замене IRFP260 на IRFP240 изменять принципиальную схему нет необходимости. Как уже говорил в статье, усилитель мощности в авторском варианте расчитан как раз на применение MOSFET IRFP240.
10 октября 2011 в 22:06
не подскажыте возможно ли снизить не разматывая транс.
спасибо. и по стараюсь болйше не беспокоить
10 октября 2011 в 22:08
Сложно сказать, можно ли снизить напряжение трансформатора не методом уменьшения витков без ухудшения его электротехнической характеристики. Попробуйте такую схему:
Транзисторы можно использовать с напряжением коллектор-эмиттер от 150 вольт. Ток коллектора от 7 ампер. Или меньше 7 А, но тогда использовать параллельное включение. К примеру, 2SC2334, КТ857А и др. Резистор 130 Ом мощностью от 3 Вт; 1 кОм на 10 Вт.
Примеры таких резисторов:
Резистор параллельно нагрузке сопротивлением 10…18 кОм и мощностью 1 Вт.
При двуполярном питании необходимо спаять аналогичную схему на второе плечо. Транзистор структуры p-n-p. Их общей точкой будет минусовый вывод на приведенной схеме.
11 октября 2011 в 12:43
это не есть хорошо! та еще будет печка.нужно использовать другой вариант с использованием ИИП.
11 октября 2011 в 19:09
yuriko, полностью согласен
. Я обеими руками за отмотку лишних витков из вторичной обмотки трансформатора. Однако: , - возможно.
11 октября 2011 в 19:51
А какого типа у вас транс, если не секрет ?
11 октября 2011 в 20:04
Дайте пожалуйста зеркальный вид печатной платы УНЧ-1000,а то никак нимогу сам сделать.И у меня транс с уселителя Одиссей 100у-021 у него 55v на плечё он подойдёт?
12 октября 2011 в 18:06
Я 500 ватт в фотошопе подгонял, что и сделал с 1 ква
55 Вольт на плечо? Одиссей? 55 вольт - это чуть больше половины нужного питания; естественно для 100%-го киловатта его не хватит, я даже не знаю удастся ли включить данный усилитель и получить от него хоть что-то, хотя бы каких-то пару десятков ватт не говоря об 1 кВа…

12 октября 2011 в 19:25
транс 700Вт,значит прийдьоться немного домотать веть торы делают с запасом мощи.Я просто не хотел его курочить.
12 октября 2011 в 19:56
sos28, если принять КПД УМЗЧ 1000 ватт в районе 75%, то при питании от +/-55 вольт на выходе будет 40 В. С учетом 4 или 8 Ом динамика выходная мощность получается 400 или 200 ватт соответственно. Ко всему прочему повышенные гармонические искажения. Так что при таком питании качество гарантировано только в районе 200 Вт на 4 Ом или 100 Вт при 8 Ом. Хотя здесь немаловажным является фактор цели применения усилителя. Для повседневного домашнего использования и такой мощности в полне достаточно.
12 октября 2011 в 21:11
Мне кажется глупым собирать подобный агрегат и брать от него каких-то 80 ватт на 8 Омах. Проще уже на микросхеме сделать, КПД больше и схема проще…
12 октября 2011 в 21:30
Что касается того, что проще на микросхеме - то, безусловно, проще. Что касается КПД, то здесь не соглашусь. КПД интегральных вариантов ещё ниже, чем транзисторных. А ради качественных ни много ни мало 100/200 ватт на 8/4 Ом я считаю совершенно разумным собрать такой усилитель. В интегральном исполнении с малыми нелинейными искажениями при такой выходной мощности нужно ещё поискать. При этом микросхема тоже обойдется в кругленькую сумму. Это, безусловно, субъективное мнение. Аудиофилы, например, слушают музыку до 50% (это ещё, пожалуй, много я взял) от возможной выходной мощности УМЗЧ.
12 октября 2011 в 21:49
А вообще нужно всегда сопоставлять свои желания и цели с возможностями. Это, в частности, я отмечал в начале статьи Когда необходим импульсный преобразователь. Но ещё многие собирают мощные усилители с расчетом на будущее. Т.е. если в данный момент питать нечем, то, возможно, в будущем появится чем, а пока и так неплохо
.
12 октября 2011 в 22:27
ребята,извените за вторжение, а у кавота работает?!
я собрал вариант 500вт питание 2х85в работа 2 минуты и зжог все irfp260… поставил irfp240 и поменял mje340,350 и mje 15034,mje 15035.результат: греется негативное плечо
и при входе чистый синус 60гц 1вольт дает ровные квадраты 0,5 вольт… мучаюсь уже 2 недели,и потратил окола 100 зеленых на транс и полевики !!! и ничего пока не работает!!!
так что я повторяюсь: У КАВОТА КОНКРЕТО РАБОТАЕТ ??!!
патамучто я начинаю сомниватся в правильности значении
маркировки радиодеталеи в данных схемах.
ето достаточно тепичныь феномен итернетных схем… собираеш а патом практически надо заного разрабатывать чтобы заработало…
надеюсь это не так,и виноват я что гдето чтото прогледел. помогите исправить и я достойно признам свою ошибку.
заранее спасибо.
13 октября 2011 в 2:56
kekia22, предлагаю такое решение или просто настройку собранного усилителя мощности. Он работоспособен, только необходимо установить ток покоя.
Но! Вначале обращусь ко всем радиолюбителям, как начинающим, так и умудренным печальным опытом. Никогда не включайте питающее устройство аппаратуры, в частности мощной и с высоким напряжением питания, напрямки к электросети при первом, как правило, тестовом запуске. Если используете типовой сетевой понижающий трансформатор, то включайте его в розетку через лампочку не менее 100 Вт.
Итак, с питанием разобрались. Теперь сделайте замеры тока покоя обоих плечей усилителя. Должно быть не более 30 мА. Если больше, поставьте постоянный резистор в цепь затвора IRF510 номиналом не менее 20 кОм. Теперь резистором на эмиттере 2N5551 добейтесь симметрии тока в обоих плечах. Скорее всего, его придется заменить на 100 Ом, а может и меньше. Да. Сначала проверьте монтаж. Знаю, что это звучит банально, но все же. И меняли ли вы какие-нибудь номиналы резисторов на схеме?
13 октября 2011 в 23:27
нет я ничего не менял,но я не думаю продолжать тратить денги… сегодня после очередного включения все транзисторы даже маленькие буквально загорелись! жаль что не могу поставить фото…
13 октября 2011 в 23:53
Ещё раз повторяю. Никогда не подключайте сразу к блоку питания, не ограничив его мощность! Во-первых, это сэкономит вам нервы, во-вторых, деньги, в-третьих, позволит избежать возможных печальных последствий разрыва, плавки или возгорания радиодеталей.
Жаль, что вы сделали поспешные выводы и разочаровались в схеме из-за элементарного несоблюдения правил предосторожности.
14 октября 2011 в 0:35
со всем уважением,ето не первый усилитель в моей практике, я делаю ето по работе. и если вы вернетесь к тому что я написал пару дней назад то увидете что я включал чечез 2 лампы по 40вт на каждое плечо как и все мною собранные и починенные уселки.и питаиие я снизел до 80в на плечо ка вы советовали, оконечники начали гореть не сразу а через секунд 30.просто искать дифект в усилителе каторыь точно знаеш что работал одно,а искати в данной схеме слишком дорогое удавольствие.я не веню никого, наоборо благадарю за помощ вы очень быстро отозвались,просто мне интересно почему никто из пишущих здесь еще не по хвастолся собранным и рабоче усилком.спасибо за помощ
14 октября 2011 в 2:51
Лампы лучше включать в первичную обмотку трансформатора. А с лампами вы как определяли ток? Какую силу тока показывали амперметры в плечах?
Если вы говорили, что
то зачем же тогда
ждать 30 секунд, чтобы они сгорели? Нужно сразу отключать и искать причину, корректировать номиналы указанных резисторов. И вообще, при максимально возможной силе тока в цепи с лампочкой (40Вт/220В) 70…75 мА, напряжением сток-исток, сток-затвор < 200 В, напряжением затвор-исток < 20 В полевики просто по определению не могли сгореть.
А меняли вы номиналы указанных резисторов?
Если номиналы подобраны правильно, то в обоих плечах ток в покое не должен превышать 30 мА, т.к. MOSFETы должны быть закрыты.
Кстати, вовсе не обязательно для тестирования подключать все 6 пар выходных транзисторов. Достаточно одной пары, чтобы не было обидно за бесцельно проведенное время.
14 октября 2011 в 16:46
AndReas, как я понял, чтобы обезопасить MOSFETы для тестов можно и одну пару запускать ? если это так тогда всё супер
14 октября 2011 в 17:01
Да-да-да, можно одну пару. Только обязательно примите меры по ограничению максимальной силы тока источника питания. Самый доступный - использовать лампу накаливания.
14 октября 2011 в 17:23
ну естественно я не буду давать 95 вольт на одну пару )
14 октября 2011 в 17:39
Я имел ввиду именно силу тока. Хотя напряжение тоже в разумных пределах. Вольт 50 на плечо предостаточно. А вот сила тока даже при 10 вольтах может превысить 20 ампер, что приведет к пробою IRFP240. Так что примите меры
.
14 октября 2011 в 18:36
я вас целиком и полностью понял, бывает не всегда лояльно высказываюсь, но понимать - понимаю
14 октября 2011 в 18:45
Можно ли в какой то из этих унч на выход вместо irf240 irf поставить irf540?
26 октября 2011 в 12:53
borisN96, во-первых, не irf240, а IRFP240, а во-вторых, у IRF540 максимальное допустимое напряжение сток-исток всего 100 вольт; нужно не менее 200 В.
К тому же транзисторы по-разному ведут себя в усилительных каскадах. Некоторые вносят столько мусора в звуковое сопровождение, что делают УМЗЧ на их базе просто неприемлемого качества. Вот одни из лучших (список далеко неполный) мощных MOSFET транзисторов (в порядке убывания качества звука): EC10N20, ECW20N20, BUZ900, SPP03N60S5, 2SK956, 2SK1529, GT20D10, 2SK1530, 2SK1058, IRFP240, IRFP150.
Для лучшего качества звука необходимо подбирать транзисторы с наименьшим временем открытия/закрытия и наименьшей ёмкостью переходов. Для этого смотрите datasheet.
27 октября 2011 в 21:38
Скажите пожалуйста, что такое BIAS, SIMETR и OE1 на схеме?
29 октября 2011 в 22:53
LonRv, 0Е1 - это резистор с сопротивлением в 1 Ом и мощностью 5 ватт. SIMETR. - это переменный многооборотный резистор, так же и BIRS. этими резисторами настраивается ток покоя усилителя
29 октября 2011 в 23:05
0Е1 - это сопротивление не 1, а 0,1 Ом. Но можно заменить на 0,22 Ом. Насчет подстроечных резисторов будет лучше, если вы почитаете комментарии. Там о них есть очень ценная информация.
1 ноября 2011 в 10:43
Здравствуйте!
можно ли в схеме усилителя на 125Вт использовать не четыре а два полевика IRFP260 (т.е. убрать по одному сверху и снизу) а также запитать их от напряжения +-38 вольт?
4 ноября 2011 в 0:39
VagrantWolf, можете спокойно убавить количество MOSFET на выходе. В таком случае желательно поставить все же IRFP240. Они дают более качественное звучание.
5 ноября 2011 в 14:27
Здравствуйте.Скажите пожалуйста у меня такой вопрос на фото усилителя на 1000W стоят конденсаторы возле выходных транзисторов а на схеме их нет и на печатной плате тоже нет если можно указать какой их номинал и вложить в схему.Спасибо!
7 ноября 2011 в 18:33
По поводу конденсаторов (в данном случае это обычные фильтрующие) смотрите выше 67 и 69 комментарии.
7 ноября 2011 в 23:52
Доброго времени суток,дайте печатку 500Вт унч в формате LAY,и скажите пожалуйста какого класса он есть.
8 ноября 2011 в 12:55
sos28, если бы вы внимательнее читали статью вы бы увидили, что ПП есть в *.lay.
Все представленные усилители являются АВ класса.
8 ноября 2011 в 13:04
Павел,ето формат PDF и GIF мне нужно чтобы лаут открыл,вот так.
9 ноября 2011 в 1:29
sos28, ну, это к автору, скорее всего пп в .лэй - нету хотя…
9 ноября 2011 в 1:33
Доброго времени суток. Собрал схему на 500 вт., но немного изменил. Вместо поливиков одного типа установил биполярные, комплементарные пары (у меня заволялись кт8101а и кт8102а). Усь работает, но вот беда: горят выходные VT при включении!!!!!!! Как только ставлю в цепи питания резюки (я ставил по 100 ом), они не горят! Ноль на выходе не стабильный, прыгает в пределах 30 мВ. ПОМОГИТЕЕЕ
10 ноября 2011 в 17:15
Уменя вопрос;а если вместо мофетов поставить биполярники 2SC5200 и 2SA1943 или одни из них?Сколько надо на 500-600Вт в номенале и какое питание,роздобыл транс 1600Вт 2 обмотки по 37v ток 44А ето всё в номинале,транс сделан в ГДР.
11 ноября 2011 в 1:39
sos2, Можете выожить фото данного транса ? Очень хочу посмотреть
11 ноября 2011 в 19:15
Павел.Выложу познее он у мення в селе я его туда затащил у на него были другие планы,аето вспомнил гдето через 2 недельки сфоткаю стопудово выложу.Стоял у меня на машине что заварачевает конфеты питал тены подогрева,машина родом с германии.Он чучуть великоват но зато 2 по 1кВт унч потянит аж бегом.
12 ноября 2011 в 1:47
Здравствуйтеи дайте мне пожалуйста все печатные платы в формате lay! В зарание плагодорю!!!! и ещё так мне можно поставить транс на 80 вольт на 500 ватт???
12 ноября 2011 в 21:39
Братци помогите. Маюсь уже несколько недель. Собрал схему на 250 ватт, только не на печатке а на монтажной плате. Схема без нагрузки работает, а вот когда подключаешь нагрузку появляется завал в верхней части синусойды. Без оконечников таже беда. Вообщем по плюсу нераскачиват по току. Подскажите чтонибуть, а то уже бошка кипит.
15 ноября 2011 в 11:37
Напишите пожалуйста какая ватность должна быть у всех резисторов на усилители 1000ват
15 ноября 2011 в 15:18
Здравствуйте Всем!!!
Господа радиолюбители, никто не повторял печатки в lay-фомате, или просьбочка к автору оставить ссылочку, на печатные платы, в lay-фомате.
Ни один я будем признательны, пож.
17 ноября 2011 в 17:30
Пожелания автору 166 сообщения:
1. Ток покоя регулируется?
2. Проверь правильность впайки истока-стока IRF510.
3. Проверь номиналы резисторов обвязки IRF510.(отпаянных!)
4. Ну и коэффициент усиления Н21 MJE15034, целостность и правильность впайки.
17 ноября 2011 в 17:43
вообще кто нибудь собрал унч на 1квт или нет?
21 ноября 2011 в 2:10
aleksandr - какой номинал на какую конкретную нагрузту, хз… но можеш быть уверен, если возмёшь все по 2ват, кроме 0.33ом -их на 5ть_ват… не прогадаешь…
22 ноября 2011 в 1:58
сдрасти. собрал на500, везде воткнул 0.25, работает. только пришлось 39к в обратной связи 0.5 ватт поставить.
30 ноября 2011 в 9:07
Здравствуйте! А есть вариант приобрести готовый у вас? какие цены? заранее спасибо
30 ноября 2011 в 9:23
Любители, пожалуйста выложите печатку в lay-фомате, усилителя на 500Вт, макет тоже собирал, но разводить печатку, если есть готовая, что то не хочется, да и не вариант, что мне удастся соблюсти все каноны аудиофильства. Ещё раз плиз!!!!
3 декабря 2011 в 13:32
Господа, я полный новичек
, и в данный момент делаю 500w по данной схеме, количество и цепь компонентов не совпадают на схеме и печатке. Может ктонибудь пояснить данную вещь, вообще было бы приятно если появился человек который может ответить на пару вопросов касательно этих схем лично.
6 декабря 2011 в 12:38
я например пытаюсь сам эту печатку в .lay формате сделать ( точнее пытаюсь) по принципу из формата .pdf ,но сначала займусь импульсником !
6 декабря 2011 в 14:49
на печатки 500, нет 100 омных сопротивлений. Но они нужны, я уже убедился. Переделал немножко прям на гатовой печатки. Стабилитроны 12v откинул, сними звук какойто грязный. Еще на печатке нарисованны диоды 148, вот они там ваще ни кчему.
7 декабря 2011 в 13:24
Egor можно с тобой связатся каклибо лично ?
7 декабря 2011 в 17:46
Есть ктонибудь кто успешно собрал данный усилитель? и можно ли с ним какнибудь связатся, эксперт из реала выразил большие сомнения о работоспособности этого усилителя.
11 декабря 2011 в 15:48
Я собирал у меня не вышло пока. Отложил до лучших времен.
11 декабря 2011 в 22:02
В чем выражалась проблема ? И точно ли по схеме собирал или менял чтото ?
11 декабря 2011 в 22:23
Собирал точно по схеме, но не на печатке а на монтажной плате. Соответственно после первого пуска все 10 раз проверял. Предоконечники сами по себе раскачивают, а с подключеными полевиками как будь то уселок не может раскачать по току с положительной стороны.
12 декабря 2011 в 0:08
Ты уверене в своем питании ?
12 декабря 2011 в 17:14
да уверен. На этом бп был другой усел
12 декабря 2011 в 19:26
Можешь подкинуть схему БП на тороидальном трансформаторе ?
12 декабря 2011 в 20:34
какая схема ты что?
12 декабря 2011 в 21:20
ReasonX напеши на Danukin-253@yndex.ru ,только как напишиш сдесь продублируй, а то я им давно не пользуюсь.
15 декабря 2011 в 11:31
у меня есть похожий усилитель на 150 ватт, можно к нему добавить выходных транзисторов чтоб получилось 1000 ватт ?
22 декабря 2011 в 15:48
Какие номиналы деталей,того что на 1000Вт?
25 декабря 2011 в 17:55
добрй день!у меня вопрос но 500вт усилку,есть ли у него какая та защита(от кз и от постоянке на выходе)и если можно список деталей для 500вт усилка,заранее спасибо!
13 января 2012 в 20:24
Интересная схемка, будет время - сваяю обязательно.
15 января 2012 в 21:22
Скажите хотел собрать схемку усилителя,на 125 вт но печатная плата не совпадает со схемой а именно на входе сигнала по схеме резистор на 1 ком а на плате он560 ом далее от этого резистора конденсатор по схеме 150пф а на плате 220 пф и еще 3 несовпадения. И еще можете обяснить опять же по входу сигнала на схеме одна дорожка уходит на заземление а на плате этого разема или контакта нет так надо ли заземлять? Я конечно не против что может и эти изменения к лучшему так посоветуйте правильный вариант чтоб избежать серьезных ошибок!
19 января 2012 в 18:49
Народ привет,подскажите кто-нибудь что это такие за диоды 12v в схеме на 500 ватт,в нете не найду таких…
21 января 2012 в 23:17
ЭТО НЕ ДИОДЫ А СТАБИЛИТРОНЫ, ПОДОЙДУТ ЛЮБЫЕ НА 12v
22 января 2012 в 0:02
Подскажите пожалуйста можно ли в схеме на 1000вт использовать IRFP260
22 января 2012 в 0:05
eto stabilitroni na 12 v ix v magazinax predostato4no
22 января 2012 в 0:06
Подскажите пожалуйста, в операционной часте усилителя 1000ват сопротевление 10 Ом на входе относительно ноля или заземления ОБЕЗАТЕЛЬНО НУЖНО? Если да, то обьясните пожалуйста зачем!
22 января 2012 в 17:32
чтобы развязать сильноточные и сигнальные земли. В маломощных усилителях ставить не обязательно.
24 января 2012 в 13:34
Извините, чёт не заметил термостабилизации,
она есть?
24 января 2012 в 14:40
здраствуйте, решил собрать усилитель 125 ватт вторая схема. но возникли некоторые трудности с деталями. я не смог найти транзисторы MPSA92, можно ли применить 2N5401? как на первой схеме. также не нашел IRF510, можно ли заменить на IRF520? выходные транзисторы применяю IRFP240.
что необходимо изменить в схеме?
27 января 2012 в 18:35
ктонебудь собрал усилитель по первой схеме?(длинная печатка)
28 января 2012 в 2:20
Я СБРАЛ 1Й ВАРИАНТ. Поставил 2 ihrp240 ,для проверки.Питание снизел до 70в ток покоя 30ма (CКАЗКА) без нагрузки .Подал на вход от Г3-118 сигнал (СКАЗКА) 30СЕК ВЫЛЕТАЮТ выходники. Итак 5раз .Провел все.Наминалы печатку ,все впорядке.Подскажите в чем дело.
28 января 2012 в 3:55
а нагрузку скока скоко ом дал. у меня два 240 при 8ми ом в пол газа грелись как утюг. всю гирлянду повешал, все температура прошла. а на 4 ома они вылетали ваще без предупреждения.
28 января 2012 в 12:47
Коллеги, у кого нибудь, есть печатные платы к выше описанным усилителям в формате Sprint-Layout?
28 января 2012 в 13:54
Нагрузка сопрот 500вт 6 ом,радиатор 1500см
29 января 2012 в 1:05
здраствуйте, собрал УЗМЧ на 1кв на длинной печатке, при включении гудение динамике и моментально греются воходники все 16, ток потребления 10 ампер по обоим плечам
, проверил все цепи несколько раз всё внорме, детали все новые и проверял перед тем как впоять, подскажите пожалуйста в чём может быть проблема, зарание спасибо.
3 февраля 2012 в 20:35
SERG, Какое напряжение получаете на выходе (постоянка/переменка) ? Динамик гудит из-за того, что на него поступает высокое напряжение постоянного тока; это проблема решается путём проверки печатки на наличие “пропая”, хорошо просмотрите все дорожки, чтобы негде нечего лишнего не соприкасалось. Вторая возможная проблема - это фиговое питание, когда отсутствует “земля”, или она плохая, получается точно так же. Ещё раз проверьте свою ПП и питание, нагрузите оба плеча по очереди и просмотрите за падением напряжения, возможен перекос по питанию. Если не поможет - будет думать.
3 февраля 2012 в 22:09
P.S.
это значит нагружать не под следствием усилителя, подключите обычную лампочку ватт так на 100
3 февраля 2012 в 22:11
Sobral po 1 oi sxeme uselitel na 1 kW podklyu4il k pitaniyu 40+40v ta je samaya problema greyutca vixodnie tranzistori i uselitel gudit proveryal pe4atnuyu platu, soedineniya i vsyo ostolnoe-sobranno bez oshibok v4yom mojet bit problemma pojaluisto podskojite?
9 февраля 2012 в 16:50
kstati i transformator pitaniya toje geetca no vixodniki ne probiti poka4to proveryal v norme dlya ispitaniya podklyu4il k molomoshnomu isto4niku pitaniya watt tak na 300-400 strashno gudit na vixode i tranzistori greyutca
9 февраля 2012 в 16:55
Vsyo rabotaet izvenyayus v odnom konale dopustil oshibku ispravil i vsyo zarabotolo
9 февраля 2012 в 21:38
Требуется помощь! Собрал 1000ваттник. Но ток покоя не регулируется!! Кто с сталкивался? помогите
15 февраля 2012 в 20:46
Скажите пожалуйста,печатная плата 228×111,та которая на 1 квт,короткая печатка,она без ошибок?А также подскажите пожалуйста 1-я схема 1квт, она рабочая и что там написано на схеме 2 коментария по поводу транзисторов mje15034 и конденсаторов 220 пф.Буду очень признателен?
7 марта 2012 в 22:02
Здравствуйте,а возможно выложить печатку усилителя на 1000 вт в формате lay ?
12 марта 2012 в 17:32
можно ли в качестве выходных транзюков использовать КП809А2 ??? просто есть много, корпуса такие же, напряжение и мощность тоже не малые, лежат без дела.
12 марта 2012 в 23:56
наврятли у них ток истока всего 25 мА. А на irfp2.., от 20 А.
13 марта 2012 в 9:27
КП809А2
Структура N-FET
Максимальное напряжение сток-исток Uси,В 400
Максимальный ток сток-исток при 25 С Iси макс.,А 25
Сопротивление канала в открытом состоянии Rси вкл.,мОм 0.3
Максимальная рассеиваемая мощность Pси макс.,Вт 100
Крутизна характеристики S,мА/В 1500
13 марта 2012 в 11:01
народ весь вымер что-ли?? я так понимаю кп809а2 полностью подойдут, а по ёмкости затвора они нечто среднее между IRFP240 (1300пф) и IRFP260 (5600пф). и стоят они дороже в полтора раза, хотя мощность рассеивания 100вт
14 марта 2012 в 0:46
кто нибуть ответит по поводу печатки и схемы,собирал кто ни буть?как он работает и печатки без ошибок?
14 марта 2012 в 15:54
ya otve4u ya li4no sobiral uselitel na 1000 watt stereo vsyo rabotaet otli4no pe4atki bez oshibok mojete bit uveryanni i ka4estvo toje otli4noe no polni gemoroi po povodu bloka pitaniya nado sna4alo pitanie pridumat xoroshee i kompaktnoe dlya takix moshnostei uje predstavte kakogo gabarita doljen bit blok pitaniya esli eto transformator silovoi 50 gz + kondensatori diodni most a predstavte 4to esli etot uselitel budet stereo na 2 kanala to togda kak ? ya li4no impulsnik sobirayu a eto ne o4en legko moleishaya oshibka i kaput dorogostoyashim tranzistoram no eto edinstvenni variant 4tob kakto sdelat vsyo maximalno kompaktno, pe4atka u menya svoya ya eyo ne vikladivayu tolko po odnoi pre4ine ona ne udobnaya toest udobnaya tolko v odnom plane 4to bolee kompaktna 4em zdes i vse tranzistori srazu na odin radiator krepyatca 4erez prokladki a vot neudobstvo v tom 4to esli kakoito tranzistor ili kakayanibud drugaya detal probyot to pridyotca vsyu platu snimat s radiatora vse vintika s kajdogo tranzistora i prokladki esho i potom esho opyat posle po4inki stavit takje obratno vopshem ne udobno ne prakti4no to4nee lu4she podumat platu sdelat tak 4tob kajduyu detal mojno bilobi po neobxodimosti izvle4 ,postavit obratno po4init.
14 марта 2012 в 16:38
я понял,скажите пожалуйста там на авторской схеме написано, для меня на не понятном языке, что то о конденсаторе 220n и транзисторе mje15035,что с ними делать. Я буду собирать 1-й вариант 1000 вт не измененный.А также если можно, какие есть нюансы по схеме и сборке.Буду очень признателен.
14 марта 2012 в 18:55
и еще,на двух вариантах печатных плат по разному в схеме,на одной печатке длинной есть диод 4007 и 220пф кондер а на другой нет ни того и другого, также и на схеме не понятно, так все же как правильно.Собираюсь собирать на квадратной печатке.Подскажите пожалуйста?
14 марта 2012 в 20:03
я понял,скажите пожалуйста там на авторской схеме написано, для меня на не понятном языке, что то о конденсаторе 220pf и транзисторе mje15035,что с ними делать,надо их ставить или нет.Потому что на печатных платах длинной и широкой которые обе на киловат.На одной катороя широкая вообще не предусмотренно для впайки 220 пф и диода 4007 Я буду собирать 1-й вариант 1000 вт не измененный.А также если можно, какие есть нюансы по схеме и сборке.Буду очень признателен.
и еще,на двух вариантах печатных плат по разному в схеме,на одной печатке длинной есть диод 4007 и 220пф кондер а на другой нет ни того и другого, также и на схеме не понятно, так все же как правильно.Собираюсь собирать на квадратной печатке.Подскажите пожалуйста?
14 марта 2012 в 20:53
кто ни будь ответит на выше изложеные вопросы,пожалуйста
14 марта 2012 в 21:27
Avtor danoi stati ne ya ya prosto imeyu opit po sborke dannogo uselitelya kokraz po pervoi sxeme ya naprimer vsyo delal kak na prencipialnoi sxeme ni4ego ne menyal ni4ego ne dobovlyal a po povodu pe4atok skaju tak u kajdogo sobirayushego kokuyunibud sxemu est svoi li4ni podxod k sborke poetomu ne udivlyaites i ne pugaites esli kakieto izmeneniya budut nablyudatca v pe4atkax i sovsem neza4em kopirovat to4 v to4 vsyo bukvalno berite za etolon prencipialnuyu sxemu i vsyo slojnogo ni4ego net. po povodu nyuansov skaju tak kokraz vse nyuansi i syurprizi kaverznie momenti i vsyo pro4ee voznikaet posle zapuska uje gotovoi konstrukcii uje vot togda est potrebnost k poleznim sovetam k 4emu i kak podxodit dumayu budet ponyatno ot 4ego 4to i kak proisxodit esho ne gotovoi konstrukcii komentirovat prosto ne polu4itca
14 марта 2012 в 21:36
спасибо за терпение и советы,буду собирать
14 марта 2012 в 21:54
koneshno sobiraite dumayu vi toje budete dovolni kak i ya sam a avtor stati - Andreas tolko ya ego 4toto davno ne viju esli 4esno mne samomu ego o4en ne xvataet o4en mnogogo ya u nego nau4ilsya i kokraz po vot takim forumam
14 марта 2012 в 22:11
прочитал комменты и прослезился
…Да прежде чем браться за 1000вт усилитель , уважаемые прочтите хотя какую нибудь книжку для юных радиолюбителей , чтобы хоть немного разбираться в условных обозначениях деталей , и научится хотя бы читать схемы.Иначе вас постигнет глубокое разочарование из за бесцельно потраченного времени и глупо загубленных р/деталей.
Сейчас форумы пестрят сообщениями ,типа: “у меня есть два динамика ,один круглый а другой маленький,и транзисторы круглые и квадратные ,Поиогите сделать сабвуфер!” 

А как по вашему мнению выглядело бы такое сообщение на автофоруме ; “у меня есть одно колесо от жигулей и одно от камаза ,хочу сделать автомобиль ,помогите.”
15 марта 2012 в 12:51
в первой печатке содержаться незначительные ошибки, несоответствия к схеме, отсутствуют резюки по 100 ом в диф каскаде. на шести парах кп 809 и питании +/-80 вольт нагрузка 4 ом выходная мощность составила 1200 ватт!! правда пришлось заменить все резисторы в предвыходе на одноваттные. те под которые разрабатывалась печатка(0,25вт) почернели. спасибо автору схемы.собрал по схеме автора(самая верхняя).прогон длительностью в девять часов на максимально возможной мощности(на слух искажений небыло) выдержал на 5+.пассивное охлаждение этому усилителю не к лицу, поставил вентиляторы.
16 марта 2012 в 0:07
Lyax@ndrych вы извинит,но я имел ввиду что написано о конденсаторе 220 пф и транзисторе mje1503. там на авторской схеме первой 1 квт в низу под схемой,на польском или другом языке,и я хотел что перевели что там написано,вы наверно меня не поняли.А по поводу юнный техник,основы радиоэлектроники и т.п., я уже лет 15 читал не однократно, в моем опыте не только одни усилители.а также и вч техника”трансиверы и т.п.”, если не так выразился извените
16 марта 2012 в 22:42
антон, при +/-80 ну никак нельзя получить 1000 вт и тем более 1200.
16 марта 2012 в 23:08
Mihelz, 71 В на выходе при сопротивлении в 4 Ом = 1200 ватт! Остаётся только выбрать: верить прибору, смотреть как он вытрепывает два EVM 18″ 8 Ом, 700 Вт в параллель или верить твоим словам!?
16 марта 2012 в 23:24
1260 вт, это амплитудная мощность.p=u?/r т.е. 71*71/4=1260 это если использовать амплитудное U, то 1260 нужно поделить на 2 и получим действующию мощьность 630 вт,а если Uампл./1,41=50,35 то получим действующее U-71/1,41=50,35 значит P=50.35*50.35/4=633 вт.
16 марта 2012 в 23:56
Не нужно ничего делить. Этот параметр называется синусоидальная выходная мощность. Музыкальная в 1,2 раза выше, т.к. вершина сигнала импульсом практически достигает уровня питающего напряжения.
17 марта 2012 в 1:15
антон распишите как вы считаете P,может я просто чего то не знал
17 марта 2012 в 9:33
zzzigorekzzz1 ,не хотел вас обидеть,просто просматривая форумы ,зачастую просто диву
даешься читая перлы доморощенных электроников .
непонятно ,что автор хочет …питать усилитель от 12в?
Не мешало бы таким авторам кроме электронике еще и грамматику подучить 
Ладно хоть не от кроны , а то ведь находятся и такие
Относительно спора о Рвых:
Измерение выходной мощности лучше всего проводить, наблюдая синусоидальный не ограниченный сигнал на экране осциллографа,и пересчитать измеренное значение амплитудного напряжения в СКВ (для получения синусоидальной мощности), либо оставить как есть
(для пиковой мощности). Измерение напряжения вольтметром переменного тока нежелательно, поскольку мы не увидим искажения сигнала при мощности, близкой к максимальной, и обычно не знаем, по какой схеме собран и проградуирован вольтметр. Измерение амплитудной пиковой мощности вызывает сомнение - её можно получить и чисто расчётным путём. Формула для прикидочного
расчёта мощности синусоидального сигнала выглядит следующим образом: Р = (Uп:3)2/Rн, где Uп - напряжение питания, Rн -сопротивление нагрузки на заданной частоте. Ревнители точности могут вычесть из Uп падение напряжения на выходных транзисторах и учесть просадку
Uп при нестабилизированном питании.
Теперь вспомним начала начал - Закон Ома: I=U/R, а также формулы для вычисления мощности постоянного тока - P=U*I=I2R=U2/R.
Для синусоидального тока (и напряжения) формула вычисления мощности по измеренному осциллографом амплитудному напряжению
будет выглядеть так:
P = (0,707U)2/Rн = U2/4Rн
где 0,707- коэффициент перевода амплитудного напряжения U синусоидального тока в эквивалентное напряжение постоянного тока.
_http://cxem.net/beginner/beginner47.php
Здесь подробно описанн прцесс вычисления , о нормальных и “китайских” ваттах.
17 марта 2012 в 22:06
Да еще и на кп809.
17 марта 2012 в 22:34
Антон, во-первых, для чего вы указываете ВХОДНУЮ емкость, а не проходную, например; во-вторых, что вы понимаете под рассеиваемой мощностью? К тому же, сопротивление перехода у КП809А2 составляет 0,3 Ом, и, соответственно, падение напряжения на нем в два раза больше, чем у IRFP240. При +/-80 В питания на выходе при КНИ даже до 10% включительно не получить 71 В.
Василь, я же вам по-моему уже ответил на вопрос питания усилителей от 12 вольт здесь. Если вы для автомобиля, то без импульсного преобразователя у вас, увы, ничего не выйдет.
17 марта 2012 в 23:44
+1 AndReas
И мощность у кп809 в полтора раза меньше чем у ИРФ-ов, а поставлено их было всего 6 пар против 8-ми в изначальном варианте. И динамики трепало (если вообще трепало) от жуткого клипа.
17 марта 2012 в 23:59
скажите а как добавить сюда файл печатки lay на 1000 и 500 вт со своего компа?
19 марта 2012 в 22:55
Lyax@ndrych спасибо, полезная информация.подскажите с 240 вопросом,как это сделать
19 марта 2012 в 23:19
zzzigorekzzz1 думаю , что стоит залить файлы на какой либо файлообменник депозит или яндекс-народ к примеру, а здесь разместить ссылку.
20 марта 2012 в 17:45
напишите плиз какие компоненты (и их номиналы) нужны для схемы на 125 ват. Буду очень благодарен!!!
7 апреля 2012 в 19:25
Кто-то встречал схемку блока питания с защитой для +-95в ?
7 апреля 2012 в 20:26
может кто подробнее про схему 125ваттного рассказать? компоненты, номиналы, настройка? и про источник питания
18 апреля 2012 в 13:42
Собрал 500 ватт, включил в цепь по одному МОСФИТу в плечё подал ток (на первичку последовательно повесил 100 ваттную лампу)далее проверил напряжение на плечах усилителя - перекоса нету, всё четко. После включения я думал, что он не работает динамик молчит, но стоит дотронутся до входа - усь сразу оживает, но есть проблема: такие транзисторы как MJE15034, MJE350, IRF510 стоят закрыты, на них не поступает напряжение, и следовательно позитивное плечё “стоит”
А искаженный звук который издает динамик это следствие работы негативного плеча. И ещё вопрос, как и куда нужно подключать вольтметр да бы вымерить ток покоя и напряжение смещения?
19 апреля 2012 в 17:07
И ещё, MJE15034, 15035 нужно на одном радиаторе размещать или на можно на разных, ибо у них на пластинах уже очень высокое напряжение.
19 апреля 2012 в 17:13
Просто супер!!! Нет слов
1 мая 2012 в 21:45
Дайте ссылку или док на используемую технологию изготовления печатной платы.
мне результат очень понравился!!!
2 мая 2012 в 15:46
AndReas, подскажите (500 ватт), нужно ставить перемычку между силовой землей (та, которая подается на питание УМЗЧ) и землей которая выводится на динамик? Ведь на схеме нарисовано, что земля выхода УМЗЧ соединяется с силовой землей!
P.S. Если эту перемычку ставлю - усилитель работает пол секунды и дальше просто на выход поступает одно плече питания. При этом абсолютно все компоненты рабочие, транзисторы не греются и пассивные детали не пробиты. Питаю так же не от основного источника, взял транс +-25 (постоянки)
13 мая 2012 в 1:12
Доброго времени суток. Возник вопрос. Собираюсь с помощью ЛУТ сделать плату на 1 кВт. Поскольку размер страницы не позволяет распечатать первый вариант печатной платы, решил выбрать второй. Все схемы в pdf формате. В каком масштабе их распечатывать?
17 мая 2012 в 15:05
и ещё такая просьба, скиньте схему в lay формате, либо сначала нанесите его на А4, а потом в пдф.
17 мая 2012 в 15:34
Меня заинтересовал усилитель на 1000 Вт.
Я бы очень хотел такой собрать самостоятельно.
Но у меня есть вопросы относительно номиналов и типов всех радиодеталей, кроме транзисторов…
думаю я не один такой)
если есть те кто может и кому не лень, то, пожалуйста, пропишите перечень компонентов…(мощность, напряжение, тип и. т. д. понятно о чем я
огромное спасибо тем кто поможет…с уважением!!!
26 мая 2012 в 0:51
А если использовать выходные транзисторы марки IXFK34N80?
Имеется в наличии 6 штук, только у них еще стоят диоды исток-сток
26 мая 2012 в 15:03
Здраствуйте, спасибо за публикации!Усилители отличные, но у них нет защитой на короткое замыкание на выходе.
Помоему самый експресный мод без коррекции на печатной плате может быт заменить 12v ценеры на 6v. Как видно из даташийта, ето ограничить выходной ток на 10A пер плечь на IRFP240.
Вы как думаете?
Спасибо!
14 июня 2012 в 0:25
Отсутствие защиты на таких мощностях это конечно непростительно. Тем более, при использовании усилителей для озвучки мероприятий (на что намекают мощности выше 300 вт), где кабель можно запросто “переехать” или передавить чем нибудь. И салют обеспечен.
16 июня 2012 в 19:50
Люди, а что будит если влепить еще столько же транзисторов??? всмысле 32шт.
18 июня 2012 в 17:45
Enverking88, получиться усилитель на 1000 ват только с 32-мя выходными транзисторами, Ну можно правда еще двух омную нагрузку зацепить и усилитель в холодилник положить, а в чем собственно вопрос, для чего вам?
18 июня 2012 в 19:01
Enverking88, если поставить 32 транзистора в выходной каскад, вы не сможете подобрать транзисторы обвязки (MJE15034[35], MJE340[350]) они будут просто кипеть и вылетать один за одним! Плюс ко всему выставить хотя бы ориентировочную симметрию и ток покоя будет крайне сложно. Если вам нужна мощность 2 кВатт будет умнее собрать два усилителя и запараллелить их через мост - небольшое устройство
18 июня 2012 в 22:33
esli zaparalelit 32 tranzistora to eto skorei vsego budet nikomu ne nujnaya girlyanda iz tranzistorov i rabotat oni doljnim obrazom ne budut lu4she delat tak kak na sxeme i potom 2000W eto ne tak prosto takuyu akustiku naiti nu a vprincipe takuyu moshnost mojno pol4it uje v mostovom variante vklyu4eniya uselitelya toest sobirat 2 takix i delat most
18 июня 2012 в 22:49
i potom 1000W eto ne tak uj malo i kokraz celesoobrazno takaya moshnost toest v lyuboi moment mojno podklyu4it akustiku na 8 om i derjat uverenno 500W da i takuyu akustiku dostat ne problemma a vot 2000 W uvi no bolshe 500 w dinamikov poka net tembolee esli zadumka takova 4to eto budet perenosnaya apparatura to esli i daje paralelit dinamiki to slishkom gramozdko polu4aetca i esho vo vnimanie primite blok pitaniya kakov gabarit i moshnost doljna bit na 2 kw esli trans to ne pozaviduyu a vot impulsnik eto uje seryoznaya texnika i trebuet xoroshego vnimaniya da i voopshe silovaya elektronika o4en slojnaya vesh dumayu odno delo sobrat uselitel drugoe reshit vopros spitaniem i vopshe est mnogo o 4yom nado tshatelno podumat
18 июня 2012 в 22:55
kilovatt u menya uje davno sobran uverenno sebya vedyot rabotaet otli4no ya dovolen da i po povodu dinamikov est tolko RLS firmi dinamiki 1300 W ito oni sabovie u nix magnit s radiatorom eto ya o seryoznix dinamikax govoryu s kotorimi bez roblem vzyal kupil postavil i ne imeesh problem so zvu4aniem moshnostyu tembrom i vsya4eskimi fokusami tolko tskie dinamiki ito tolko na4ali vipuskat i ix o4en trudno dostat i v cene dai bog skolko stoyat tak4to nad 2000 w stoit podumat 4tob ne polu4ilos bi tak sobral i lejit sebe na zdorovie da i potom predstavte 4to takoe 2 kw moshnosti eto vsyoravno 4to vzyat dva 8 i omnix dinamika soedenit posledovatelno i vklyu4it v rozetku 220v na odnom budet 110 volt a na drugom 2000w i skolko je takoi uselitel smojet spalit dinamikov ?
18 июня 2012 в 23:07
ребят, как хоть один из этих усилков собрать

19 июня 2012 в 2:34
николай, Ручками-ручками…
19 июня 2012 в 10:21
nissan, чем ты защищаешь свой коловатт ?
19 июня 2012 в 10:25
PashShulga ya nastoyatelno rekomenduyu stavit sistemu startsoft zaderjku myagki zapusk na takix moshnostyax eto neobxodimaya prosto vesh i daje nezamenimaya eto spasyot mnojestvo vixodnix tranzistorov i akustiku v tom 4isle i stavit plavkie predoxraniteli do pitaniya uselitelya i na setevom vxode eto samaya prostaya i samaya nadyojnaya zashita da i kak ne kruti vsyoravno predoxraniteli i drugie zashitnie primo4ki srabativayut tolko posle togo kogda 4toto uje sgorelo v dannom slu4ae vixodniki predoxranitel pojertvuet soboi tolko posle togo kogda uje sgorel vixodnik ego stavit prosto neobxodimo osobenno esli uselitel budet pitatca impulsnim blokom pitaniya esli vixod budet 4emto zakoro4en toest vixodnik probit v impulsnike mogut probit i visoko4astotnie diodi 4to ne dyoshego i esho vixodnie tranzistori v dobavok i togda mojno skozat ot takogo salyuta pridyotca stroit vsyo zanogo
19 июня 2012 в 20:26
a tak nastoyashi profesionalni uselitel doljen bit maxsimalno prost ya daje storonnik togo 4tob on pitalsya bi ot obi4nogo transa 50 gz a ne ot impulsnika,stavit tolko neobxodimie zashiti (start soft predoxraniteli) i vsyo, ostolnie primo4ki prostonaprosto bezsmislenno uslojnyayut i utyajelyayut konstrukciyu ot etogo uselitel lu4she zvu4at ne budet i vsyo delat maxsimalno legko i kompaktno 4tob perenosit apparaturu toje udobno bilobi
19 июня 2012 в 20:42
doljnoe vnimanie nujno udelit bloku pitaniya tut ne takto vsyo prosto daje slojnei 4em sam uselitel samoe nadyojnoe eto obi4ni trans na 50 gz no tut toje ne vsyo tak legko vopervix gabariti vo vtorix gashenie impulsov 50 gz na vixode toje problemma nomer 1 toest bolshie yomkosti kondensatorov ispolzovat daje v ple4o minimum na 20000- 30000 mkf nujno budet 4tob kakto pogasit eto vsyo vrode pitaetca uselitel ot ne stabilizirovannogo isto4nika no vsyoje v nekotorix slu4ayax prixoditca sobirat i stabilizator toje vot eto toje est—–v impulsnike net takix problem da i gabariti pomenshe kpd xoroshi ne nado stavit filtri bolshoi yomkosti gul 50 gz voopshe net vrode kak skladno vsyo vixodit no k sojaleniyu eto ne sovsem tak eto o4en kaprizni i nejni isto4nik pitaniya s nim nado bit o4en ostorojnim i berejnim esli budet 4toto ne tak k primeru esli probil xot daje odin vixodnik v ple4e i predoxranitel ne uspel srabotat to uvi i ax feerverk obespe4en na vse 100%
19 июня 2012 в 21:08
Импульсник в УНЧ - сильно на любителя. Импульсник без защиты, способный дать файер-шоу при проблемах на выходе - аппарат сомнительной пользы. Стабилизированный БП для УМЗЧ так же сомнительной пользы вещь. Имхо.
20 июня 2012 в 21:20
voopshe ya za vsyo prostoe trans diodni most kondyori lu4shi i nadyojni variant da i voopshe (vsyo prostoe genialno a vsyo genialnoe prosto )
20 июня 2012 в 21:25
a tak postaviv prostoi predoxranitel na vixod v impulsnike mojno ego spasti i eso vek proslujit tak4to boytca eo ne nado a eso delayut impulsniki s tokovim transformatorom kotori vot po vsei ego suti i dayot ograni4ene v slu4ai 4ego tak4to variantov mnogo kak zashitit uselitel
20 июня 2012 в 21:31
У меня стоит две диодных сборки в мосте, блок выпрямителя (4 банки по 4700 мФ 100 В), индикатор в виде 2-х светодиодов, предохранители по штуке в плечо и все. А нет-нет, самое главное забыл - ТРАНСФОРМАТОР мощностью 800 ватт тороидальный - лучшее питание для 500 ваттного усилителя придумать невозможно!
20 июня 2012 в 22:37
u menya toje 1000+1000W prosto vibora drugogo ne bilo ya pitayu impulsnikom minimum na 4 kw svaro4nik celi na vixode v ple4o 4700 mkf da i uveli4ivat yomkost smisla net i tak na vixode dostato4no xorosho podavleni impulsi poka4to dovolen no stavlyu obyazatelno posle diodov predoxraniteli plavkie potomu4to na svoyom gorkom opite uje uspel nasloditca takim sverx zvinyashem i sverx svetyashimsya salyutom iz vixodnix tranzistorov v moyom nouxao kak moi uselitel daje lu4shei pitardi kitaici bi ne pridumalibi vot takoe delo bilo i po moei oshibke glupoi to4nee eyo zametit po4ti nevozmojno bilo skritoe korotkoe zamikanie u menya vse tranzistori krepyatca na odnom radiatore v tom 4isle i mje15035-34 vot kogda izoliroval standartnim metodom prokladka + xlorvinilovaya trubka i getinaksovaya shaiba sna4alo dnya 2 tak vsyo normalno a vot po4emuto posle 2x dnei zaxotelos xlorvinilovoi trubke tesnut nu vklyu4il nu vot i daje v novi god tak salyutom ne radovalsya a bilib predoxraniteli xotyabi blok pitaniyabi spas no sei4as vsyo ok poka ne jaluyus
20 июня 2012 в 22:51
ya voopshe storonnik togo 4tob bilbi obi4ni trans uselitel i sistema myagkogo zapuska (start soft)i bolshe ni4ego ne nujno vsyo lishnee sploshnaya zamaro4ka 4em proshe tem lu4she prosto u menya vibora ne bilo s blokom pitaniya 1000+1000 pitat obi4nim transom eto lishnie kilogrammi vesa do ujasa a vot impulsnik uje v kompaktnosti menya spas no po nadyojnosti on koneshno je ustupaet obi4nomu transu eto fakt
20 июня 2012 в 23:01
А как у автора, с законом Ома?
1000 Ватт разделить на 4 ома, получим 250 Вольт - это на выходе, а для питания надо больше. А там всего два по 95 Вольт. С учетом 50-70% КПД выходного каскада, то при питании в 190 Вольт, на выходе будет 95-133 Вольта.
Плюс потери на проводах, 1 Ом даёт потерю в 25%. Всегда для сохранения мощности, применяли повышающий трансформатор, а потом понижающий, а это кстати большой коэффициент гармоник.
1 июля 2012 в 0:12
А как у тебя с законом Ома??? Видимо, очень плохо. Мощность - это произведение силы тока и напряжения, но ты видимо этого не знаешь.
Даже если взять напряжение 90 вольт, то ток будет 1000/90 = 11,11 ампер.
Фактически, если пренебречь падением напряжения на транзисторах и если на выходе будет 90 вольт, то этого достаточно для получения силы тока 90 вольт / 4 ома = 22,5 ампер, а это 22,5*90 = 2025 ватт!
1 июля 2012 в 8:30
При 95в питания можно получить 1000вт. На музыке. КПД усилителя АВ класса на практике немногим более 50%.
1 июля 2012 в 15:13
P=U^2/R 90^2/4=2025wt при питании +-90v при КПД 50%
получится хороший утюг!
3 июля 2012 в 14:02
При таком питании около 1000 вт в нагрузку уйдет при почти идеальном БП.
3 июля 2012 в 17:15
Вопрос по-поводу 250 ватт. Собрал, запускаю и на выход по положительному плечу уходит питание, гудит по мере зарядки банок. И ещё, зачем на печатной плате сделано столько отличий от схемы? на оригинальной, представленной на этом сайте схеме MJE1503X коннектятся на сигнальную дорожку через резюки, зачем убрали стабилитроны? Почему на IRF510 шунтирующий кондёр стоит не так как нужно (должен между D-S, a стоит между G-D)Зачем от базы MJE340 отведена дорожка которая должна чем-то соединятся между выходом, на схеме этого нету, может ещё какой-то секрет раскроете после которого он запуститься?
21 июля 2012 в 15:05
антои, ты какой усь собирал?
У меня 500 ватт заработал после “шаманства”, от земли силовой до земли сигнальной нужно кинуть перемычку(!) и вместо 10 ОМного резюка на эмитере MJE340 нужно поставить 22 Ома(!) До этого мой мозг и мозг ещё одного по-более умного меня человека доходил более 2-х недель, осталось “по-шаманить” над 250 ваттами.
23 июля 2012 в 11:22
ЕЕЕЕ!!! Я это сделал, 250 ватт готовы к эксплуатации =)
Коротко: усилитель крайне критичен к настройке переменными резюками, день выделил под настройку,там где отведена дорожка от MJE340 в сторону от базы к центральной магистрали, нужно ставить (МАТЬ ЕГО ТАК!!!) резистор у меня сейчас 33кОм, после включения вы скорее всего будете слышать/видить силовой “гул” - это норма, просто нужно покрутить болтики “симметрии” и “ток покоя” собственно в этом и заключается настройка данного девайса. Ну, вроде всё сказал. Соберу весь каскад - отпишусь ещё разок, чтобы наверняк ;)
26 июля 2012 в 18:21
Добрый день, меня интересует список радеодеталей на 125ваттник, я посто в этом деле совсем новечок, и такой вопрос: в этом усилителе нет резистора регулеровки громкости? и как можно зделать чтобы громкость регулировалась. зарание спасибо!
31 июля 2012 в 16:07
ANTON, Берешь бумажку и выписываешь компоненты со схемы.
Регулятор громкости - запросто. Покупаешь переменный логарифмический резистор порядка 10 кОм и включаешь его следующим образом: _http://www.tehnari.ru/attachments/f133/1585d1239422869-003.jpg
31 июля 2012 в 18:48
Здравствуйте! Кто подскажет,в усилителе 125Вт указан 8-и омный динамик. Можно ли использовать 4-х омный,и какая мощность тогда выйдет? заранее спасибо!!!
21 августа 2012 в 20:07
Примерно 200вт.
22 августа 2012 в 23:23
привет всем! тоже собираюсь собрать один из них, либо на 1000, либо 500 вт-ый. но сперва начну с импултсного блока питания 2кВт- ого. нискочастотный транс втрое дороже обойдется чем сам усилок, да и размеры и вес, смущают. поэтому разумней импульсный блок собрать. А готовлю все это для собвуфера 800 Вт., сам денамик тоже приобрел уже.
16 сентября 2012 в 20:14
а так лежит собранный усилитель Ланзара 220 Вт. но он не может раскачать мой 800-ый вт. денамик)))) многие изврощенци выжимают из ланзара и 300-350вт. в таком режиме он недолго будет работать.
16 сентября 2012 в 20:24
На таких мощностях и при таком применении следует смотреть в сторону Д класса.
18 сентября 2012 в 16:19
Евгений, как я понимаю 800 ваттный динамик будет применен в теле сабвуфера? Если так, тогда скажи, на какое он сопротивление, в случае 8-ми оммного следует собирать исключительно коловаттник дабы выжать максимум, но а если нужны советы по-поводу 500 ваттного - могу помочь, я с ним не одну неделю проеб*лся
Все собранные мною усилители с этого ресурса работоспособны, я бы даже сказал очень даже неплохие, 500 ватт - саб, 2 по 250 - колонки; сильно не подымаю амплитуду искажений фактически не слышно, что нельзя сказать о классе D. Приходилось работать с 1000 ваттным усилителем класса D известной фирмы, скажу честно - фигня которая стоит 1300$, уже после 400 ватт слышны сильные искажения в музыкальной дорожке (использовалось очень качественное и рабочее оборудование в том числе и дорогие фирменные провода)
Mihelz, в классе D очень много гемора, плюс коэффициент нелинейных искажений крайне высок (по сравнению с АВ классом), но для саба пойдёт
18 сентября 2012 в 23:25
koneshno ya neodnokratno govoril 4to inigda prmishlennie useliteli daje znamenitix firm ne opravdivayut ix ya mogu s uverennostyu skozat 4to rasxojdeniya s ciframi napisannimi v instrukcii polzovaniya priborom i nastoyashei ego rabotoi prokti4eski nesootvetstvuyut deistvitelnosti i glavnoe eto uje rezko oshutimo igraesh i slishish kasha poshla instrumenti prosedayut 4toto tvoritca s moshnostyu toli eyo ne xvataet toli 4to neponyatnoe tvoritca vopshem zamoro4ek ne malo daje inogda pokupaesh usil i ne znaesh kak on budet vesti sebya v rabote ya daje kategori4eski sovetuyu poka ne ispitaesh pribor v extrimalnix usloviyax ne uslishish kak on zvu4it ego na voorujenie estradi brat nivkoem slu4ae nelzya
19 сентября 2012 в 0:31
ya neodnokratno govoryu 4to dlya xoroshei ka4estvennoi muziki nujen isklyu4itelno Analogovi uselitet tranzistorni variant osobenno na polevikax on pravda nejen v expluatacii 4ut 4to ne tak mojet vieti iz stroya no zato ka4estvo muziki nesravnit opravdivaet sebya na 5+ a sei4as prodayut cifrovie useliteli s cenoi kosmi4eskoi eto ujas polni vopervix vse zvuki ne jivie muzika myurtvaya kokayato polu4aetca obshi tembr zvu4aniya kakoito specefi4eski neponyatni sidish kapaeshsya ili v mikshere ili na ekvalaizere 4tob 4toto na 4toto poxojee polu4it a vsyoravno ne to vopshem igrat na takoi apparature prosto ujas dlya muzikanta
19 сентября 2012 в 0:46
Подскажите пожалуйсто, можно ли реализовать в какой нибудь из этих схем irfp360 ??? если да, то какая именно схема будет более приемлима и какова будет мощность, просто достал 17 штук, и пойдет ли ИБП для усилителя такой топологии????… Зарание благодарен)
21 сентября 2012 в 13:07
tda7294, 360 похожи на 260, но имеют больший ток (прийдётся подбирать ток покоя “наугад” плюс заменить некоторые элементы обвязки транзисторов), в теле транзистора так как и в 260 стоит диод, но по поводу максимальной мощности, говорить не буду то, что эти транзисторы будут работать - да, будут, но не факт, что стабильно, они могут сильно искажать звук по высокой амплитуде, что я могу посоветовать: собрать усилитель (любой), но для начала поставить 2 транзистора irfp240 дабы убедится в том, что он работает, а затем уже установить 360-тые. По поводу ИБП - применить его для питания можно, но я им не очень доверяю. Например: играешь такой где-то на выезде со своими усилками, и в самый ответственный момент вылетают силовые транзисторы-ключи в ИБП, как-то не очень хорошая перспектива, НО!!! есть и приятные моменты: малый вес/размеры, и высокая мощность.
21 сентября 2012 в 16:27
Sami nadyojni blok pitaniya eto obi4ni transformator na 50 Hz eto neosporimi fakt v sravnenii s impulsnim isto4nikom pitaniya no impulsnik imeet ryad drugix priemushestv kotorie ne imeet obi4ni transformator na 50 Hz eto fon v akustike 50 Hz eto ves i malie gabariti 4to est o4en udobno pri vozniknovenii neshtatnoi setuacii a eto vixod iz stroya vixodnix tranzistorov v uselitele vixodit iz stroya i sam blok pitaniya ili esli osnashon zashitoi ot korotkogo zamikaniya na vixode srabativaet zashita toest vozniknoveniya pryamogo toka v akustike ne budet toest kolonki ostanutca celimi kak eto obi4no bivaet s obi4nim transformatorom no uselitel nizkoi 4astoti lu4she i ka4estvennei rabotaet s prostim setevim transom,
27 сентября 2012 в 21:05
Какая чувствительность(входное напряжение)этих УМЧЗ?? В вариантах 250 вт и меньше,я на схеме разглядел 1.2 вольта.А в усилителях на 1 квт??Даже если столько же - всё равно многовато.Наверное нужен предварительный усилитель чтобы “тянул” от линейного стандартного уровня микшерского пульта (0 дб(0.75 волт)),до искомых 1.2 вольта.Нашёлся бы добрый человек,да выложил бы схемку.
8 октября 2012 в 18:41
прицепи пред да и все
16 октября 2012 в 22:18
А где второй канал в собранном усилителе? Извините
30 октября 2012 в 18:55
Николай, эти усилители являются монофоническими модулями, чтобы получить стерео нужно собрать 2 усилителя
31 октября 2012 в 0:38
Скажите пожалуйста, а этот моноблок может работать с динамиком 2ом или 1ом. И есть ли возможность 2, 3 или 4 таких усилителя запаралеллить, что они работали с низкоомными динамиками! У кого есть какая информация о способах соединения нч усилителей(моноблоков) - поделитесь пожалуйста!!! Или схемки таких усилителей подскажите где искать!!!
9 ноября 2012 в 18:05
а 1кв тки есть печатка в лей?
11 ноября 2012 в 3:23
Подскажите а где перечень того что надо для усилителя на 250Вт. За ранее спасибо.
13 ноября 2012 в 16:38
Хорошие и довольно простые схемы изображены здесь, хоть я больше предпочитаю пользоваться интегралками. Здесь могу лишь добавить по одному своему опыту, что использование по одному электролиту в цепи питания крайне опасно т.к. даже новые и на вид работоспособные они очень часто любят входить в обрыв или просто течь и высыхать. Далее можно попрощаться с усилителем.
20 ноября 2012 в 16:04
Представленная плата в некоторых моментах не соответствует ни одной из приведённых схем.
Опыт настройки был бы очень полезен.
PDF файл не очень удобен был бы лучше файл PROTEUSa или LAYOUTa.
23 ноября 2012 в 6:17
Усилитель 1000W.
При настройке усилителя выяснился тот факт, что токи покоя практически у всех транзисторов оказываются разными и резисторы 0.22 ОМ не спасают ситуацию. При таком разнобое одни транзисторы работают как нужно, а другие “катятся за компанию”. Наверно необходимо ещё подбирать резисторы в затворах.
Что касается диодов 1N4007 по питанию то их лучше закоротить совсем - с ними происходит “перекос” питания.
Назначение этих диодов не совсем ясно, в аналогичных схемах такие отсутствуют их обычно заменяют на резисторы примерно 10 ОМ.
1 декабря 2012 в 21:39
1Rezistor, По-поводу диодов: у меня на 500 ваттном усилке с этой серии был казус - провода выходу нахлыснулись друг на друга, если бы не эти диоды по питанию я бы потерял очень много денег так как IRFP240 достаточно дорогое удовольствие. Заменил диоды и предохранители на новые и продолжил вечеринку.
3 декабря 2012 в 15:31
Доброго времени суток!
Подскажите пожалуйста начинающему, что за конденсатор С5 10uf на схеме 250вт усилка? Это керамика или электролит?
10 декабря 2012 в 16:15
А как можно регулировать громкость? Можно перед самым входом поставить переменный резистор? Если да, то на сколько Ом? И если я правильно понял,то нужен логарифмический резистор, но нигде не нашел как его отличить от линейного..
10 декабря 2012 в 19:00
Усилитель 1000W
Заясните чайнику про установку тока покоя. Как я понял из всех сообщений нужно резистором 10К установить напряжение Uce на транзисторах MJE15034(35)равное 25-35mV
(Uce -это между коллектором и эмиттером?) или это напряжение не там измеряется где нужно?
11 декабря 2012 в 9:55
народ подскажите где можно заказать все детали для 125 ватного усилителя какой интернет магазин подойдет чтоб по дешевле все выходило а то смотрю в одном есть такие детали половину только.просто хочу заказать все детали сразу в одном интернет магазине чтоб не преплачивать)
16 декабря 2012 в 13:54
любезные, кто делал усь с мощностью 1 КВт, какой ток тянет одно плечо при напряжении питания 90В? По моим подсчётам не менее 11 А. Уточните по возможности.
20 декабря 2012 в 21:36
при 4ом-10,5 ампер
при 8ом-6,5 ампер
20 декабря 2012 в 22:16
Спасибо за ответ. Антон, какой ёмкости и напряжения использованы электролиты в б/п усилителя? Всё таки питание усилителя 95 В., а конденсаторы напряжением свыше 100 В. не встречал. Разница всего в пять вольт, как то… Запаса нет практически, да ещё и при том условии, что напряжение в сети гуляет.
21 декабря 2012 в 20:02
Уважаемый prokuror, я думаю, лучше поставить на 160 вольт. Всякие “джамиконы”, при питании равном максимальному, долго не работают. Емкость нужно выбирать такую, что бы не было серьезных пульсаций по питанию на максимальной мощности. То есть подбирать емкость и проверять осциком.
Если питать от трансформаторного блока питания, то мотая вторичную обмотку, нужно учитывать повышенное напряжение в сети. Что бы при 230-240 вольтах, после диодного моста и конденсаторов напряжение, не превышало 100 вольт в плечо. А вообще, дешевле и лучше, в таких случаях, использовать ИБП. При том с стабилизированным питанием.
26 января 2013 в 13:28
Приветствую! Расскажите пожалуйста подробней о том какой площади радиатор следует применить…
30 января 2013 в 7:01
привет всем.меня очень заинтересовал усь на 1000ват ,если можите то скенте пожалуйста наминалы всех деталей кроме транзисторов и если можно то укажите сколько ват резисторы
3 февраля 2013 в 16:06
variant 1000w ya dumayu 4to uselitelyu nujen esho i preduselitel potomu4to posle togo kak ya ego sobral nu podklyu4il 4erez miksher firmi behrinjer tak tam vse potenciometri bili do predela podnyati i 4uvstvovalos 4to eto ne predel ego moshnosti mojno bilo bi esho bolshe ego razognat tolko uje mesta podnyat zvuk na pulte ne bilo vot ya dumayu preduselitel vsyotaki ponadobitca ili neznayu nado opitnim putyom proverit na vxode po sxeme stoit ograni4itelni rezistor 39k ili ego soprativlenie nado uveli4it xotyabi do 50k ili skorei vsego ego ubrat 4uvstvovalos 4to uslitel mojno bilo razognat do predela a gdeto 4toto srezalos kakbudto ne vsya moshnost otdovalas v nagruzku a tak zvuk 4isti bez lishnix prizvukov no est nebolshoi nedostatok xotya eto ne sovsem nedostatok no vsyoje - basi zvu4at ne obyomno ne gluboko myasa nemnogo malo no eto na slux a tak vsyo normalno
4 февраля 2013 в 18:21
nissan привет. вот смотри,стабелитроны на затворе выхода могут не дать. я их сразу выкинул. пред нужен полюбому. я собрал три уселка по 500. два на 8ом по 500 ватт ас. один на4ома нагрузки, ас два по 500ватт 8ом в паролели это у меня два саба, собрал красовер и пред на 4558мых. хватило выши крыши
8 февраля 2013 в 9:56
Zdravstvuite Egor kak vi verno zametili po povodu stabilitronov ya ix bukvalno mashinalno postavil daje v golovu ne prixodilo kakaya u nix rol prosto po sxeme ix postavil avtomoti4eski avtor 4tob zashitit zatvori polevikov ot previsheniya napryajeniya ix na sxeme izobrazil a na samom dele okazivaetca vishe 12v signal prostonaprosto budet srezatca i v sledstvii etogo koneshnoje moshnost ne vsya budet otdovatca vsyo verno ya daje ne soobrazil vot v 4yom delo okazivaetca v drugix sxemax ix prosto net vsyo verno ——– SPASIBO OGROMNOE ya udolyu s plati stabilitroni
8 февраля 2013 в 11:18
Egor ya bi xotelbi posmotret na sxemu vashego preda esli ne trudno sxemku smojite pokozat? budu o4en blagodaren
8 февраля 2013 в 13:14
микросхема 4558 это и есть пред.. схему обвязки в нете не сложно найти.
8 февраля 2013 в 15:19
OK spasibo sei4as v google poishu
8 февраля 2013 в 16:23
Собрал усилитель на 500Ватт… Конденсатор на 100pf и 220pf которые не присутствуют на плате и резистор на 100Ом… они нужны или можно без них обойтись просто боюсь запустить… есть ещё вопрос у меня тороидальный транс на 1300Ватт, вторичку мотал в два провода 1,2мм… в холостом 220вольт прямого по 110вольт на каждое плече, подключал утюг на 1кВт что бы проверить на сколько по садится транс. Так вот падает напряжение до 196-198вольта это 98-99 вольт на плече, это нормально или лучше отмотать транс???
12 февраля 2013 в 22:04
Igor, это уже постоянка?
13 февраля 2013 в 1:56
prokuror, Да! постоянка… А что насчет конденсаторов 100пф,220пф и резистора 100Ом. Они нужны на плате или нет?
13 февраля 2013 в 7:00
на плате нарисован 47 пик его сразу выкидывай. 100 и 220 нужны, припояй их с обратной стороны прям к дорожкам так удобно. 100 ом тоже надо без них работать не будет. я плату немного вручьную доработал. чтоб их поставить. 98 вольт на плече это много. я эксперементировал с этим. самое нештяк 93 вольта в холостом ходу, на плече. чуть больше, при даже малом скачьке напряжения при нагрузке выход вылетал.
14 февраля 2013 в 8:48
egor! Большое спасибо! а что за 47 пик? это конденсатор 47pF который стоит под подстроечным резистором на 200Ом?

Как я понял, ещё нужно выкинуть стабилитроны на 12вольт? или их заменить на 24вольтовые или 36в? диоды 148 тоже нужно выкинуть? так как на схеме их нету, да и по моему мнению они не нужны… А насчет транзисторов IRFP240 резисторы 0,22Ом 5Вт нужно ставить или 0,1Ом 5Вт??? Уже задам все вопросы которые меня смущают
14 февраля 2013 в 16:59
zdrastvuite interesuet mnenie opitnix expertov ya dumayu etot uselitel mojno esho ulu4shit naverno vse stalkivalis s takim yavleniem kak 4em bolshe paralelish tranzistorov na vixode tem bolshe polu4aesh iskajenii i tem xuje stanovitca zvuk a po4emu ne poprobovat ispolzovat v vixode odnu paru moshnix IGBT tranzistorov dumayu mojno bdet polu4it dovolno ne ploxoi rezultat i daje snizit zatrati na postroenie, ya bukvalno nedavno natknulsya v nete na odnu sxemu s ispolzovaniem moshnix IGBT karo4e govorya avtor sxemi vsego ispolzuet 8 tranzistorov v obshem 4isle i polu4aet moshnost 420W koeficent garmonik 0,006% dumayu ne ploxie pokozateli xotelos bi mnenie expertov uslishat koro4e privoju ssilku na etot uselitel (_http://goo.gl/5GXiQ) ya dumayu ne isklyu4eno 4to mojno budet ispolzovat moshnie IGBT i v dannoi sxme ya dumayu 4to takim obrazom mojno budet toje ne ploxie pokozateli polu4it i odnovremenno umenshit zatrati na sborku
15 февраля 2013 в 10:38
чтоб не было проблем со сборкой не надо не доработанные печатки и схемы выкладывать и писать что мол усь бомба .а на 1000 ват усь у меня дома 2 канала .и транзисторы их 40 штук 2 плеча по 10 irfp9240 и irfp240.
15 февраля 2013 в 16:51
148 диоды я там ваще никаких не вижу. стабелитроны, я так понял они нужны для защиты выхода, вдруг mje пробъет. 47 да он. 5Ватт- это токовыравниющие резисторы, чесно я даже не помню какие себе поставил, ставь какие есть.
15 февраля 2013 в 20:16
Схема вапще харошая или как на 1000 ватт и 8 Ом выдержит)) У меня дома калонки 2 каждая 900 ватт 8 Ом хачу усь собрать качественный))
16 февраля 2013 в 16:04
Перемотал транс когда было в сети 240вольт, стало по 94,5 вольта на плече постоянки… Во общем добавил 100Ом резисторы поставил 220пФ и 100пФ… Я собрал 2 усилителя на втором выкинул 47пФ и диоды 148… Что один что второй не работает
хрипит и вдалеке слышно что, что-то играет… крутил резисторы покоя без изменений, транзисторы поставил по одному на плече… менял и их другие ставил… Что уже делать не знаю 
17 февраля 2013 в 20:59
ну на угат крутить бестолку. перемкни вход усилка накоротко чтоб не фонил, нагрузку убери, поставь амперметры на каждое плече и вольтметор на выход. включаем. 10к крутим ставимток примерно 25 милиампер не больше, меньше можно. потом крутим 200ом ставим ноль на выходе, точно не выстовиш, гдето 2 или 3 мили вольта плюс минус нестрашно. а вот после этой процедуры можно потключать калонки и подовать сигнал на вход. перед всем этим проверь схему раз так десять вдруг где косяк какой. я встревал уже так, стоко денег сжог. да чуть не забыл перед включением хорошо промой плату водо и просуши.
18 февраля 2013 в 15:39
Мда, вода как то не айс. Самый лучший вариант обычным ацетоном. Смываеться вся грязь, канифоль и высыхает не оставляя ни каких белёсых разводов, которые даёт даже спирт.
18 февраля 2013 в 17:47
Как я понял, плечо это на входе +-95вольт разрываю цепь и ставлю амперметр… Во общем сделал как вы сказали, кушает он 0,020-0,100 и прыгает а потом вообще у нулю, а вот на выходе 200мв… Сейчас вообще перестал издавать звуки… На транзисторе на плече где -95вольт показывает GD = 170вольт и DS = 170вольт это нормально или должно быть по 85вольт??? а на втором плече где +95вольт там вообще милливольты…. плату проверял уже 100 раз
18 февраля 2013 в 19:51
Ну по настройке усилитель ничего не кушает, когда отключаю динамик и подключаю вольтметр… когда подключен динамик и входа нет, он тоже ничего не кушает:) когда я подключаю телефон, и делаю максимальную громкость то он так ужасно играет, но кушает от зависимости какая песня играет от 10 до 30 мА… А на транзисторах то с одной стороны то с другой появляется напряжение… а когда с одной стороны по 170вольт… а на другой по 50вольт… Проверял на двух усилителях… Значит что-то со схемой… может не надо было переделывать схему?
У кого работает этот усилитель без изменений в схеме?
19 февраля 2013 в 18:12
да не я про то что если кислатой поять то без воды ни как, яж не знаю чем он там поял.
25 милиампер это ток пакоя когда нет ничего. ни надо его мерить в рабочем ходу. попробуй без выходных.
20 февраля 2013 в 8:57
прежде чем собирать такой дивайс ,то надо почитать что пишут пор эти усилки.
20 февраля 2013 в 17:02
А не подскажите трансформатор самому мотать или можно купить?
25 февраля 2013 в 21:58
Извините если не понимаю чего либо просто я новичок и хотелось бы собрать 2х250вт или 2х150 не могу выбрать, колонки 4-8 Ом мощность 200Ватт (пиковая 300ватт). Вопрос в следующем можно ли зацепить к одному источнику питания два усилителя, если да то какой мощности брать трансформатор? И кто может подсказать во сколько он мне обойдется я просто на работе в тундре нету рядом магазинов спасибо за понимание)
25 февраля 2013 в 22:35
Sergey1986, можно намотать самому, а можно и купить. Для Ваших колонок достаточно 2х250. Что сложного? Два уся от одного б/п - значит и мощность б/п больше в два раза.
26 февраля 2013 в 8:51
подскажите товарищи, хочу использовать данную схему для низких частот на сабвуфере, как срезать частоту???? какой использовать фильтр что бы раскачать динамик в диапазоне до 100 Гц
1 марта 2013 в 13:56
Александр: Могу подсказать какой самый нормальный фильтр работает уже 2 года… обращайся singer-igor@live.ru
1 марта 2013 в 21:48
Слегка доработанная печатная плата 500 ваттного усилителя в формате .lay. Соответствует расположению деталей опубликованной автором схемы усилителя, учитывая 47 пик и 148 диодов. Сам протравил, спаял все, кроме выходных. Нет пока блока питания. Визуально проверял - соответствует схеме.
скачать печатку
3 марта 2013 в 0:23
Собирал услители на микросхемах,а теперь решил попробовать на транзисторах на 1кВт модернезированую.Подскажите пожалуйста что это обозначает: точки А и В на схеме,обведенные резисторы и какой и как выставить ток покоя.
3 марта 2013 в 13:28
zdravstvuite est nebolshie problemki melkogo xaraktera v uselitele po sxeme na 1000w vprincipe mnoi sobran uselitel vsyo rabotet na otli4no uje naxoditca v expluatacii no est nebolshaya problemka s predvixodnim kaskadom v moyom povtorenii tam bili ispolzovani tranzistori mje15032(33)vmesto mje15034(35)ix prosto ne dostat v magazinax 4uvstvuetca nedostato4nost koeficenta usileniya u mje15032(33)-h21-50 u 15034(35)-h21-100 ne raska4ivaetca vixodnoi kaskad tak kak nujno o4en oshutimo kto mojet posovetovat kakie tranzistori podoidut v predkone4nom kaskade vmesto ukazannix na sxeme? po moei versii 2sa1930+2sc5171 vrode podxodyat po koeficentu usileniya no smushaet grani4noe napryajenie kollektor emiter vsego 180v kto mojet podskozat kakie napryajeniya prisutstvuyut na pedokone4nikax 4tob bit uverennim v zamene na vozmojnie analogi——- zaranie spasibo!!!!!!!!!!!!!!
13 марта 2013 в 10:15
привет. поставь комплементарные пары из mje15032(33). у меня так сделано. такой парой разгонял выход до того что вылетали стабелитроны на 12 вольт, я их потом просто удолил со схемы.
14 марта 2013 в 7:07
Egor zdravstvuite kokraz u menya stoyat imenno mje15033(32) rabotaet uselitel eto odnozna4no on u menya daje v restorane na danni moment v rabote naxoditca kstati mne nravitca 4to pri dlitelnoi rabote vixodnoi kaskad prakti4eski ne peregrevaetca maximum 40-45gradusov eo prosto super no vsyoje 4uvstvuetca 4to vixod na pol stvki rabotaet vsyotaaki sklonen dumat 4to eto izza nedostato4nosti koeficenta usileniya mje15032(33) vsyotaki daje 4isto logi4eski moshnost doljna malost prosedat eto odnozna4no u nix h21-50 a v mje 15035(34)h21-100 po4ti na polovinu bolshe nu a stabilitroni ya ix udolil eto odnozna4no gdeto ya vi4ital 4to oni pomimo togo 4to signal ograni4ivayut esho v dobavok vnosyat i dopolnitelnie iskajeniya v muzikalni trakt eto kstati i na slux toje zametno
14 марта 2013 в 9:14
ya poetomu spoxvotilsya na zamenu na toshibovskie 2sa1930-2sc5171 oni daje po parametram lu4she 4em mje15034(35) no oni nizkovoltnie esli napryajenie na kolektor emmiter v sxeme blizko k pitaniyu uselitelya to koneshnoje oni momentalno viletyat a tak polu4ilos bi superski
14 марта 2013 в 9:29
est dovidi v predvixodnom kaskade poprobovat poleviki IRF9640-IRF640
14 марта 2013 в 9:54
nissan, то что Вам кажеться не значит, что так есть в действительности. Оперируйте цыфрами измерений. Нагрузите усь на эквивалент нагрузки, измерьте напряжение и вычислите мощность, а цыферки в “студию”.
14 марта 2013 в 10:20
da da da tak ya i sdelayu poprobuyu segodnya posmotret 4to tam proissxodit napishu po xodu rezultati
14 марта 2013 в 10:29
Вот только было бы не плохо для последнего добавить схему блока питания на 50 V !!! А то не понятно от куда запитать этот усилок !!!
20 марта 2013 в 0:28
AndReas а есть ли возможность заказать тебе усь на 250 ватт 2шт ?? соберёшь?? не за пряники конечно))) и что по ценнику?
23 марта 2013 в 5:57
Если вместо р260 использовать р460, то можно будет запитать от большего напряжения? У меня цель получить 300В действующего напряжения с током в 1А.
27 марта 2013 в 13:28
Забыл уточнить требования по частоте: 50кГц - 300кГц. Буду благодарен за любые советы.
27 марта 2013 в 13:43
Соберал схему на 250 ват. Качество звука жылает лутшево,и кпд маленький порядка 50-60% ну а так впрынцепи нормально как для класа АВ)стабильно работает и на 4 ома))кто понемает в електронике тот соберет))
1 апреля 2013 в 0:15
почему на схеме нету конденсаторов, а на плате они есть и на сколько они вольт?
5 апреля 2013 в 18:31
А поконкретней каких именно конденсаторов, и накаком варианте платы???)
5 апреля 2013 в 20:17
Перечитывал комменты, у многих возникает проблема с тем что вылетают выходники(ирфп240-260) или слышен гул в динамике…при закреплении выходных транзисторов на радиатор будьте внимательны, их следует крепить через теплопроводящие изоляционные прокладки!!!!!!
В ином случае (так как сток тразисторов соединен с металической подложкой для отвода тепла) на динамическую головку будет подаваться напряжение 95V(питание верхнего плеча). ]:->
8 апреля 2013 в 16:02
А можно ли таким образом сделать усилитель на 4 кВт при 10 Ом нагрузке?
23 апреля 2013 в 14:41
Из опыта сборки нескольких усилителей на 1000W.
1. Во входном каскаде все транзисторы должны быть подобраны по H21 попарно и самазаны термопастой.
От этой доработки параметры входного каскада становятся лучше и напруги не “плывут”. Если не подбирать транзисторы то при правильной схеме в 80% случаев усилитель выгорает.
2. Разводка платы сделана из рук вон плохо. Тот кто делал разводку с трудом понимает что такое дифференциальный усилитель. Транзисторы на плате должны быть не разнесены куда попало а размещены попарно смазаны термопастой и желательно все крепились бы на одной пластинке. Вот тогда бы параметры усилителя были бы на порядок лучше.
3. Во входной схеме необходимо применить интегральные сборки транзисторов. При таком подходе параметры транзисторов входящих в сборку были бы идентичны т.к. делаются на заводе в едином технологическом цикле и параметры у них одинаковые. Из всего сказанного пришлось разводить новую плату. Работает и ещё как.
Перекос питания и напряжение на выходе близкое к +Uип
говорит о том что транзисторы не подобраны во входном каскаде никак. Транзисторы как правило сейчас в магазинах производства “дядюшки Ляо” и качество их просто конкретный брак. Прежде чем запаять не поленитесь подобрать по h21.
26 апреля 2013 в 22:55
1Rezistor скинь доработанную печатку которая у тебя уже играла не одну неделю? Qutia@rambler.ru
28 апреля 2013 в 14:07
1Rezistor, если возможно и мне на мыло печаточку, сбрось пожайлуста.
28 апреля 2013 в 15:16
comon108@mail.ru
28 апреля 2013 в 15:17
Ща делаю исключительный вариант. Качество должно получиться отличное. Предидущие варианты вроде как были хороши. Всё сделано по правилам. Должно работать просто улёт. Перекосы питания забаданы правильным расположением транзисторов и их подбором. Проверю как работает выложу в доступ.
15 мая 2013 в 21:16
Ждём-с
16 мая 2013 в 12:09
1Rezisto а мне скинь схему печатки плиз,рабочего усилителя-желательно ват 250 на мыло gogaxxx89@mail.ru
14 июня 2013 в 19:50
Приветствую, а почему на оба плеча питания используются одинаковые оконечные транзисторы, может одно плечо поменять на IRFP9240 ?
16 июня 2013 в 2:44
Доброе время суток. Скажите кто знает, можно ли запитать усилок 125 ватт от +/- 70 вольт? Что нужно поменять в схеме?
16 июня 2013 в 21:39
можно, но только на восемь ом. с четырьмя омами надо добавить еще выходных транзисторов, но это уже не 125 ватт))
17 июня 2013 в 10:55
пожалуйста дайте платы в sprint layot ???
18 июня 2013 в 14:29
как сделать выпрямитель на 1 кКв
21 июня 2013 в 16:33
А кто мне скажет сколько вольт показывает прибор на выходе усилителя?
на выходе конечно [b]1квт[/b]!?
25 июня 2013 в 11:35
Добрый день!а можно зделать такой усилок на биполярных транзисторах?может есьть у кого то схемка?
21 июля 2013 в 21:26
А смысл? Ставьте если есть желание, но только делайте не воздушное, а водяное охлаждение транзюков.
22 июля 2013 в 0:20
22 июля 2013 в 13:42
я слышал что транзисторы irfp звучат плохо!они предназначены для мощных ключей.я бы хотел поставить MJ21193/94.но они управляютса иначе чем полёвики.мне нужно для живого звука.и хочу сам себе зделать,но я схемы перещитовать не умею,но повторю запросто.может схемку подкажите на клас А.
22 июля 2013 в 16:59
мне бы хотя сначала на 100…150ват на 8ом.если запаёт буду делать на 500.Как вывести его в режим А,и какой будет ток покоя?врежиме А?
22 июля 2013 в 18:24
Добрый день.Подскажите пожалуйста в схеме УНЧ на 500 ват стоять транзисторы IRFP260,а на печатной плате IRFP240. так какие нужны?
24 июля 2013 в 14:47
Добрый день.Подскажите пожалуйста в схеме УНЧ на 500 ват стоять транзисторы IRFP260,а на печатной плате IRFP240.Так какие нужны?
24 июля 2013 в 14:51
Не могли бы вы более подробные рекомендации поприменению блоков питания к выше представленным УНЧ?
14 августа 2013 в 22:35
Собрав Вашу схему усилителя НЧ на 125 ватт у меня возникли такие проблемы: не могу выставить напряжение на базах полевых транзисторов оконечного каскада. Укажите пожалуйста напряжения на базе и на коллекторе транзистора MJE 340. Также скажите какое напряжение должно быть на базах IRFP 240. Объясните что такое Sens=1,13V. Где его выставлять? Заранее благодарен.
Автор Borya_1954.
28 августа 2013 в 16:34
Здравствуйте, какие радиаторы (площадь) нужны для 500 Вт, mje 340. mje 350 и для mje 15034. mje 15035.
16 октября 2013 в 19:17
Парни, радиолюбители, благодарю за интерес к теме, и извиняйте - физически не могу на все вопросы отвечать по причине жуткой нехватки времени
. Очень много задумок, но реализация их затягивается…
Хотите, чтобы в ближайшее время было опубликовано более-менее подробное руководство по сборке двухтактного усилителя мощности на биполярных транзисторах с выходной мощностью 150 Вт x 8 Ом, 275 Вт x 4 Ом и 400 Вт x 2 Ом класса Studio Class Power Amplifier
, то помогите ради благого дела перевести с английского - желающие пишите.
25 октября 2013 в 1:44
дравствуйте!!! а можно ли у вас сделать заказ готовых без деталий печатных плат 2шт по 500 и 1шт 1000 ватт ??? ели да то nikola23.virus@mail.ru пиши!!!
25 октября 2013 в 14:15
можно ли замени выходные транзисторы на биполярные из серии 2sa1943 и 2sc5200? при небольшом изменении схемы? унч 250 ват
30 октября 2013 в 18:31
статья супер.. в будущем воспользуюсь схемами…
поищу еще у вас схемы тембр блоков.. надо для умзч 4х400 жутко не хватает тон компенсации
21 ноября 2013 в 19:22
А есть печатные платы в формате .LAY кило ваттного усилителя?
3 декабря 2013 в 12:48
13 декабря 2013 в 21:06
Скиньте Пожайлусто цену готовой клетки емкой платы на mayunya14344@gmail.com
И способ отправки
21 декабря 2013 в 17:24
дравствуйте!!! а можно ли у вас сделать заказ готовых плат без деталий? печатных плат 2шт по 500 и 1шт 1000 ватт ??? ели да то nikola23.virus@mail.ru пиши!!!
21 декабря 2013 в 21:15
ХЕЛП собрал я усилок на 500ват начал испытывать каскад разгона а звук то хрипит
все сделал нормально питание от ибп 1500ват 95 вольт 2х полярного,защита бп была выкручена на минимум+включал через лампочку,ничего не задымелось ни нагрелось
подал на вход 60гц относительно выхода и минуса 190 вольт
относительно + на одном проводе 7 на другом 14
что могло сгореть? mje15035 цел точно да и mje15034 думаю тоже
даже не понимаю как чтото могло сгореть так как ток был ограничен,и занижен(((
23 декабря 2013 в 20:38
Sergie5 на плате на 500Вт нет земли питания с выходом, я когда собрал у меня тоже что-то там хрипело, я потом его весь 10 раз проверял по схеме да и транзисторы, а вот землю не проверял, как только подпаял землю питания к выходу сразу все заработало :)
24 декабря 2013 в 13:24
подцепил заиграло носгорели резисторы(0.25вата) те что на емиторах MJE-шек,и стали они сильно греться
да чуть не забыл выхлопа пока не ставил настраиваю разгон,может по этому сгорели резисторы?
24 декабря 2013 в 19:03
это что прикол какой то?схема уся на 500ват все работает отлично ток покоя выставлен 15ма на 1 полевик,симетрия тоже выставлена на выходе 0,1мв постоянки,питание от импульсного бп 1500ват 2х98-100в без нагрузки,полевики стоят IRFP260M остальное все как по схеме,через пару секунд,минут,часов,как повезет вылетает 1 полевик!
уже 6 штук сгорело,говорили мне что у него йомкость затвора большая или чтото типа тога,что он не успивает закрыться и через него идет сквозной то,сказали чтоб я поставил максимум по 4 полевика в плечо,но они все равно горят!
срабатывает защита на бп,на полную не гонял максимум ват 200,подробней не знаю как уж обяснить,что мне с ним делать? денег угрохано не мало!!!
1 января 2014 в 23:52
Sergie5 схема работает у тебя слишком большое питание поэтому полевики вылетают 98-100в это слишком много снизь питание уселителя до 92-93в и никаких нештатных сетуаций не будет.
3 января 2014 в 0:11
Помоему какаята автогенерация возникает. Sergie5 а массу правильно опроводили? Надо проверить на осцилоскопе
3 января 2014 в 0:22
осциллоскопе? может осциллографе?
подавал синус 1кгц с ноута,на выходе на сциллографе ровный чистый синус без ступеньок и соплей…
так питание ж под нагрузкой проседает…
нащет масы да земля идет и на GND динамика
но почему питание за большое не понимаю,на 1 плечо полевых транзисторов поступает 100вольт,и на другое,а они ращитаны на 200вольт,да и можно с вами свезатся в не сайта?,есть,много фото видео и прочего а на сайте почему то не выкладывает,,автомодерацыю не проходит”
3 января 2014 в 0:39
Может, на этот раз пропустит:
http://www.youtube.com/watch?v=uWogniZBazo
3 января 2014 в 0:40
устонови ток покоя на резисторах 150ом в эмитерах MJE15034-35 - 25-30ma здесь об этом написанно.У тебя большой ток покоя 15ма на истоках выходников это много (должно быть большое тепловыделение на выходниках-снижение КПД) ты таким образом перевёл этот уселитель почти в класс А а это уселитель класса А Б здесь предвыход работает в классе А а выход в Б поэтому здесь нужно задать ток покоя 25-30ма на MJE15034-35. Приношу извинения если тут чтото не грамотно скозал.
3 января 2014 в 0:58
Есть такая штука у транзисторов как ОБР (область безопасной работы) поэтому тут питание автор схемы ограничил +-95в и это правильно.Просто если буду об этом подробно писать это целая статья получится лучше поищи в нете почитай честно просто это в двух словах не обясниш.А так снижай питание 98-100в много даже под нагрузкой и устонови ток покоя как я скозал думаю будет тебе счастие
3 января 2014 в 1:18
Скажите пожалуйста.Почему на схеме от колектора 15035(34)100 Ом. резистор есть, а на розводке нет (напрямую)???Так будет лучше???И еще кондер 220 пик??? Заранее спасибо!!!
PS: Предполагаю что это из-за замены 260 на 240…Так???
3 января 2014 в 17:29
я сверлил дырки под резистор прям на готовой печатке,кондер я ставил,пока ничего толкового не посоветую так как он у меня работает но не совсем,без причины летят полевики через некоторое время,говорят нужно занизить питание до 93вольт(у меня 100),пока еще не пробовал так как,после моих експерементов,откинул коньки импульсный блок питания,жду детали…
3 января 2014 в 23:59
Sergie5 почему ты не пытаешся подключить уселитель сначало от низкого питания? почему ты не включаеш уселитель через лампочки включённые в цепь питания в обоих плечах, без этих мер предосторожности ты просто кучу деталей спалиш,даже самые квалифицированные мастера радиотехники ито они такие вещи соблюдают.
4 января 2014 в 0:33
Спасибо Вам за ответы!!!Значит резать дорожку и все таки ставить и резисторы и кондер???Каким образом выставить ток покоя и смещение???(то что резюками - я знаю…НО КАК ИМЕННО???
)
PS:Может из-за этих резюков полевики не закрываются до “конца”…
4 января 2014 в 1:44
Могу дать свою печатную плату на 500Вт в lay У меня было тоже куча проблем. потом все сгорело, плюнул начал рисовать плату, недавно пришли детали буду заново собирать, но до этого работало все нормально, насчет вольтажки можно сделать и на 95в. на каждое плече, но вы не забывайте, чтоб они были при 240вольт в сети, я транс намотал на 95в. когда было в сети 220вольт. потом в сети ночью стало 240вольт, у меня вместо 95в было уже 100-103вольта, так что пускай будет не 95вольт. а 85вольт. живее все будет:) и насчет схемы нашел я оригинальную схему, там ещё диод стоит между коллектором MJE15035 и выходом. singer-igor@live.ru
4 января 2014 в 2:47
так я же писал что у меня бп с регулируемой защитой,выставлено было чтоб не выше 500ма
написал вам на почту,скинте пожалуйста мне печатку
4 января 2014 в 12:54
Так все спаял, не дымит, не гудит,включаешь все нормально…касаешься штекера - гудит вполне “нормально” вроде бы все ОК!Но когда подключаешь к телефону…Слышно музыку как далеко в шахте,так даже и не музыка, и когда бас - хрип…Выставляю: Напряжение смещения на одном транзисторе 8-9 мВ, на другом 120-150
…

350 и 340 не было на первое время заменил TIP41,TIP42 - КУ по току не 100 но 75 (думаю норм). Ток смещения не выставлял (даже не хочу пробовать);питание +-60В, испытывал на 1й паре полевиков!Что не так???
Похожее у меня когда то было с ОУ (TDA2030), там там соотношение резисторов неправильное было…ЗВУК ТАКОЙ ЖЕ БЫЛ!!!…но микра грелась а транзиля нет…хотя…я же через лампу все это делал…мощности то нет потому наверное и не грелись…КОРОЧЕ НЕ ЗНАЮ!!!
ПОМОГИТЕ ПОЖАЛУЙСТА, СРОЧНО НАДО!!!
Динамик 4-х Ом-ый
6 января 2014 в 17:14
Какая схема усилителя? Выпаяйте mje15034 и mje15035 и выходные полевики. Потом, если нет осциллографа, возьмите наушники (от плеера пойдут) и последовательно одному из наушников подключите резистор на 500-600 Ом и конденсатор на 1-2мкф (пленочный). Тыкайте по плате - смотрите, где искажается звук. Пишите, что знаю подскажу osramdrach@gmail.com
6 января 2014 в 19:25
Батяня! Вы не указали с какой буквой у вас тир41-42,только с буквой С 100 вольтовые. Мощность ламп должна быть не менее 150 ватт.+ осцилограф, с компа задаете примерно 300 гц и все это видите на картинке осцилографа. Где плохо он подскажет.
6 января 2014 в 22:33
1) Каких ламп?
2) ВСЕМ ВНИМАНИЕ!!!
СЛУЧАЙНО НАТКНУЛСЯ НА ОДНОМ САЙТЕ НА ЛЮБОПЫТНУЮ КАРТИНКУ:
http://goo.gl/WRZTDg
СМОТРИТЕ НА КАРТИНКУ + все комменты от 17 до 20 страницы (может и далее) - там и про напряжение смещения, и про всё…
И там есть несколько людей, у которых все заработало.
7 января 2014 в 13:43
Батяня,тема моя,присоединяйтесь,пока еще не заработало но ошибки учтены и описаны на форуме,я пока больной лижу с температурой так что все стоит,думаю с 10 числа возобновить стоительство))))
и да если посмотрите на этом сайте есть тема с импульсным бп 1500ват,тоже моя)))) там все доступно разжевано,бп делал спецыально под этот усь,все работает,дешего и сердито!
7 января 2014 в 20:15
В таком случае большое
СПАСИБО вам!!!
!!!А то на праздники - с температурой…еще раз спасибо!
И поскорее выздоравливайте
7 января 2014 в 21:04
Парни, огромная просьба, кроме форума ещё и здесь не забывайте черкануть, у кого что заработало и как…
Здесь есть радиолюбитель, nissan (405 комментарий, выше), у которого точно всё работает!
И обратите внимание на 385-ый комментарий.
8 января 2014 в 10:38
не переживайте!
про этот сайт мы тоже помним
8 января 2014 в 13:01
AndReas рад видеть тебя давно не общались даже признаю что соскучался ;-), Ребят уселители работают это даже не обсуждается просто надо аккуратно собрать, правильно настроить и всё будет ОК, сложного ничего нет здесь.Есть опыт сборки уселителя на 1000вт-запустился сразу без всяких проблем. Если есть вопросы свободно можите обратится помогу чем смогу.Скожу сразу схему на 1000вт я собирал на собственной печатке такчто если есть вопросы по платам которые опубликованны в статье то лучше их сомостоятельно проверять с пренципиалной схемой я на них не делал даже не рассматривал сразу рисовал свой вариант. Теперь прежде чем запустить уселитель не надо сразу подключать его к большому питанию уселитель спокойно запускается и от источника +-25-30в это тестовой запуск в разрыв сетевой 220в обмотки трансформатора питания поставте лампочку на 100вт примерно,если будет лампочка гореть ярко то ищите неисправность в монтаже, при правилно собранном уселителе лампочка длжна ярко вспыхнуть и гореть тускло ,не подключайте не настроенный уселитель при первом запуске сразу к Аакустике да и вообще к эквиваленту нагрузки так спасёте транзисторы выхода, наличие звука на выходе можно проверить (убедится что уселитель работает) подключив к выходу обычный наушник включённый через последовательно соединённый конденсатор примерно 0,1мкф и резистора 300-500 ом просто послушать на всяческие звуки призвуки (хотя это не совсем грамотно но можно пальцем дотронутся входа, уселитель должен возбуждатся - хотя я этого не люблю делать многие уселители перегорают от того что звук пальцем проверяли на возбуд но на худой конц можно),далее проверьте постоянку на выходе (без нагрузки закоротив при этом вход уселителя!!!) настройте 10мв, потом нужно выстовить ток покоя (без нагрузки!!!) 25-30ма (НА ЭМИТЕРНЫХ РЕЗИСТОРАХ MJE15034(35)!!!!!)опять проверяем если нигде ничего не пахнет не греется то можно убрать лампочку в низковольтном блоке питания подсоединить эквивалент нагрузки и запустить, можно на вход подовать сигнал через наушник слушаем на наличие лишних призвуков пусть уселитель поработает минут 20 так если всё в норме то уже можно подключать уселитель к его родному блоку питания но опять подключить в цепь 220в транса питания лампочку и повторить настройку уселителя как это делалось с низковольтным БП потом отсоединить лапочку и включить уселитель без неё, опять прверить постоянку если нужно то настроить и ток покоя,но окончательный ток покоя нужно устоновить после прогрева уселителя 20 минут пусть он поработает на холостом ходу и после настроить. Когда всё настроенно нигде ни дымит не пахнет можно уже подключать эквивалент нагрузки (обычный отрезок спирали от электроплиты 2Квт с сопротивлением 4-8 ом) на вход подать сигнал можно через переменный резистор чтоб можно было регулировать мощность звука (НАСТОЯТЕЛНО РЕКОМЕНДУЮ УСЕЛИТЕЛЬ ПРОВЕРЯТЬ С ЭКВИВАЛЕНТОМ НАГРУЗКИ НЕ ПОДКЛЮЧАТЬ ДИНАМИКОВ ДО ОКОНЧАНИЯ ВСЕХ ПРОЦЕДУР НАСТРОЙКИ, В УСЕЛИТЕЛЕ НЕТ ЗАЩИТЫ ОТ КОРОТКОГО ЗАМЫКАНИЯ И ОТ ПОЯВЛЕНИЯ ПОСТОЯНКИ НА ВЫХОДЕ!!! ). ВО ВРЕМЯ НАСТРОЙКИ УСЕЛИТЕЛЯ С БЛОКОМ ПИТАНИЯ (не с тестовым!) ПЕРЕД КАЖДЫМ ИНТЕРВАЛОМ ЗАПУСКА НУЖНО РАЗРЯЖАТЬ ЭЛЕКТРОЛИТИЧЕСКИЕ КОНДЕНСАТОРЫ (лампочкой или резистором 47ом 2вт)электролиты долгое время сохроняют заряд и при следующем включении могут вывести уселитель из строя, ИСПОЛЗУЙТЕ СИСТЕМУ ПЛАВНОГО ПУСКА (старт софт).Вот и все рекомендации по настройке.
8 января 2014 в 17:51
Ура все работает!!!
…даже на питании +-45 вольт и на 1-й паре транзисторов…
Фильтр - всего 1100 мкФ(в суме) не гудит, не звенит, не пищит!!!
ПРИТОМ ЧТО Я ПСИХАНУЛ И НЕ СТАЛ НАСТРАИВАТЬ НИ ТОК ПОКОЯ НИ НАПРЯЖЕНИЯ СМЕЩЕНИЯ ТОКА ТАК ОТ БАЛДЫ ВЫСТАВИЛ…РЕЗЮКИ, И ЧЕРЕЗ ЛАМПУ В ЗАПУСК…
сначала просто подал питание…с моста на плату но она жутко гудела, и я не разтерялся впаял еще 1 кондер (600 мкФ/200 В) возле моста…и все…
P.S. Извините за хаотичность,я еще не “отошел”, от такого счастья!!!
И да пока что проверял на очень, и очень малых мощностях…намотаю транс, тогда посмотрим!!!
СПАСИБО ВСЕМ ЗА СОВЕТЫ!!!
10 января 2014 в 23:02
nissan, тоже рад видеть тебя
. Очень много дел
, поэтому очень редко здесь. Благодарю за столь подробное описание. Думаю, что многим пригодиться твой опыт!
Батяня, поздравляю
!
11 января 2014 в 14:36
AndReas снова Привет!
Жалкею что долеко друг от друга живём ато с удовольствием тебя бы ко мне в гости пригласил бы, у меня особая мания дружить с хорошими людьми. Насчёт времени ты прав лучше даже не говорить,у самого такая же проблемма такчто тебя очень силно понимаю, но ничего главное что есть работа
. Ну а насчёт наладки уселителя незачто мне вдвойне приятно окозатся полезным. 
11 января 2014 в 16:16
Добрый день или вечер. хочу поделиться своими мыслями об усилителе на 250 ватт выложенного на этом сайте. Спаял две штуки первый на 125, второй на 250 ватт. И в первом и втором случае наступаю на одни и те же грабли. А именно, при включении в сеть открывается плюсовое плечо. Но обо всем по порядку объясню как смогу . Пересмотрев форум решил печатку сделать сам . Я о 250 ватном усилителе. Нарисовал, вытравил, спаял.
Блок питания +-60вольт, конденсаторы 10 000 мкф на каждое плечо. Чтобы не сжечь полевики, включил последовательно питанию две лампы 220в на 150 ватт. Одну на плюс вторую на минус и два амперметра (цифровые мультиметры). вход закорочен, на выходе только тестер, включаю. лампы не горят, но на выходе напряжение почти как на входе питания, начал крутить регуляторы, толку мало. Я понял что у меня не открывается транзистор mje340 и по этому не регулируется ток покоя (на irf510). А управляет mje340 первый транзистор mpsa92 включением в цепь базы сопротивления 39ком . Так вот посчитал ток в цепочке первого транзистора mpsa92 и вычислил напряжение которое должно быть на концах регулятора 1ком, учитывая падение напряжения на транзисторе по теории должно быть все нормально. mje340 открывается плюсом, и вот этого плюсика мне не хватало, отцеплю базу mje340 от 1ком есть хороший плюсик, припаял -нету плюсика, съедаед база. Вспомнил на форуме кто-то написал что “там дорожка уходит в сторону и должно быть сопротивление”, посмотрел печатку на сайте. Да есть перемычка. ставил сопротивление 39ком(так советовали),результат почти нулевой, ставил регулятор тоже самое. Дальше заменил регулятор с 1ком на 2ком (может и напрасно, нужно было уменьшить сопротивление на входе) и дальше по совету AndReasa , изменил регулятор с 10ком на 20 ком в цепи от коллектора mje340 до затвора irf510. Регулируется но плохо. Снова посчитал ток и напряжение на затвор - истоке irf510, не помню сколько было вольт но я изменил сопротивление 2,7ком на 4,7ком. Ток покоя, симетрия регулируется сейчас ОТЛИЧНО!. Выставляю ток 30 ма (на схеме почему то BIAS 50 ma) и симетрию, все можно включать. Подсоединил колонку 250 вт 8 ом , вход закорочен . В колонке тишина, пора подавать сигнал. Вот тут и начались сюрпризы. решил не подключать генератор, а тихонько попрбовать на музыке…..Только включил
,зажглась лампа на плюсовом плече. музыки никакой, если бы не лампы был-бы феерверк. Я поэтому и использую лампы, не испортил ни один транзистор. Спокойно отключаю динамик лампа тухнет– включил динамик , все нормально усь работает сколько угодно. А если выключить и через 2-5 минут включить ЗАВИСАЕТ +
Начал думать, без нагрузки включается, а с нагрузкой как попадет . Я думаю что правильное включение зависит от двух конденсаторов 100 мкф/100в ,который заряжаясь плюсом через 2,2ком замедляет прохождение плюса через эмиттер- коллектор транзистора mpsa92 к базе mje340 .А если 340 закрыт то делитель на затворе 510 не работает, следовательно плюсовое напряжение через 1,8 и4,7 ком попадая на базу MJE15034 запросто его открывает. Ну и плюсовое плечо открыто. НО есть еще один конденсатор 470 мкф \100в , соединеный с 1,8ком плюсом , а минусом к выходу усилителя. Емкость второго конденсатора в трое больше первого ,значит и время зарядки больше и заряжается он через катушку динамика то есть нагрузку. И пока он заряжается плюс НЕДОЛЖЕН попадать на базу MJE15034. А за это время должен открыться mje340 и схема должна стать в рабочее состояние. Когда электролиты разряжены схема включается , все работает, звук чистый, никаких хрипов верха звучат как стеклышко. Все хорошо если бы он устойчиво включался. Я закорачивал диоды 1N4007 чтобы электролиты разряжались через общее питание , и все равно это как на минном поле нет,нет да выкинет . Достаточно не большого перебоя в сети ,а у нас это часто бывает,и унч капут. Ч ТО ДЕЛАТЬ подскажите пожалуйста. Ну и еще одно если на слух с усилителем все хорошо , то осцилограф не согласен . Подавал сигнал (программа на ноутбуке),то на базах MJE15034-MJE15035 сигнал одинаковый по форме и амплитуде,на любой частоте.А на выходе есть различие. НА 34 сигнал по амплитуде какой на базе такой же и на эмитере ,а на 35 амплитуда на выходе почти вдвое больше и верхняя часть прямоугольная.А на 34 этого нет там чистая синусоида.Но, Тогда попадая сигнал на базы силовых ключей, ток в плечах должен отличаться, а этого не происходит. На выходе усилителя синусоида правильная. Звук просто супер! Посоветуйте как это исправить. Забыл сказать, включал и на прямую , без предохранительных ламп .Час работал и все нормально ,мощность возросла но не грелось ничего.
12 января 2014 в 13:55
Добавил файл
15 января 2014 в 21:46
Что если на 500ватном усилителе заменить IRFP260 на 2SC5200 и 2SA1943 ?
18 января 2014 в 20:15
WoIfein 2SC5200-2SA1943 -биполярные,а по схеме полевые. Тем более они разной структуры.Чтобы их включить нужно изменить схему,но это будет уже другой усилитель.На форуме есть перечень транзисторов которые можно применить в этих усилителях.
19 января 2014 в 3:42
Boris, благодарю за ответ!
20 января 2014 в 19:48
Так, а если собрать такую штуку на 1000 Вт, во сколько оно всё обойдётся? Честно говоря, я бы купил, если ценник разумный. Я прикинул: полевики по 60 руб. в ближайшем магазине, если остальное накинуть, то есть 60 р. * 16 + конденсаторы, сопротивления и мелочь вытянет на 1500 р. + радиатор, блок питания - достаточно солидный зарядник для аккумуляторов, конечно, вопрос сколько стоит. Вот чтобы спаять то, что на этой картинке http://xn--80a3afg4cq.xn--p1ai/wp-content/uploads/2011/06/1000watt_amplifier.jpg или там ниже без блока питания, под заказ сколько будет стоить? Просто я даже не знаю, где такой радиатор найти если что…
20 января 2014 в 21:34
данная предложеная схема усилителя наврятле даст киловат мощности слишком простая. Маломощные транзисторы чево не скажеш о радиаторе у меня куда меньше, и транзисторы куда помощнее и схема примерно раза 4 сложней и серовно мой усилок с большым трудом ели ели спалюет калонку S-90 быстрей сгорают диодные мосты 2 паралельно по 8-А. разшетно усилок на 2 по 2000 ват на канал а насамом деле и с S-90 не справляется. и шо ето за транс на фото ват на 350 с телевизора я свой качяю трансом со сварочника 250-А 2-двухполярных питания всмысле на два плечя. да иеще одно звучяние у такой схемы как в аквариуме который в трубе каторую разрезают трюмя болгарками моя схема тоже не приблизилясь а хайфай.
23 января 2014 в 1:00
drinkins извините…Вы что то путаете…или может у вас китайский УНЧ на “2 кВт”???я сделал усь на 500 из 6 пар 1 - S90 в разрыв.
И то что больше элементов не значит что мощнее!!!
Да может качество лучше - но на мощность влияют выходные каскады,( ну и пред усь)рабочая точка,и тд и тп…но количество фильтров на мощность не влияют!!!А транс в высоту где то 90…100 мм а то и больше!!!Ну а ширина длина…(ну вы сами видите)!!!
МОЖЕТ ФИЛЬТР НА КОЛОНКЕ (ВНУТРИ)НЕ РОДНОЙ,НО НЕ МОЖЕТ КОЛОНКА НА 80 Вт (max)”СЛАБО” ИГРАТЬ ОТ УНЧ 2000 Вт!!!
23 января 2014 в 17:40
И мне хочется добавить. drinkins, я мало, что понял из вашей статьи, но у вас колонки АС-90. Зачем для них киловаттный усилитель? Сделайте 250 Вт - из всех он самый простой. Трансформатор 180-250 ватт, мост KBU на 10-20 ампер, положите на радиатор. ОБЯЗАТЕЛЬНО! Сделайте мягкий пуск и при включении отключайте нагрузку! Это единственная слабость. О наладке усилителя читайте в 421 комментарии. Аквариумы и болгарки исчезнут. Обращайтесь, если что - помогу.
24 января 2014 в 0:38
У меня просьба к старикам форума. А именно к Андреасу и Ниссан. Мужики, вы собрали не один унч из этих схем .Ниссан, у Вас тоже были проблемы, но вы достойно их преодолели. По этому решил обратится к Вам за помощью. Если вы собирали свой унч,то конечно тестировали его. Меня интересует форма и амплитуда сигнала, который поступает на затворы IRF 240 в обоих плечах , не отличаются ли они друг от друга. Прошу прочтите пожалуйста 421 коментарий ,я там подробно изложил свои проблемы и подскажите где я ошибаюсь. Если нужна печатка я выложу на этом сайте. Буду очень благодарен за ответ.
27 января 2014 в 2:37
Boris конешно помогу проблем нет просто я не знаю ты кокую версию уселителя собирал? Я например собирал только на 1000вт схему представь что она у меня сразу запустилась без сложностей, я сразу же по звуку определил что уселитель достаточно уверенно работает выстовил только требуемые токи и всё даже смысла его осцылографом проверять у меня не возникло и представь с момента появления этой статьи собственно схемы этого усилка незнаю уже который год он у меня собран и до сих пор работает в ресторане без проблемм. Теперь скожу в плечах разный сигнал может быть и от того что в диф коскаде транзисторы не подобранны по коэфициенту усиления, и есть ещё такая проблемка както раз я собрал ещё киловатник и тоже в плечах были разные сигналы так выяснилось то что ИРФ510 бракованный точнее выпустили партию транзюков ИРФ510 якобы с улучшенными параметрами возможно и так не знаю может гдето в другой схеме это хорошо скажется но в этом уселителе они хреного работали короче впаиваиш его косяки страшные вопщем я впаял транзистор старой версии и всё нормально заработало.(у ИРФ510 старой версии отверстие куда радиатор крепится похоже на греческую букву ОМЕГА!!!!!!!!!!! в новых просто дырочка)Борис попробуй пока с транзюками повозится думаю должно помоч.
27 января 2014 в 15:10
Ниссан, большое спасибо за ответ . Понимаешь, о510 говорить не приходится. Посуди сам ,если на базах предвыходников 34-35 сигнал по форме и амплитуде одинаковый как близнецы, то с 510 все в порядке. Именно после 34-35 есть разница. Может ты и прав , секрет в передачи тока предвыходников . Но, согласись подобрать пару транзисторов разноименной структуры в магазине довольно хлопотное дело. И еще,ты спрашиваешь ,какая модель,-250. Понимаю что отнимаю у тебя время, но пожалуйста посмотри 421 коментарий,сразу после твоего сообщения Андреасу я подробно все это написал может там что-то и прояснится. Я следил за твоими сообщениями ну а ты узнаешь мою точку зрения. Большое спасибо, с нетерпением жду ответа.
28 января 2014 в 0:43
Борис незачто всегда рад помоч. Насчёт подбора транзисторов ты прав в магазине это не реально сделать я пока свои подобрал пол жизни ушло. Теперь про схему в целом скожу так любая правильно расщитанная схема должна сохронять свою работоспособность даже при разбросе параметров полупроводниковых приборов такчто всё должно работать. Теперь чтоб проверить сигнал предвыходники можно временно отсоединить от радиатора и в том плече где слабый сигнал предвыходник прогреть и посмотреть на изменение формы сигнала если изменения есть то придётся их всётаки подбирать. Всётаки я склонен думать что у тебя проблемка с подборм темболее что на базах всё впорядке. Вообще уселитель это такое дело что как не крути приходитсяя всётаки циримонию с подбором проводить. Кстати раз схема у тебя на 250вт следственно и питание ниже ты можеш в предвыход поставить не только MJE15035-34 огромный выбор есть и других транзисторов.
28 января 2014 в 15:34
Хорошо, попробую сделать как ты советуешь. Не хочу бежать впереди паровоза, но ты натолкнул меня одну мысль. Вчера поздно вернулся, а сегодня после работы все проверю и отпишусь.Спасибо, и до вечера !
29 января 2014 в 9:41
Nи ssan, вечером не получилось, да и теперь новостей особых нет. Каких транзисторов я только не ставил результат тот же. Ставил составной транзистор на то плечо ,которое слабее- результат тот же. Была у меня пара 814-815 еще с советской техники разницы я не нашел. Напряжение пришлось в целях безопасности снизить и представь себе что усь работает , качество не изменилось! Разборчивость речи четкая ,отличные верха, мягкая нижняя средина и все это при питании +-20вольт.Ты наверное сомневаешься ,но я хотя и бывший музыкант, все равно в этом кое-что понимаю. Я вот что хочу сказать, впереди этого усилка я собрал еще один ,но по другой схеме. Это мосфит на 400 ват.(он рядом ниже,старая версия). Так вот там концевик собран на таких же полевиках ,разной проводимости, понимаешь о чем, я . А раскачивают BD139- 140. Если посмотришь схему то увидишь что там полнейшая симметрия во всем усилителе. Концевики закрыты через резисторы каждый на свое питание,а разгон унч осуществляется от средней точки питания через резюки 33ом на емитеры бд39-40 и снимаясь с коллекторов, уходит на базы полевиков . Так что в этом случае я наблюдал полную симметрию в обоих плечах тем более собрал две штуки и первый и второй работают идентично. И это меня сбивает с толку. В нашем с тобой случае совсем другая картина , не имеет значения 1000,500,250 ватт, разгон концевика во всех трех моделях одинаковый. Посмотри на схему и ты увидишь что предоконечники нагружены по разному. Так и должно быть, я смотрел во всех типовых схемах. Если в положительном плече транзистор и 150ом сопротивление ,то в минусе транзистор обвязан двумя сопротивлениями 100+150 ом. Следовательно токи протекающие в транзисторах разные. Правильно! Для этого есть ток покоя и симметрия. Я с дуру хотел перехитрить усь,изменяя симметрию на положительном плече ,тем самым увеличить напряжение на базе. Ни к чему хорошему это не привело ,только разбалансировал его. В этом месте нужно увеличить сигнал ,а я просто добавил постоянку. Единственный способ которым мне удалось уравнять амплитуды – это увеличение сопротивления в цепи эмиттера 34 го. В место 150 ом впаял 300 ом – тогда амплитуды сравнялись . Но этот способ не приемлем ,поскольку меняются параметры в затворах IRF и последствия могут быть не предсказуемы. Я сколько смотрю на схему, вроде все разобрал до косточек и все равно возникают вопросы. И если я чего то не понимаю вся работа стопорится . Сделал две модели повесил по одному выходнику,работает. На втором провожу эксперементы, к стати работают на любых полевиках. Даже ирф 3205,но есть лучше IRF P064 они в 247 корпусе 55вольт 110ампер. Преобразователь или саб в автомобиль на пример NISSAN-самое то. Основную плату тоже нарисовал она такая же, просто на экспериментальной плате я оттяпапал выходники. А что если сравнить осциллограмму на другом типовом усилителе ? Уменя на полевиках похожего нет,но есть советский усилок «Дойна» ,на то время совсем неплохой и конечник собран на одинаковых транзисторах ,только биполярных ? Эх если бы Андреас подключился,он то крутил их всех на осциллографе и точно знает как должно быть. Но его достали вопросами, особенно глупыми . Может у тебя есть личный контакт? Если сможешь-спроси, буду очень благодарен.
5 февраля 2014 в 3:39
Boris проверь сигналы без нагрузки,потом косяки могут быть и от ИРФ510 помниш я писал об этом я всётаки склонен думать что изза него у тебя такой косяк вот кокраз он и сидит у тебя на базах предвыходников, нормальный ирф510 дырочка куда радиатор крепится должна похожа быть на греческую букву ОМЕГА с другими 510ыми будут косяки и кстати с обвязкой тоже возится не помогает такчто менять его надо.Кстати померь ток покоя на резисторах 150 ом я уверен что он у тебя тоже не одинаковый, в одном из плеч он будет больше чем в другом. Кстати схемы на 150-250вт отличаются от предидущих 1000-500вт.
5 февраля 2014 в 15:59
6 февраля 2014 в 1:08
Подскажи ,какой выходной ток для транформатора нужен…
6 февраля 2014 в 1:10
Николай, ты сам то понял чего написал? 1.сетевое напряжение в вольтах. 2.выходное напряжение и ток в амперах.
6 февраля 2014 в 2:19
Всем доброго времени суток!!!


Приобрел осциллограф…подключил к выходу (плата 500 Вт), на вход 1к 80 мВ. На выходе:
1 поворачиваю резистор 200 Ом максимально в право - идеальный пилообразный(чуть наклоненный в право) сигнал
2 поворачиваю резистор ближе к центру - плавно переходит в “подобия” меандра
3 ставлю в крайнее левое положение (ОТНОСИТЕЛЬНО ТРАНЗИСТОРОВ 2N5551) - “почти” меандр.
P.S.КАК ДОБАВЛЯТЬ ФОТО??? И ЧТО ЕСТЬ НОРМАЛЬНО А ЧТО НЕТ???
И да сгорел резистор 10 Ом на выходе…(пробовал на 1й паре, ну и в процессе роботы правое плечо и отвалилось) думаю потому и сгорел.
при испытаниях даже не грелся…а тут к генератору подключил и…
и еще раз говорю не знаю то ли из за генератора, то ли из за плеча…
7 февраля 2014 в 20:57
хотя выход даже ближе к синусу чем к меандру!!!
7 февраля 2014 в 21:13
Батяня, ты хочешь осцилографом настроить усилок? если да то я как раз этим занимаюсь У меня 250 колонку подсоиденял? чего там?
7 февраля 2014 в 21:50
Ну,Батя ты даеш,ты же симетрию крутил.расстроил только. Заново настраивай,но тестером!
7 февраля 2014 в 22:04
Спасибо за ответы!!!И да вы говорите тестером, тут читал осциллографом…там еще…наушником…ТАК КАК???
И да на выходе почти идеальные импульсы…то я на генераторе вместо 10 нажал 10 в третей вышло не 1кГц, а 100кГц :-D(почти идеальный,емкость малая 1000-1100 мкФ - потому и почти идеальный)
P.S. Так как все таки настроить симметрию???
8 февраля 2014 в 17:25
Nissan , здравствуй, вчера начал отвечать и как на зло выключили интернет. Ты прости меня пожалуйста если скажу чего не так. На щет моделей , я имел ввиду схему не целиком, а только ту часть о которой мы ведем беседу ,цитирую последнюю запись : (, не имеет значения 1000,500,250 ватт, разгон концевика во всех трех моделях одинаковый. Посмотри на схему и ты увидишь что предоконечники нагружены по разному. Так и должно быть, я смотрел во всех типовых схемах. Если в положительном плече транзистор и 150ом сопротивление ,то в минусе транзистор обвязан двумя сопротивлениями 100+150 ом. Следовательно токи протекающие в транзисторах разные. Правильно! Для этого есть ток покоя и симметрия. ) . Понимаешь, это закон Ома, можно и в цифрах ,но это и так понятно. В 1000 и 250 разница только в напряжении , а в 500 не большое отличие в сопротивлениях. С транзистором 510 тым я согласен на все сто, % , что от его параметров зависит работа всего унч. Переворошил все коробки, только на наших отечественных КТ нашел похожее на то что ты говоришь. А ИРФы есть 10 летней давности но они такие же.
Твои слова:( Кстати померь ток покоя на резисторах 150 ом я уверен что он у тебя тоже не одинаковый, в одном из плеч он будет больше чем в другом)¬ – отвечаю: 34 и35 транзистор выполняет три задачи ,первая – вращая регулятор симметрии выставляем 0 вольт по отношению к земле, сам понимаешь что при одинаковом напряжении в плечах и разных сопротивлениях +погрешность деталей, транзисторы открыты по разному. Нам нужен 0 вольт и мы его получили. Второе. И вот с этого момента ,как бы базы небыли открыты, одна больше другая меньше, без разницы, вращая регулятор « ток покоя» можно изменять ток одновременно на двух транзисторах в том или ином направлении. Есть ток покоя.
Третье – разгон усилителя. И вот после всего чего я наговорил добавил 100 ом в положительное плечо со стороны эмиттера тем самым перечертил все чего я тут доказывал. А амплитуды после такой хирургии выровнялись . Что скажешь ?
.
8 февраля 2014 в 22:33
Батяня в 418сообщении было «Ура, все работает». Что случилось ? Надо все сначала. ? Предлагаю вам свою настройку, я так делаю всегда . Чтобы легко работалось и не болела голова за сожженные детали и потраченные деньги , делаете следующее: 1 питание (у вас +-40вольт- отлично),конденсаторы- чем больше тем лучше ,у меня 10000 мкф. Дальше возьмите два патрона (желательно которые прикручивают к стене) подсоедините провода и установите вертикально на стол . Вкрутите две лампы 220 вольт, мощностью 150 ватт можно и 300ватт,главное когда будете покупать берите из одной партии, сопротивление ниток должно быть одинаковым. Из каждого патрона возьмите по одному проводу и подсоедините один к + другой к минусу. Два других подсоедините к амперметрам. Если вы не пожалели денег и купили осциллограф ,то купите два китайских цифровых мультиметра они сейчас нужнее чем осциллограф,в процессе работы вы это поймете. Укрепите мультиметры впереди ламп. Провода которые поставляются с мультиметрами замените на большее сечение, те не качественные. И так +подсоединен к одному тестеру а минус к другому. Переключатель тестера настраиваем на 10 ампер!.Все. Среднюю точку питания соединяем с унч. Включаем транс, берем с выхода тестера + и минус и ЗАМЫКАЕМ друг сдругом. Должны зажечься легонько обе лампы ,смотрим на приборы.Тестер покажет ток в амперах, в дальнейшем так нужно разряжать конденсаторы. Для удобства ,маркером делаем на лампе пометку + и - . Подсоединяем питание к аппарату и начинаем испытания. К выходу усилителя подключаем вольтметр (сигнал и земля) , тестер пока настройте на напряжение питания, потом уменьшите. Регулятор покоя 10ком в среднее положение. Включаем ,смотрим. Если ошибок в монтаже нет, то все получится. Первое если зажглась хотя бы одна из ламп и в схеме что- то греется –замените лампы меньшей мощности. Если это произойдет- значит завалилось одно плечо. Дальше, лампа может и не гореть, но на вольтметре будет большое напряжение. Дальше крутим регулятор симметрии 200 ом, крутим до тех пор пока добьемся ноля. Дальше крутим «ток покоя» 10 ком выставляем 30 ма . на тестере будет значение 0,03. После этого может придется подровнять симметрию. Если что не так можно отключить полевики ,при этом ток упадет до 002. это на тот случай если полевики не исправны. Надеемся что все хорошо. Подключаем динамик – смотрим. Да, вход закорочен. В динамике должна быть тишина. Выключаем из розетки, ждем несколько секунд и снова включаем. ОПА! Что страшно стало? Не бойся ,зажглась лампа? Спокойно не торопясь отключи динамик (один провод) , лампа потухнет – ставь на место. Если разрядить все конденсаторы такое не происходит. Попробуй несколько раз. Теперь понятно зачем лампы. Никогда не испортишь ни один транзистор. Это годится только для настройки, для работы нужен мягкий пуск. Ну а теперь пробуешь тихонько музыку, ставь свою любимую мелодию и как выразился nissan : Будет тебе счастье! Но могут возникнуть трудности ,у меня были, читай 421 коментарии там есть много полезного для тебя. Если что не понятно – спрашивай,помогу.C осцилографом раберемся позже.
9 февраля 2014 в 3:06
Большое спасибо Boris!!!
9 февраля 2014 в 17:12
Boris здравствуй, дорогой всё впорядке, чувствуй себя в полном комфорте,даже извинятся незачто, ну если скажут что у когото сбоев не бывает пусть первый бросит в меня камень:-D. Теперь насчёт схем ты верно говориш разгон усилков у всех одинаковый совершенно согласен. Манипулировать резистором 100 ом в эмитерной цепи МЖЕ15035 вполне возможно более того это адекватно правильно и закономерно такчто всё впорядке. Но во всяком случае если детальки полупроводники хорошие то процедуры с подбором резисторов просто не возникает. Например у меня только единожды был косяк ито я его легко устронил я насчёт ИРФ510-ого говорю вот почти похожая проблемка была даже настолько грубый косяк был что монепуляцией одной только обвязки вокруг транзистора не закончилось бы такое ощющение было что это какойто другой транзистор был и главное ставлю новый транзистор другой ИРФ510 купленный на другой день опять тожесамое в конечном итоге я достал старый транзистор впоял и всё встало на свои места, но скожу честно с этим косяком этот уселитель тоже работал и очень даже неплохо даже сдохнуть ему не хотелось никак я даже долго смеялся над этим:-D, короче я поэтому гдето прикинул что проблемка в твоём уселителе может быть тоже как в моём случае поэтому про это написал.;-)
9 февраля 2014 в 19:15
Спасибо, nissan, огромное спасибо, что поддержал. Ей-богу как гора с плеч. Но ты не думай , так легко от меня не отделаешься. С унч разобрались, вчера вытравил плату, нанес все надписи, осталось набить детали, перевернуть и пропаять. Наладка уже отработана и как ты сказал: пора подумать о питании. У меня на этот усь все готово но на будущее хотелось бы все это облегчить в весе и уменьшить в размерах. И всему этому мешает только трансформатор. Здесь и габариты и вес. Прежде чем задавать вопросы скажу так: у меня есть некоторый опыт в этом направлении. Я делал преобразователи для сабов, не очень мощные но делал ,почти закончил работу над сварочным инвертором, уже запустился, а в конце затупил, отключив дроссель и… капут! Два года с тех пор прошло.
Нужно заново все начинать. Так вот какая у тебя структурная схема ? где-то так? : транс для питания генератора , выпрямитель и сам генератор с выходами на ключи, параллельно вв дроссель, выпрямитель и сам транс, намотанный на феррите. Ну и конечно полевики или биполярные транзисторы. И на последок : просматривал рыбацкий сайт и увидел замечательную вещь- это резонансный инвертор на тиристорах. Работы здесь – непаханое поле, мощность, низкая цена , модульный монтаж. А управляло всем этим две микросхемы 561тм2 и одна 561ле5 ,главное в этом деле подобрать вернее рассчитать емкость отсекающего конденсатора. Что скажешь по этому поводу?
10 февраля 2014 в 23:17
ниссан то что в верху это случайно! хотел дружеский смайлик, улыбку хотел тебе послать,короче я в этом полный бамбук!
10 февраля 2014 в 23:29
Boris,незачто всегда рад окозатся полезным. Теперь нсчёт импульсников скожу так, схем в нете навалом на любой вкус и цвет выбор просто уже за тобой предстоит, а так если будеш делать импульсник то обязательно прикури в нём защиту от короткого замыкания (спасает от нештатных сетуаций к примеру если в усе выходники вылетят) и стабилизацию по напряжению (обратную связь) в импульсниках очень важно оргонизовать систему плавного пуска как самого преобразователя так и на его выходе потомучто на выходе будут стоять конденсаторы большой ёмкости и их нужно будет плавно заряжать иначе в момент пуска выход будет закорочен до тех пор пока не зарядятся электролиты не делая этого импульсник может выйти из строя, вопщем заморочек много но вполне реализуемо. Теперь насчёт преобразователя на тиристорах не посоветую собирать его во первых заморочка с настройкой во вторых тиристоры насколько я знаю адекватно работают до 25кГц это неустронимый писк будет в динамиках и ещё много чего есть что обчинка выделки не будет стоить вопщем откожись от него если только просто ради своего интереса хочется собрать. Есть множество хороших современных шим контроллеров и чтоб особо с управлением не парится делай просто шим контроллер + дрова IR2110-13 они кокраз расщитаны для управления полевиками. Вопщем особой сложности нет
12 февраля 2014 в 14:01
А можно ли такой усилитель использовать для включения абонентских громкоговорителей, например 100В?
11 марта 2014 в 23:06
Ниссан, привет. Просматриваю форум- никто ни гугу. Наверное у всех все хорошо.
У меня все работает. Собрал еще два блока , но по другой схеме. Принесли мужики
в ремонт блок, германского производства ,что за фирма не знаю ,он весь исцарапан
был, но основное мы прочитали. Данные таковы: двуканальный, мощность 1600 ват,
напряжение 85 вольт, транс-бублик, нагрузка от 8 до 2 ом. В предварителе очень много всяких наворотов и хитростей. Но они нам ни к чему. Оконечник собран на одной тл071, дальше с шестой ноги на диодный делитель(по три штуки) и на базы MJE 340—MJE 350, Это разгон блока, радиаторы не требуются. Силовые ключи собраны на полевиках разной проводимости по 8штук в плечо, это IRF 640 – IRF 9640, я ставил 240 и 9240. Очень разумно построен разгон унч. На таких малых токах, кажется что усь работать не будет, а он работает! Да еще как! В настройке почти не нуждается. Ноль в средней точке стабильный. Включается без мягкого пуска. И главное нагружаешь его на 2ома а ему пофиг. При хорошем теплоотводе ,он холодный. А вот схема на 250 ват включить на 4 ома
уже стремно. У меня был случай когда играла одна колонка 8 ом – все нормально, добавил еще одну и канал обвалился. Правда питание было сильно занижено, может из-за
того. Так вот срисовали схему и сделали два усилка. Если есть желание могу выставить на форуме. Плата получилась 110\52 мм – это сам усь и отдельно линейка ключей 40\180мм.
Хорошо бы поговорить вне форума или по скайпу как считаешь? Если согласен пиши, нам есть о чем поговорить.
5 апреля 2014 в 17:14
конешно конешно Борис давай схемку в студию подискусируем с удовольствием, а для нала вот скожу такую вещь по поводу усилка на ТЛ071 аудиофилы не совсем дружат с этой микрухой изза низкой скорости нарастания выходного напряжения, вопщем выкладывай схемку посмотрим
5 апреля 2014 в 17:35
текст печатается, а схема рисована в лауте 5 не могу впихнуть.
6 апреля 2014 в 11:42
ОТПРАВИЛ. СМОТРИ НА ГЛАВНОЙ СТРАНИЦЕ, В РАЗДЕЛЕ НОВЕНЬКОЕ.
6 апреля 2014 в 15:33
Борис смотри это почти аналогичная схема найди в нете (Усилитель 400 Вт на полевых (MOSFET) транзисторах МОСФИТ) ну если собирать то уж лучше АПЕКС похожий вариант и заведомо лучше
6 апреля 2014 в 16:00
НИСАН Я ЭТУ СХЕМУ СОБИРАЛ ДВАЖДЫ. У НЕЙО ЕСТЬ СЕРЙОЗНЫЙ НЕДОСТАТОК. НА БАЗАХ БД139-140 ДОЛЖНО БЫТЬ 1,3 ВОЛЬТА. И ЕСЛИ НАПРЯЖЕНИЕ УВЕЛИЧИЛОСЬ- ПОЛЕВИКИ ГОРЯТ БЫСТРЕЕ ЧЕМ ТЫ ДУМАЕШЬ.ТАМ ОБРАЗУЕТСЯ СИГНАЛ ТИПА СТУПЕНЬКА И ВОТ В ЭТОТ МОМЕНТ ОТКРЫВАЮТСЯ ОБА ПЛЕЧА. РЕЗУЛЬАТ ПОНЯТЕН. ДА И БЕДЕШКАМ ТЯЖЕЛО. СУМАРНОЕ НАПРЯЖЕНИЕ НА КОЛЕКТОРНО-ЭМИТЕРНЫЙ ПЕРЕХОД В 500 ОМ - ТЯЖЕЛОВАТО. СРАВНИ ОБЕ СХЕМЫ И СТАНОВИТСЯ ПОНЯТНО ЧТО ВО ВТОРОМ СЛУЧАЕ ТРАНЗИСТОРЫ РАЗГОНА ЧУВСТВУЮТ СЕБЯ ОЧЕНЬ ЛЕГКО. А ПАШЕТ КАК ТРАКТОР. А НА СЧЕТ ТОГО ЧТО ГОВОРЯТ АУДИОФИЛЫ МНЕ БЕЗ РАЗНИЦЫ. МНОГИЕ ИЗ НИХ ТОЛЬКО ТО И УМЕЮТ УПОТРЕБЛЯТЬ ИНОСТРАННЫЕ СЛОВА И ПОКАЗЫВАТЬ ПАЛЬЦЫ. ДА И ФОНОГРАММЫ ЖЕЛАЮТ БЫТЬ ЛУТШЕГО КАЧЕСТВА. ПРИХОДИТСЯ ВСЕ ВРЕМЯ КОРЕКТИРОВАТЬ. А ЭТОТ УСЬ ПУСТЬ ДЕЛАЮТ ТЕ РЕБЯТА КОТОРЫХ УСТРАИВАЕТ И ЦЕНА И КАЧЕСТВО. ПРО АПЕКС РАССКАЖИ ПО ПОДРОБНЕЙ- ВПЕРВЫЕ СЛЫШУ,ИЗВИНИ УЖ ТАКОЙ Я.
6 апреля 2014 в 18:53
Извини поздное зажигание.был в ремонте такой агрегат.
ничего особенного, разобрались. ну и он биполярный.
защита и все такое.
6 апреля 2014 в 19:07
Борис так или иначе предвыходникам тяжело придётся что в первой схеме что во второй до МЖЕ340,350 нужен ещё один эмитерный повторитель и к томуже с увеличением выходников увеличевается и ёмкость ЗС такчто как не крути всёравно управлять полевиками не так легко учитывая что микруха медленная я поэтому сравнил твою схему с моей приведённой признай что принцып работы похож. АПЕКС тоже не предел уселителестроения но всёже лучше чем что есть кстати он есть помоему здесь на сайте с печаттками и всем прочим . А вообще порекомендовал бы обратить внимание на на усилок Шторм вопщем меня многое в нём удовлетворяет. Я его планирую собрать, но это как в конце концов соберусь с мыслями ато руки никак ни дойдут до него .
6 апреля 2014 в 21:06
Привет, Нисан извини что не ответил –замотался, весна, сад, огород и все такое. Теперь по сути. Принципиальное решение не то что похожее- оно почти одинаковое. За исключением двух нюансов. Это делитель, здесь немало важно то что применяя диоды отпадает такое отрицательное явление-« ступенька», то есть при возрастании сетевого напряжения, ноль на выходе и ток покоя остаются не изменными. И второе, посмотри внимательно канал разгона. В первом случае ток коллектор-эмитер: 33+33+220+220=506 ом. Напряжение +-160вольт. Отсюда ток-160/506= 0,32 ампера и второй :250+250+1ком=1500 ом, тогда ток 160/1500= 0,1. разница то большая. Он уменя с неделю работает и все нормально. Но и кто тебе мешает применить 3255 . В опщем можно ставить любой операционник. Далее, почему в апексе так много защиты? Наверное по тому что в средине спрятана бомба. Я даже не хочу считать ,но 22ома между двумя транзисторами и питании 140 вольт – это уж слишком. Нис,это не критика, просто делать такой аппарат немного стремно, на заводе где деталей не меряно и есть кому посоветовать это одно, а на дому совсем другое. Еще хочу сказать,что посмотрел на шторм. Но ведь и там в начале микросхема тл 071. И что снова скажут аудиофилы ? ? Я даже прослушал рекламный ролик, мне кажется что они немного жульничают. Сравнивают два унч- второй шторм, так вот когда проигрывается шторм, добавлена ревербирация. Он же унч . пока все. Пиши, жду ответа. Борис.
15 апреля 2014 в 19:00
Привет Борис рад тебя видеть ну а насчёт времени у меня тоже самое еле укладываюсь ито впритык такчто всё нормально. Ну а насчёт твоего усилка я не то чтобы не похвалить его например если учесть простоту сборки и то что особых усилий с настройкой не связанно и что можно на быструю руку собрать неплохой уселитель это уже немаловажный момент. Теперь насчёт Апекса всё там впорядке я его собирал ничего страшного там нет,кстати тоже лгко повторяемый уселитель теперь насчёт его защит, там только лимитер на входе есть и отдельный блок защиты от постоянки на выходе и всё а это почти во многих уселителях встречается такчто не сложно и тоже оправдыват затраты, на сайте паяльник есть форум про него. Ну а в Шторме (случайно не подумай что пытаюсь рекламировать этот уселитель) что используется ТЛка на входе то её спокойно можно заменять на другие оперы по сути она там роль предуселителя выполняет такчто особой важной роли у неё нет можно сигнал сразу на базы транзисторов подовать она там просто сигнал усиливает и всё, просто с ней для раскачки уся 1в понадобится без неё придётся 2-3в подовать. А вот второй опер интегратор его уже менять нельзя у него совершенно другая там функция. Кстати звук у Шторма представь правда хороший там то что в нете продемонстрированно это всё дело надо своими ушами слушать Ютюбовским клипом не с ориентируешся вопщем думаю согласишся со мной. Я добавлю изза его сложности этот уселитель малособираемый а так он очень хорошие покозатели имеет вопщем почитай очень много умного там есть думаю интерестно будет.
15 апреля 2014 в 22:37
Здравствуйте!Захотел собрать схемку 1000ваттного усилка, а у вас pdf файл там печатка не в зеркальном виде стоит! :( исправьте пожалуйста,плиииз.Уж очень хоцца такой усил собрать.может если не трудно на почту файлы кинете?буду очень благодарен
16 апреля 2014 в 5:40
На форуме есть кто из Украины с работающим усилком?
С сентября я его никак не доделаю - нужно посоветоваться.
19 апреля 2014 в 17:38
Есть.У меня работает. спрашивай ,поможем.
19 апреля 2014 в 23:53
Нисан,привет. Во первых с наступающими праздниками,а во вторых рад тебя видеть,то есть читать.Да на щет ютуба ты прав-там нечего слушать. Если бы в интернете найти в цифровой записи это другое дело.Но и как вспомню что к нему надо подгонять пары в оконечнике совсем делать не хочется. Нис и вот еще какое дело.по соседству у меня есть паренек,он перематывает местным лабухам динамики и ремонтирует аппаратуру и вот принесли в ремонт унч но там чинить уже нечего,остался корпус и вентилятор,может еще электролиты. Есть киловат жгут,два тоже самое. 18 дюймовый джебиэл сожгли таким образом что неодимовго магнита не осталось. Я после выточил новые шайбы, вставил 55\25мм неодимовый магнит,новый диффузор,а катушка там бифилярная-двойное усиление если можно так сказать+ работает как амортизатор,короче я очень им доволен. Диффузор практически не выплевывается. Так вот мне нужно помочь парню. Нужно в этот корпус вставить киловатник. Схема либо та что я теперь собирал либо та что есть на этом сайте. У меня вопрос к тебе,какую схему ты собирал первую или вторую и еще делал ли ты мягкий пуск и отключается ли у тебя нагрузка во время запуска усилителя,мне очень важно это знать. Пожалуйста расскажи онем в нескольких словах. То что сайте и на форуме я уже читал.Меня интересует твое мнение и чтобы у меня потом лицо не краснело.За ранее спасибо,жду ответа и хороших,веселых праздников тебе и твоей семье. Борис.
20 апреля 2014 в 1:46
Да питание оставим прежнее. то есть транс будем перематывать,так проще. сощитать витки не сложно.Да и для таких пользователей будет надежней.
20 апреля 2014 в 2:29
Boris привет дорогой тоже рад тебя видеть, и как в народе говорят (ИСус воскрес!!!!!!!!!)с праздником великой пасхи . Теперь по поводу киловатника я авторский вариант сразу собирал (первая схема) но другая схема тоже рабочая и в плане экономии радиодеталей даже лучше там вместо 4-х мже15034-35 уже два транзюка используются. Борис теперь по поводу плавного пуска и задержки аккустики в этом уселителе это просто необходимо да и вообще после 50в питания софт старт просто необходим это нужно для плавной зарядки конденсаторов большой ёмкости как известно они до подачи напряжения находятся в состоянии короткого замыкания если сразу поступит большое напряжение то уселитель выйдет из строя и следственно и акустика тоже , а задержка на выходе тоже необходима, при включении в уселителе происходят переходные процесы на выходе может быть силный шелчок что может запросто сжеч уселитель и акустику чтобы этого не произошло нужна задержка включения акустики, кстати нужно позаботится и о защите от постоянки на выходе в этом уселителе нету защит это очень нужная и полезная вещ. Теперь по поводу подбора транзисторов скожу так, любая схема должна сохронять свою работоспособность без подбора приборов,но всёже если делать так делать качественно например транзисторы одной партии вполне справятся с этой задачей. Вообще что косается мощных уселителей то уселители с двухуровневым питанием имеют значительное приемущество это выйгрыш КПД да и в некотором смысле дёшего обходятся. Смотри в этом киловатнике 16 полевикков и 1000W правильно? в шторме тоже 16 транзисторов а уже 1500w кстати Тошибы тоже почти одинаковы в цене разница в копейки,а теперь рассмотрим стомость блока питания для +-95в нужно минимум 20000мкф в плече конденсаторы должны быть на напряжение не менее 160в а это уже не дёшего, для двухуровнего питания нужно всего лиш 4 конденсатора по 10000мкф с напряжением максимум до 100в, а теперь сравни цену 4шт-10000мкф160в и 4 шт-10000мкф100в даже если последних по 8шт поставить ито выгодно получится. Вопщем сложность только в изготовлении блока питания а так ничего сложного нету.
20 апреля 2014 в 14:30
кстати защиту и задержку акустики я с усилка Апекс прикурил к этому уселителю и класно работает. Но многие говорят что это не совсем полноценная защита воопщето лучше делать как в в уселителе Натали или как в Шторме.
20 апреля 2014 в 14:41
много писать
вот ссылка на форум,где построение моего усилка с самого начала
ссылка ниже пожалуйста добавьте.
20 апреля 2014 в 20:43
Уважаемый sergie5!
Определённо, что здесь все люди занятые, особенно многоуважаемые nissan и Boris, у которых действительно эти усилители и многое другое работают. Поэтому могу посоветовать: если есть конкретные вопросы по усилителю, то спрашивайте здесь и не заставляйте читать форумовские “простыни” дискуссии на тему “работает-не работает”. Без обид
.
Всех с Пасхой
20 апреля 2014 в 22:32
Борис, с вашего позволения перенёс вашу публикацию к комментарию 453 в этот комментарий.


Схема монтажная в .lay
Схема УНЧ принципиальная в .lay
Схема оконечного УНЧ срисована с усилителя заводского изготовления германского производства.
Если есть время, то можете подробнее описать усилитель, его характеристики, фото - опубликуем для массового круга радиолюбителей.
20 апреля 2014 в 22:57
Здравствуйте, огромное спасибо за разработку, собрал 500W вариант, все супер! Но так как являюсь поклонником лампового звука, хочется прикрутить к нему ламповый вход, другими словами, получить гибридник. Есть у кого-то соображения по этому поводу?
21 апреля 2014 в 16:12
Привет Ниссан, и извини за задержку. Ответить в праздничные дни намеревался, но как говорится дверь в доме не закрывалась. Потом работа, сейчас дома никого то немного пообщаемся. Нужно подбить какие то итоги. С усилителями все понятно- который пожелает тот и смонтируем. Они оба заслуживают внимания. Вдвойне приятно что к
нашему диалогу подключился Андреас. Придется немного повторить сказанное раньше.
Я имею в виду ток покоя и разгон усилителя. Обрати внимание на маленький штрих- на схеме «МОСФИТ» базы разгона и регуляция ток покоя, включены через сопротивление и на общее питание, так? Каждый на свое. В моем случае, это происходит от стабилизированного напряжения то есть от питания микросхемы. А это значит что при изменении входного напряжения ток покоя останется не изменным, что нам и нужно. И еще один фактор: при включении унч, роль софт старта исполняет все тот же стабилизатор питания микросхемы. Иными словами пока зарядятся электролиты после двух ватных сопротивлений 4,7ком в цепи питания микросхемы ТЛ071, на базах разгона отсутствует напряжение смещения. Ну и транзисторы закрыты. На выходе четкий ноль. Даже тупо вставляешь вилку в розетку –щелчка нет, спустя секунды две появляется тихий шип в динамике- свидетельство о работе. И ты хорошо знаешь сколько таких включений и отключений происходит в процессе наладки усилителя или чего то другого. Когда делал 250 из этого сайта, там халява не проходила, мозги контролировали на все сто, а в этом варианте можно расслабиться. Хотя в целом аппарате присутствовал софтстарт, защита от постоянного тока.
Кажется был и лимиттер, но я это точно не помню. Ну еще повторюсь- это уже Андреасу, он пишет что бы я дал немного больше информации. К сожалению блок где то на руках.
Срисован только оконечник. А по качеству он так себе – средний усилитель, расчитан на своего покупателя. А сделать какие то выводы исходя из схемы? Андреас, мне бы сейчас Ваш ум не помешал. Это точно и честно. Нисан говорит ему нужен еще один эмиттерный повторитель. На мой взгляд это лишнее по скольку MJE 340/350 работают в таком щадящем режиме, вообще без радиатора, а усиление пришлось несколько снизить. И еще одна особенность.
Во всех схемах затворы шунтированы стабилитронами и все, кто есть на форуме их исключают из схемы. Нисан ,ты тоже советовал это сделать Сергею5 . Причина- создают помехи. Оставили затвор голый без защиты. И если напряжение на затворе по какой-то ситуации будет больше 20 вольт – сработает защита, но уже в конце. А этого ой как не надо! На этом унч нет стабилитронов, они заменены на два диода включенных на встречу друг другу и представляют собой обыкновенный стабистор. Думаю Андреас не даст мне соврать что выполняют одну и туже функцию, но работают по разному. Если используя стабилитрон в своем прямом назначении, то он начинает открываться заранее, как бы плавне. У стабистора этот процесс происходит жестче, лавинообразно. По этому может стоит заменить 12 вольтовые стабилитроны на 15 вольтовые или использовать стабисторы.
27 апреля 2014 в 18:12
sergie5 067 756 8453
28 апреля 2014 в 10:59
Здравствуйте, такой вот вопрос: а пойдет ли 4-омный динамик на последний 125-ваттный вариант усилителя?
6 мая 2014 в 17:17
какая мощность динамика?
6 мая 2014 в 19:44
номинал 500 ватт, максимальная 1квт, 4 ома импеданс, Prology WOW-10…вообще не знаю какой усилок собирать, в магазине сказали, что его реальная мощность 200-300 ватт, что заявленная по паспорту дина мощность завышена..можно ли как-то узнать мощность реальную, если это так? Последний вариант выбрал т.к. не могу пока найти транс достаточного напряжения и мощности… и еще вопрос, есть ли еще параметры, по которым должны согласоваться динамик и усилитель? как вообще самостоятельно научиться понимать какой динамик нужен? спасибо
7 мая 2014 в 9:31
А если сделать его 1125ватт на 8 ом, напряжения питания хватит +/-165 вольт? (три уровня)
7 мая 2014 в 11:02
Иван ,это низкочастотный динамик для сабвуфера, в основном для автомобиля. В инете есть подробное описание. Что касается мощности унч , то как правило, какой вес собираешься тянуть- такую силу нужно приложить. Это теория, а на практике бывает по разному. Здесь главное согласовать питание. 125 модель слабовата, нужно снизить питание или добавить еще по одному полевику на плечо. На мой взгляд нужно собирать 250 или 500модель ,оставив питание 50вольт. И если это саб то это одно,а скажем ты делаешь трехполоску,то это уже не 4ома ,а 4*8/4+8=2,6 ом. Я делал 250. есть своя печатка, тупо набил детали и готово. Обязательно нужен мягкий пуск(софтстарт) и при запуске отключение нагрузки . Трансформатор возьми любой, отлично подойдет от старых телевизоров тс180,270 и другие. Напряжение на выходе должно быть 50/1,41=36вольт,когда установишь электролиты, поднимется до 50 вольт.
7 мая 2014 в 13:42
а почему не указаны мощности резисторов на схеме? выбрал 250-ти ваттный вариант
7 мая 2014 в 15:08
иван,все резисторы 0,25вт, кроме 100 ом и150ом ставь0,5вт. 0,22 должны быть 5вт.вся спецификация есть в 98коментарии.
7 мая 2014 в 15:57
Большое спасибо
7 мая 2014 в 18:08
Добрый день, прошу пояснить тонкости если они конечно есть по варианту на 500W на IRFP250. Есть в наличии хотел соответственно применить.
25 мая 2014 в 18:12
Просто, не ленись, и прочти все комментарии в этом разделе. Очень много полезной информации. Потом задавай вопросы.
26 мая 2014 в 10:59
Для киловаттного усилителя подходит этот преобразователь, я правильно понял?
http://xn--80a3afg4cq.xn--p1ai/poleznye-skhemy/skhema-preobrazovatelya.html
9 июня 2014 в 13:19
А я хочу вот такой блок питания собрать для усилителя http://goo.gl/dZTlH7
23 июня 2014 в 6:21
Доброго времени суток, решил собрать схему на 250 вт, но поставить туда уже имеющийся предусилитель, хотел уточнить его расположение на схеме, я так понимаю он идет от 4,7омных резюков mje150(35/34), стабилитронов с +,- и все что падает с mpsa на spk, поправте если ошибаюсь.
8 августа 2014 в 23:53
AnatoliySolodilov, здесь так просто дифференциальный каскад не выкинешь. Лучше собирайте, как есть - потом поэкспериментируйте
Посмотрите комментарий под № 362.
9 августа 2014 в 1:21
Все привет. Собрал усилитель на 500 Вт на IRF640N. Всё работает на ура, только не понял, как всё-таки настроить симметрию правильно (куда тыкать мультиметром)?
11 августа 2014 в 19:35
Иван, прочтите 446 комментарий. На мой взгляд, Борис грамотно описал настройку.
13 августа 2014 в 23:20
А полевики же с заземлением паяются вроде как. Можно ли их без него паять?
18 сентября 2014 в 18:20
Alexananatolich - это силовые ключи. осторожно паяй как обычный транзистор. заземление нужно во входных и слаботочных цепях.
18 сентября 2014 в 20:36
Всем приветы! Я новичок в сборке и настройке такого рода усилителя.
Собираю 1000Вт по первой монтажной схеме.
Что у меня уже есть:
- трансформатор ОСМ1-1.6У3 (1,6 kVA). У него три обмотки: 1 - 0-380в, 2 - 0-5-22-220в, 3 - 0-12в. Вторая обмотка имеет среднюю точку между катушками, берём её за “О” и получаем две симметричные половинки. На 0-380 подаём 220в и на второй получаем 2х66,5в. После выпрямителя и конденсаторов получил +-94в.
- изготовлена монтажная плата под первую схему 1000Вт усилителя. Все детали впаяны, номиналы взяты с монтажной(IRFP240 впаяно пока 2).
Вопросы гуру и знатокам:
- Надо ли пристраивать к IRF510 емкость 4,7мкФ ?
- IRF510 с круглым отверстием в металле - менять сразу? и на что?
- и вообще на монтажных номиналах схема работоспособна?
Пока не включал и не настраивал. Подключил последовательно лампы на +и- по 95Вт, закоротил и получил 94в и 0,26А. Для проверки и настройки этого достаточно?
PS: есть фотографии, но не знаю, как здесь из прикреплять.
24 сентября 2014 в 8:10
Pavel EKB,двигаешься в правильном направлении. конденсатор нужен обязательно. иначе будет заваливаться плюсовое плечо. 510 ирф ставь любой. мы с Ниссаном это проходили. в нашей переписке все это разжовано. есть у меня опасения к блоку питания. я не увидел там среднюю точку.( 2 - 0-5-22-220в,где она? )нужно сделать следующее-Подключил последовательно лампы на +и- по 95Вт, закоротил и получил 94в и 0,26А.дальше замеряешь напряжение от средней точки на плюс и на минус. и если они одинаковые то все отлино. пробуй запускать, да на выход подключи вольтметр, там должен быть 0 вольт.
24 сентября 2014 в 18:01
Boris, на том трансформаторе средняя точка - это переход от одной катушки к другой. Я 5 вольтный провод отключил от клеммы и заизолировал, на его место дотянул провод от средней точки. Получились два плеча по 66,5в.
Ставлю конденсатор….
24 сентября 2014 в 20:01
Итог))))))))))))))))))))))))))))))
Схема собрана полностью по монтажной первой схеме, кроме:
- установлен конденсатор 4,7 мкФ между А и В (около IRF510 как на принципиальной схеме.
- установлены конденсатор 0,1 мкФ и резистор 10 Ом (которые справа на принципиальной схеме).
Напряжение на выходе 38-44 мВ.
Токи в плечах 0,02-0,03 А.
Подключил тестовый динамик, при закороченном входе практически белый еле слышимый шум. Разорвал перемычку и усилитель стал живой шумелкой))) Рёв адекватный))
При подключении динамика после включения усилителя проблем нет, а вот после разрядки всех конденсаторов и включении усилителя с подключенным динамиком у меня свалилось положительное плечо (лампа зажглась), на 1сек отключил питание и снова включил - всё заработало штатно. Буду собирать совмещённый блок защиты и задержки включения АС.
На днях докуплю IRFP240 и продолжу доведение до конечного комплекса:
- отдельный блок питания (ибо трансформатор 18 кг)
- два симметричных усилителя. Возможно 2.1 ))))
Всем спасибо!!!!
24 сентября 2014 в 22:57
Pavel EKB понял, транс имеет две катушки. рад что тебя все получилось. а защиту ас и софстарт надо делать обязательно. практически во всех приведенных схемах во время включения сваливается плюсовое плече. удачи!
24 сентября 2014 в 23:47
Добрый день! Есть собранная рабочая схема на 500Вт. До какого уровня можно понизить напряжение питания для получения 250-300Вт на 4Ом динамик?
Спасибо
С ув.
Сергей
1 октября 2014 в 17:07
Сергей, может это не совсем правильно, но я руководствуюсь простыми формулами. Р- мощность, I- ток, U- напряжение. Р=U*I, отсюда вычитываем ток- I=Р/U 500/95=5,2ампера. дальше напряжение- U=Р/I,300/5,2=57,6 вольт. считаю 60 вольт достаточно для нагрузки в 4ома.
2 октября 2014 в 21:38
Boris, здравствуйте!
Собранный мной по первой монтажной схеме 1000-ваттник, фактически оказывается гибрид первой принципиальной схемы и второй модернизированной (всё с модернизированной, кроме подстроечников симметрии 100 Ом - 51 Ом, которые обведены рамкой, они стоят как на первой принципиальной; и каждое плечо разделено транзисторами двумя MJE…).
Поставлены все IRFP240, токи в плечах практически одинаковы. Регулировкой 10КОм-ником ничего не происходит, лишь при вращении против часовой стрелки на оборотов 10-15 от крайнего правого положения появляется мусор на отрицательной параболе и дальнейшая её деформация.
Ноль на выходе устанавливается чётко. Колеблется в пределах 5мв.
На слух усиленный звук с генератора и музыка ровные, на Winscope тоже особо ничего не проявляется даже при кипячении воды. Подключена нагрузка 5 Ом 50Вт, опущена в воду. Более 40 вольт переменки не получается получить (источник слабоват).
Что напрягает: практически не греются 4 полевика (нижние левые по первой принципиальной схеме). Если раскидать температуры по четвертям то примерно так:
- положительное правое - 25%
- положительное левое - 25%
- отрицательное правое - 40%
- отрицательное левое - 10%
Выпаивать детали для промера пока не охото ибо прикручено к радиатору, потыкав тестером вроде номиналы везде схожи. Или что как померить? Может MJE15035 или IRFP240 какой шалит?
6 октября 2014 в 0:11
Pavel по быстрому , извини очень занят.(Регулировкой 10КОм-ником ничего не происходит).паша- это регулировка ток покоя и измеряется амперметром, выставляешь 25-30ма. второе отбивайся пожалуйста от принципиальной схемы, а то много путаницы выходит. дальше качество звука, какое оно? больше информации, какая амплитуда и синусоида? ты же не кипятильник делаешь. и на конец о температуре. первое не подобраны транзисторы по току . но в твоем случае причина в другом.(Что напрягает: практически не греются 4 полевика (нижние левые по первой принципиальной схеме). паша - там две паралели разгона.mge 35 их две штуки и один открывается больше другой меньше , отсюда разные температуры. если сомневаешься, проделай опыт по новому и не надо грузить на полную мощность. измерь напряжение на каждых выводах пяти ватных сопротивлений(в плюсовом плече исток- выход, в минусовом исток- минус питания). данное напряжение умножь на 0,22.I=U*R этим самым узнаешь ток проходящий через каждый полевик.
(Выпаивать детали для промера пока не охото ибо прикручено к радиатору, потыкав тестером вроде номиналы везде схожи. Или что как померить? Может MJE15035 или IRFP240 какой шалит?)СДЕЛАЕШЬ как написал получишь ответ на свой вопрос.пока все,завтра будет времени по больше ,пока!
6 октября 2014 в 15:38
Boris, спасибо за помощь!
Итак, сегодня был опять вечер экспериментов.
В плюсовом плече тока нет. На отрицательном на каждом пятиватнике 0.5-0.6В ниже сделать не получается.
Что есть около IRF510:
1. сток-исток конденсатор 1 мкФ. Ставил 4,7 мкФ, никак не влияет.
2. сток-затвор стоит сопр. 1 кОм. При этом минимальный ток при крайнем положении 10комника (10 кОм).
3. менял сопр. на 2 кОм - ток рос.
4. менял сопр. вплоть до 50 Ом (50, 100, 150, 300, 600…) - при этом минимальный ток становился уже в другом крайнем положении 10комника (0 Ом)
что куда добавить/убрать?
А вот звук вполне приличный)))) но кажется, что радиатор чрезмерно сильно греется
7 октября 2014 в 0:49
На ноутбук установил осциллограф. Синусоида практически идеальная. Немного отрицательная парабола на вершинке деформируется при регулировке 10комника в сторону увеличения тока.
7 октября 2014 в 1:21
Почитал тут-там. Наверно надо поменять резистор на эмиттере MJE340 с 10 Ом на 56 Ом или на 22 Ом и посмотреть что получится. Эксперимент вечером.
7 октября 2014 в 9:30
Pavel- это все не то. ты начал правильно ,а сейчас уходишь от главного. посмотри 472 комментарий.там фотку увидишь.блок питания,лампы и два тестера,измеряют ток и еще один тестер измеряем напряжение на выходе- все.подключаешь.конденсатор оставь 4,7мкф,сопротивление сток-затвор 2,2ком в крайнем случае 3 ком. вход закорочен.настраиваем ток покоя и симметрию.на данном этапе осцилограф не нужен.не буду повторяться ты уже это проходил. вращая рег. 10 ком настраиваешь ток покоя-25-30 ма,если показатели на амперметре разные- крутишь симметрию-100 ом в ту или иную сторону. смотришь на вольтметр,чем ближе к нулю тем лучше ,ноль-идеально.в 504 комментарии- этого делать не нужно.подумай. ( В плюсовом плече тока нет. На отрицательном на каждом пятиватнике 0.5-0.6В ниже сделать не получается)- а зачем ниже?-это же эквивалент мощности. ( U*R этим самым узнаешь ток проходящий через каждый полевик) чем больше ток,тем больше открыт транзистор. в идеале ток во всех транзисторах(полевиках) должен быть одинаковый.и вот тут-то мы подошли от чего это зависит.MJE340-MJE350 должны подобраны по парно.не иначе. два одинаковых по передачи тока MJE340,и дваMJE350.потому что один 340 разгоняет одну четверку полевиков,а второй другую (1 схема)и если один открыт больше,другой меньше-токи в ключах тоже разные.аналогично присходит и с MJE350 надеюсь это понятно. во втором варианте один MJE раскачивает все 8 штук,но ему тяжелее. мой тебе совет-подольше смотри на принципиальную схему - если ты поймешь КАК ОНО работает, то ответы посыпятся сами собой. удачи. пиши.
7 октября 2014 в 23:55
Борис, спасибо!
Это я тупанул вчера. Тестер был случайно подключен за предохранительной лампой, и соответственно я мерил напряжение на лампе отрицательного плеча))))
Сегодня увидел этот ляп, переподключился.
Питание +-93 В.
Опыт №1: Вход замкнут.
100 омником “0″ выставляется на выходе без проблем, плавает в пределах +-5 мВ.
При этом напряжения на всех четырёх 150 омных сопротивлениях на MJE15034(35) - 190 мВ. (это ток 0,0012А ТАК?)
При этом напряжения на всех шестнадцати 0,22 омных сопротивлениях на IRFP240 - 0.2 мВ. (это ток 0,0001А ТАК?)
Ничего нигде не греется, тишина в эфире.
Опыт №2: подаём синусоиду 500 Гц. На выходе 1,32В переменки на сопротивлении 5 Ом. Начался нагрев.
Описание на монтажной плате, блок разгона справа.
При этом напряжения на 150 омных сопротивлениях на MJE15034(35) следующие:
верхний левый - 1715 мВ. (это ток 0,0012А ТАК?)
верхний правый - 1713 мВ. (это ток 0,0012А ТАК?)
нижний левый - 1728 мВ. (это ток 0,0012А ТАК?)
нижний правый - 365 мВ. (это ток 0,0012А ТАК?)
При этом напряжения на 0,22 омных сопротивлениях на IRFP240 следующие:
верхняя левая группа - 3,1-3,1-3,8-3,6 мВ. (это средний ток 0,0155А)
верхняя правая группа - 2,7-3,1-3,9-3,7 мВ. (это ток 0,0152А)
нижняя левая группа - 7,4-7,9-7,9-8,3 мВ. (это ток 0,1432А)
нижняя правая группа - 1,3 мВ на всех. (это ток 0,006А)
По температурным ощущениям всё сходится. Выходит, что нижняя правая группа халявит ибо MJE15035 мало усиливает? И нижней левой группе приходится отдуваться чтобы выровнять напряжение на выходе?
Нужно купить несколько MJE15035 и подобрать? Или сразу в магазине померить.
Звук ровный. Ах да, вместо 1 кОм (2.2 кОм) около IRF510 поставил 0,3 кОм.
8 октября 2014 в 1:46
(Опыт №1: Вход замкнут.
100 омником “0″ выставляется на выходе без проблем, плавает в пределах +-5 мВ.) а общий ток на амперметре ? вписывается в 25-30 ма? если да, то все хорошо.(Ах да, вместо 1 кОм (2.2 кОм) около IRF510 поставил 0,3 кОм )проверь ! а то свалится при включении плюсовое плечо. транзисторы можно подобрать в магазине. замеры сделал правильно.
8 октября 2014 в 2:42
Перед отправкой что-то не скорректировалось, должно быть так:
Опыт №2: подаём синусоиду 500 Гц. На выходе 1,32В переменки на сопротивлении 5 Ом. Начался нагрев.
Описание по монтажной плате, блок разгона справа.
При этом напряжения на 150 омных сопротивлениях на MJE15034(35) следующие:
верхний левый - 1715 мВ. (это ток 11,4 мА )
верхний правый - 1713 мВ. (это ток 11,4 мА )
нижний левый - 1728 мВ. (это ток 11,5 мА )
нижний правый - 365 мВ. (это ток 2,4 мА )
Для отрицательного плеча сегодня куплю два одинаковых (подобранных) MJE15035.
8 октября 2014 в 8:10
Проблемки так и не уходят.
Взял MJE15034(35) с одинаковыми HFE (Высокими).
Поставил, неравномерности в нижних плечах так и остались. Увидел не удаленный диодик из левой нижней четверти. Удалил. Токи выравнились. Генератором понагружал - работает.
Решил вместо нагрузочного резистора 5 Ом поставить динамик. Включил музыку((( а там каша-малаша с провалами раз в секунду….
Оказалось, что плечи заваливаются именно на динамике и ниже 100 Гц.
Крутил вертел…. потом два полевика пыхнули (один в нижнем левом, один в нижнем правом.
9 октября 2014 в 0:49
Сгорели скорее всего от перегрева((( радиатор был горячим
9 октября 2014 в 0:55
Ещё обратил внимание, что при подключенном динамике, предохранительные лампы зажигаются и гаснут при опрокидывании плеч как гирлянды (качаются, одна горит, гаснет, другая, загорается, та тухнет, и т.д. …).
9 октября 2014 в 5:35
паша, не торопись, ВНИМАТЕЛЬНО читай то что я тебе раньше писал 506 и508 хотя бы. музыку прослушивай пока через ограничительные лампы. не поленись и почитай446 комментарий. мощность измерять-последнее дело. оживи его,все вопросы и как поступить там разжеванны. ЧИТАЙ и еще раз читай .
9 октября 2014 в 13:55
и еще одно. о качестве и работоспособности унч, можно судить даже не устанавливая полевики. настройка та же . ток покоя и симетрия. если не получается, смотри в цепочке затвора 510 го . там все начинается и там причина обвала.ты,сказал- (Пока не включал и не настраивал. Подключил последовательно лампы на +и- по 95Вт, закоротил и получил 94в и 0,26А. Для проверки и настройки этого достаточно?) запомни 0,26*94вольта-это уже 24 вата мощности. не доходи до этого предела- звук будет искаженным. при таком напряжении, ламп достаточно. когда у тебя получится настроить скажем так- предваритель, и ток на ОБЕИХ амперметрах будет подчеркиваю, у тебя об этом ни слова, 0,015-0,02(такое значение должно быть на тестере)и будет установлен ноль на выходе, подсоедини динамик и можешь подать сигнал с ноутбука или плеера. только не громко. оцени качество чего ты напаял. когда все правильно звук супер. потом можно оценить все это дело на осцилографе на примере его осциллограмы и амплидуды в плечах. только после этого подключай концевики, диагностируя каждую четверку ключей + 34и35е в отдельности.
9 октября 2014 в 16:52
Немного изменил монтаж транзисторов, поставил их на короткие проводки на той же плите-радиаторе.
Подключил схему с одной парой MJE15034(35). Ток в каждом плече по 26 мА.
Подключил и вторую пару 34(35). Ток стал по 37 мА.
В каждой четверти подключил по одному IRF. Ток стал в отрицательном плече 39 мА и в положительном 39.5 мА.
Звук без полевиков красивый, а с полевиками (4мя) еще и мощнее. Работа стабильная, но пока не нагружал более 0,1 А на каждом плече.
На компьютерном осциллографе не анализировал, пока.
На удивление, четыре полевика холодные!!!
11 октября 2014 в 18:41
паша, очень рад за тебя, что ты добился хороших результатов. что ножки укоротил- не знаю, может быть и помогло. главным считаю что правильно выставил ток покоя. то что при добавлении транзисторов ток возрастает, это закономерно. когда установишь все транзисторы, придется все подрегулировать. какой у тебя динамик? оценить качество нужно на чем-то приличном. хорошо, если имеешь, хотя бы 250 ват динамик + пищала ват на 50. дальше ничего не меняя и не отключая ламп, включи усилитель, поставь качественную музыку (только не реп) и поднимай плавно с перерывами, потихоньку ,пока не начнутся зажигаться лампы. звук при этом становится хриплым. делаешь тише-хрип пропадает. вот тут есть два пути, можно рискнуть и включить на прямую если у тебя отлажен софстарт или же использовть переключатель(тумблер),закорачивая (одновременно!) нити ламп. ну дальше крутишь пока уши выдерживают. припаиваешь остальные полевики и снова на диагностику, все с начала. только так. лучше перебдеть чем недобдеть. (серйозная шутка) паша в этом усилке главное чтобы он правильно и надежно включался, иначе бабах.
12 октября 2014 в 1:41
забыл главное. все время следи за амперметрами! воду греть не надо. все делай на слух. потом когда будешь доволен результатами можешь пробовать, если захочешь.
12 октября 2014 в 2:11
Борис, спасибо! Я все транзисторы выпаял из платы и разместил на радиаторе на коротких проводках для простоты монтажа/демонтажа при группировке полевиков. Как их сгруппировать правильно не знаю. Мультиметром открывал/закрывал их и в режиме измерения 20кОм прописал на них маркером сопротивления от 8 до 12 кОм.
Наращивать мощность буду уже после изготовления и внедрения софстарта.
Пока подключаю к старинному ГДШ ватт на 15. К домашним колонкам пока не буду подключать.
12 октября 2014 в 5:26
ПАША, ты о 240 ирф говоришь? скажу тебе правду, я их вообще не подбирал, что в пачке было то и ставил. подбирал я паша, MJE15034(35). от них все зависит как будут работать силовые ключи. только они командуют кому, когда и сколько открываться. а 240 ставь в порядке увеличения. к примеру: на -8к на + 9к ,на - 10 на + 11 и тд. это не обязательно, но я вижу ты скрупулёзно к этому относишься. и потом при нагревании радиатора, токи выравниваются. ну и на счет динамика- пока стоят лампы, тебе незачем опасаться за колонки. при токе 0,26ампера их сжечь невозможно,а услышать как работает усь вполне достаточно. и наконец от твоих косяков софстарт не спасает он только смягчает заряд электролитов и в момент запуска отсоединяет нагрузку. так что до этого момента ты должен обкатать все
html, php, javascript и прочий программный кодрежимы12 октября 2014 в 18:04
Если транзисторы одной партии то их подберать не нужно, завод изготовитель вроде как обещает что если транзисторы одной партии то они отличаются друг от друга на 2 процента, поэтому в магазине легче сразу брать их с одной пачки и проблем не будет.
12 октября 2014 в 18:43
И ещё чтоб ноль на выходе был бы совсем стабильный можно в этот усилитель ввести интегратор и получится совсем суперски, интегратор следит за постоянкой на выходе, схема не сложная так что можно спокойно внедрить. И ещё обязательный атрибут к этому усилителю это задержка подключения акустики и защита от постоянки на выходе.
12 октября 2014 в 19:12
Борис, я MJE15034(35) покупал с проверкой HFE, штук по 30 перебрал, выбрал две пары и их оплатил.
15034 - 150; 15035 - 255.
Выпаяв старые и померив, они оказались с таким HFE MJE15034 156 и 137, MJE15035 252 и 259.
А так то я до сборки этого усилителя не особо вникал в подбор транзисторов, настройку. Так то интересно)
Nissan, я как раз и буду платку собирать на которой происходит отслеживание постоянки на выходе, перекоса питания и задержка включения АС.
12 октября 2014 в 21:51
паша ,даже (Выпаяв старые и померив, они оказались с таким HFE MJE15034 156 и 137, MJE15035 252 и 259.)-это не критичный вариант, вполне могли работать. видимо все дело в настройке. ну и ниссан утверждает- И ещё обязательный атрибут к этому усилителю это задержка подключения акустики и защита от постоянки на выходе. так что прогони усь как следует, только потом в ящик. ниссану привет!!! черкани пару слов давно тебя не слышал.
12 октября 2014 в 23:20
Привет Борис дорогой, действительно я сам соскучался давно не общались, это я виновник то тут то там вечно в гастролях поэтому отсутствую.
13 октября 2014 в 15:34
NISSAN я знаю что ты имеешь отношение к ресторану. что-то изменилось в твоей жизни? пиши на эмейл supilnyk@mail.ru или скайп supilnyk. хотелось бы поболтать лично. знаем друг друга давно,а фактически ничего.
13 октября 2014 в 19:53
насчёт усилителя на киловатт. хочю сделать такой 4 таких платы типо 4 канала по 1 киловату каждый. вопрос подойдут такие источники питания 2 штуки тобеш 1 на 2 платы в режыме стерио “пред готовый 6 канальный” тор 70V номинальной нагрузки 80V покоя. 32А каждая обмотка 2х полярное питание 22000мкрфорад в плече на выходе без нагрузки 102V под нагрузкой 91-96V испытывал на 2х киловатнеке скажу от себя либо я что то сделал не так либо у меня усилитель ненасытный колонки EVM cs 2152 Мощность пост 800ват Ом: 4 2штуки. сила тока с транса проходит 27-35А предохранители горят как спички горят дорожки плавится припой осциллограф показывает нет стабилизации по питанию конкретный 1.1-1.2 килогерца мусора в режыме покоя
21 октября 2014 в 23:43
Андрей , день добрый! Я не гуру по этим усилкам, но у меня сейчас один 1000 ваттник работает, вроде даже нормально. И его схема полностью не совпадает ни с одной из представленных(((
ЗЫ: по какой схеме собрали? Через предохранительные лампы включали? Настройку и измерения проводили?
22 октября 2014 в 14:29
Паша, молодец!
22 октября 2014 в 16:42
Борис, спасибо!
Немного о моих подводных камнях:
- на печатной плате отсутствует конденсатор 5,6pF в обратной связи на резисторе 39кОм. Установил - результат есть, но мало, плечо сваливалось на низких частотах. Поставил на 15pF - работает стабильно!!!
- переменный резистор 10кОм установки тока покоя. Так вот усилитель работал и в том и в том крайнем положении резистора, но при этом одно положение видать оказалось ложным. Изначально я в ложном возился и усилитель работал не стабильно.
Не знаю, повлияло ли это изменение или нет, но у меня еще:
- конденсатор между А и В (между стоком и истоком IRF510) вместо 1мкФ поставлен неполярный на 4.7 мкФ.
- вместо конденсатора 470мкФ/16в поставил 1000мкФ/100в, просто по размеру красивее)
Следует обратить внимание на перемычку между точками С и С; и между общей землёй и землей на входе!!!
22 октября 2014 в 21:15
паша,ответь мне всего на один вопрос:включил унч через лампы с подсоединенными амперметрами -сколько там? через лампы включил фонограмму на хорошие колонки - какое качество? поднимаешь мощность до появления искажений.- сколько на амперметре? зажглись лампы? обе? или одна? которая? от минуса или от плюса? убираешь звук- лампы тухнут ,звук яркий и чистый, если отрегулирован темброблок хорошо звучат басы. конденсатор тот что “красивее”,советую заменить на указанный в схеме. у него время заряда вдвое больше а напряжение вообще 100 вольт. 4,7 мкф -это не страшно. как ты определил что плечо сваливаетя на нч. о токе покоя: такого что бы и в одном и в другом крайнем положении регулятора усь работал быть не должно. как же ты его регулируешь? только в одной точке должно быть значение 0,03А. задавал один вопрос а получилось вон столько. и еще почему ты выбрал именно киловатник мне это очень интересно. к примеру 500 я и 250 схема более доступна и мощность приличная. и как говорит автор более приземленная.
24 октября 2014 в 0:19
Борис, приветствую!
Ток в каждом плече около 0.03А со всеми IRFP240.
Сперва я подключал через лампы. Всё сразу заработало, когда 10к выкрутил одно крайнее положение. Подумал что всё гуд. Вместо нагрузки подключил резистор на 5 Ом. подавал на него сигналы от 20 Гц до 20 кГц. Смотрел на компьютерном осцилографе что выходит. Вроде нормально, но одно настораживало: ставишь напряжение 0В на выходе, добавляешь громкость и напряжение смещалось в минус, примерно на -0.2В.
Подумал, ну ладно! Поставил динамик на 4 Ом, тихонько включил, играет. Сделал погромче - лампы светятся, напряжение падает, звук искажается. Снижаю громкость - всё нормализуется.
Убрал лампы, врубаю музыку - бабах! Три полевика вышибает((( Забрасываю усилок на пару дней…
Купил полевики и транзисторы с похожими HFE, собрал.
Начал снова с ламп. Загнал 10кв другое крайнее положение и там ток тоже стал минимален 0.03А
И при регулировке с этого края ток начинал подниматься постепенно, а не лавинообразно, как с первого крайнего положения.
Включил лампы, динамик. Всё ровно играет. Делаю громче - плечо сваливается, а с резистором в нагрузке не сваливается. Немного номиналы туда/сюда - толку нет, кроме:
- поставил вместо 5.6 pF 15 pF - перестало сваливаться.
- убрал диоды - треск пропал при подаче 20-50Гц.
Сейчас усилитель лежит разрозненными блоками (Трансформатор, выпрямитель с ёмкостями, усилитель, блок защиты Лайкова, вентилятор).
Вроде лампы на 95 ватт начинали накаляться синхронно при 0.13А, на выходе было 2В переменки на 4 Омах. Звук искажался на слух. Снижаешь громкость всё нормализуется.
А почему 1000? Трансформатор подвернулся)))) +-91В после выпрямителя и 1600Вт номинал транса.
Сейчас дело за предусилителем и полевой проверкой, да негде)))) Свой ГДН (примерно ГДН20) спалил.
24 октября 2014 в 23:31
.(Вроде лампы на 95 ватт начинали накаляться синхронно при 0.13А, на выходе было 2В переменки на 4 Омах. Звук искажался на слух. Снижаешь громкость всё нормализуется.) В этом случае надо заменить лампы на более мощные 150 ват, и проводить испытания. ( ставишь напряжение 0В на выходе, добавляешь громкость и напряжение смещалось в минус, примерно на -0.2В)- теперь коректируешь симетрию. ( Поставил динамик на 4 Ом, тихонько включил, играет. Сделал погромче - лампы светятся, напряжение падает, звук искажается. Снижаю громкость - всё нормализуется)-увеличиваем мощность ламп. в третий раз тебе говорю симетрию и ток покоя в среднее положение отсюда начинай настройку. иначе ты забиваешь симметрию в один угол а ток покоя в другой. все должно быть как на весах ,MJE должны быть открыты на 0,03а,но по скольку они разной структуры и ток передачи разный. по этому крутишь симетрию. пока все.потом перешлю печатку от 250.посмотришь если понравится,можешь легко повторить. испытания она прошла.
25 октября 2014 в 16:24
Борис, сейчас усилитель работает стабильно, ну на сколько я понимаю. Ток симметрично растёт на обоих плечах.
Подскажите, если у меня на выход подключен мультиметр параллельно нагрузке 5 Ом, и я мерю постоянку в мВ, то при громкости музыки в 15-30В переменки мультиметр показывает цифры в разброс от -150 до +150мВ - считаю это нормальным.
Ладно, на днях попробую ток покоя повысить, посмотреть что будет при увеличении громкости. Если при замкнутом входе повышал ток до 0.07- Ноль не смещался.
25 октября 2014 в 19:02
как, это повысить ток покоя? зачем его выставлять? ни в коем случае этого делать нельзя! сожжешь полевики!
26 октября 2014 в 0:22
Boris: “в третий раз тебе говорю симетрию и ток покоя в среднее положение отсюда начинай настройку. иначе ты забиваешь симметрию в один угол а ток покоя в другой. все должно быть как на весах ,MJE должны быть открыты на 0,03а,но по скольку они разной структуры и ток передачи разный. по этому крутишь симетрию”.
Но только у меня минимальный ток не при среднем положении 10к, а при крайнем положении (померил прямо на плате 7,7 кОм), до середины регулировки ток плавно поднимается, потом резко, пик примерно на 70% от этого минимального крайнего положения.
26 октября 2014 в 1:01
Паша, все правильно. От средины, в сторону увеличения сопротивления и крутишь. если при сопротивлении 7,7 ком у тебя ток 0,03 и ноль на выходе это отлично. а если ты накрутил до конца и не укладываешься, нужно увеличить сопротивление 10 ком. и если у тебя все таки будет сваливаться плюсовое плечо ищи неисправность базовой цепи мдже 350.
26 октября 2014 в 2:43
Вместо 5,6 pF поставил 15 pF - сваливаться перестало) Перед сваливанием при повышении громкости появлялся звенящий треск на каждый период 20-50 герцового сигнала. “Случайно” ткнул отвёрткой на край конденсатора 5,6 pF в сторону MPSA92 - треск пропал. Вот и решил ёмкость повысить. Сейчас звук без треска и сваливания.
Может что-то измениться в АЧХ при этом изменении?
26 октября 2014 в 11:20
ПАША,а по какой ты ПРИНЦИПИАЛЬНОЙ не монтажной ты сверяешся? о монтажной больше не вспоминаем. ВНИМАТЕЛЬНО посмотри на обе схемы. смотрим на входные цепи- они отличаются. 39 ком-5,6 пф , а в другом- 15пф. симетрия как регулируется? тоже по разному. проверь где у тебя симетрия, особенно обрати внимание на входную цепь.(конденсаторы),который “красивее”, выбросил? он же в обратной связи стоит. отсюда и АЧХ. где ты живеш?
26 октября 2014 в 15:04
Екатеринбург.
Собрана схема была изначально по монтажной.
Это практически модернизированная, только:
-симметрия рег-ся как на первой пр.сх.
-конденсатор 1mF заменён на 4,7 mF между А и В.
-на 39ком установлен 15 pF.
-вместо 1 mF на стабилитроне 36В стоят два по 0,47 mF.
-конденсатор 470 mF заменен на 1000 mF.
Могу пересобрать под любую принципиальную, кроме переменных резисторов симметрии (100 Ом).
Просто зачем было выкладывать монтажную схему, на которой каша из двух принципиальных? ))
26 октября 2014 в 20:13
Могу попробовать пересобрать под первую (не модернизированную) схему. Имеет смысл?
26 октября 2014 в 20:18
Борис! Спасибо!
Прислушался к совету отойти от представленных на монтажной схеме номиналов и установил в неё все с первой не модернизированной принципиальной схемы.
Лампы, токи, ноль, прослушка, снятие ламп - всё это заняло 10 минут!
Усилитель без всяких выкидонов чётко работает, ноль постоянки на выходе практически не гуляет (+-5 мВ), полный ток покоя в каждом плече чуть выше 0,03А.
Подключал широкополосную колонку через резистор 150 Ом и в нагрузку 5 Ом в воду. С ноутбука и генератором и музыкой максимально получалось 40В переменки на выходе (это вроде 320Вт). При этом на слух музыка играла без каких либо изъянов.
Вывод: первая принципиальная схема 1000 ваттника рабочая!
Собирайте внимательно)
28 октября 2014 в 0:18
ну слава тебе господи! а я вот сижу и думаю чего я тебе еще не советовал. рад что у тебя получилось. главное что у тебя есть понятие как не ламать дров. а для дома лучше сделать другой экземпляр менее мощный. если есть желание могу вставить печатку в лау, 250 модели.
28 октября 2014 в 1:15
Какая минимальная нагрузка 1000ватного унч? Потянет ли он нагрузку в 1ом и 2ом, и какова его будит выходная мощность при таком сопротивлении ?
16 ноября 2014 в 2:27
для этого усилителя при питании +-95в максимальная нагрузка 4ом дальше этого его нагружать нельзя.
16 ноября 2014 в 13:21
А что это за элемент на платах - выглядит, почти как диод, обозначен “12V” ? Первый раз сталкиваюсь просто.
22 ноября 2014 в 14:01
tetramin так обозначен 12 вольтовый стабилитрон.
22 ноября 2014 в 14:22
Кто-то собирал схему усилителя на 125 Вт? Можно ли ним качнуть колонки 10 МАС с заниженым питанием? Планирую собрать, питать напряжением +-30 В. Вопрос - не сожгу колонки?
13 декабря 2014 в 16:24
Sergey-92, питание усилителя на 125 Вт лучше не занижать - возможны искажения. Я ранее уже советовал, что лучше в таком случае выворачивать резистор регулятора уровня входного сигнала не на полную мощность. Этим вы решите сразу две задачи: полностью нагрузите динамик, не заставите усилитель выдавать максимум искажений, гоняя его в щадящем режиме.
14 декабря 2014 в 12:35
Привет, печатки не продаете? )
29 декабря 2014 в 22:22
Артем, если очень нужно можно и на шару выслать. только схема то не сложная можно и самому начертить. сочетаешь приятное с полезным и не думаешь где, какая дырка.
30 декабря 2014 в 16:02
Привет,есть такой вопрос,в схеме на 1000ватт есть резисторы на 0,22 ом но сколько 100в или 25в и тд?
21 января 2015 в 22:32
Guff8rus не совсем понятно о чем вы спрашиваете, могу ответить так - резистор мощностью 5 ватт, сопротивлением 0,22 ома.
22 января 2015 в 2:20
Подскажите,у кого получилось собрать усилитель? Как работает? Альтернативный аналог блока питания никто еще не нашел? Если в авто его поставить может и подойти обычный преобразователь с 12в на 110в?
25 января 2015 в 20:18
Vasan. вот вы 553 посетитель этого форума,с чем и вас поздравляю. неужели вы не читали комментарии в этом форуме? это более пол тысячи высказываний,четыре года жизни. и что все участники форума даром трудились?
работает. каждая схема работоспособная. у скептиков работать не будет. а вот даже у начинающих, которые имеют желание довести схему до ума, все получается. откровенно
скажу имеет смысл разработать свою печатку. или использовать проверенную. о блоке питания. если вы решили ставить к унч преобразователь, то 110 вольт слишком много. вначале определитесь со схемой унч. если вы новичок, то не гоняйтесь за мощностями. попробуйте что-то средние 250-500 ватт. поверьте этого вполне хватает. потом подгоняется питание. на мой взгляд если мощность преобразователя достаточна, отмотать несколько витков на вторичке, оставив необходимое напряжение. да о качестве. если есть хорошие и мощные динамики- звуком наслаждаешься.
26 января 2015 в 1:25
Boris, да я не профессионал, однако интерес попробовать собрать есть. почему-бы и нет. скептиком не являюсь, хотелось узнать кто собрал схему на 1000 вт и как было организовано питание, мнение и отзывы о получившимся девайсе. Почему на 1000вт? интересно что из этого получится, на 100вт усилитель собирал, но и схема там была простецкая.
26 января 2015 в 13:28
Vasan, в таком случае, просмотрите переписку с павлом, начиная с 494 комментария. ситуация один в один похожая на вашу. там есть опись от начала до конца. 1000ват, конечно хорошо, но на чем вы будете все это слушать? а если вы хотите для автомобиля, то питание в 95 нужно снижать. в автомобиле динамики 2-4 ома. да и на полную мощность никто не слушает.всестронне оцените ситуацию,и можно приступать к постройке унч.постарайтесь найти транс хотя бы от старого советского телевизора тс180, это от черно-белого, а если попадется от лампового цветного- вообще суперски. на нем вы будете проводить свои опыты. импульсник для этого не годится, но об этом позже.
26 января 2015 в 15:54
Boris, изначально планирую сделать питание усилителя от 220, в авто потом по возможности как получится, думается что авто его просто не потянет и с генератором на 270ампер(хочу удивить друга который звук в авто делает покупая дорогие усилители и аппаратуру, показав что самому намного лучше и интереснее сделать), на всю громкость это только в очень редких случаях, и ведь всегда можно убавить:)когда будет собран один усилитель следующий шаг собрать второй для 2-х каналов, и параллельно сборка колонок под это дело. По финишу проверю результат с максимальной мощностью под Rammstein - Spieluhr.
27 января 2015 в 10:48
Vasan. даже не знаю и с чего начать. то что начинаешь с сетевого усилителя и именно усилителя это правильно. по тому что самый хороший блок питания без унч ничего не стоит. если ты допустил ошибку в усилителе то вся работа идет на смарку. результат нулевой, иногда плачевный. а так все будет на оборот. даже при маломощном блоке питания ты сможешь оценить качество своего изобретения. что же касается преобразователя которым ты хочешь удивить друга- это тоже правильно, но удивлять надо качеством. как я понял генератор на270 ампер- это преобразователь с 12 в. на какое то повышенное напряжение для сабвуфера? вот тут тут ты палку перегнул. смотри: 12вольт умножаем на 270 ампер
получаем 3240 ватт. это 3,2 киловата мощности. на жигулях к примеру, мощность стартера 1,3 киловата. ты видел какими проводами подсоединен стартер? а тут 3 с лишком киловата. техника не стоит на месте. с 2000 года все автомобили снабжаются хорошими аудиосистемами,
не зависимо какая модель ауди или тойота. от себя скажу
так. я собрал два канала по 1квт, 250 на саб. все работает. а слушаю музыку на трех тда7293. получился компактный блочек на три канала. как усилитель он ничего из себя не представляет, так себе. а вот благодаря динамикам очень прилично звучит. устраивает и мощность и тембр. вечером попробую выставить фотки.
да ты читал переписку с павлом? готов нырнуть в это болото? я это к тому, что с одного киловатника можно получить четыре неплохих усилителя. и они проще.
27 января 2015 в 16:50
Boris, по усилителя в машину вот и думаю что не потянет, но это не главная цель.ставится все это не на ауди или тойоту, а на ваз.
, человек решил заняться автозвуком, покупает аудиосистемы за 100т.р. мой интерес сделать намного дешевле ,так как хочется и показать что возможно самому сделать.основная цель конечно собрать систему не для авто, а стационарную с двумя колонками. Буду рад посмотреть фотографии как у тебя получилось 2 канала по 1кВт. можно рассмотреть схему и с 4-мя усилителями с киловата, тоже интересная идея.
28 января 2015 в 9:39
Vasan, приветствую! Борис скорее имел ввиду собрать не 1000 Вт усилитель, а 4 по 250 Вт.
Вообще не представляю, что такое в машине НЕКИТАЙСКИЕ 1000 Вт. Генератор только и будет пытаться питать усилитель)))
Если хочешь удивить громкого знакомого, то вместо динамика к этому усилителю подключай электромагнитные катушки на подвеске своего авто. Вот тогда ВСЕ будут в шоке от парящей над дорогой на басах твоей машины. (Я такое только в теории придумал).
Чтоб не наступать на мои грабли сразу собирай по первой ПРИНЦИПИАЛЬНОЙ схеме. При этом можешь с монтажной оставить набор конденсаторов по 100 МкФ. У меня разве что нормально (стабильно) заработало при замене в обратной связи конденсатора 5,6 pF на 15 pF.
Пробовал у товарища в гараже подключить к старой колонке 5 Ом и ватт 70, при 10 вольтах переменки на выходе - в гараже находиться уже было невозможно (хотя всего порядка 20 Вт получилось), так что 1 кВт - это ОГОГО!
28 января 2015 в 12:44
Pavel EKB, Тема очень интересная, уже все детали заказал, жду поставки и ищу какие динамики прикупить, параллельно надо решать вопрос чем питать. Громкость у него получается надо регулировать напряжением питания? Какие у тебя в целом впечатления от усилителя? насколько качественное получается звучание? как передает высокие частоты? В машине если только с генератором отдельно:-) но всеравно хочу так сделать. человек в свою музыку уже вложил 110т.р., мой бюджет на порядок меньше, точнее намного, а вот результат достигнутый планирую что будет неслабый. интересно сколько он децибел может дать по звуковому давлению….:-)
28 января 2015 в 14:43
В обоих схемах усилителя на 1000вт количество конденсаторов отличается от количества на фото якобы готового к стендовым испытаниям усилителя
29 января 2015 в 14:40
562 zhora говорит: В обоих схемах усилителя на 1000вт количество конденсаторов отличается от количества на фото якобы готового к стендовым испытаниям усилителя.
- Главное - от принципиальной схемы сильно не отходить!
561-Vasan, Питание усилителя должно быть постоянным(мощным, стабильным), громкость регулируется уровнем (напряжением) входного сигнала, например, с плеера.
Вообще не сравнивайте надпись на автоусилителе за 3000р 1000Вт - это ой какие разные вещи в итоге)
Дома подключал колонки, дак более 50 Вт уже плохо воспринимаются ибо объёма комнаты не хватало.
Отдельно с генератора подавал синусоиду разной частоты. По ощущениям не аудиофильский звук (может источник кривой), но ОЧЕНЬ громкий можно получить. Как бы от случайных высоких в реанимацию не попасть, салон то в машине маленький) быстро не сбежишь)
Я бы для теста сперва собрал 1 на 1 кВт, с него можно легко прокачать акустику в тачке. Питание при этом взял бы от 220в (Трансформатор + кондюки). И если звук понравится, то начать сборку блока питания от бортовой сети авто. На мой взгляд, собрать такой блок питания будет в разы сложнее, чем сам усилитель(
30 января 2015 в 8:24
Vasan в такой мощной системе главное не унч ,а блок питания. к основному относится еще один тяжелый аккумулятор, кроме того нужны электролиты не менее 1 фарады, может и более. а они дороже чем усилитель. и все это ради пяти минут работы? на максимальной мощности? на большее не хватит. еще нужны динамики долларов по четыреста -это самое малое. ты смелый человек. я обещал выставить фотки. пробую. если получится- потом прокоментирую.
30 января 2015 в 14:43
уважаемые радиоманы, скажите новичку, без осцилографа и опыта в транзисторных усилителях каковы мои шансы, что все не сгорит и с позволения Бога заробит!? собрал 5ти канальный усилитель на ТДА7294 - это мой первый и единственный опыт!
больше всего пугает первый запуск усилителя (настройка), с элементами вроде разобрался.
30 января 2015 в 18:30
Subman74 последовательно питанию включи две лампы 220в 100ватт. и спокойненько проверяешь по одному блоку. если правильно собрал, работает сразу и в настройке не нуждается. если чего-то не допонял,просмотри 446 комментарий и 472 верхняя фотка.
31 января 2015 в 0:47
Boris ок! понял!
вчера распечатал все комментарии и читал до часу ночи внимательно. и теперь еще больше сомнений по поводу того что у меня что то получится! т.к. народ пишет про несоответствие печаток со схемами - проверил - так и есть - на схеме одно на печатке не много отличается! и кто что пишет! кто то корректирует, кто то говорит что все работает!
изначально планировал 500 ваттную схему осилить, т.к. про неё более менее мне было понятно, но после всех комментарий понимаю, что с 1000 ваттной схемой меньше проблем и больше соответствия из представленного материала! подскажи какая схема верна!? или все таки придется посидеть 3 месяца почитать тонкости радиостроения!? не гонюсь за мощностью, просто хотелось бы не зря потратить время и капусту, учитывая, что народ уже наступил на множество недочетов и учиться на чужих ошибках!
в общем сейчас у меня главная проблема - не знаю на какой схеме остановится, т.к. много спорных моментов по поводу их соответствия (печатка - схема).
трансформатор заказал на 1кВт на 70В в каждое плечо.
и если не секрет, полагаю печатную плату травлением изготавливают!??
31 января 2015 в 8:52
Subman74 ты же говоришь о пяти унч на тда 7294. и в друг переключаешься на другие схемы.
(собрал 5ти канальный усилитель на ТДА7294 - это мой первый и единственный опыт!) я тебе сказал о методике как правильно поступать при первом запуске и это касается всех унч , которые ты будешь собирать. и второе бери пример с тех у кого все получается. и еще, если задумал собрать унч из этой серии, то настоятельно рекомендую (опыта нет, а погоня за мощностями выпирает наружу) собирай 250 ват - он самый простой,сам проверял. и мощность приличная. когда соберешь- убедишься. плату могу тебе дать свою, там нет ошибок,она рабочая. а что касется последнего вопроса, то уж конечно травлением.
31 января 2015 в 14:02
да, забыл сказать. не нужен транс на 1 квт. достаточно ват 180-300. а для экспериментов, любой главное двух полярное питание.
31 января 2015 в 14:11
Boris подождите! я упомянул о тда7294, чтобы указать что я вообще собирал и только. я собрал 5 тдашек, т.е. получился 5.0 усилитель - для просмотра фильмов с 5ти канальным звуком. НЕ унч!
хорошо, попробую с 250 Втного! тогда имею наглость кляньчать вашу печатку!
и сразу вопрос: ваша печатка будет соответствовать схеме с компоновкой радиодеталей?
для экспериментов у меня есть +-40В. а 1000 Втник заказал на будущее. да и к тому же его не так быстро и просто будет собрать исполнителю!)
31 января 2015 в 16:46
Subman74 теперь понятно. ты не клянчишь,а просишь о помощи. это разные вещи. о печатке. она правильная. нет лишних отверствий. обозначены элементы что куда втыкать. соберешь без трудностей. попробую выложить на сайте,если неполучится тогда на эмейл.supilnyk@mail.ru
1 февраля 2015 в 16:12
Boris а не затруднит мне напрямую на почту?
evgeninteresno@mail.ru
ах, да! пока не забыл, что там с мягким пуском усилителя?
много делов?
т.е. без этой доработки схему будет проблематично включать?
1 февраля 2015 в 17:35
Решил сразу параллельно собирать комплект аудиосистемы.
будет два усилителя и две колонки. Динамики уже подобрал(все на сопротивление 8Ом):высокочастотные:мощность=30Вт, диапазон=1400-20000, широкополосные: диапазон=50-14000, мощность 200Вт диаметр 316мм, низкочастотные:диапазон 30-700, мощность 300 Вт, диаметр 316мм.
Возникло несколько вопросов:
Может не обязательно собирать под данную систему усилок на киловатт, 500Вт будет достаточно?
Необходимо к усилителю установить защиту от КЗ. кто-то задавался этим вопросом?
На колонки также необходима защита от перегрузки. кто что думает?
Непонятно под скольки омную нагрузку усилитель дает указанную мощность, про киловатник написано что нагрузка 4Ом, ниже про 500Вт написано что нагрузка 8Ом и нармально работает на 4Ом.???
Какая схема усилителя на 1000вт более жизнеспособна первая или вторая?
Подскажите пожалуйста подходящую схему блока питания на усилитель 1000вт, или ссылку?
На данный момент закупаю детали на схему в 1кв и заказал динамики, расчитал размеры колонок и список деталей для колонок на закуп.
По мере сборке конструкции буду выкладывать промежуточные итоги.
У кого получилось собрать схему и она заработала напишите отчет, очень интересно.
Спасибо.
2 февраля 2015 в 22:00
Vasan получается нагрузка в 4ома. нужно снижать в 500 ватном напряжение. а можно использовать 250 -ю модель,тогда мощность увеличится почти до 500 ватт.каждая указанная схема рабочая.главное понять,как она работает. на сайте есть уже фото(смотри в верху).
главное 16 ирфов и 8 разница большая.
3 февраля 2015 в 0:34
Boris, рассматриваю варианты усилителя либо 500 либо 1000Вт, вопрос в том потянет ли 500Вт-ник мои колонки? Понять как она работает конечно необходимо, хоть я и не великий специалист по радиоэлектронике, думаю получится. Попробую сначала с эмитировать усилитель в программе EWB или другой подобной. Интересно кто какую схему блока питания приминял, может импульсник тоже подойдет?
4 февраля 2015 в 10:04
Vasan, повторюсь. Я использовал трансформатор ОСМ1-1,6У3
380-220 вольт.
ОСМ1-1,6У3
Он состоит из двух одинаковых катушек, половина от 380 на одной, половина от 380 на второй и 220 и там и там по половине. К 380 подводим 220 вольт, а с катушек 220-ти вольтовых уже взял то, что мне нужно. Протянул провод от перемычки между катушками - получил “0″ GND контакт, а крайние выводы с катушек это на диодный мост.
В итоге наипростейщий неубиваемый трансформатор безперемоток на 1600 Вт (ну может поменьше) в плечах после выпрямителя получилось +-94В.
4 февраля 2015 в 12:33
Vasan ты не внимательно читаешь выше я уже писал что у меня есть три вида унч, а слушаю на самом маленьком тда 7293 три блочка они и сто ватт не имеют. а динамики два по 400 и один 800 на саб. на этом сайте в верху есть ссылка на фото, специально для тебя делал. посмотри на колонки и вопрсы: потянет - непотянет отпадут сами собой. импульсник в разы сложнее чем унч. ко всему прчему нужен осцилограф иначе замучаешь вопросами и сожжешь кучу деталей. наберешся опыта тогда пробуй. а так пробуй на любом трапнсе начиная от 100 ватт. по поводу какую модель делать. опять же если сам раработаешь плату это хорошо. возьмешь с сайта - там лишние дырки- получишь геморой чего куда вставлять.делал я 250-ю модель и за неё отвечаю смотри фото. имея детали её сложит любой балбес,было бы желание.
4 февраля 2015 в 13:17
А как вы измеряете ток BIAS? отпаиваете сопротивление на 150 ом и последовательно амперметр подключаете?
или измеряете напряжение на сопротивлении? должно получиться 3,7 В?
6 февраля 2015 в 16:15
Boss, я как и многие мерил падение напряжения на известном сопротивлении.
Например, на 150 Ом-ном резисторе имеем 1,5В, то I=U/R = 1,5/150=0,01A
Так можно везде токи померить, при условии, что резисторы, на которых меряете, не горячие.
6 февраля 2015 в 16:22
Pavel EKB, а почему 0,01 А? в описании же пишут что надо 0,025? или я что то не так понимаю?
6 февраля 2015 в 16:44
580
Boss говорит:
Pavel EKB, а почему 0,01 А? в описании же пишут что надо 0,025? или я что то не так понимаю?
Этот расчёт я НАПРИМЕР написал. По расчёту 3,7В/150 Ом = 0,025А
6 февраля 2015 в 19:19
Паша,молодец!
6 февраля 2015 в 21:38
Это то правильно. но значение 0,025 написано на пару. следовательно значение на на резисторе должно быть в два раза меньше. 1,85В где то .
6 февраля 2015 в 22:00
Boss по этому вопросу,информации хоть отбавляй. к примеру БАТЯНЯ спрашивал о настройке ток покоя. в 446 сообщении есть много полезного. просто прочти и сделай регулировку.
6 февраля 2015 в 23:07
Спасибо. Я перед тем как собирать этот усилитель (1000вт) все коментарии прочел и вынес на заметку о том как настраивать. Но все везде писали что гужно на резисторе 150 ом (тот что на эмитерах) выставить ток 0.025 А. Я когда собрал усь первый раз стал выставлять этот ток. Подключил вольтметр к этому резистору и стал выставлять напряжение 3.7 вольта. Но как напряжение поднималось больше 3.2 вольт начинали загораться ласпы в двух плечах и irfp240 начинали сильно греться. Следовательно напряжение смещения для irfp240 стало открыаать их в обеих плечах. Залез в деташин на 240. Там напряжение открытия от 2 до 4 вольт. Следовательно и напряжение смещения должно быть чуть меньше 2В. Посмотрел в схему. Там в уголку написано что выставить bias 0.025 A на пару. Тоесть ток через один из резисторов на 150 ом должен быть0.0125 А а это1.875В падения на нем. Что более ближе к правде. Выставил такое и все радотает на полную нагрузку без проблем .
7 февраля 2015 в 3:38
Boss, все хорошо,что хорошо заканчивается. я сам был в такой ситуации. замеры которые ты делал правильные. почитай ещё 445 коментарий. найдешь ответ на свой вопрос. он касается твоей ситуации.
7 февраля 2015 в 15:48
Подводя итог. Спасибо автору за статью и всем кто активно помогал и все разжевывал в коментариях. Давно мечтал найти что то подобное и с хорошим описанием. Первая схема прекрасно работает если сначало правильно запуститл ее. Использовал латор и лампы для первоначальной настройки. На какие грабли наступил. Усилитель очень капризен к повышенному напряжению! Я сначала сделал иип с контролем напряжения. Как и большинство этих иип он контролировал напряжение на одном плече. И когда нагрузка повышалась на контролируемом плече- на другом при этом напряжение могло повыситься вольт на 30 что и выбивало полевики в усилителе. Когда переделал иип и убрал обратную связь - все стало хорошо.
8 февраля 2015 в 12:16
Привет народ где можно достать перечень деталей к 250 уселку. Руки не з жо ) хочу спаять . Заранее спасибо.
22 февраля 2015 в 13:53
Вот примерно так выглядит список для 250 ваттного усилка.
irfp240 - 8шт
mje15034 - 1
mje15035 - 1
irf510 - 1
mje340 - 1
mpsa92 - 2
10pF - 1
100pF - 1
220pF - 2
100nF - 4
220nF - 1
10mF(2х1mF) - 1
100mFx100v - 1
470mFx100v - 2
1000mFx100v - 2
2200mFx100v - 2
4,7Omx0,25w - 2
10Omx0,25w - 3
560Omx0,25w - 1
1kOmx0,25w - 1
1,8kOmx0,25w - 1
2,2kOmx0,25w - 1
2,7kOmx0,25w - 1
4,7kOmx0,25w - 1
33kOmx0,25w - 1
39kOmx0,25w - 2
100Omx1w - 3
150Omx1w - 2
330Omx1w - 8
0,22Omx5w - 8
1kOm подстр стояч - 1
10kOm подстр стояч - 1
1n4007 - 3
12vx1w - 2
Вопрос автору: Я собрал 250 ватт, но уменя проблема когда подключаю нагрузку сигнал серьезно искожается и уходит средняя точка, и если можно какимдолжен быть сигнал на коллекторе mje15035. Например на эмиторе 15034 сигнал отличный, а на колекторе 35-го он маленькой амплитуды и более похож на прямоугольный.
Dazor21 эта перечень принадлежит не мне. ее составил
радиолюбитель Орлович. большое ему спасибо. от себя скажу: все сопротивления 0,25ватт, кроме 0,33- 5ватт.
22 февраля 2015 в 14:44
спс
22 февраля 2015 в 15:32
скажите, а если питание +/- 110 вольт трансформатор обязателен? или можно как то напрямую подавать без него?
6 марта 2015 в 12:43
здравствуйте. собрал на 250 ватт умзч не могу настроить.
25 марта 2015 в 12:27
jakov что не можешь настроить это понятно. информации ноль. на форуме много комментарий как нужно и правильно настроить. ты их читал? вкратце опиши свою проблему. особенно это касается питания. почти во всех сучаях непонятки происходят от не правильного питания.ну дальше по схеме. пока зацепится не за что.
25 марта 2015 в 12:56
Питание +-60 700 ватт трансформатор первичка через 100 ватную лампу накаливания. Греются силино mje15034 и mje15035. Без выходных транзисторов. С ними лампа 100 ватная горит в полный накал. Вместо irfp240 я поставил 2sk2879.
25 марта 2015 в 13:18
Да и вместо irf 510 стоит 2sk2161.
25 марта 2015 в 13:28
не могу сказать что ті делаешь не правильно.но твоя схема находится под большими токами. лампа хоть и 100 ват не в состоянии надежно и длительное время защитить (время пока ты настраиваешь или ищешь косяк) сделай по другому. в разрыв двух полярному питанию на плюс и минус включи две одинаковые 220 вольтовые лампы, можно 150ват. потому что даже в режиме короткого замыкания ток у тебя будет: 0,19а. и последовательно 2 амперметра.один на плюсовое плечо другой на минусовое. вольтметр на землю и выход. при таком подходе ничего не сожжешь и будешь иметь представление в каком состоянии находится схема. дальше крутишь симетрию и ток покоя. если ток покоя не регулируется в место регулятора 10ком ставь 20ком не поможет замени регулятот симетрии с 1ком на 2ком должно все получиться. что не понятно прочти в 446 коменте. можешь почитать 421. это мои были проблемы. может похоже на твои.
25 марта 2015 в 15:15
по транзисторах. пока не смотрел. но и не думаю что и налепил от фонаря. наверно смотрел характеристики . если напряжения и структура соответствует - работать должен. может и быть какие то особенности но в приципе результат должен присутствовать.
25 марта 2015 в 16:09
jakov. собирай усилитель с теми деталями которые указаны на схеме, не удивительно что при такой самодеятельности у тебя возникли проблемы с запуском. 2sk2161 - это не замена для ирф510. Про выходники я уже молчу.
25 марта 2015 в 16:21
выходные транзисторы отличаются только по напряжению. а irf510 нигде не нашел поставил то что было они тоже не сильно отличаются. какой должен быть ток покоя или напряжения на базах mje15034 i mje15045 на затворе irf510 кто-нибудь знает
25 марта 2015 в 19:30
яков ты 125 модель смотрел? там вообще бд какой-то работает. и до 510 схемы сильно отличаются? сравнил? не забивай себе голову. работать может плохо,но работать. пусть меня простят ребята за мое нахальство. но что я только не делал с 250 один бог знает. практически до силовых ключей работают любые транзисторы подходящие по п-н переходу и напряжению. а снизив напряжение до 30 вольт и изменив входное сопротивление 39к на 12 или 20к - работали в разгоне кт814и815. ГЛАВНОЕ!!в этом усилителе выставить симетрию и ток покоя. без полевиков у меня ток был 002 с полевиками 0,03. в коментариях все разжеванно.
25 марта 2015 в 20:02
я прочел ваш коменты завтра попробую. а как выставить симетрию. спасибо заранее
25 марта 2015 в 20:14
как я понимаю ты не в курсе что такое симетрия. если коротко то это состояние усилителя когда навыходе на динамик отсутствует напряжение. оно зависит от34 го в положительную сторону и 35 в отрицательную. твоя задача вращая регуляторы симетрии и ток покоя установить базы 34 и 35 транзисторов так что бы плюсовое и минусовое напряжения,проходящие каждое через свой транзистор и сопротивление, в средней точке съели друг друга. и между землей и выходом было 0 вольт. делается это при закороченном входе. понял?
25 марта 2015 в 20:53
Да нет я знаю что такое симметрия. Ток я отрегулировал 0.03 А но на выходе есть напряжение пульсирующее
26 марта 2015 в 8:21
пульсирующее,надо понимать как меняющееся по знаку или одного значения? отсоедини 4,7 ом от баз 34 и 35. узнаешь нет ли утечки.если все нормально.надо искать в цепи затвора510. какое сопротивление регулятора симетрии? оно управляет базой 340 и если напряжение не достаточно получаются скачки. замени 1к на 2к тем самым увеличишь диапазон регулирования симетрии.
26 марта 2015 в 9:33
Поменял 1к на 2к2 все настроилос но когда подцеплин динамик включают в сеть загорается одна лампа. Отципляю динамик лампа гаснет
26 марта 2015 в 10:22
это хорошо! так и должно быть. но это подтверждает что ты ни фига не читал коментарии. или пропустил случай в котором ты оказался, извини за прямоту. для этого и существует софтстарт. включение усилка, вход в режим и только потом нагрузка. что у тебя и происходит. неотключая ламп проделай все наново.на вход подай сигнал можно и с мобилки .громкость на миниум. подсоединяй динамик. лампы не горят. включай музыку. если мощность невелика играет суперски. при увеличении мощности зажигаются лампы и звук становится хриплым. объяснять думаю незачем. давай пробуй.
26 марта 2015 в 13:03
Да я уже подавал сигнал. Вроде работает. Только лампу на первичку вешал. А что с нагрузкой сразу он не запуститься
26 марта 2015 в 13:42
не надо на первичку! делай как446 коменте. что бы протестировать и не сжечь полевики 0,29а достаточно. 0,29*60=17 ват . играть будет и ничего не спалишь. включай без нагрузки! ЭТОТ АППАРАТ ВКЛЮЧАТЬ Б-Е-З НАГРУЗКИ!
26 марта 2015 в 15:41
jakov кокая постоянка у тебя на выходе? сколько вольт? ты замерял всё? как ты устонавливал ток покоя? случайно не на нагрузке? ИРФ510 не дифицитный транзистор, лучше найди его и избався от всех проблем, тоже самое и выходники ИРФ240.
26 марта 2015 в 16:04
Вместо 1к я поставил 2к2 а вместо 10к поставил 20к. Ток покоя выстовлял без нагрузки с закароченным на землю входом. Напряжение + 25 примерно было. Сейчас ноль. Проблема в том что если подать питание на уселитель с подключенной нагрузкой загорается лампа которая стоит в разрыв первички трансформатора. Без нагрузки включают все работает.ток покоя я выстовил подстроичным резистором 2к2
26 марта 2015 в 17:53
уменя закончился рабочий день через час буду дома.то и свяжемся каие тавои координаты короче через час
26 марта 2015 в 18:17
jakov я не говорю кокие ты номиналы ставил или кокие резисторы крутил, мне важно знать цифры, ты написал 25 но чего вольт или миливольт, ток покоя я знаю коким резистором выставляется но сколько милиампер ты выстовил это вот важно знать, потом лампа в первичке если 100 ватная то она будет гореть ярко темболее если у тебя негрузка включена. Тебе же Борис скозал бери 2 лампы по плечам ставь чтоб мог видеть в каком плече что и где не в порядке. делай рекомендации и тогда наша помощь тебе пойдёт на пользу, потом я опять повторюсь детали нужно ставить те которые нарисованы на схеме, иначе будут проблемы, и будешь спрашиват что да как и почему, переделывать усь и подстраивать под те детали которые ты имеешь никто этого делать не будет, да и врятли это потом нормально работать будет. дальше думай
26 марта 2015 в 18:40
алтайский край город барнаул
26 марта 2015 в 18:42
nissan. +25 вальт было щас всё в норме. ставил я две лампы на плюс и минус загорается в плюсовом плече. ток покоя выставил 0.03А. я ирф510 купил и
поставил
26 марта 2015 в 18:50
ирф 510 что заменил это отлично, в одном из плеч что загорается лампа это нормальное явление если подключена нагрузка. Кстати твои выходники совершенно не для аудио, в теорию вдаватся не буду слишком много непонятного писать придётся, жалобы на то что у тебя сильно греются мже15034-35 именно по этой причине, ставь ИРФП240 это тоже не дифицыт и не особо дорогой.
26 марта 2015 в 19:09
схема работает ничего не греется. все ок. почему с нагрузкой не запускается. и можно ли это исправить вот в чем вопрос
26 марта 2015 в 19:15
яков ты когда нибуть на передаче автомобиль заводил? глупый вопрос, правда? нейтральную надо включить. так и здесь чтобы запустить унч таких моделей и мощностей , перед включением нужно отключать динамики.закон.понимаешь, не иначе.пока делай руками. позже поключишь автоматическое устройство которое проследит нет ли постоянного тока на выходе и только после проверки само подключит динамик. если в системе что то не так он не включится и ты об этом будеш знать. по моему просто и понятно.дошло?
26 марта 2015 в 19:31
Boris.ВСЕ ПОНЯТНО. А СХЕМКА ЕСТЬ КАКАЯ-НИБУДЬ С РЕЛЕ
26 марта 2015 в 19:41
конечно есть как же без них. могу скинуть эмейл
26 марта 2015 в 20:18
СКИНЬ. БУДУ ОЧЕНЬ БЛАГОДАРЕН
26 марта 2015 в 20:24
bakaev.ya@mail.ru
26 марта 2015 в 20:26
jakov отослал две схемы.
27 марта 2015 в 21:08
Boris. спасибо я уже собираю. еще вопрос назрел по умзч. на выходе когда симетрию выводишь должно быть ноль ровно. а то у меня -0.005 вольта
28 марта 2015 в 18:32
если на выходе присутствует постоянка 10-20 мв это в пределах нормы. так что всё в порядке.
28 марта 2015 в 18:36
nissan. ясно это с закороченным входом. а в этом умзч с каким знаком лучше +0.02в или -0.02в
28 марта 2015 в 18:45
постоянка измеряется с закороченным входом всё верно. если у тебя на выходе 20-25мв то всё в порядке, элементарно просто.
28 марта 2015 в 18:57
jakov, nissan прав - всё так и должно быть. Показания твои - это погрешность, и она в пределах нормы. Показатели в плюсовую или минусовую сторону такой величины не имеют значения.
29 марта 2015 в 5:03
Борис, Григорий, от себя спасибо вам огромное, что поддерживаете парней в трудную минуту - всё по делу, как всегда, уважаю
30 марта 2015 в 16:14
Андреас незачто, кстати скучаем. разве я когданибудь забуду как ты помогал, так что с радостью, всегда готов.
30 марта 2015 в 16:23
хочу ответиь пожеланием и шуткой: дотянем до 1000 го посетителя - напьемся! спасибо за поздравления.
30 марта 2015 в 18:29
люди добрые !!! подскажите , чем питать эту зверюгу или ссылку на питание скиньте пожалуйста , плизззз))))
11 апреля 2015 в 23:51
VIKTOR1 спасибо за столь высокую оценку,но вы немножко не внимательны.на данном сайте есть схемы питания этого “зверя”. хотите преобразователь, или импульсник. просто зайдите на раздел о питании.есть схемы от400 ват до киловата с подробнейшими комментариями. а если не устраивает просто возьмите трансформатор с двух полярным питанием исходя из мощности какой унч вы собираетесь применить.
12 апреля 2015 в 12:33
привет опробовал ваши усилители всё ништяк работает по началу спалил пару выходных но потом освоил 125 250 и 500 есть схемы , и все птимбамбасы что пришлось наделать тока незнаю как скинуть
12 апреля 2015 в 22:03
http://vk.com/doc38664315_382241326?hash=3111f63836467d68fc&dl=29d71e68da2cf127c2
12 апреля 2015 в 22:27
sergo попрбуй воспользоваться главной страницей. у меня один раз получилось. а модератор сам решит куда выставить твой материал.надо просто немного подождать.
13 апреля 2015 в 11:48
sergo69, скидывайте всё, что хотели выложить, на mikrocxema@mail.ru - я опубликую от вашего имени.
14 апреля 2015 в 0:18
Господа, нужна помощь в этой сфере! Помогите за отдельную плату. Мой номер тел. +7 499 340 96 30 Вадим
8 июня 2015 в 11:13
Здравствуйте. подскажите как распечатать зеркально плату 125 ваттного усилителя для изготовления с помощью ЛУT? нигде не могу найти как?
9 июня 2015 в 5:01
Alex советую не заморачиваться с готовой платой. на ней много пустых мест, поскольку она расчитана и на другую модель. и при сборке у вас возникнет путаница.лучше нарисуйте свою. схема то совсем не сложная. и в особой разводке не нуждается.
9 июня 2015 в 8:43
Boris спасибо за совет! буду пробовать.
9 июня 2015 в 12:59
Alex. если возникнут сложности, оставь эмейл. у меня есть готовые в лауте. с обозначеными деталями и номиналом.
9 июня 2015 в 14:15
собрал усилитель 500 вт звук хороший, но очень сильный фон с открытым входом и шипение , в питании 4 банки по 33000 мкф напряжение питания 75 вольт , как побороть фон с шипением , с закрытым входом ничего не слышно.
18 июня 2015 в 10:15
strelok. если с током покоя и выставленным ноль вольт на выходе все в порядке. то надо проверить цепочку земли и сопротивление на входе 10 ом,заодно кондер 220пик возле первого мпса92. повышеный возбуд возможен только по входной цепи. повнимательней там поройся.
у когото на форуме уже была такая проблема. на 500 печатке нет связи земли с входной цепью.
18 июня 2015 в 22:23
фон почти задушил
, а как ток покоя на усилителе на 500 вт отрегулировать ? , то что крутить 10ком резистор это понятно но на каком резисторе смотреть падение напряжения .
19 июня 2015 в 22:03
strelok.смотреть нужно на два амперметра включеных последовательно питанию. один на плюсе другой на минусе. на обеих мультиметрах должно быть 0,03А. потом вольтметр вместо динамика- там должно быть 0вольт. тогда все хорошо и усилитель настроен правильно. настройку производить при закороченом входе. желаю удачи.
19 июня 2015 в 22:49
Всем доброго времени суток…подскажите в каком коменте было сказано о настройке симметрии и тока покоя?(УНЧ 500 Вт)Заранее благодарен!
20 июня 2015 в 13:55
446 описание. 472 фото. и596.
20 июня 2015 в 17:34
Большое спасибо!!!
21 июня 2015 в 22:40
Всем доброго времени суток!…
. (УНЧ 500) 
200 Ом - симметрия, 10к - ток покоя.
Вопрос: причем тут напряжение смещения? И чем её настраивать, и нужно ли это вообще?
И ДА ЕСЛИ ТОК ПОКОЯ 25-50 мА - ВСЕ ОЧЕНЬ ПЛОХО “КРИХТИТ” ШУРШИТ КАЧЕСТВО ПЛОХОЕ, ЕСЛИ 100+ ВСЕ НОРМ
Заранее благодарен!!!
27 июня 2015 в 11:47
Да чуть не забыл…между землей входного разъема и базой MPSA92 есть 2 кондера 100н и 470мкФ на разводке в параллель им включено 2 диода (или что; обозначение 148, типа 4148?)…что это и зачем, есть мысль что это ограничение максимальной амплитуды, не знаю так ли это
27 июня 2015 в 11:59
Vasia.возможно не подобраны пары выходных ключей. и от этого повышен ток покоя. предлагаю сделать следующее. на вашем унч выставлен токпокоя 100ма. и звучит он тогда нормально. не нарушая настроек отсоедините 100 омные сопротивления от эмитера34 и коллектора35,тем самым отключите выходные ключи.и измерьте ток покоя. если он будет в пределах 0,02а, то все нормально. нужно по очереди проверить выходные ключи. а если останется прежним 0,1а то это много усь долго не выдержит. сгорит. проверьте на печатке цепь земли. на форумовской печаке 500ват ее не дорисовали. входная и выходная цепь гальванически не связаны. два диода можно не ставить их на приципиальной вообще нет. стоят они в цепи обратной связи . и не паралельно кондесаторам, а соединены анодами и только тогда подключены в паралель кондесаторам (внимательно посм. на печатку - -).а нужны для того о чем ты примерно говоришь, так грубо.
28 июня 2015 в 21:37
Я благодарен Вам Boris. Но я и так знаю чем это чревато. Мне больше интересно как можно это предотвратить. И проблема не в токе покоя (его настройке), а именно в работе. УНЧ попросту не хочет работать при малом токе покоя; почему? С чем это связано, это не просто “проседание” баса, или что то в этом роде, а искажения которых не должно быть при любом токе покоя, 10 или 200 (образно).
P.S. Посмотрите внимательно на разводке диоды включены ПАРАЛЛЕЛЬНО конденсаторам (катод-анод, анод-катод)…поскольку не было пары 34-35 пришлось заменить на более дешевые TIP41,42 (да знаю это транзисторы не для УНЧ и по характеристикам не особо подходят но выбора не было!)
29 июня 2015 в 18:45
А за совет по отключке выходных транзелей отдельная благодарность почему то сразу не подумал)))
29 июня 2015 в 18:59
Vasia.время поздне, но все же отвечу.прослушайте унч без віходных ключей. тем самым протестируеете входной и дифканалы. мощности хватает даже на мощный динамик. не забудь это дело проверять с ограничительными лампами. так спокойнее. и таким образом с узится поиск неисправности. насчет диодов вы ошибаетесь. подумайте на фига тот кондер если его концы зашунтированы двумя диодами тем более навстречу друг другу. получается даже не диод а провод.зачем тогда кондер?на печатке есть две риски это отводы диодов и их две. а по средине нет. в этом месте они сязаны. а концы обозначены двумя рисками. но я это так . по второму собщению я понял что вы разберетесь. отключив ключи многое прояснится. нет информации на щет земли . еще раз повторяю если у вас печатка 500ват скопирована из форума то там входная цепь не связана с обшим проводом . и искажения обеспечены. проверьте!
30 июня 2015 в 0:49
К сожалению не было времени проводить “махинации” с выходными транзилями…Но я забыл уточнить факт! Как мне показалось: при отсутствии входного сигнала радиатор на 15034,35 разогревается прилично так; при наличии входного сигнала остывает!(вроде так
)
30 июня 2015 в 19:15
это хорошо или плохо?
1 июля 2015 в 0:56
чтобы я смог тебе помочь ответь на вопросы которые я тебе задал. иначе я незнаю в каком полжении находится твой унч. то что ты написал в последнем коментари, не говорит ни о чем. более того переворачивает с ног на голову. в подробностях опиши ситуацию и подкрепи ее даными замеров тока и напряжения. без выходных транзисторов. тогда будем разбираться чего ему не хватает.
1 июля 2015 в 9:50
возникла проблема с усём на 500 вт, резко начал хрипеть звук на любой громкости , и практически отсутствует напряжение на стабилитроне в положительном плече
7 июля 2015 в 11:04
не работает мдж34 или вовсе сгорел.прислушайся советам которые тебе давали.год уже мучаешся с ним!
7 июля 2015 в 19:31
мже цел , полазил с наушниками + резюк 680 ом + плёнка 1 мкф , звук начинает пердеть после первого мпса 92 , перед ним идеальный , значит его нужно менять , только не понятно чего он сдох…
8 июля 2015 в 16:20
Всем привет, подскажите пожалуйста можно-ли как-то увеличить коэффициент усиления предусилителя касаемо схемки на 500ватт. Возникли маленькие проблемы с раскачкой на полную мощь.Спасибо.
13 июля 2015 в 15:38
Я заметил, что во всех четырех схемах разный входной каскад, подскажите пожалуйста, какой из них можно использовать как универсальный для всех вариантов выходной мощности? Просто хочу собрать универсальную плату, чтобы меняя напряжение питания и кол-во выходных транзисторов добиваться разной мощности на выходе. Нагрузка предполагается 4 Ом. Заранее спасибо.
4 августа 2015 в 17:23
Ребят скажите пожалуйста он на 4ом работать будет ? И как его сделать стерио, и чтобы можно было бы мостом подключить.
Спасибо.
14 августа 2015 в 11:30
саша , 1. можно, но понизить u питания. 2. собери 2 канала.
14 августа 2015 в 11:33
В усилке 125 Вт, возможна замена IRFP260 на IRF644, увеличив при этом ограничительные резисторы до 0,2?
Параметры у них почти одинаковы, разница в токах.
На схеме компонент 12V - я так понимаю стабилитрон? На какой ток?
21 августа 2015 в 17:52
Slava0941 в принципе можно заменить. применить644. можно и 640 они 18 ампер вместо 12. сопротивления менять не надо. тем более что по твоему кометарию видно что ты слава прощитался. на схеме стоят 0,22 ома. ты же предлагаешь 0,2 ома. это уменьшение а не увеличение. я ставил 0,33. просто других небыло. да и потом это не существенно. ставь любые. а стабилитроны по мощности не существенно. главное по напряжению. бльше 20ти вольт пробиваются затворы ирфов. так что оптимально 12 вольт. можно поставить и стабисторы 12 вольтовые будет еще лучше.
21 августа 2015 в 20:23
Да, Борис, но 0,22 в базовой схеме а не в предложеной выше.
Есть еще в наличии 80NF55L: 55V, 80A, < 0.0065 Ω
Вот думаю может к 500 Вт приткнуть.
А за ответ спасибо.
21 августа 2015 в 20:58
Слава 0,1 или 0,22 это не важно.при нормально настроеном усилке все будет работать. а вот ежели твои 55 вольтовые транзисторы пробьются то не поможет ни 0,1 ни0,22. так что ставить 55 вольтовые можно только в низковольтных цепях. и если ты все же решиш данную схему подогнать на низшее напряжение примерно 25 вольт на плечо, то придется пересчитывать канал запуска и канал разгона оконечника. без этого тебя ждут сплошные неудачи. я этого нахлебался по саму завязку пока запустил унч 125. потом переключился на 250 модель. она более понятна.
21 августа 2015 в 22:31
доброго времени суток господа с паяльником нужна помощь. итак уселок 250 ватт не могу выставить ноль на выходе максимум до 500 мА и постоянно прыгает с+ 1000 до -1000 мА при этом ток покоя выставляется на ура как будто переменика не хватает . но предыдущая плата всё отлично , даже запутался где искать косяк.
5 сентября 2015 в 22:36
sergo69 попробую вам помочь. но вы не совсем точно выражаетесь. проблему я понял. не можете выставить ноль вольт на выходе,заодно и ток покоя прыгает. и если это уже второй экземпляр, то разобраться легче.во первых регуляторы многооборотные. новые или хотя бы проверенные(отсюда скачки и хрипота). напряжение питания не должно отличаться от указаного на схеме. из моего опыта,если напряжение около 60 вольт на плечо. то регуль 1К симетрии и 10К-ток покоя уже не справляются со своей задачей. и отстроить усь не возможно. тогда нужно заменить 1к на 2килоома, а10ком на 20ком. об этом уже много писалось на форуме. обратите внимание на кондер в цепи 510. должен быть 220 нф(224). управляя базой 340, изменяется напряжение на базе мдж35,и он изменяя свою проводимость ставит выход в ноль вольт.и когда вы это сделали регулируете ток покоя-открывая 510 напряжения от стока и истока “съедают” друг друга до определенной степени. этим самым выставляете ток покоя. желаю удачи.
6 сентября 2015 в 12:42
Борис всё так оно и есть, только прыгает напряжение на выходе при этом переменик выставлен в 1ком ,а ток покоя при этом регулируется и скачков не наблюдается. не будет нечего страшного если переменник поставить на 2 ком, посему прошлая плата ок всё. так же тестирую на 27 вольтах в плечо по одной паре транзисторов.
6 сентября 2015 в 14:19
самый главный вопрос почему нет стабильности на выходе

6 сентября 2015 в 14:28
так, я понимаю на прошлой плате 2ком в цепи симетрии? это правильно.при питании 27 вольт я изменял сопротивление4,7ком на 2ком в цепи делителя на затвор510. и входное 39 ком на меньшее 15ком. в обратной связи тоже. укажи какой ток покоя в амперах и сколько вольт на выходе. а то прежнем сообщении все данные получились в миллиамперах.
должнобыть: ток-0,03а. напряжение на выходе; +/-0,02-0,05вольт
6 сентября 2015 в 14:48
sergo69 что бы удостоверится в правильности діагностики, нужно поднять напряжение в питани. а если нужна работа на 25 вольтах то надо пересчитать входной и деферинциальный каскад.
6 сентября 2015 в 18:46
нет на прошлой плате 1 ком, главная причина то что дисбаланс на выходе скачки с- 1вольта. на + 1 вольт нет стабильности мультиметр сума сходит ставиш например на 3 вольта более стабиьно но при этом ток покоя выставляется на ура любой от нуля и выше .
6 сентября 2015 в 20:29
нет на прошлой плате 1 ком, главная причина то что дисбаланс на выходе скачки с- 1вольта. на + 1 вольт нет стабильности мультиметр сума сходит ,но при этом ток покоя выставляется на ура любой от нуля и выше .
ставиш например на 3 вольта более стабиьно
6 сентября 2015 в 20:31
(при этом ток покоя выставляется на ура любой от нуля и выше .)
КАК ЭТО понимать??? ток должен быть не любой ,а30ма.дальше еще непонятней
(ставиш например на 3 вольта более стабиьно)откуда эти цифры? где они измерялись,точнее в какой точке? не разобравшись проблема не решится.
6 сентября 2015 в 21:28
ладно перемеником на 10 ком выставил 30мА , но на выходе нуля получить немогу вот и весь казус. в предыдущем описывал симптомы, то есть колебания нуля.
схема не менялась от аналога.
6 сентября 2015 в 22:39
сделай следущее: отключи выхоные ирфы. измерь ток покоя он должен уменьшится до 0,02а. возможно дело в полевиках.тогда ноль должен регулироваться. заодно можно и прослушать на небольшой динамик фонограму,оценить качество унч. ну а если ноль всеже установить не удается, то придется искать в предусилителе. имей ввиду схема неустойчива к заниженому напряжению! именно при установленных номиналах резисторов и заниженном напряжении происходят такие результаты.
7 сентября 2015 в 0:05
Борис доброго времени суток . ноль выставил ток тоже. проблема была в малом питании. но сейчас другая проблема на выходе в динамике появился импульсный звук что при замкнутом входе что разомкнутом (ук ук ук) как сердцебиение где 40 импульсов в минуту .
23 сентября 2015 в 22:32
Борис доброго времени суток . ноль выставил ток тоже. проблема была в малом питании. но сейчас другая проблема на выходе в динамике появился импульс (ук ук ук) как сердцебиение где 40 импульсов в минуту . и так же греются
23 сентября 2015 в 22:33
sergo69 ну так подними напряжение! второе обязательно ограничь ток на обеих плечах при помощи последовательно включеных ламп! дабы не сжечь полевики. и спокойно ищи что у тебя укает. все должно получится. держи меня в курсе. при правильном монтаже и исправных деталях но разумеется напряжению все заработает. еще проверь кондюки силовые. иногда в 10 000 тысячную банку могут впинуть кондер 470мкф. и такое бывает. что то у тебя греется но ты не дописал
23 сентября 2015 в 22:53
и еще если ноль и ток покоя в норме. возникает вопрос что там греется? такого в принципе быть не должно. пока все жду ответ. но подробно обскажи.
23 сентября 2015 в 23:06
Привет Борис. С ток покоя и ноль настроен, напряжение 68 в плечо, единственное импульс в динамике. А греются 15035,15034. Импульс немогу понять откуда . при подаче входного сигнала с повышением громкости импульс не меняется и не возростает по громкости.
24 сентября 2015 в 10:11
Sergo в таком случае отсоедини от баз 34 и 35 резюки по 4 ома. в этом случае усь должен заткнуться. на выходе полная тишина. так ты проверишь диф канал и концевик.да и 34и35 +510 должны быть на небольших радиаторах. если греется дальше то есть утечка в одном из транзисторов. что делать,знаешь.менять. заодно должен пропасть в этом случае импульс который у тебя появился. ну а дальше проще. есть желание могу на эмейл скинуть фотку как выглядит готовый канал.
24 сентября 2015 в 11:32
да, забыл сказать обрати внимание на кондер 220пф у 35транз.колектор база. если он не того номинала или фиговый ,то перезаряжаясь может булькать в динамике. и кондер 10пф возле второго мпса 92. эти две вещи надо посмотреть. .борис.
24 сентября 2015 в 11:42
Спасибо сегодня все проверю. Мыло serg.28282@rambler.ru
24 сентября 2015 в 12:11
Собираю усилитель на 500 ватт.на выходе стоят две пары 260-тых
Что бы выставить ток покоя выходных транзисторов надо замерить напряжение на резисторе 0.1 ом и для 25мА он должен быть 2.5 мВ так? Или как-то иначе делать?
Да и еще не поставил конденсатор на 100 пик у MJE 340.Повлияет на характеристики?
29 сентября 2015 в 22:54
июня 2015 в 22:49
646
Vasia говорит:
Всем доброго времени суток…подскажите в каком коменте было сказано о настройке симметрии и тока покоя?(УНЧ 500 Вт)Заранее благодарен!
20 июня 2015 в 13:55
647
Boris говорит:
446 описание. 472 фото. и596.
30 сентября 2015 в 12:02
Всем доброй ночи! Наконец то я добрался до своего не доделанного 500 ватного варианта УНЧ. Года 3 назад начал и почти собрал, оставалось купить транзистор MJE 15034, но в Донецке его на тот момент не было. А также с питанием тоже пока не было вариантов. Я отложил до лучших времен. Но потом суета, а в следствии началась война на Донбассе, и на этом все легло в дальний угол. А это достал транзистор MJE 15034, естественно я его впаял. Питание временно для проверки и настройки взял от усилителя Одиссей 2*57 вольт. Естественно прочитал все заного коментарии, там добавилось еще много полезностей. В питании УНЧ по + и - кинул 2 лампы по 100 ватт как об этом говорил Boris в коментариях, к сажелению с одной партии найти лампочки не получилось, поставил те что были. Также прибор у меня один. Что я сделал: первое-замкнул вход, второе-подключил питание и без нагрузки включил, кстати не впаивая выходные транзисторы. После включения без выходных транзисторов не чего не згорело, я кинул прибор ны выход вместо нагрузги и симетрией настроил +- 5-8 мв. Потом выключил и включил в разрыв + амперметр, он мне показал в районе 15-20 ма. Потом я разомкнул вход и подал сигнал, а также подключил колонку 400 ватт. Не включая музыки на выходе практически не было слышно легкого шума. Потом включил музыку, и к моей радости музыка заиграла в колонке, правда тихо. Потом я впаял одну пару транзисторов и также попробовал, при включении одна лампа при старте подмигнула и погасла, получилось все тоже самое, только музыка стала играть громче, но при добавлении сигнала на вход начинали загораться лампочки по питанию, а также сигнал начинал сильно искажаться. Вообщем пока все идет нормально, впаял остальные выходные транзисторы, по теперь дело стоит сверлением и нарезкой резьбы на радиаторе, завтра займусь. Кстати звук при небольшой мощности очень даже порадовал. Дай Бог завтра после установке всех выходных транзисторов на радиатор и все будет работать, то счастья не будет предела. Спасибо автору и всем кто учавствует в постройке этих усилителей, кто построил и оставил тут очень полезную информацию. Ну вообщем после проверки с всеми транзисторами, отпишусь. Кстати, такой вопрос по постоянке ны выходе при замкнутом входе, симетрию установил, но она как то пляшет интересно: +- 3-4 мв,5-6 мв, а иногда выскакивает +13-20 мв, но это раз в 30 секунд, это нормально или что то у меня не так. Транзисторы при работе MJE 15034-35,350-340 были слегка теплыми, но дальше не грелись. Это при проигрывании музыки в течении 30 минут?
4 октября 2015 в 23:53
Да и еще ток покоя в плюсовом плече был 25-30ма, отрицательное плечо не проверял, напомнюсь прибор один.
4 октября 2015 в 23:58
У меня 15034-35 нагреваются примерно до 50 градусов.Музыку гонял минут 15 на малой громкости.Стоят 2-е пары 260-х.Остальные в пути.
5 октября 2015 в 10:43
trey3499 ты все таки измерь ампеметром. твои показания могут быть ошибочными. без выходников на обоих плечах должно быть максимум 0,02А.(китайский цифровой мультиметр. включен на 10А).если ты впаяешь остальные ключи общий ток увеличится. надо будет снова перемерить
5 октября 2015 в 11:09
trey3499, а какое у тебя напряжение смещения на выходе призамкнутом входе?
5 октября 2015 в 11:10
Boris здравствуй! От твоих коментариев получил очень многого полезного для себя. Подскажи пожалуйста по поводу симетрии на выходе. Я там писал в 690 коментарии в конце про мою симетрию, так как у меня нормально или это не долджно быть так?
5 октября 2015 в 11:14
zzzigorekzzz1. ну вот у тебя показания супер. когда установишь остальные ирфы. то лампы ни в коем случае не снимай. попробуй на 100 ватных . если все нормально увеличь мощность ламп. вкрути например 200ват. звук и качество возрастет в разы. и ничего не сгорит. чтобы убедится сделай два включения. одним прибором измерь холостой ход по плюсу и по минусу. постарайся симетрію отрегулировать как можно ближе к нулю. да и нужен софтстарт.такого рода унч иначе не включаются. да и защита все таки.
5 октября 2015 в 11:29
Boris я понял, значит я на правильном пути, спасибо огромное за совет. Так и сделаю, если сегодня успею то и сразу отпишусь.
5 октября 2015 в 11:45
zzzigorekzzz1 я думаю что ответил на твой вопрос. показания мультиметра на выходе в вольтах:+- 0-0,04в. если такие показания то все нормально. 0677568453.
5 октября 2015 в 11:45
Boris да спасибо, теперь я больше уверен в правильности настройки, значит у меня все в норме. Да получается у меня +-0,02 вольта иногда выскакивает, а так я ставил на предел прибора 200 мв и у меня показывало 4-6 мв и иногда ра в 30 примерно сек 13-20 мв, т е. 0.02 вольта раз в 30 сек.
5 октября 2015 в 11:57
zzzigorekzzz1 игорь все правильно! если надо звони.
5 октября 2015 в 12:07
Ага я понял, записал номер, будут вопросы обязательно позвоню. Еще раз огромное спасибо.
5 октября 2015 в 12:09
Впаяны все транзисторы, установил на радиатор. Включил через лампочки как и в предидущий раз, все показатели напряжения смещения и ток покоя такие же как и с одной парой транзисторов. Включил музыку и слушаю, транзисторы на плате по температуре теплые и дальше не нагреваются, а выходные вообще не греются. Но это понятно, пока токи маленькие так как через лампочки ток ограничивается. Искал лампочки на 200 ватт чтоб получить большую мощьность и ненашел, надо ехать покупать. Ну а так усилок работает и очень качественно, я даже не ожидал что так качественно играет.
5 октября 2015 в 18:12
Boris, мой email: us7ihg@mail.ru
5 октября 2015 в 18:32
Boris
Да на мультиметре сгорел предохранитель на 200 мА поэтому и включен на 10 Ампер
zzzigorekzzz1
Выходное напряжение выставляю в 0 но оно плавает в пределах -2/+ 3 микровольт
Напишу когда все транзисторы приедут и сниму видео.
Всем спасибо за помощь.
5 октября 2015 в 21:29
Добрый вечер радиолюбители! Мой усилитель работает на ура без лампочек. Сегодня включал его на 1 час с нугрузкой 8 Ом примерно при мощности 150 ватт, при напряжении питания 2*57 вольт. Работает без проблем, выходные транзисторы и irf510, mje340-350 нагрелись где то до 35 градусов, а MJE 15034-35 набрали 50 градусов, но это с учетом маленького на них радиатора. Вообщем мне очень нравится качество и его работа. Ну в дольнейшем остается нормальное питание сделать и софт старт, без этого никак и тогда все будет замечательно. Всем рекомендую собирать эти усилители. Мной собран вариант 500 ватт. Когда собрал его, перепроверил раз 25 печатную плату по схеме, а также на наличие ошибок, также все попрозванивал на кз. После, прочел все коментарии от начала до конца, тут очень много полезного материала по настройке, и после этого по полученной информации с коментариев начал включение и настройку. К счастью усилитель заработал сразу без проблем. Отрегулировал симетрию и ток покоя и на это в принципе все. Схема 100% рабочая, рекомендую. Всем успехов в построении этих схем, если сделано по схеме и без ошибок, а также соблюдены меры предосторожности по настройке и в дальнейшем софт старт, все у вас получится. Удачи всем!!!
7 октября 2015 в 20:16
Не судите строго.
Такое видео делал впервые и немного волновался и делал ошибки.
После музыки усилитель простоял в холостом режиме минут 20-ть.Ток покоя остался прежним и предвыходные транзисторы были холодные.
Вот ссылка на мое видео.
https://youtu.be/iHg9LR8T9Ig
7 октября 2015 в 21:56
Вот еще видео с осциллографом без нагрузки.
https://www.youtube.com/watch?v=94hJ_Bv0t7c
8 октября 2015 в 11:13
trey3499 я очень рад за вас что у вас тоже все получилось. Смотрю на MJE 15034-35 у вас хорошие радиаторы, а у меня стоят раза в 4 меньше, из своих запасов искал но потходящего не чего не нашел, но тем не менее за час работы температура выше 50 градусов не поднялась. Думаю буду когда ставить активное охлаждение этот момент само собой не будет иметь нужды в большем радиаторе. Да и кстати у вас выходники стоят irfp 260, и какие сопративления 5-ти ватные которые по схеме 0.1 или 0.22? У меня irfp 240, а сопротивления 0.22 ОМа.
8 октября 2015 в 17:51
Выходные транзисторы irfp260n.
IRFP260n расположены с пастой через слюду.
Да для 15034-35 можно и меньше поставить,но не было.
Сопротивление 0.1 ом.
Питание +/-70 вольт.
Ток покоя в разрыве по плюсу поставил 26мА.
Вот тест с музыкой.
https://youtu.be/Sg2i2fKq99Q.
Автору большой респект и уважуха!!!
Погнал второй канал делать.Если что-то я не так сделал то поправьте меня.
8 октября 2015 в 17:58
Подскажите марку отечественного трансформатора для варианта УНЧ на 500Вт или ссылку на импульсный блок питания для него
10 октября 2015 в 8:48
Demon, я допустим еще не определился в блоке питании. А проверял свой усилитель от другого усилителя блока питания. Я этот усилок скорей буду сувать в качестве сабвуфера в машину при питании 2*70-75 вольт на 4-х ОМную нагрузку. Может кто то и подскажет у кого есть готовой решение. На преобразователь вот ссылка.Его можно переделать в 220 вольт. http://xn--80a3afg4cq.xn--p1ai/poleznye-skhemy/avtomobilnyjj-preobrazovatel-napryazheniya.html
10 октября 2015 в 21:32
zzzigorekzzz1, у меня УМЗЧ стационарным будет, нашел транс соответствующий, вот думаю или импульсник делать или просто транс с диодным мостом и кондерами
12 октября 2015 в 14:05
Demon добрый вечер. Как по мне, то если есть выбор трансформатор на 50-60 Hz или импульсник, я бы выбрал в сторону 50-60 Hz. Это проще и надежнее. Но в каждом случае есть свои приимущества и недостатки. 50-60 Hz более прост и надежен, но большие габариты, вес и большая стоимость на такую мощьность. А импульсник компактнее, легче, дешевле, но не так надежно.
12 октября 2015 в 18:10
Всем добрый вечер. Сегодня допаял вторую плату 500 ватного унч, накинул пару оконечных транзисторов, с лампочками включил усилитель, настроил симетрию и ток покоя. Все работает без укоризненно. Теперь дело за защитой, блоком питания и корпусом.
25 октября 2015 в 22:14
Спаял второй усилитель (500вт). Заработал сразу,после настройки симметрии и тока покоя.Блок питания повысил до +/-85 вольт,конденсаторы в блоке питания поставил 4шт по 10000мКф.Жду посылку с индикатором уровня громкости и блока защиты колонок.
26 октября 2015 в 14:23
Первое включение моего усилителя, снималось на низкокачественное устройство, поэтому извиняйте если что то не так. https://youtu.be/vkJlFvwUMBI
28 октября 2015 в 0:25
Здравствуйте господа, подскажите какой лучше использовать блок питания для двух усилителей по 500Вт? Есть-ли у кого рабочая схема? Или готовый покупали? Если есть оставьте ссылку или можете отправить мне на почту samgong@yandex.ru . Спасибо.
27 декабря 2015 в 23:25
Vasan.мы пересекались уже по этому вопросу. тебе нужен совет на щет блокапитания.думаю игорь в713 коментарии написал исчерпающий ответ на твой вопрос. от себя могу добавить: все зависит не только от желания но и от практики построения. ты можешь делать отличные унч, а в импульсниках плавать,жалко будет если по вине питания твой унч не издаст ни одного звука. развиваться в этом направлении конечно нужно. начни с простых схем небольшой мощности.в коментариях по этому поводу уйма информации.
28 декабря 2015 в 0:54
Boris, я тоже склоняюсь к трансформатору, может у кого есть готовая рабочая схема?
28 декабря 2015 в 11:41
Vasan. ятебя понял. но при обычном 50 герцовом питании никакой особенной схемы не требуется.нужен транс мост и кондеры.у тебя есть выбор. ты можешь использовать один транс помощнее на оба канала. можешь на каждый канал установить независимый блок питания но трансы могут быть на половину меньшей мощности. прос то исходи из своей конструкции, деталей какими располагаешь (как они тебе достались). напоказателях унч это не скажется, а дырка в кармане может существено уменьшится. почитай как действовал игорь и димон. есть видео, посмотри думаю тебе пригодится. к примеру я считаю что не надо задаваться такими мощными трансами. потому возникает вопрос где ты будешь использовать усь на такой мощности.для сравнения наведу один пример: обычное зарядное устройство для автомобильных аккумуляторов заводского изготовления.на нем амперметр на 10 ампер транс тбс-0125. тбс 0,250 уже редкость. ставишь зарядной ток 8-10 ампер и ничего, немного нагревается. и все это дело длится несколько часов. вот и подумай. и если ток там уменьшается то ведь не сразу, а постепенно и транса при этом хватает. так что в нашем случае можно использовать от250 ват до400ват (тбс-0,4) вполне можна применить от лампового цветного телека(тс-270). ставил +-80вольт на два канала,нормально работал .так что посмотри чего у тебя в закромах и вперед. что не понятно- спрашивай.
28 декабря 2015 в 13:35
найдешь железо за расчетами дело не станет. если есть сетевая обмотка вообще хорошо. надо пересчитать только вторичку.
28 декабря 2015 в 14:41
Всем доброго времени суток! Опыта почти нет в сборке усилителей и по этому хочу спросить у знатоков. В общем собрал один канал усилителя мощности “Холтон”, как я понимаю из общих названий схем. Усилитель вроде бы на 125 Вт, при нагрузке 8 Ом. В общем проблема такая. Один из транзисторов выходных “IRFP260″ при максимальной громкости, греется аж до 80 градусов менее, чем за минуту. В общем есть опасения, что это совсем не нормально. Установлены они конечно не на большой радиатор, но с вентилятором. Что самое интересное, сам радиатор почти холодный и все остальные транзисторы тоже. Если, кто-то с этим уже сталкивался и имеет опыт в исправлении данной проблемы, прошу дать совет. За ранее спасибо!
2 января 2016 в 20:10
Oleg. к сожалению однозначный ответ тут не уместен, потому что причин может быть несколько. во первых нет схемы на которую ты ссылаешся. есть 125 ват. но она 240 ирфах. я просмотрел несколько схем унч холтона, они как правило все на ирфах, но!- разной структуры! есть и биполярные но они нам и не надо. отталкиваемся то что имеем. то что греется одно плечо это плохо. но когда? при слабом сигнале или только при максимальном. проверь как прилегает ирф к радиатору. главным образом надо протестировать унч. проверь ток покоя транзисторов. далее проверь какой ток в каждом плече. для этого на вход подай сигнал 400-700 гц. и измерь ток в каждом плече. он должен быть одинаковый. с увеличением мощности ток тоже увеличивается пропорционально. еще проверь на случай постоянки. при закороченном входе на выходе измерь постоянное напряжениие. там должно быть 0 вольт +- 0,02в. еще возможно не подобраны пары выходников или плохо отрегулирована симетрия(нагрузка на одно из плеч). по твоему случаю есть много коментариев. почитай, может найдеш для себя что- то интересное.
2 января 2016 в 23:29
Греется при максимальном сигнале с пк. Именно один транзистор. Посоветовали на другом форуме проверить ток покоя, так у меня на всех резисторах был 0. Немного поднял, стал греться еще один, соседний. ВИдимо я не правильно еще этот усилитель обозвал. Я собирал усилитель из этой статьи на 125 ВТ. Ну у меня еще радиатор может маленький просто 150-100-20. Толщина основания может 4 мм.
3 января 2016 в 1:40
Просто я даже не знаю, какая температура должна быть транзисторов в максимальной мощности. Какой потолок. Просто в датащите к IRFP260 написано, что потолок 150 градусов, а у меня почти до 100 он нагревался, с нагрузкой в 4 Ома на выходе. По замерам получалось почти 200 Вт. Может просто радиатор серьезнее или это вообще не порядок, такие температуры?
3 января 2016 в 1:50
Олег. прочитал. есть вопросы. извини но твои высказывания ,скажем так, не очень понятны. то что ты взялся подрегулировать ток покоя, это правильно. но когда ты выражаешь его в том измеренини какое оно должно быть. 25- 30 милиампер. а ты что написал? (у меня на всех резисторах был 0.) это где, даже если бы ты замерял на пятиватных 0,22ом , то должны быть показания в вольтах. и в твоем случае они должны отличаться. который горячий был там показания должны быть выше. о качестве усилителя ты не говоришь. значит там у тебя все хорошо. звук хороший. тогда остается разобраться с нагревом. если у тебя с симетрией и током все в норме: 30ма- ток покоя и ноль вольт на выходе и только при увеличении мощности нагревается один ирф, то дело тут в самом ирфе. они работают в паре. и один (горячий) при одинаковом сигнале на затворе открывается больше чем первый. по нему протекает больший ток и от того он нагревается. просто перед установкой транзисторы надо подгонять по передачи тока. сейчас просто замени его другим. мощность посчитай вот так: подай на вход синусоиду с генератора. нагрузи динамиком, либо 8омным резистором 100- 200 ват. и измерь на выходе переменное напряжение. что получилось раздели на 8ом или какую ты подключил нагрузку (8,6,или4ома).эти данные умножь на напряжение которое зафиксировал вольтметр. полученый результат будет соответствовать мощности унч на данное измерение. о нагревании. само собой чем ниже температура тем лучше. кристал транзистора всегда теплее радиатора но в разумных пределах. если это больше50 -60 градусов. (это моя личная точка зрения)-много. я не захожу за этот предел. это не сковородка. если ты хочешь подключать нагрузку в 4 ома то добавь еще одну пару ирфов. будет 6 штук . нормально получится.
3 января 2016 в 17:21
Борис, спасибо за советы и подсказки. Когда я говорил про ток покоя, что хотел подстроить, я снимал напряжение на резисторах 5 Вт, которые. Мне посоветовали выставить, где-то 25 мВ, что типа будет соответствовать нормальному току покоя. Все верно? Мощность с нагрузкой 4 Ома я замерял на выходе, с начало замерив напряжение, а потом ток. Ну и умножил одно на другое, если я правильно помню формулу.(P=IxU)
4 января 2016 в 18:58
Олег.согласен. все правильно и замеры и ращеты. (P=IxU). ток умножен на действующее напряжение- получаем мощность. ток ты измерял. я его высчитал:U/R=I, IxU=P. будут проблемы обращайся.
5 января 2016 в 15:16
Борис, если будет у вас свободное время и желание, могли бы коротко описать предварительную проверку и настройку схемы до впаивания выходных транзисторов этой схемы. Как именно отрегулировать симметричность напряжений и устранить на выходе постоянное напряжение. Т.е самое необходимое при запуске. Опыта очень мало, в этом деле мало опыта. На форумах не нашел подобной информации. Первый усилитель я спалил уже, задев транзистор, который плохо был припаян, дорожки не качественные были. На выход пошла постоянка и спалила колонку. В общем есть второй канал, с нормальным монтажом, без соплей. Включал без выходных транзисторов кратковременно, ничего не грелось, единственное 2n5401 немного. Выкрутил подстроечники на максимальное сопротивление и впаял два выходных транзистора irfp260. Все вроде бы было холодное, не грелось. Не выходники, не резисторы 5вт, вообще ничего. На выходе было 100мВ. Подал сигнал на вход и через 15 сек, сгорели выходники и нагрелись сильно 5вт резисторы. В общем, каша в голове, темный лес, а разобраться хочется. Если подскажете, буду благодарен.
5 января 2016 в 16:01
Олег.я ведь тоже начинал с 125 схемы. долго с ней возился. и как правило по своей дурости. запомни. никогда не уходи от номиналов деталей,величина напряжения может отличаться в сторону минуса не более 8-10 вольт. иначе появляются проблемы с запуском унч. когда набирешся опыта и поймешь как оно работает и почему там такая деталь, а не другая ,тогда можешь экспериментировать, пересчитывать номиналы. если блок питания у тебя меньшей мощности- это не страшно, работать будет но не на полную мощность. проверить работоспособность схемы вполне достаточно. никогда не превышай рабочее напряжение. техника безопасности само- собой. электроника не терпит соплей! прежде чем чего то покрутить или включить подумай о последствиях. и последнее. я вначале прочитал все комментарии по этому делу, многое понял и тебе советую там есть чему поучится, есть и с чего посмеяться. Это несколько лет жизни таких парней как мы. и уверяю тебя если хоть какя то часть информации втемяшится в твоей голове, можешь считать себя мастером. (потом убедишься). а конкретно, не тебе первому говорю смотришь 446 описание. 472 фото. и596.пока все. думаю на праздники тебе хватит.
5 января 2016 в 20:46
Борис, спасибо за напутствие) Да я в панике и не увидел, что тут более 700 комментариев по этим схемам. Просмотрел до 250-го. В общем денег спалил я не мало уже, но я не планирую включать заднюю)
5 января 2016 в 21:21
далее будет интереснее. вообще у всех была одна проблема - настройка. прими все меры предосторожности и не сожжешь ни одну деталь. можешь переключится на 250 модель. есть проверенные платы с надписями номиналов деталей. набил по чертежу, крутнул сиетрию и ток. все. работает.
5 января 2016 в 22:14
Добрый день Борис! В общем, поставил последовательно две лампы на “+” и “-” с выхода трансформатора. При включении ничего не зажигалось и не моргало вообще. Стоял подстроечный резистор у меня на 2кОм, который “Bias” он отвечает за ток покоя, если я все правильно понял. У меня он стоял в максимальном сопротивлении. На выходе мультиметр показывал напряжение постоянное почти 25в! Регулировка резистора на 1кОм,который “simetr” никак не влияла на эти показания. Многие тут пишут, что можно заменить 2кОм на 10кОм, а 1кОм на 2кОм, что я и сделал. Резистор 2кОМ который “simetr” перед впайкой выставил на 1кОм, а тот, что 10кОм “bias” на 10кОм. В общем при включении в сеть, постоянное напряжение пропало вообще, а появилось переменное 1,25В. Это вот первое, что я не понимаю, так должно быть или это вообще говорит, о том, что что-то сгорело. Второе, как я понимаю, ток покоя можно замерить на резисторах 5 ватт которые. Должно быть вроде бы 30-100 мА, что соответствует напряжению тем же 100 мВ примерно, если сопротивление резистра 0,1 Ома. А у меня получается на минусовой стороне 60в, а на той, что с входом соединены 0. ЧТо-то не могу понять вообще. Я вообще там замеряю ток покоя или все-таки не там?
6 января 2016 в 15:07
Это все я делаю без выходных транзисторов IRFP260.
6 января 2016 в 15:10
Так же стояли мультиметры после ламп последовательно включенные с ними. Положение стояло на мультиметрах на 200м. На плюсовом плече показал “0,90″ на минусовом “0″
6 января 2016 в 15:25
скинь пожалуйста свой эмейл. или скайп. так быстрее будет.хотя все твои неполадки детально ражжеваны на форуме. чтобы не повторятся,информацию перекину тебе на эмейл. я знаю где искать то что тебе нужно. дважды писать на форум одно и тоже просто не прилично.
6 января 2016 в 15:53
fotoman-kr@ya.ru
6 января 2016 в 16:28
Здравствуйте,не могли бы Вы выложить список деталей с их номиналами,для схемы усилителя 1000 Ватт.
21 января 2016 в 20:22
maks, взгляни на принципиальную схему для начала! и если она тебе ни о чем не скажет, то тогда не стоит тебе даже браться за неё! нет такого, чтобы вчера ты смотрел на плату и говорил “Что это за бабышечки тут натыканы вряд!”, а сегодня собрал 1 кило звука! все не так просто, как кажется! мне помогал очень талантливый человек с этого форума, но увы!(((( это совет!!!
21 января 2016 в 23:16
“Качество собранных УМЗЧ высокое. КНИ не превышает 0,26% при 1000 ватт на выходе. А при 300 Вт составляет вообще 0,008%.”
. 0,08 я может и приму на веру
.
- как бы так сказать, кто-то погорячился на счет восьми тысячных суммарных кни в предложенных схеммах
24 января 2016 в 3:11
Здравствуйте. я начинающий радио любитель. можете написать список всего и в колличесте что нужно купить для усилителя на 1kw. просто я не понимаю что означают буквы и числа на плате. Заранее спасибо
5 февраля 2016 в 6:04
имею желание купить корову, но не имею возможности. купил бы козу- нет желания. с теории надо начинать. Алексей. а ты сразу в киловаты маханул. чего ты сними делать будешь? их же спаять надо.возьми понятную для себя схему. потом без труда и эту спаяешь.
5 февраля 2016 в 15:04
Борис. Память я умею. И ремонтировать технику тоже, но не сильно тяжолый ремонт. А вот маркировки незнаю. Если вам не трудно написать список деталей то я буду очень благодарен. Киловатт мне нужен что бы подключить 4 колонки tesla по 150w 8om
5 февраля 2016 в 15:18
Я виготовляю підсилювач на 500 Вт. Маю для нього тороїдальний трансформатор потужністю 1350 Вт. Хто може запропонувати схему блока живлення з плавним пуском?
10 февраля 2016 в 15:55
Женя. для этого усилителя не очень важен мягкий пуск трансформатора. главным считается система софт старта. то есть в момент включения усилителя обязательно! отключение нагрузки(динамиков). конечно для киловатного транса надо приделывать мягкое включение. но без софт старта не обойтись. можно эти два блока соединить в один использовав отдельное питание.схема есть. мне проще сбросить на эмейл.
10 февраля 2016 в 20:00
Алексей. вот что я хочу тебе сказать. киловат мощности на один канал это и много и не достаточно. это всего один канал.наверно ты увидел что там написано 4 омная нагрузка и потому решил делать эту модель. но есть и другие решения и они лучше со всех сторон. сделав к примеру два блока 500 есть и стерео и мощность. а снизив питание до 70 вольт можно подключить и 4 омную нагрузку. или еще как вариант четыре блока по 250 как раз под твои динамики. и качество при 8 омной нагрузке намного выше от 4 омной. подумай 16 ирефов запаять в один канал… ты же не собираешся стадион озвучивать. да и схемы попроще и куча информации. много радиолюбителей эти варианты уже сделали. на 250 есть даже перечень деталей которые тебе нужны. отлично работает и саб на 250 модели сам проверял. так что подумай угрохать кучу денег в один канал только потому что там 4 ома - это дурость.
11 февраля 2016 в 15:56
Борис. А можешь подсказать эту схему на 250w. И можешь написать email свой. Вот если что мой safiullin.a.v@mail.ru
11 февраля 2016 в 17:25
Алексей. коментарий отправил на эмейл.
12 февраля 2016 в 18:55
Народ хто може скинути печатну плату 500 Вт підсилювача з 100 Ом резисторами які мают стояти на виході транзисторів mje15035,mje15034, чи можна без резисторів паяти підсилювач?? Якшо можна скиньте печатку на пошту spas9623@gmail.com
16 февраля 2016 в 15:09
Добрый день. Я хочу эту схему собрать мостом, не знаю как это будет выглядеть и какое будет вольтаж питания у этих схем. Схема на 1 киловатт
18 февраля 2016 в 9:51
Ребята!),кто может скиньте пожалуйста все сообщения про настройку и налаживание усилителя на 1кВ, а то все 750 сообщений листать и читать невозможно))
28 февраля 2016 в 19:44
Здравствуйте! Скажите пожалуйста усилитель на 1000 Вт, работает под нагрузкой в 2 Ом ?
29 февраля 2016 в 1:50
Добрый день.
Наконец-то намотал тороидальный трансформатор на 1000Вт(для усилителя 2х500Вт). Сердечник размером: внеш диаметр 15, высота 5 см. Первый блин комом, поэтому пришлось перематывать несколько раз. При использовании программ расчетов, первичку указывала 380 витков проводом1,38мм, в реале для достижения тока холостого хода в 0,1А пришлось мотать около 700 витков(почему так непонятно, со вторичкой та-же проблема, витков практически в 2 раза больше 190 против 100 расчетных которые давали разные программы), и для сокращения объема применил провод 0,12 первички и межвитковую изоляции меньше.
Вторичку вынужден был мотать проводом 1,38, купленные 2,5 не умещались никак, в итоге 190 витков до напряжения 66В(до выпрямителя). По расчетам сечение 1,38мм должно выдерживать до 15А.
Ссылки на тор:
http://hkar.ru/H2Vw
http://hkar.ru/H2Vx
http://hkar.ru/H2Vy
http://hkar.ru/H2Vz
Подскажите какую схему стабилизации и защиты лучше выбрать для трансформатора? samgong@yandex.ru Схема плавного пуска есть.
1 марта 2016 в 8:38
Добрый день.
Наконец-то намотал тороидальный трансформатор на 1000Вт(для усилителя 2х500Вт). Сердечник размером: внеш диаметр 15, высота 5 см. Первый блин комом, поэтому пришлось перематывать несколько раз. При использовании программ расчетов, первичку указывала 380 витков проводом1,38мм, в реале для достижения тока холостого хода в 0,1А пришлось мотать около 700 витков(почему так непонятно, со вторичкой та-же проблема, витков практически в 2 раза больше 190 против 100 расчетных которые давали разные программы), и для сокращения объема применил провод 0,12 первички и межвитковую изоляции меньше.
Вторичку вынужден был мотать проводом 1,38, купленные 2,5 не умещались никак, в итоге 190 витков до напряжения 66В(до выпрямителя). По расчетам сечение 1,38мм должно выдерживать до 15А.
Подскажите какую схему стабилизации и защиты лучше выбрать для трансформатора? samgong@yandex.ru Схема плавного пуска есть.
2 марта 2016 в 20:51
По выпрямительной схеме, решил делать без стабилизации, но задумываюсь, а не поставить обычный UPS перед трансформатором? По выпрямителю, конденсаторы на 100В 10000мкФ стоят от 700 руб, а если с запасом брать, а так и надо на вольт 160 то штука выйдет около 1200 руб. В трансформатор влезло вторички 2 обмотки по 33 вольт, больше не запихать, другой транс не реально делать, никто подходящее железо не продает(хотелось бы тор), а заказывать самый дешевый стоит 8500руб. с учетом кондеров выйдет за 10-ку. вот думаю, а может можно запитать усилитель питанием +-48В? там и конденсаторы на 80В 10000мкФ стоят по 200 руб?
13 марта 2016 в 19:57
Нашел конденсатор на 22000мкФ с напрядением 50В, стоит 57 руб, купить их штук 9 и собрать батарею по 3 последовательно для увеличения рабочего напряжения на 3 до 150В (7334мкФ) и в 3 полоски параллельно, получится 22002 мкФ с напряжением 150 вольт и ценой не более 600 руб. вот думаю какие тут минусы кроме массы(по поводу нее не парюсь, там тороидальный трансформатор уже 16кг весит:)
13 марта 2016 в 21:23
Vasan, день добрый! по поводу вашего комента №754 есть сомнения! по вашим данным тора он никак не на 1кВт! и поэтому у вас софт давал не то количество витков. у меня тор лежит с похожими данными железа 120*50 и его мощность по паспорту 300Вт. так что смею предположить, что ваше железо может дать ну максимум 500 Вт.
14 марта 2016 в 11:29
Subman74,согласен с тобой, там максимум на 500Вт мощности, хотя программе давались конкретные размеры сердечника., при максимальной магнитной индукции 1.65, возможно тут была причина. Сейчас трансформатор имеет вторичную обмотку с отводом от середины +33В, 0 , -33В, либо без отвода 66В вторички, другого из него не выжать. Динамики уже куплены на 8 Ом 200Вт низы, 250Вт широкополосник, 30Вт высокочастотник(это на одну колонку).
14 марта 2016 в 12:02
Vasan? ну, тогда если будет не хватать мощи, то можно будет допинать таким же тором!
14 марта 2016 в 13:13
Найти бы еще такой же тор. Сейчас с этим уже проблема. Никто трансформаторы не мотает. нашел изготавливают на заказ в Ижевске, на 1000Вт с отводом от середины, 2 вторички одна на +-66в, другая на 12, можно еще запихнуть чтобы 24 или 32 после выпрямителя было для универсальности, цена вопроса 9000 руб.Сейчас у хламовщиков только проволка медная в лаке на первичку 2000руб отдашь(1 кг меди 500-700 руб). Вот думаю насколько готовый транс потянет эти колонки, если сразу не отвалится
Импульсник не рекомендуют, якобы не выдержит нагрузки, хотя сварочники импульсные есть.
14 марта 2016 в 13:34
Vasan, можно сделать все гораздо проще! мотать первичку довольно таки трудоемко! гораздо проще найти транс необходимой мощности, либо несколько, суммарная мощность которых будет = опять же необходимой! учитывая, что у вас будет стерео, а не саб, то не обязательно иметь на борту 1 кВт! достаточно 600-700 Вт! найти 2 тора по 300-400Вт гораздо проще и дешевле. останется перемотать вторичку тем же не эмалированным проводом от ВВГнг. цена вопроса будет в раза два меньше 9000р! если мне не изменяет память, в моем 300Втном торе было во вторичке 24 витка, +-12 В. в вашем случае было бы около 132 витков для +-66В.
считаю этот вариант по интереснее будет! и на будущее, чтобы не париться с количеством витком и не хаять на программы, самый беспроигрышный вариант сделать на любом трансе 10 или 20 витков любым проводом, померить мультиком сколько они дают и получите реальную цифру сколько дает один виток вольт. скажем, 20 витков показывают 8В, значит один виток дает 0,4В (8/20=0,4).
14 марта 2016 в 14:54
Мотают мужики торы на уси какие хотите.этот транс тоже можно намотать отлично,и все впишется,надо его грамотно рассчитать
14 марта 2016 в 16:01
vajd, чего там рассчитывать, когда у железа потолок по мощности 500Вт?!
14 марта 2016 в 16:04
первичка явно малый провод!какой внутришнней диаметр железа?
14 марта 2016 в 16:13
Железо трансформаторное на тор взял за 350 рублей, зная по программе и размерам изначально что мотать только 344 витка(подумал это не сложно будет),и на вид все гладко смотрелось(косяк скорее всего в неучтенной правильно максимальной магнитной индукции, размеры все правильно указано). тор на 300-400 вт уже смотрел в своем регионе, никто не продает, если только Ш-образный от телевизора.в моем торе на 66 вольт около 190 витков вторички. Вторичку так и расчитывал в итоге по вольтам на 10 пробных витков. Программы хаять не хочу, но они все показали на первичку 344 витка примерно, пречём в некоторых индукция не указывалась. Железо размером: диаметр внешний 15см, внутренний 8см, высота 5 см. Диаметр первичного провода 1,12мм. Причем чем тоньше провод первички тем больше витков понадобиться. Первичку мотал пока лампа на 40ВТ не будет еле светиться и ток без лампочки не упадет до 0,1-0,2А, это 22-44Вт в холостом режиме.вот и вылезло около 700 витков без всяких программ, со вторичкой так-же. теперь задаюсь вопросом запуститься ли усилок 500Вт на пробу от +-48 вольт? и по конденсаторам решаю где дешевле достать. На +-95 вольт цена выпрямителя как минимум 3-4 раза увеличивается. Стабилизировать питание не планирую, думаю может перед трансформатором UPS-ник воткнуть и этим ограничиться, все равно без дела дома валяется.
14 марта 2016 в 17:33
сил моих больше нет читать все это. для начала взгля ните на это. уже давно там стоит. потом поговорим 706trey3499 говорит:(706икомент.)
Не судите строго.
Такое видео делал впервые и немного волновался и делал ошибки.
После музыки усилитель простоял в холостом режиме минут 20-ть.Ток покоя остался прежним и предвыходные транзисторы были холодные.
Вот ссылка на мое видео.
https://youtu.be/iHg9LR8T9Ig
обратите внимание на трансформатор. его там отлично показано. габариты. динамики. ток . напряжение. да и на звук тоже.
.
14 марта 2016 в 18:48
такой тор выдаст 1,1кВт спокойно.630-700витков первички,это нормально,для такого транса 20 Ватт - мелочи
15 марта 2016 в 0:43
vajd, все конечно хорошо, только вторичка уже больше не влазиет, диаметр окна остался 1,5-2 см. А так бы и не парился, намотал бы сколько захотелось.
15 марта 2016 в 11:36
Причем заметил чем меньше провод первички в диаметре берешь тем больше витков предется мотать до тока холостого хода, в итоге по заполнению то на то и выходит.
15 марта 2016 в 11:38
глупости.
15 марта 2016 в 11:42
Boris, ну почему же глупости, напиши тогда как сам считаешь? Первичку уже перематывал 3 раза. да это геморр еще тот, но фактическая реализация никак не соответствовала расчетам которые программы давали, по формулам все еще сам пересчитал, все совпало с програмным расчетом, может тор косячный какой-то(сделан из листового трансформаторного железа толщиной примерно 0,3мм). Когда первый раз намотал первичку 350 витков как по расчетному лампока на 40Вт ни на сколько слабее гореть не стала по сравнению с прямым подключением.
15 марта 2016 в 11:43
Vasan извини . я наблюдаю за твоей перепиской. видел твой транс. ты не школьник. работа аккуратная. но ты топчешся на месте. я написал сообщение но модератор не пропустил пока. потом выложит. но суть в том что надо было начинать с усилителя . к этому времени ты бы многое понял и избежал своих ошибок.посмотри 706 собщение. там есть видео 500 ватного усилка со всеми прибабахами. посмотри на транс.вижу ты сэлектрикой дружиш , но ошибаешся. наверно нет ни одного электрика который бы в своей жизни не намотал хоть один транс. в основном это для себя сварочник. он что прогрммами пользовался? измерил линейкой в сантиметрах периметр, умножил все это столбиком, дальше 50(коэфициент тр. 45-50) разделил на полученный результат. это и есть виток на вольт. умножил на 220-240 вольт. все. я не призиваю тебя не верить программам. ее складивали програмисты а не электроинженеры. програмисту пофиг сколько витков он в этом ничего не понимает.дальше. известно что 1мм кв.медного провода пропускает ток в 9 ампер. это в линейных проводах. в катушках это значение немного ниже. не буду вдаваться в фомулы о плотности тока- это долгий разговор. возьмем к примеру 5 ампер.это во входной цепи! 5*220=1100 ват. теперь что получится на выходе. выходное напряжение скажем 70 вольт. получается по закону трансформации:220*5/70=15 ампер. вряд ли твои уши выдержат такой ток. не веришь посмотри как парень настраивает усь. это максимальные расчеты на практике все намного ниже. из этого следует что не надо такой толстый провод применять. в первику достаточно 0,85- 0,9 700 витков. потому что твое железо:150-80=70/2=35кв мм=3,5кв см. высота 5см. умножаем. 3,5*5=17,5. коефициэнт 50/ 17,5=2,85*220=628 витков 0,9 провода+ 10% на увеличение напряжения в сети. итого 700 витков. вторички1,35 кажется(твой провод) 190+190 все одним проводом. чего непоняного?
15 марта 2016 в 13:33
Vasan если так сделаешь- похудеет твой транс на половину. провода на еще один транс останется.
15 марта 2016 в 13:42
да о лампочке сказать забыл. 40 ват лампа. ток у неё 0,18 ампер. и ты хочешь на таком сечении провода что бы она светилась в пол накала?! даже не хочу говорить как это называется. там нужна лампа ват на 200. тогда будет какое то падение напряжения.
15 марта 2016 в 16:04
Vasan!Boris прав.тебе мужики правильно выщитали.если возмеш провод 0,9мм на первичку.там должно все вместится.я бы перемотал.100-150мА на холостом ходу нормально. от диаметра провода витки не уменшаются, и не увеличиваются,там мало места занимает,там много.витки ты должен дать сколько надо, не зависимо от диаметра провода.просто надо найти компромис.еще для замера тока можешь взять омное сопротивление Ватт 10, и померять падение.за время замера оно не успеет перигореть
15 марта 2016 в 17:56
Спасибо за советы. Сейчас начну перематывать транс. только провод 0,9 наврятли найти получится, скорее всего будет 0,7(последний раз продавали на барахолке). Как перемотаю отпишусь.
15 марта 2016 в 18:19
0.7 маловато будет.главное не спеши,ты уже 3 раза мотал,если хочешь практиковатся то нет вопросов.поищи провод по нету,там продадут сколько хочешь
15 марта 2016 в 18:37
0,7 в паралель сответствует проводу диаметром 0,98. я бы поискал 0.9 . 0.7 тебе еще не раз пригодится на более мелкие поделки. это ходовой провод. у тебя есть границы от 0.83 до 0.95. подойдет любой.
15 марта 2016 в 19:27
первичка с таким проводом выйдет примерно на два слоя ровно. если место будет на втором слое, то домотай его до конца.лишние пару витков не помешают,заодно и смотрется красиво будет
15 марта 2016 в 19:45
Vasan? в каком городе проживаете?
15 марта 2016 в 19:52
vajd спасибо за поддержку. как тебя зовут. кресника васан это вроде выасилий. а тебя как величать? ваид? прости конечно.
15 марта 2016 в 21:27
Николай меня зовут.чем могу,тем поможу.мне тоже мужики много помагают
15 марта 2016 в 21:38
спасибо николай.ты смотри, ваид саид думал… а оно николай.извини конечно.знакомство дело тонкое.вобще я думаю что тебя зовут микола или коля. извини если я не прав.
15 марта 2016 в 22:59
да нет.все нормально,все верно.если бы погуглить на vajd,то еще бы больше узнал.я так понимаю тебя Борис зовут да?ты откуда будеш?как к тебе в личку обратится можно?
15 марта 2016 в 23:14
да меня зовут борис. всегда рад знакомству.вот мой эмейл. supilnyk@mail.ru рад буду пообщатся.
15 марта 2016 в 23:28
Subman74, я из Самары. А ты?
16 марта 2016 в 7:32
Vasan, жаль! я в москве! есть два тора по 300Вт, осталось бы только вторичку перемотать и вуаля!
18 марта 2016 в 20:28
помогите мне пожалуйста в двух вопросах
первый. каким минимальным напряжением можно питать усилитель 1000 ват ?
второй. какая разница между MJE15034 и MJE15034G ?
что означает буква G?
помогите сделать к усилителю блок питания.
спасибо.
Вот мой email swaggofox@111gmail.com на всякий случай кто захочет пообщаться.
22 марта 2016 в 19:05
MJE1503x = Device Code
x = 4 or 5
A = Location Code
Y = Year
WW = Work Week
G = Pb−Free Package
22 марта 2016 в 19:57
Юрий к 70 вольтам усилитель останется работоспособным. может придется переустановить ток покоя. но киловат уже не выжать. разве что ты планируешь 2 омную нагрузку. а если просто хочешь снизить питание, то незачем мастерить киловат и тратится на него. на блоке питании это скажется в первую очередь.
22 марта 2016 в 20:40
кому нужны схемы в lay ( схемы перечерчены исключительно с addobe ) обращайтесь по емайлу
swaggofox111@gmail.com
а то я незнаю как в коментарии архив добавить
22 марта 2016 в 20:41
Юрий, выложил печатки от вашего имени. Спасибо.
23 марта 2016 в 12:10
подскажите где можно купить irfp 240 или 260 за вменяемые деньги.посмотрел интернет магазин там они стоят от 120 руб за шт.
подскажите интернет магазин с доставкой по ростовской обл
23 марта 2016 в 17:27
Смотал трансформатор, в итоге все получилось. Ошибка была в большом количестве межвитковой изоляции. Сейчас применил малярный скотч(советую, меня все устроило), углы тора заточил напильником, плюс еще не надо было изолировать обычной изолентой. Первичка 500 витков проводом 1,39мм(все равно больше расчетного значения - 344 витка). Первичку изолировал фум лентой от вторичной обмотки в несколько слоев+малярка. вторичку мотал в 2 провода 1,39мм 2 обмотки по 65.5вольт. Дополнительно намотал еще 2 обмотки на 17В(после выпрямителя 24В) и 8,5(12 вольт). И еще место осталось, но габаритная мощность уже исчерпана. Сначала думал для универсальности добавить еще обмотку на +48-48В если другие усилители собирать буду, но не знаю как это скажется на работе трансформатора. Схему плавного пуска тоже нашел, в мультисиме протестировал все работает(хорошая программа).на “коленках” соединил с диодным мостом и конденсаторами большой емкости(2*22000мкФ), на выходе получилось 92В. Есть схемы двуполярного напряжения с 1 мостом и 2-мя мостами, мне сначала приглянулась с 2-мя, но про нее написано что большое падение напряжения дает, подскажите что об этом думаете? Конденсаторы подключил последовательно - результирующая емкость 11000мкФ, причиной тому рабочее напряжение кондеров 63В, на 100В и более если нормальный запас брать цены космические(только кондеры 2800-3600руб. тут получилось 4 кондера по 450 руб. Кто что думает по подключению конденсаторов последовательно? Когда буду все спаивать результирующую емкость выпрямителя сделаю около 15000мкФ(прочитал книгу - Рогов_И.Е._Конструирование_источников_питания_звуковых_усилителей_(2011) - есть много интересного что почерпнуть, кто будет собирать усилитель советую). На диодном мосту буду параллельно диодам ставить С-1000рФ, в разных источниках указывают разные емкости, кто с этим сталкивался, может что посоветуете? На усилитель напруга будет нестабилизированная, остальные напряжения (24,12В) буду через стабилитрон гнать.Перед трансформатором думаю UPS-ник поставить.Сейчас размышляю какую схему защиты трансформатора сделать, есть в интернете варианты через эл.магн. реле , есть на полевом транзисторе(только его номинал мощнее подобрать надо). Подскажите кто какую схему использовал, плюсы минусы? Схемы сюда не скидывал, долго модератором проверяются, если интересно могу скинуть в почту, оставляйте адреса.
4 апреля 2016 в 18:54
зачем тебе защиту транса делать?ты лучше подумай о защите уся и колонок,у тебя же не импульсник БП
5 апреля 2016 в 17:12
сколько вхолостую жрет транс?
5 апреля 2016 в 17:15
vajd ,на транс хочу защиту поставить на всякий случай от кз и перегруза, склоняюсь к схеме на реле - меньше падение напряжения будет. защита усилителя и колонок тоже будет.по защите колонок уже есть готовый фильтр нч вч с встроенными лампами накаливания, который в них поставлю.транс в холостую жрет 0,1А, до намотки последних 50-60 витков первички было 0,6А и начинал греться сердечник, сейчас все ок. Думаю по регулятору громкости, как сделать - на переменном резисторе или городить схему регулировкой кнопками на микросхеме.
6 апреля 2016 в 12:12
что сварку собрался делать с уся?от КЗ предохранители ставят.зачем велик изобретать.транс с лишними витками не может греться никак,скорей всего ты где то там изоляцию лака подпортил,вот и коротят один,два витка.хотя 100мА для такого транса нормально,лично я бы еще эти 60 витков домотал бы.если я не ошибаюсь у тебя около 700 витков должно быть
6 апреля 2016 в 13:19
Грелся не с лишними витками, наоборот, сначала грелся ток 0,6А, домотал витков 50-60 греться перестал, ток 0,1А. Задаюсь вопросом, почему фактическое число витков не сходится с расчетным 344 вит? все программы и даже расчет на бумаге дают такое значение, хотя сейчас уже не важно.
7 апреля 2016 в 9:38
Теперь все готово к травлению плат под: усилитель, выпрямительные мосты, защита усилителя от постоянки и кз. Проверяю схему усилителя с печатной платой:
1)На схеме есть конденсаторы 2200мкФ 4 шт, на печатке их нет(наверное на печатку не влезли:)).
2) На схеме нет конденсатора на 47пФ, на печатке он есть.
3) 100нФ - на схеме их 4 шт, на печатке 5 шт.
4) 2 диода с индексом 148 подключены параллельно с-470мкФ и с-100нФ - на печатке они есть, на схеме их нет.
Подскажите какой вариант правильный.
Интересно какие усилители построены по данной схеме, так сказать сам первоисточник. При поиске сопутствующей информации по форумам столкнулся с тем что многие люди собирают данные усилители и задают схожие вопросы, интересно тут остался ли еще кто у кого все получилось.
10 апреля 2016 в 18:53
Vasan, смотри 716 комментарий, там ссылка на видео, рабочую плату усилителя 500 ватт. Все схемы рабочие, повторялись не один раз. Советую прочитать все комментарии от начала до конца и все вопросы уйдут самим собой. По поводу печаток, все должно быть как в схеме, а остальное все эксперименты любителей. По схеме не ошибешься. Если правильно соберешь и главное настроишь, все будет работать отлично. Да кстати всем привет, давно меня не было, уезжал туда где инета почти не было. Всех рад видеть на сайте.
11 апреля 2016 в 13:23
Привет всем!! Есть такой, у меня все работает,напишите почту свою, чем смогу помогу. Хотел выложить сюда, но чёто не могу зарегистрироваться.
11 апреля 2016 в 13:27
Анатолий, вот моя почта: samgong@yandex.ru. Коментарии практически все прочитал. На видео усилителя нет 4-рех конденсаторов по 2200мкФ, в схеме они есть. Скорее всего как я понимаю их вынесли в схему выпрямительного моста.
11 апреля 2016 в 21:24
Vasan, ну в схеме 500 ватт, их всего два. Я например 2200 мкф их не ставил, ставил только 2 по 1000 мкф.
11 апреля 2016 в 22:21
Собрал усилитель на 500w притаю 80+80 ,схему проверял несколько раз,на проверку стоит одна пара выходных транзисторов ,при включении появляется небольшой фон,при подаче сигнала звук на выходе искажённый и довольно таки тихий по всей видимости не открываются силовые ключи ,нужна помощь кто сталкивался или может помочь .kovaliv.vania@yandex.ru
23 июня 2016 в 0:49
ИВАН но а ток покоя, ноль на выходе. без такой информации трудно будет что посоветовать. вообще о настройке 500 модели очень много информации на форуме. есть даже видео. вообще ты можешь проверить усь и без выходных ключей. звук будет хоть и не громко но прослушиваться. если ты опасаешься что дело в ключах то этим способом все и определишь но помни в этих моделях всех без исключения, главным параметром качества воспроизведения есть ток покоя и ноль на выходе. написал на выложеный эмейл. но что - то пошло не так . не тот адрес.
–
Борис
23 июня 2016 в 12:42
kovaliv.vania@yandex.ru
23 июня 2016 в 15:34
Без точки kovaliv.vania@yandex.ru
23 июня 2016 в 15:36
Cobra по этому адресу приходит вот такой ответ:
Это письмо создано автоматически сервером Mail.Ru, отвечать на него не нужно.
К сожалению, Ваше письмо не может быть доставлено одному или нескольким получателям:
игде убрать точку. напиши еще раз. моя почта-supilnyk@mail.ru
23 июня 2016 в 16:37
Есть вообще кто из Питера ,и мог бы помочь с настройкой >?
kovaliv.vania@yandex.ru
29 июня 2016 в 2:09
Вот мой усилитель - https://yadi.sk/i/9eAjZSXzssvUH
29 июня 2016 в 15:52
Я не пойму, у вас в варианте на 1000 Ватт, что за куча электролитических конденсаторов? Где они в схеме??
В печатке что прилагается - они предусмотрены??
14 августа 2016 в 19:18
Приветствую друзья! Собственно заинтересовала схема на 1КВт, по нескольким причинам:
Имею динамик под подобный усилитель.
1. Повторить её несложно, все предельно ясно.
2. Аналогичные усилители заводского исполнения, например qs 1.1000 стоят от 16тр, по-этому имеет смысл повторить.
3. Все что меньше повторять не вижу смысла, цена на готовое изделие заводского исполнения вменяема.
Поэтому есть несколько проблем в изготовлении готового усилителя мощности:
1. Нет регулировки мощности (GAIN, напряжения по входу RCA)
2. Нет фильтров и сабсоника (ну это фиг с ним у меня процессор)
3. Нет схемы блока питания !!!, пожалуй самый насущный вопрос. На трансформаторе не вижу смысла городить блок, транс на 1,5 КВт это ооооочень большой транс.
Внимание вопрос! , есть ли у кого схема инверторного блока питания под данный усилитель, и чем черевата его установка в качестве питающего устройства (наводки, фон и прочее)
Как реализовать регулятор напряжения на входе (GAIN)
Всем спасибо за ответы!
15 августа 2016 в 1:18
Здравствуйте,
В PDF печатке на 250Вт нету диода 100Е, на картинке и в разметке он есть. Как быть где верно?
24 августа 2016 в 23:35
андрей. вы просто не правильно читаете схему. 100Е вовсе не диод, а обыкновенное сопротивление на 100 ом. включенные в базовые цепи оконечных ключей. придерживайтесь принципиальной схемы всегда( она проверена и полностью работоспособна). на счет печатки я делал сразу свою. схема то не сложная.
25 августа 2016 в 15:05
Добрый день. Решил собрать данную схему, но только по мощности на 1200-1500Вт , как я понимаю, мне надо увеличить, оконечный каскад усиления тока, то есть добавить пару полевых транзисторов, как это было рассчитанно? для чего необходим резистор 51Ом на эммиторе транзистора BC547C ? что дает нам подстроечный резистор на 100Ом? И для регулировки входного сигнала я просто могу поставить подстроечный резистор, к примеру на 10кОм и регулировать его громкость, все ли верно? заранее благодарен
29 августа 2016 в 17:26
этим резистором выставляется “0″ на выходе!для увеличения мощности надо еще напряжение поднять. А блок питания есть для такой мощи?
29 августа 2016 в 18:16
Преобразователь будет импульсный который был на этом сайте в статье указан. как сама мощность была рассчитана , не пойму
30 августа 2016 в 3:31
Вопрос такой. Мощность резисторов какая , а именно 300 Ом 56Ом 51 Ом ? Судя из расчетов она очень большая, для чего диоды стоят? Чтобы вдруг прочность не поменяли? Также по цепи питания стоит кондер на 100 мкФ с напряжением 16В Хотя в цепи там 95
30 августа 2016 в 11:29
Всем приветы)))
Достал усилитель 1кВт с полки, всё подключил через лампы в питании, с применением защиты от постоянки на выходе….
Включаю, на минимальной громкости (до 2 Вт) работает, при увеличении громкости искажения и сваливается отрицательное плечо, срабатывает защита.
Самовосстанавливается при срабатывании защиты (отключение АС) и снова сваливается отрицательное плечо и так бесконечно пока громкость не убавить.
Токи не мерил, постоянки на выходе нет до сваливания.
Давно, до складывания схемы на полку всё работало))))
Буду снова рыть и разбираться.
1 сентября 2016 в 15:38
а ты,паша, замени лампы на более мощные ват на 200 или 300. вместо 2 ват получишь 10 ват может и больше. когда лампы начинают от увеличения звука накалятся их сопротивление меняется в разы. от этого происходит критическое падение напряжения в питании. схема такого перекоса не выдерживает и сваливается в штопор как самолет.пока питание в норме (нити накала холодные) все работает. увеличив мощность ламп, ты все это передвинешь на большую мощность. убедившись в этом просто убираешь из схемы лампы, оставив реле защиты динамика, то есть софстарт. рад был тебя услышать и конечно помочь.
1 сентября 2016 в 18:39
Да, Борис, спасибо, так и подумал. У меня есть как раз две лампы по 500Вт/220в их и поставлю, потом и их уберу. В последние разы (давно) его включал без ламп - всё работало. Недавно на барахольном сайте купил два конденсатора К50-21 160в/15000 мкФ. Надеюсь они не взорвутся)))) Питание всё так же от трансформатора ОСМ-1,6 320/220 после выпрямления +-95 вольт.
Вечером испытать попробую.
2 сентября 2016 в 9:48
Итак, усилитель на 1кВт снова ожил))))
Не знаю как, но видать параметры нынешних динамиков другие и с ними усилитель ни как не хотел работать…
Вылечилось заменой конденсатора на выходе со 100нФ на 1 мкФ, того, что последовательно сопротивлению 10 Ом.
Может индуктивность, может ещё чего))) Так как при установке вместо динамика простого резистора в воду играет нормально.
Это я уже в самом конце допетрил), а начал с откидывания всех IRFP. Прослушка показала, что всё ОК. Ноль и токи в порядке.
Далее я ступил и подключил резистор 5 Ом с водой и динамик через 100 Ом, чтобы слышать картину.
Далее поочерёдно впаивал/выпаивал попарно IRFP, музыка красиво играла. 500 ваттные лампы в питании практически синхронно мигали в такт музыке. Так я поставил все ключи. Параллельно смотрел за токами и нолём на выходе - всё как в аптеке.
Всё собрано, играет динамик через 100 Ом и резистор 5 Ом в воде. Меняю нагрузку на простой динамик и сразу сработка защиты и сваливание плеча, какого не знаю, ламп уже не было.
Поставил другой конденсатор на выходе и всё запело как надо)))))
2 сентября 2016 в 21:36
сваливалось потому что пробивался кондер. выложи свои измерения. забыл написать о динамике. возможно динамик низкоомный. порядка 2 ом.в автомобильных такое случается. просто измерь звуковую катушку омметром.качество лучше проверять на короших колонках. даже отечественная ас90 даст тебе не плохие результаты. просто унч будет работать с большим запасом . а на уши и этого давления хватит. если это не дискотечный клуб.
4 сентября 2016 в 14:24
Динамик на 6 Ом, перемотанный, сабвуферный.
На днях поэкспериментирую с фактическим номиналом конденсатора на выходе. Отпишусь, на каком минимальном будет корректно у меня работать.
Измерения…. Питание +-94 вольта, при 100 Вт проседает на пару вольт. На каждом 150 Омном (MJE…) напряжение 1630-1660мв, что составляет 11мА. При этом постоянка на выходе колеблется +-10мв.
Без сигнала ничего не греется))) С сигналом адекватный нагрев.
4 сентября 2016 в 23:51
схемы этих усилителей я так понял работают только на моно сигнал ?
27 ноября 2016 в 13:34
михаил, для стерео нужно сделать два таких усилителя. А там какие варианты выберите, это на ваш вкус 125, 250, 500 или 1 КВт.
27 ноября 2016 в 13:53
спасибо ,я так и понял , хотел уточнить
27 ноября 2016 в 13:56
обязательно использовать трансформатор со средней точкой ?такой найти проблематично ,а мотать не охото , можно ли использовать ибп ?
27 ноября 2016 в 16:28
Ну в принципе можно, только напряжение питания усилителя что бы не превышало указанное на схеме,также при бросках в сети. Должна быть хорошая фильтрация двуполярного напряжения, также желательно стабилизированное. Если напряжение питающее УНЧ будет выше рекомендованного, и бросками превышающего напряжение питания УНЧ, то выходные транзисторы могут пробить в УНЧ.
27 ноября 2016 в 16:49
На одном плече 73в на другом 2.5в ,усилитель 500вт.Как исправить ?Регулировка не влияет,играет секунд 30 потом пробивает полевики.2 последних осталось из 12 ,для настройки))))
29 ноября 2016 в 22:31
где именно замерял? как замерял. укажи полюса. точнее надо выражаться.
29 ноября 2016 в 22:46
да и не плохо бы почитать коменты. там столько информации- вслепую собрать можно. особенно чтобы не осталось два полевика.
29 ноября 2016 в 22:52
На положительном полюсе 2.5.,на отрицательном 73.Проверял мультиметром на затворах , на 100 омных резисторах.
30 ноября 2016 в 20:08
если применить готовый пред усилитель звука на NE5532 то можно подавать сигналы сразу на транзисторы mje 340 ?или также на input подавать ,собирая стандартную схему ?
30 ноября 2016 в 20:10
Руслан. твои измерения правильные, но бесполезные в данном случае. все так и должно быть. посмотри внимательно и включи мозги. в минусовом плече два сопротивления идут к затвору ирефа и там конечно будет присутствовать высокое напряжение. НО! оно отрицательное и это не угрожает полевику. полевик открывается положительным напряжением, а закрывается отрицательным. теперь там где 2.5 вольта. если бы в положительном плече было бы 70 вольт- полевику … сгорел. больше чем 20 вольт они не выдерживают. а поскольку у тебя мдж 340 закрыт по этому между средней точкой (земля) такое напряжение. ты читай коменты там все предельно ясно выложено. по настройке унч и безопасности твоего кармана. в верху четко написано что где искать. и начни с правильного установления ток покоя и ноля на выходе. это два главных критерия. без этого унч работать не будет.
30 ноября 2016 в 21:57
михаил.применить пред усилитель и темброблок- это нормально. даже если сигнал обрабатывается эквалайзером с компа, но подключать только ко входу унч! любые изменения или обрыв даже в предварительном каскаде, неминуемо приводят к обвалу положительного плеча. смотри схему и убеждайся.
30 ноября 2016 в 22:19
Спасибо за то что объяснил !))теперь допер)))на выходе ноль.у меня стоят mje 15032-33.Это может как-то отрицательно влиять? Я читал что irfp260 может пробивать сквозными токами. Можно его заменить на irfp 250? Сопротивление 0.1 Ом оставить ?
30 ноября 2016 в 22:38
mje 15032-33 нормально. даже лучше. в отношении 260, не замарачивай себе голову. примени обыкновенные 240. в киловатнике работают, а тут чего им плохо будет. да и дешевле и не дефицитные. проверено на всех моделях. главное настрой правильно. сопротвление от 0,1 до 0,33- значения не имеют. все ирфы не впаивай проверяй работоспособность на одной паре. когда все заработает, соблюдая правила безопасности доложишь остальные. подкоректируешь и в перед за мощей.
30 ноября 2016 в 23:14
Я просто думал насчёт irfp250 ,они ещё дешевле чем240))
30 ноября 2016 в 23:34
если дешевле, то конечно. тем более 240-20 А,250-30А 260 уже 40 ампер. бери конечно.
30 ноября 2016 в 23:49
Boris , спасибо за поддержку !
1 декабря 2016 в 0:12
не за что. обращайся. вижу у вас уже за полночь. у нас пока23
1 декабря 2016 в 0:17
Спасибо Boris!
1 декабря 2016 в 17:28
здравствуйте , а у вас нет чертежа платы в sprint layout
7 декабря 2016 в 17:54
михаил, в начале в описании статьи посмотрите там ссылка на архив, читайте внимательно описание “ЗАГОЛОВОК СТАТЬИ”, СТАТЬЮ И ВСЕ КОМЕНТАРИИ, это поможет собрать усилитель.
7 декабря 2016 в 18:03
там просто ошибка и при открытии в sprint layou пишет что безымянный.bmp не найдет , название файла 1000 (2).lay6
7 декабря 2016 в 18:23
михаил, ну там в архиве есть длинная печатка 1 КВт, если не устраивает, то мой IMEIL: us7ihg@mail.ru, пиши я тебе сброшу короткую печатку 1 КВт, я ее перересовывал, но не проверял, нужно проверить по схеме. Если есть желание пиши и отправлю тебе печатку
7 декабря 2016 в 18:39
михаил, на 500 ватт печатка у меня есть своя тоже перерисовывал, я на ней собрал 2 канала.
7 декабря 2016 в 18:41
Выложил на ютуб свой усилитель - https://www.youtube.com/watch?v=9pDcVAq1Gmo
9 декабря 2016 в 11:02
Mje15034-35 горячие,у одного на базе 23 вольта у другого 2.5 симметрию хрен настроишь .Максимум чего смог добиться 8 на одном и 3 на др,с полевиками вообще хрен настроишь и греется пооевик на положительном полюсе там где на базе mje 15034 2.5в))))на выходе 1.1_в .
Усилитель 500вт ,как его настроить ???? Хз все транз заменил)))))
9 декабря 2016 в 22:46
Настроил,работал хорошо)) как только лампочку от транса откинул врубил напрямую) секунды через 2 пробило полевики
И погорели 0.22ом резисторыПри том что нагрузки и сигнала не было .В чем может быть причина?
13 декабря 2016 в 21:17
Keks, если питание УНЧ не превышает +-95 вольт и даже если в сети выше 220 вольт, при бросках сети не должно превышать +- 95 вольт. На приборе может и показать что напряжение +- 95 вольт, но произойти скачек которого ты можешь и не увидеть например 200-203 вольт, то транзюки могут выйти из строя, так как у них предельное напряжение 200 вольт. Также если ток покоя 20-25 ма и не более, если симметрия равна 0, то остается только запуск усилителя с временной задержкой подключения нагрузки, так как УНЧ не полностью симметричный например как Ланзар, это особенность такого типа УНЧ. То все должно работать, при выше описанной настройке, ну и естественно о правильности монтажа, кз между дорожками, соответствующих схеме номиналов деталей. УНЧ повторялся многократно, если все правильно собрано по схеме, соответствие номиналов, правильно последовательной настройки УНЧ, безопасное первое включение через лампочки, ну и подключение акустических систем с задержкой. Все после этого работает безукоризненно.
13 декабря 2016 в 21:44
В том то всети дело что транс 2х50в ,1квт .Устал я уже его настраивать месяц уже ковыряюсь ))))а какое напряжение на базах mje 15034(35) должно быть?
13 декабря 2016 в 22:05
привет мужики!сижу и читаю,не могу понять, откуда у Вас появилось 200В на одном плече?если там +/-95.даже если и будет скачек транзистор выдержит напряжение,ведь запас по напряжению в два раза.он держит сток/исток 200В, а у нас 95.если КЗ лампочка загорелась бы.
В базах по идеи должно быть около 0,6-0,7В
13 декабря 2016 в 22:20
Ппц у меня там по 2.5)))
13 декабря 2016 в 22:30
при питание +/-50 можно и одну пару выходников поставить.какая мощность лампочки была?не горела?осликом мерили на выходе?
13 декабря 2016 в 22:38
Лампочка горела в пол накала ,ослика не все измеряю мультиметром 20 мв на выходе было ниже добиться не получилось на базах по 2.5 .Было бозб когда динамик подключаешь типа ступеньки появлялось с равной периодичн на выходе 2в постоянки в этот момент лампочка загаралась .Симметрию покрутил все пропало
13 декабря 2016 в 22:57
Она и стояла 1пара )))) Я уже палил 12 штук ,больше не хочу)))сейчас ставлю irfp250
13 декабря 2016 в 23:01
vajd, это читайте с 120, 121 коментарии. Ну или скопирую текст.
120Николай говорит:
Здравствуйте! Я вот на днях закончил усилитель на 500 ватт, но не смог найти трансформатор на 95V и мне пришлось брать на 80v 1 кВт. Вот я подумал, что мне нужно за схему добать чтобы наприжения больше было. А насчёт домотать транс мне не предлагать, потому что я в этом деле дуб!
10 октября 2011 в 21:10
121AndReas говорит: @
kekia, 80 вольт на плечо переменки слишком много. На выходе фильтра получается выше +/-100 вольт. При том, что транзисторы в одном плече постоянно открыты, они оказываются под общим напряжением до 215 В. Максимально допустимое для IRFP260 составляет 200 В. Советы такие. Во-первых, снизьте напряжение как минимум до +/-95 В. Во-вторых, отрегулируйте ток в покое переменным резистором 10 кОм на затворе IRF510 так, чтобы транзисторы верхнего каскада были закрыты.
Николай, трансформатор не нужен на 95 В. Такое напряжение должно быть уже после выпрямительного моста и сглаживающих конденсаторов. Так что со вторичной обмотки трансформатора должно сниматься напряжение около 70 вольт на плечо при общем 140 В, т.к. фильтрующий конденсатор его повысит примерно в 1,35…1,4 раз.
Теперь подробнее немного:
В режиме покоя, когда нет входного сигнала звука, напряжение питания можно поднять вплоть до максимального +\- 190в. При этом если схема сбалансирована идеально, то транзисторы обоих плечей находятся в режиме холостого хода, и на средней точке (куда подключается нагрузка) напряжение ноль вольт. на каждом плече плюс 190в или минус 190в. т.е. граничные значения не превышены и транзисторы не должны сгореть.
Если на вход подать сигнал максимальной амплитуды, то в какой то момент времени одно из плечей выходных транзисторов окажется полностью открытым, а другое плечо закрытым. Тогда к закрытому плечу через отрытое плечо будет в этот момент времени приложено напряжение равное сумме +\-95в (или в максимальном случае +\-190в) т.е. 180в или 380в. Где 380в точно гораздо большее напряжение, чем может выдержать конкретный транзистор.
13 декабря 2016 в 23:04
лампочка на холостом не должна гореть,может немножко нить покраснеть.на выходе должен быть ноль,или близко нулю.когда лампочку отключить там будет больше напряжение,это тоже надо учитывать.
объясните пожалуйста, откуда там появится 190В на плечо?в оба понятно 190В. но как в одно?никак не понимаю
14 декабря 2016 в 0:02
В момент когда один транзистор открыт полностью а второй закрыт, то тот который открыт к примеру положительное плечо фактически можно вместо него в момент открытия поставить проводник от плюса на среднюю точку и на отрицательном плече в этот момент на транзисторе его истока и стока будет сумма напряжений на стоке транзистора отрицательного плеча по отношению к минусу 95+95 вольт. Если оба транзистора закрыты, то можно приложить +- 195 вольт по отношению средней точки и все будет в порядке, но все это с условием если транзисторы закрыты, но стоит только одному быть открытым а второму закрытым , то на втором закрытом будет сумма напряжений. Ну естественно по поводу проводника это так для понятия. Все очень просто.
14 декабря 2016 в 0:43
vajd, когда то я этого тоже не понимал, доказывал, и у самого при критических напряжениях у меня горели транзисторы, пробивали. Потом начал читать литературу, опытные радиолюбители помогли понять. По поводу 121 комментария, это комментарий автора статьи.
14 декабря 2016 в 0:46
Лампочка горит даже если усилок не подключен к трансформатору в пол накала
14 декабря 2016 в 7:24
Она и должна гореть. Да и лампы не там ставишь. От этого и маешся уже пол года. Сделал бы как батяне советовал кажется 446 комент и проблема решена. Да и проверку можно делать без полевиков на разумной мощности. Главное качество. Не переусердствуй снапряжением и ток покоя разумеется ноль на выходе. Не ищи себе других настроек и параметров делай как написано вкоменте и будет тебе счастье.
14 декабря 2016 в 16:56
Спасибо за помощь !Я уже совсем сдался )))) Накидывал клещи на вых из транса )))) Так там целых 600 ма показывало)Настаивал симметрию на базах чтобы одинаковое значение было мдж15034(35) ,на выходе напряжение росло примерно 400мв было.Настраиваешь симметрией 0 ,тогда в плечах перекос примерно на вольт.Там 0.6-07 в должно быть примерно на базах?Что-то не врублюсь никак))))
14 декабря 2016 в 17:47
Уважаемые господа, выложил свой усилитель на ютуб, но видимо модераторы не пропустили ссылку. в поисковике ютуба - самодельный усилитель 2 х 1000 ватт.
14 декабря 2016 в 18:38
И еще, усилитель, собранный из исправный деталей заводится с первого включения со всеми впаяными выходными транзисторами, проверено на 2-х каналах, остается выставить ноль на выходе и ток покоя. Всё, и ни в какие дебри не надо лезти. А то люди начнут читать комментарии, и страшно становится за сборку усилителя, соберешь, включишь и думаешь, он заработает или бахнет при первом включении
14 декабря 2016 в 18:46
может для начало пробовать уси с малыми мощностями, а потом за киловаттами гнаться
14 декабря 2016 в 18:50
Говорил же главное это ноль на выходе. Плюнь на эти миливольты. Они тебе не нужны!!!. в приоритете ноль на выходе. Это залог успешной работы унч. Два показателя нормально отрегулируй и все. Если не регулируется тогда пиши.
14 декабря 2016 в 23:04
Вот когда утебя был ноль на выходе. Так и оставь схему.но чтобы успокоить тебя от мысли почему так то вкратце потому что транзисторы разной проводимости и передаточное число тоже разное. Следовательно одному понадобилось 0.6мв а другому 0.7 мв для нормальной работы. Иначе надо подбирать пары. Но нафига это делать когда в схеме предусмотрен регулируемый диферинциальный узел. Который выставляет нужное напряжение
14 декабря 2016 в 23:28
zzzigorekzzz1 посмотрите 863 пост. ссылку особенно.
15 декабря 2016 в 20:26
Игорь. Потерял твой номер. Сбрось на эмейл.
15 декабря 2016 в 20:49
В общем пытался сегодня)))не смог напряжение на базах mje 1534(35)опустить до нужного значения(0.7в) по 1.7в на каждом ток покоя 40ма 50мв постоянки на вых .если подключить нагрузку лампа сразу загорается по ходу оба плеча сразу откр ,если без лампы транз в момент прошивает .Я это исправлял тока на базах уже было 5в на выходе 15мв аа ток возрос почти до Ампера в режиме покоя)))зато играл как надо детализация отличная .но стоит убрать лампу пробивает сразу даже резисторы 022 ))я так понял это из-зазавышенного напр на затворах.Как мне дальше напр понизить ?и что это за возбуд такой когда нагр подрубаешь))
15 декабря 2016 в 21:42
в разрыв цепи возле СП можно добавить не большое сопротивление,посмотреть тогда что изменится
15 декабря 2016 в 21:50
Усилитель 500вт.Можешь поподробнее)))что за СП?
15 декабря 2016 в 22:17
СП - переменное сопротивление,это то что крутишь, в твоем случаи это 200 Ом и 10к
15 декабря 2016 в 22:22
Ааа ясно))ну с тем что на irf510 висит как только я не хомичил в итоге вообще его откинул ниже 1.7в не опускается на симметрию стоит 1к вроде как хватает его п вот что irf510 это да оно и ток покоя и напряжение регулирует но больше 20к бесполезно повышать ,напр уже ниже не опускается.Фиг знает что с ним делать))
15 декабря 2016 в 22:45
попробуй с 100 Ом на эмиттере поиграться(симметрия)
15 декабря 2016 в 23:03
Как я с ними только не из вращался)))))
15 декабря 2016 в 23:09
Но главное как убрать это непонятное возб если подрубать через сопр дин то оно не возникает,и звук главное грязный какой-то)))
15 декабря 2016 в 23:14
грязь будет до тех пор пока не выставится 0.на эмиттере 340 можно увеличить сопротивление до 22Ом,регулятор тока можно пробовать поднять и до 30к
16 декабря 2016 в 3:41
Если у вас “кривое” напряжение на mje15034 и на 035 посмотрите в лупу, случаем не перемаркированные ли транзисторы вы впаяли. Сам купил перемаркированные, но перед установкой все детали измерял вдоль и поперек и это обнаружил. Отложил их в сторонку, купил нормальные. Кому интересно, напишите почту, вышлю фото “левых” 034 и 035
16 декабря 2016 в 10:37
Хочу поделиться опытом сборки 500 вт усилителя ,если кто собрал но он не работает ,не настраивается.
Шунтирующие конденсаторы с mje340.…mje15035 нужно убрать.С базы mje340 на обратную связь поставить кондер 47пф .(есть на плате)Резисторы на базах 15034-35 заменить с 22ома на 5ом.Резисторы 100 ом которые идут на затворы силовых ключей убрать вместо них поставить перемычки.стабилитроны и диоды можно не ставить.Стабилитрон даёт лишние искажения.
17 декабря 2016 в 12:49
какое напряжение на выходе?какой ток покоя?какое напряжение на базах 15034/35?
по поводу диодов и стабилитронов я бы сильно задумался.можно взглянуть на замеры этих искажений?
17 декабря 2016 в 16:22
На выходе 15мв ток покоя 20 ма . Стабилитроны и диоды если хотите можете и оставить))))
17 декабря 2016 в 21:34
Это я написал для тех людей у которых что-то не получается.Так как обычно пришлось дорабатывать все самому))
17 декабря 2016 в 22:54
Анатолий. выложили ваш усилитель на ютуб, просмотрел.Отличная работа. все сделано профессионально и надежно- это главное.
18 декабря 2016 в 2:36
Скиньте пожалуйста печатную плату на 250 для перевозки с бумаги
18 декабря 2016 в 16:08
Cobra 41. не совсем понятно о чем ты просишь, но я догадываюсь. 250 модель нарисованная в программе лаут. у меня есть. пиши,я дам тебе печатку вот адрес supilnyk@mail.ru
18 декабря 2016 в 16:26
Boris,спасибо.
18 декабря 2016 в 16:49
Анатолий ,не за что. будет желание пишите в личку. адрес вверху.
18 декабря 2016 в 17:42
Он же в мостовом подкл тоже будет работать?Кто нибудь пробовал???
19 декабря 2016 в 22:12
Обращение к Анатолию!посмотрел Ваше видео,конечно появились вопросы.
1.для каких целей собирался этот усь?
2.какие применялись диоды?на видео показались кд202
3.почему за питали два канала от одной пары вторичной обмотки?
4.какая емкость по питанию.4700 или 47000?видел что 100В.не слишком им жарко будет?
5.не тонкие ли провода по питанию и на выход?
6.где регулятор громкости?
7.почему не за экранировал транс?
8.слишком быстро нагрелся усь,включил,пару минут и градусов 45.он практически и не работал.по крайней мере я не услышал, что усь работал до съемки.
21 декабря 2016 в 19:06
vajd, у вас много вопросов, причем не по существу. Первое, если я собрал такой усилитель, значит он мне нужен под конкретную акустику. На остальные вопросы не вижу смысла отвечать, но попытаюсь. Конденсаторы 47000мкф на 100Вольт. Диоды 1А132. Далее,- вы где нибудь видели профессиональные усилители мощности с двумя трансформаторами?? И в добавок с экранированными трансформаторами? Я не видел. Если у вас есть желание, пожалуйста, сделайте отдельный трансформатор для каждого канала и фото в студию. Теперь про температуру радиатора, да, радиатор был теплый, может и не 45 градусов,меньше. А теплый это сколько градусов? , - 35 или 45, или может 55 градусов, мне так показалось и я сказал, а с точностью до градуса измерять температуру радиатора - мне, как говориться, больше делать не чего, у меня это не инкубатор для цыплят, а усилитель. Ни чего личного.
22 декабря 2016 в 16:29
Анатолий, я не зря задал такие вопросы!если усь собранный ради спортивного интереса это одно, и понтануть перед друзьями,другое дело если Вы планируете на дискотеке,свадьбах и.т.д. где жесткие условия,еще например летом в 30граусную жару,такой усилитель закипит через пару минут.видео длится грубо говоря 10мин,за это время я считаю что он быстро нагрелся,пока синус Вы показывали.никто Вас не заставляет температуру мерить.
по поводу транса,могу навести много примеров с двумя трансами,но суть не в том,а в том что сделать от одного транса, 4 параллельных вторичных обмоток на два канала и два диодных моста.а если КЗ или пробой транзисторов?как думаете сколько шт в живых останется?
и еще! питание у Вас +/-97Вольт,кондюки 100вольтовые, как думаете,они долго потянут в таком режиме?конечно решать Вам что ставить!
22 декабря 2016 в 17:58
Он нагрелся так потому что ток который идёт на нагрузку (резистор)значительно выше чем ток который будет идти на динамич головку.С динамиками греться так не будет)))Интересно сколько там ампер шло))
22 декабря 2016 в 18:55
думаю не трудно посчитать I=U/R
22 декабря 2016 в 19:47
Так то оно так)) Есть у меня советский усь арта 001-120 сломанный был.Решил я его сделать в том году так в нем при 20вольтах в нагрузке 4 ом ток 9.5 ампер.
22 декабря 2016 в 20:01
еще мне объясните пожалуйста!на выходе уся 63В до появление ступеньки да?так откуда там 1кВт?если реально по расчетах там грубо 500Ватт,даже и близко там нет 1кВт.
или что то с замерами не то.
22 декабря 2016 в 20:19
Нужно замерить амперы на выходе и помножить их на вольты.Вот и весь расчёт))
22 декабря 2016 в 20:25
А вообще усилитель мне тоже понравился.Сделан ответственно и аккуратно видно человек старался.В него бы еще предусилитель и индикаторы уровня сигнала а то как то кажется не полным))))
22 декабря 2016 в 20:46
где люди только такие радиаторы берут))))
22 декабря 2016 в 20:50
по поводу мощности извиняюсь,попутал нагрузку с 8Ом как младшие усилители.
22 декабря 2016 в 21:26
vajd, собирать такой усилитель для того чтоб понтануть, или из спортивного интереса, вы хоть сами подумали что написали? Из спортивного интереса можно собрать унч на LM-ке или TDA-шке, так, прикольнуться, а собирать такой усилитель , да еще и со значительными вложениями, чтоб понтануть, а перед кем?, перед vajd-ом, ну уж извольте. У меня нет ни одной конструкции, как вы говорите, для понтов, все для дела, хотя некоторым может это и показаться понтами. И вступать с вами в полемику по этому вопросу нет ни какого желания.Теперь к вам вопрос,- а можно взглянуть на вашу конструкцию?? По вашим комментариям несложно догадаться, что вы так и не приступили к сборке , а только раздаете советы направо и налево, причем не всегда технически грамотные. Чего только стоит вот этот ваш совет для меня- “сделать от одного транса, 4 параллельных вторичных обмоток на два канала”, - мозг чуть не закипел, постараюсь перевести это высказывание на понятный язык - имеем 4 вторичных обмотки, допустим по 65 вольт каждая с допустимым током примерно 10 Ампер, соединяем их параллельно, как предлагает vajd,-ну всё правильно же,с его слов, и получаем одну обмотку с допустимым током на 40 Ампер и всё тем же напряжением 65 Вольт, всё с ваших слов,комментарий 896, подскажите, куда к этим 4 параллельно включенным обмоткам подключить два выпрямительных диодных моста?? и откуда брать общий провод? Ну уж если вы решили запитывать от одного транса раздельно, то нужны действительно 4 раздельных обмотки, по две включенные последовательно, т.е. конец первой обмотки подключаем к началу второй обмотки, а конец третьей к началу четвертой, ну и диодные мосты соответственно. Если будете делать, то сделайте пожалуйста так, а не как вы написали выше. А как вы собрались подключать, ума не приложу, немного переумничали. Ни чего личного. Теперь постараюсь ответить Keks-у, при сборке действительно хотел поставить на переднюю панель регуляторы громкости и два стрелочных индикатора, и выход сделать на XLR но была одна проблема, все панели корпуса вырублены из нержавейки, которая в домашних условиях ну просто не обрабатывается, отверстие 3мм просверлить целая головомойка, много сверл переломал, не говоря про сверловку отверстий большего диаметра.Вот, а радиаторы такие продаются в Киеве метражом, и довольно таки не дорого.
23 декабря 2016 в 17:08
vajd, еще по вопросу использования этого усилителя в 30-и градусную жару. Предлагаю вам провести эксперимент с любым професиональным усилителем, который используется для танцулек, похожей выходной мощности, предварительно отключив вентиляторы обдува радиатора, и вот тогда посмотрим чей усь в одинаковых условиях работы взорвется первый. Ни чего личного.
23 декабря 2016 в 17:31
короче!дело Ваше,детали тоже!вот когда начнете юзать на полную,посмотрите результат.дай Бог что бы работал годами,без проблем.но отрицательные результаты вряд ли Вы здесь напишете. ладно забудем!
23 декабря 2016 в 20:01
три раза вытираю написанное. читал коменты. у каждого есть своя доля правды. Анатолий, хорошая, добротная работа. а то что он сделан не по ” фирме” лишний раз подчеркивает что унч собран либо под себя или для друзей, кому он нужен. в приоритете надежность, потом дизайн. панель. нержавейка. дорогая и тяжело обрабатывается. по цене она стоит дороже чем один радиатор. не хочу навязывать, но на лицевую панель советов в ютубе множество - пластмассы, жесть и др. касаемо силовых трансформаторов. есть унч с отдельными блоками питания. и раньше были. в 80 годах например был 2 канальный унч
“СПЕКТР” всего 100 ват. но там действительно два не зависимых питания. В современных моделях тоже встречаются отдельные блоки питания, но импульсные.
обычные 50 гц трансформаторы один, но мощный. экранировка. импульсные экранированы все. объяснять не надо. касаемо простых- если делала оборонка, там металла не жалели.все экранировалось добротно. по мимо экранированных проводов, экранировался входной отсек и на некоторых моделях силовая часть. вывод. экранировать нужно слаботочные цепи, микрофонные входы, они чувствительные к фону и возбуждению. а в нашем варианте это голый “конец” и чувствительность его около вольта. от простого транса ему помехи не грозят. главное стянуть или склеить железо тора чтобы в ушах не гудел. ну и на счет нагревания радиатора. тут Анатолий ваш оппонент прав. то что я вам скажу не вымысел, а пройденный этап из жизни.
оставил унч включенным (брезентовая палатка для свадеб летом), часа через 4 он так нагрелся,яйца можно было жарить. к счастью не сгорел. это без мощности. микрофоны работали но в холостую. а если на солнце,хоть и на открытом воздухе. не надо включать. так пусть постоит час. сравните с автомобилем на стоянке. что с ним будет. так что куллер все же придется смонтировать. ну а если так в щадящем режиме ему работать, то этих радиаторов хватает, до новых веников. по поводу обмоток- это вобще чепуха какя то. по моему вы не поняли друг друга. все там правильно. есть транс есть выпрямитель есть элетролиты и есть 4 ПРЕДОХРАНИТЕЛЯ и законы тут не меняются. все сказал. Толя почему диоды в выпрямителе, а не КВРС-50-10.
24 декабря 2016 в 0:26
да в современных унч такого радиатора хватило бы на 4 блока. но с охлаждением. режут вдоль пополам ребрами внутрь и продувают куллером. занимает мало места. и таким образом в одном корпусе монтируют 3-4 блока. питание в основном импульсное. и все это делает китай.
24 декабря 2016 в 9:23
Неужели вместо топологии нельзя было lay выложить? Дело не в лени, дело во времени, нету ево. Работа, работа и еще раз работа.
28 декабря 2016 в 7:49
В общем мужики))Главное надо настроить симметрию плеч чтобы было абсолютно одинаковое значение .И пох на этот ноль на выходе у меня сейчас 140мв
Работает стабильно ,разогрев равномерный.А то бросил кипятильник в воду и давай крутить герцы смотрю одно плечогорячее другого это не есть гууд при этом был ноль на вых.Настроил симметрию на базах по 1.95в и все .стало нормуль.на вых 140мв это не мешает его работе.главное симметрия а не ноль на вых.
30 декабря 2016 в 19:01
и все законы электротехники рухнули. кекс открыл нам новый.
30 декабря 2016 в 21:42
Это известно всем
В любом двухтактном усилителе должна быть строгая симметрия плеч.А то сигнал не сошьется.))
30 декабря 2016 в 22:04
на счет симетрии ,это ты прав. только результатом симетрии является тот же ноль на выходе. я не хочу заходить в полемику и долго объяснять, скажу такое. продавец в магазине, что делает когда стрелка весов не устанавливается на ноль? ложит гирьку или конфетку на одну или другую шайку весов, тем самым устанавливая стрелку весов. и уже отсюда начинается правильный отвес. точно также и в усилителе и не только. баланс и африке баланс. ты пока кипятил воду. А что же будет когда эти 140 мв пойдут через динамик? тогда закипят у тебя уши. при норме до 20 миливольт, предпочтительнее в плюсовую сторону.

31 декабря 2016 в 0:00
Я кипятил воду с неправильно настроенной симметрией в плечах,но зато на вых 15 мв.После того как увидел что греется неравномерно вых каскад выставил симметрию как должно быть ,но напр поднялось до 140.
Я его проверял на акустике и даже на полную мощность разогрев пошёл нормальный и ничего не взрывается и не загорается.ток покоя то остался прежним.
31 декабря 2016 в 0:14
вот когда у тебя было на выходе 15 мв- это нормально. в этом положении закрыты оба плеча полевиков и сигнал на выходе ничтожный. это и есть симетрия.а разогревалось одно плечо больше другого вероятно из-за повышенной амплитуды сигнала, которая напрямую зависит от 150 омных сопротивлений в цепи мджи 34-35 транзисторов. я именно с такой проблемой сталкивался потому и убеждаю. ты поверял на большой мощности и конечно никакого фона там теперь не слышно. а как ведет себя усь в режиме паузы между треками или без сигнала??? думаю тишины все таки нет.
31 декабря 2016 в 0:37
и еще ты выбросил 12 вольтовые стабилитроны которые и занимаются этим , вырезая завышенное напряжение на плечах затворов. так сказать уравнивают сигналы уберегая полевики от пробоя завышенным напряжением.
31 декабря 2016 в 0:46
Ну при закороченном входе ничего вообще не слышно ну если совсем прислушиваться можно прослушать шип .Если разомкнуть провода тогда да идёт слабый сигнал как обычно.
31 декабря 2016 в 0:48
Я начитался просто что стабилитроны лишие призвуки дают))))Сейчас второй канал буду делать поставлю их,посмотрю как оно будет))))
31 декабря 2016 в 0:53
И здесь в комментариях тоже есть люди которые их не ставили))
31 декабря 2016 в 0:56
Я в том году ремонтировал усилок правда на биполярных.Такаяже ситуация неодинаково грелись вых транзисторы пока точно напряжение в плечах не настроил.Работает вроде норма не греется.На вых тоже 50мв.
31 декабря 2016 в 1:02
Борис спасибо за помощь!Я был не прав.Сейчас выставил 0 на вых все как должно быть.Но вот какая проблема есть.на максимальной мощности на низких частотах идёт помеха (треск) уже не знаю куда копать .Усилитель вроде простой но на самом деле не совсем.Подскажите куда копать))))я его когда собрал он вообще не в адеквате работал.пришлось схему изменять.Сейчас вроде как все как надо но откуда помеха может из за питания +-75 вместо +-95 или из-за перемычки которую я поставил вместо 22 Ом резистора в питании сигнальной цепи.Кондеры на транзисторах стоят шунт .
31 декабря 2016 в 13:59
питание 75 вольт не могут быть причиной возбуждения.как раз у тебя с блоком питания все нормально. ты писал вроде электролиты 10000мкф у тебя. ограничевающие резисторы установи на место или замени их хотя бы на 4 ома. я так понял что это идет к базам
мджи 34-35. не совсем понял что это: / кондеры на транзисторах, стоят шунт./ это о100пф и 220пф,идет речь? пусть себе стоят не надо там никаких шунтов. или просто не понял о чем ты толкуешь.возможно у тебя вследстви этих изменений, трудно будет выставить ток покоя. это происходит потому что у тебя заниженное напряжение питания. тогда в этом случае будет правильным не копаться в схеме, а расширить функцию диф какнала. проще говоря регулятор 10ком замени на 20 ком. этим достигнешь плавной регулировки ток покоя. выше в коментах есть мой эмейл пиши туда, можешь прикрепить фотку. так быстрее пойдет. С новым годом.
1 января 2017 в 1:19
А что за элемент на схеме усилителя 1000w. (5p6)?стоит в разрыв между spk и выводом транзистора mpsa92
14 января 2017 в 0:04
михаил. пока не было ответа, думаю, вам пришло в голову что это обыкновенный конденсатор 5,6 пикофарад.
15 января 2017 в 16:52
последние схемы приглянулись 125Вт. не пойму почему для 125Вт используют две пары оконечников, когда мощность транзистора 300W по даташиту. 100-150Вт вполне можно снять с одной пары
22 января 2017 в 11:10
Евгений.вы вполне можете обойтись одной парой. просто оставьте место для второй пары если понадобится. могу дать вам несколько рекомендаций по этих усилителях. 125 модель,я собирал первую.схема работоспобна и качество звука отменное.не терпит отступлений от параметров питания и номиналов резисторов.если к примеру занижено напряжение вольт 35-40 трудно запускается или вовсе невозможно запустить. обвал положительного плеча.в этом случае надо заменить переменные сопротивления 1ком на 2 ком, и 10 ком на 20 ком. возможно и поступить по другому в цепи первого мпса92, 27ком заменить на 15 ком. транзистор откроется и выростет напряжение открытия базы 340, который управляет симетрией и обеспечивает работу 510 ирфа.это в том случае если питание ниже 50 вольт. долго я с ним возился и отдал предпочтение 250 модели. эта схема мне показалась проще и понятнее. и я не ошибся. но это мое личное мнение.
22 января 2017 в 16:35
схема 500Вт усилителя а именно усилителя напряжения мне больше нравится. Можно УН отделить от силовой и запитать его 70-90В. а выходные вообще 60-70В и три пары вполне хватит для 300W
24 января 2017 в 0:16
Доброго времени суток. Прошу прощения, что пишу не по теме. Я начинающий любитель радиотехники и решил восстановить умерший моноблок. Проблема состоит в следующем. При подключении на канал выливается прямо 60 вольт. т.е. я подключаю питание и сразу на канал летит 60 вольт. Пытался гуглить, безуспешно..((( понадеялся на вашу доброту, и то что вы подскажите чайнику в какой области копать(((
Прошу прощения за беспокойство.
27 января 2017 в 0:25
Прозвони выходные на пробой .В усилителе напр тоже ,те которые перед ними.смотри может контакт где отвалился.Схему же умеешь читать?Питание проверь в плечах
27 января 2017 в 7:31
Здравствуйте!
на выходе усилителя смотрим 0 по переменке?
1 февраля 2017 в 20:06
нет! смотрим на ноль по постоянному току.
1 февраля 2017 в 20:25
Спасибо.
1 февраля 2017 в 20:47
а конденсаторы по 470 нф ,100 нф,100пф это металлопленочные или полипропиленовые ?
6 февраля 2017 в 20:34
Ребят irfp260n 280 в пике выдаед или как?думаю собрать для сабвуфера собрать схему на 500 ватт. Затвор -+ 20 вольт это понятно,а сколько ватт можно подать на него?просто думаю в качестве предварительного входа использовать выход на динамики от магнитафона
27 февраля 2017 в 12:39
В качестве бп думаю использовать преобразователь 12-220 т.к думаю использовать усилитель в машине. В преобразователе получаем -+115 вольт,не много?убавить можно, но ещё косяк в том что будет меняться напряжение относительно борт сети к примеру при 13в=-+110 при 12=-+90 параметры взял примерные. В автомобильных моноблоках в принципе тоже самое не стабилизированное напряжение.
27 февраля 2017 в 13:49
Ну попробуй собери на 500
.собери лучше на 1000вт по второй схеме заработает он сразу 100%.,подстроишь его и все.Максимум для этих транзисторов 99.9в,если планируешь подавать больше бери на 250в .на вход максимум 2 вольта.
27 февраля 2017 в 17:54
олег.то что ты задумал сделать, сабвуфером не назовешь. получится еще один последовательный усилитель,но уже 500 ват. после магнитофона или другого устройства на саб нужен фильтр. который срежет средние и высокие частоты. оставив только низкую частоту от20 до 250 герц примерно. и не замарачивайте себе голову повышенным питанием. не бегите в переди паровоза, ничего хорошего с этого не получится. делайте как придумали умные люди. сделайте то что есть . потом по желанию усовершенствуйте. опыта то наберетесь.
27 февраля 2017 в 19:49
сделай примерно вот так. штатная магнитола на верх и средину. это 2 динамика в передние дверки и два в задние. сигнал можешь действительно снять из динамиков любого правого и левого через ограничительные резисторы на фильтр. а с фильтра на унч который соберешь запрятав в багажник там же и монтируешь преобразователь и питание больше 50 вольт на плечо не стоит делать. поскольку динамик будет не больше 4 ом. получится как в штатном немецком автомобиле. я например не жалуюсь на полную никогда не выхожу. оглохнуть еще успеешь. самое главное это не отразится на твоем аккумуляторе.
27 февраля 2017 в 20:11
Напряжение до 99.9 ок.допустим ограничем преобразователь. При просадке до -+70 к примеру что то сгорит или получим хорошее искажение?)) на данный момент стоит kicx qs1.1000 китайским вт не верится конечно,да и усел можно назвать убийцой клипом.питание у меня 3 акб 60ампер и генератор 135а. Я это к чему…просадка с 14 вольт до 11,5. Вот и думаю заморочится самоделкой либо присматриваться к более дорогим моноблокам.
27 февраля 2017 в 21:05
99 это можно сказать предел)))если просядет до 70 уровень искажений не пибавится ,мощность просто меньше будет на 4ома при этом питании как раз получишь 500вт главное не превышай 100в в плече.Если решишь собрать этот усилитель,получишь более качественные низы.И в клип его сложно загнать,кикс это D класс .Звук хреновее .Сколько видел работу этих автоусей)))Ощущение что там на вых не синус а какой-то квадрат)))
27 февраля 2017 в 21:51
ты это на грузовик монтируешь?
27 февраля 2017 в 22:18
Кикс сварка это точно!при чем тут грузовик не понял?количеством АКБ?
27 февраля 2017 в 22:32
Тебе нужен качественный усилитель))))Кикс в гараж вых - на массу + на держак и попробуй тройкой сварить че нить.
27 февраля 2017 в 22:39
так 180 а/ч на грузовики идут на бусах больше 90 не устанавливают
27 февраля 2017 в 22:41
Так этому киксу и нужен 190)))) жрет больше чем отдаёт раз в 5)))
27 февраля 2017 в 22:45
500wt в авто? маразм, ребят вы чего жить что надоело, своей смертью умереть не хочется?— ужас просто? посчитать сколько вреда в салоне будет от такого звука не подумали? в сравнениии— по мне так я лучше с радиоактивным реактором от АЭС 3 года любовью займусь чем 3 дня в авто 500вт звука слушать и терпеть буду!!!!!!!! думайте чего собираете и для чего, такие усилки не для авто и даже не для дома!!!!!!!!!
27 февраля 2017 в 22:54
КПД 70 может меньше,но я не на тралейбусе катаюсь. От того и 3 по 60(иногда не хватает и этого)но есть и плюсы,в морозы заводится лучше)))мне нужен моноблок способный выдовать чистый синус на максимально выдоваемой мощности! Т.к это продлит жизнь сабу,пусть и не на долго но лучше чем кикс будет точно… Синус я не мерял ( не чем) работает в 2 ома.но сабу кирдык скоро,воняет больше месяца(((
27 февраля 2017 в 23:05
В D классе на выходе не синус а квадрат.Выкинь ты это Г .
180 ампер на музыку тратить))))Маразм какой-то !
27 февраля 2017 в 23:48
чтобы выкинуть,нужно что то поставить в замен)) я конечно не фанат низкоомной нагрузки на выходе но пока так и слушаю….буду пробовать собирать на 1кв ближе к лету. а пока стараюсь раздобыть больше информации))взвесить за и против) для саба вроде D класс оптимал ??? он самый эффективный в плане кпд,на счет квадрата на выходе (это плохо) скажу так до 10% искажений на такой мощности(громкости) особо не заметно. на счет 500 ватт в машину много,не соглашусь(тут на любителя) кому и 0,5вт в уши достаточно,кому 0,5л во внутрь и тоже не плохо)))последствия на машине сказываются,а как без этого?? но хобби есть хобби..
28 февраля 2017 в 0:20
Keks смотри Д клас совсем даже не плохие усилки просто ты их не долюбливаеш и все, я тоже в какойто степени нооооо, у них есть ряд приемуществ что например простым усилкам с классикой просто не потянуть, во первых в Д классе совсем даже не квадрат на выходе а в полне нормальня даже могу сказать идеальная синусоида, на базе Д клас усилка даже преобразователи с чистым синусом строят, есть несушка с частотой 150-200 а то и более кГц без которой не работает Д класс смотря какой драйвер и кстати с не плохими параметрами, есть Д класс в широкополосном звучании с современными хорошими драйверами с приличными показателями, просто это всё в двух словах я просто не смогу написать лучше на форумах почитатся, погуглить, пацанов помучать воросами, ну как то так.
28 февраля 2017 в 0:24
нисан! там пиво,водяра! девченки! они же прутся от этого!.главное- бац, бац бац. за два квартала должно слыхать. понимать надо! там тестостероновый реактор это помощнее ядерного!
28 февраля 2017 в 0:25
ну без пива и девочек тоже не плохо)) к спорту это конечно язык не повернется назвать но как хобби самое то)
28 февраля 2017 в 0:31
так между делом))) кто что думает?? https://www.youtube.com/watch?v=wRh8XhpH6ps
28 февраля 2017 в 0:37
ссылка не публикуется.. так между делом)) в ютубе Самый мощный усилитель в мире! BW Quasar ребята на заказ собирают 20 квт в 1 ом чистый синус
28 февраля 2017 в 0:40
Борис мой добрый друг пожалей молодёж там после такой тестероновой пушки (в самопале темболее) в 500вт в салоне ато и в 1000вт нечайно может и гаусс пушка не заработать и тут девчатам иди и объясняй что, что то или пиво маловато или у пушки кое где не известный науке транзистор виаграобразный полител
28 февраля 2017 в 0:43
так они и близко не понимают за что берутся, и с чем столкнутся, это не просто набрать плату подать питание и выставить в режим, а что дальше то?4-ю часть выше крыши, если уж так хочется, и то клас Д.
мне просто интересно кто отличит на сабе какой клас АБ или Д?
еще луче прикупить и за собой возить: сварку, споттер,резиновый молоток,набор ключей и.т.п
28 февраля 2017 в 0:46
сначала блок питание сделайте! потом за усь такой думайте
28 февраля 2017 в 0:51
ОЛЕГ чинил я такой усь только на 12 кВт и кстати не мало стоящий но он не на широкополоску был это чисто сабовый на несколько динамиков расчитанный усь в 1 ом всё верно концертный усилок чистый синус как ты сказал, такие для стадионов итд но есть и широкополосные Д класс усилки менше мощщи и не такие объёмистые громадные причём звучат достойно не хуже а то и лучше классики.
28 февраля 2017 в 0:57
У него преимущество только то что там КПД почти 100% )))) В D классе.
28 февраля 2017 в 7:28
Ну а я про что?нужен усилитель для сабового звена. Параметры желательно от 1кв,воспроизводимый диапозон от 20до300 ГЦ с чистым синусом на выходе. Про bw quasar сказал к тому что,можно и с 12 вольт выжать 20кв на выходе с чистым синусом! Класс усилителя не имеет значения т.к соглашусь с ранее сказанным отзывом(мало кто отличит на звук ab d класс)частоты низкие слишком. Переход ступенька на слабом звуке происходит,от того и почти не слышен. Не думал что столько отзывов важных поплывет(зачем такой нужен,музыку за 2квартала,девочки тыц тыц с пивом) говорю ведь,хобби у меня такое. Что я буду подключать на выход,вч или сч,а может двигатель асинхронный,думаю должно беспокоить только меня. Если кто и может помочь советом со сборкой ,то заренее буду благодарен.
28 февраля 2017 в 7:33
сначала сделайте БП, потом делайте печать уся и вперед, схема есть, разводка тоже,ну если возникнут трудности с запуском, тогда ребята и помогут
подумайте какой корпус будет,как охлаждать будете,ведь без хорошего охлаждения, на нем можно и шашлик поджарить,ну яйца точно
28 февраля 2017 в 8:23
Охлаждение принудительное будет от комп процессора. По 1 куллеру на транзистор. В качестве бп готовый инвертор 12-220.
28 февраля 2017 в 8:32
А на нем разве есть средняя точка как в трансе ? Там же вроде нейтраль и фаза.220 много тогда бери транзисторы на 300в)))
28 февраля 2017 в 12:23
В данном случае используется 2 генератора. 2й на 50гц стоит после диодного моста и качает оконечные ключи. Так что питание там двух полярное…но не стабилизированное. На 300 вольт думаю не стоит. Что на выходе получится тогда? Думаю –+100 и так многовато будет… Попрошу заметить что использовать планирую в машине,а погодные условия там не всегда благоприятны.
28 февраля 2017 в 12:49
Ничего не пойму))))генератор качает 14 вольтами ключи?Почему ты не хочешь нормальный преобразователь собрать с нормальным двух полярным выходом +-90.Это что у тебя на каждое плече отдельный генератор будет?
28 февраля 2017 в 17:17
Генератор на 14 вольт ключи=) сами ключи=)трансформатор=)диодный мост высоковольтный=)генератор на 50гц на оконечные транзисторы=) выходные транзисторы… Что то типо того.. Не хочу собирать из за того что есть готовое решение))
28 февраля 2017 в 19:14
Генератор на 14 вольт ключи=) сами ключи=)трансформатор=)диодный мост высоковольтный=)генератор на 50гц на оконечные транзисторы=) выходные транзисторы… Что то типо того..
не это понять не возможно. даже боюсь коментировать. автор можно по понятнее.
28 февраля 2017 в 22:59
выразился не понятно. возможно. интернет кишит литературой про так называемые инверторы преобразователи 12-220 чистый синус 50 гц. схема такого преобразователя делится на несколько частей из которых,я буду использовать все кроме последней(той самой что делает из двух полярного-+110 переменное 220в 50гц) вопрос только новый возник….в 70 комментарии andreas упоминает про поднятия напряжения до 135в в плечо,а мне тут сказали что до 99.9 максимум?
28 февраля 2017 в 23:40
а Вы подумали сколько жрет ампер усь на 1кВт ? а сколько ампер на выходе инвертора?ключи стоят 8-ми амперные
интересно откуда там двух полярное напряжение в инверторе ?я имею в виду после диодов.
1 марта 2017 в 0:44
Чтобы не было сомнений насчёт напряжения зарядки на него -+150в провериш как раз как оно будет))И в нагрузку как раз пойдёт вольт 110 .как раз то что тебе нужно ))))))) полный улет
1 марта 2017 в 7:27
Здравствуйте , почти собрал усилитель , но не могу найти негде mje350 , и разных аналогов тоже нет ,чем популярным его можно заменить в интернете все ближайшие аналоги посмотрел ни одного не нашёл в радиомагазине , чем можно заменить ? Я просто боюсь что если поставить другой то с согласовываться не будет , спасибо заранее за ответ
2 марта 2017 в 13:47
Навалом их, они не есть дефицит
2 марта 2017 в 14:35
Можно ли использовать выходные транзисторы IRFP4227 или IRFP4668?
9 марта 2017 в 7:18
Алексей. смотрел даташиты IRFP4668 IRFP4227. если не превышать суммарное напряжение 180 вольт- можете использовать. они выдерживают ток до 65 А, а вот напряжение - 200 вольт, уже сток- исток ,пробивается. так написано в описании.
9 марта 2017 в 18:38
Boris. ЧТо за суммарное напряжение?
у IRFP4227 Максимальное напряжение сток-исток 200в
Максимальное напряжение затвор-исток ±30
9 марта 2017 в 18:51
И главное ток 130А нормально так)))) две пары поставил таких и харош))))
9 марта 2017 в 18:58
Алексей. суммарное это значит не +/- 90 , а общая сумма напряжений. то есть если измерить напряжение между выводами моста,то будет 180 вольт. а теперь представьте себе что во время включения один транзистор открылся. тогда второй уже не в состоянии выдержать 200 вольт. потому и снижаем напряжение по 10 вольт на каждое плечо. почему ? уже знаете.
9 марта 2017 в 20:14
здравствуйте , собрал усилитель , запустил работает , при запуске на димакике происходит хлопок дальше утихает ,так должно быть ? при работе звук грязный , когда тихо играет не слышно , если по выходу смотреть симетрию то не реагирует на резистор , скачет в пределе от 0,01 до-0,01 в при измерении в положении постоянного тока , при переменном показывает 8 и не меняется ,(без динамика ) как выставить правильно симметрию и ток где замерять , и сколько должно быть ? питаю от 50 вольт нулевая точка сделана через два моста и конденсаторы
10 марта 2017 в 17:05
Модель какая?
10 марта 2017 в 17:20
1000 ватт, проявляется сильно при басах
10 марта 2017 в 17:45
1000 ватт , звук идет
10 марта 2017 в 17:45
Вруби лампочку в цепь первички ,затем подключить ампермет или мультиметр в цепь питания самого усилителя .Посмотри сколько там милиампер нужно выставить 25-30 ма.на мультииетре 002-003.обрываешь плюс или минус и врезаешь туда мультиметр так же и первичку через лампу врубай.и динамик включать не надо ))))опасное это дело
10 марта 2017 в 17:55
Keks, это кто так тебя учил ток покоя выставлять?
10 марта 2017 в 18:04
А что на схеме не показано что нужно крутить?
10 марта 2017 в 18:06
Чем критиковать помог бы лучше человеку.Как же он выставляется просвети ))))vajd
10 марта 2017 в 18:17
я пытался выставить симметрию по напряжению на транзисторах mje15034 , а ток я замерял в разрыв нулевой точки , теперь выставил симметрию (с динамиком подключенным ) динамик не гудит ,потребление на + 25 ма , на - 18 на холостую без динамика , при подключении выравнивается до 22 на обоих , без динамика не меняется при регулировки , но булькание в звуке осталось , может из-за плохого двухполярного питания ? я делал с одной обмотки
10 марта 2017 в 18:33
Проверь относительно нулевой точки напряжение на базах 15032-33 mje должно быть одинаково.
10 марта 2017 в 18:38
1,4 вольта mje15035, 2,2 34
10 марта 2017 в 18:46
Крути симметрию,выравнивай что бы было одинаково.
10 марта 2017 в 18:50
во первых никто ток не меряет через лампочки!
их подключают для первого запуска, если все ок, снимаешь и подключаешь напрямую, тогда и регулируешь
ток меряешь в разрыв стока или падение напряжение на резисторах что на истоке
10 марта 2017 в 18:54
Вся настройка производится через лампочки и ток тоже!
10 марта 2017 в 18:57
это кто те такое сказал?
а когда снимешь лампочку ты ток меряешь?видишь что происходит?у тебя что усь с лампочками играет?
10 марта 2017 в 19:02
При снятии лампочки ток не меняется абсолютно я тебе даже больше скажу он не меняется даже при подаче на усь более высокого напряжения))))
10 марта 2017 в 19:05
ты мерил?
10 марта 2017 в 19:16
Конечно все из опыта сборки этого зверя,как можно говорить что-то не зная))))
10 марта 2017 в 19:20
AndReas ! пора стол накрывать. уже тысячный посетитель на подходе. ниссан! надо это дело отметить. старики форума скажите пару слов. у кого как сложилось по данной теме. приятно будет пообщаться.
10 марта 2017 в 20:15
все выставил , есть не большие помехи , mje340 греется больше чем mje350 , 340 градусов 45 , 350 градусов 30 , напряжение ровное в двух плечах потребление тоже , от чего может быть в песне в основном на низких частотах небольшие хрипы ?
10 марта 2017 в 20:23
сними лампочки
10 марта 2017 в 20:26
все уже снято , припаяно
10 марта 2017 в 20:29
теперь заново выстави ток
10 марта 2017 в 20:30
Какое у тебя напряжение?
10 марта 2017 в 20:33
AndReas. есть предложение по поводу первого комментария. его никто не читает,а если читает то можно только улыбнуться. предлагаю на его место выложить комментарий о настройке унч. ток покоя и ноль на выходе. больше всего об этом и спрашивают радиолюбители. вот,к примеру, выше и разгорелся очередной спор.
10 марта 2017 в 21:10
Около 45 вольт
10 марта 2017 в 21:14
Не шуточный))))спор
10 марта 2017 в 21:15
А на базах транзисторов сколько? 45 маловато вроде.
10 марта 2017 в 21:18
На mje15034 35 по 1.8 в
10 марта 2017 в 21:20
Да тут нужен первый коммент с полным разбором схемы )))С указанием всех напряжений в контрольных точках ,про ток покоя что где куда?
10 марта 2017 в 21:21
А из-закитвйский транзисторов не может быть ? Я заказывал с али
10 марта 2017 в 21:23
Крути резистор тока покоя ,повышай напряжение до 2.10-2.15 в.
10 марта 2017 в 21:23
Михаил. не поленись и загляни в 446 коментарий. там подробно рассказывается что надо делать и как правильно настроить унч. попробуй. хуже не будет. только все без исключения как написано.
10 марта 2017 в 21:51
все настроил , подключил к нормальному трансформатору с нулевой точкой от амфитона все заработало отлично , всем спасибо за помощь
12 марта 2017 в 21:46
интересно я здесь один кто не наблюдает на схеме мощности резисторов или отсутствия списка ЕРЕ или еще кто есть?
если есть добрые люди которые могут подсказать то скажите, дабы не пришлось ставить все резисторы по 1 Вт, кроме 5-ти ваттных 
13 марта 2017 в 14:11
одно дело протянуть руку слабому, а другое ленивому
13 марта 2017 в 23:02
посмотри хотя бы фото, какие резисторы стоят
13 марта 2017 в 23:04
хорошо сказано про слабого и ленивого, мне понравилось) но есть разница между хорошим добрым человеком который поможет и выскочкой умником который поумничает и пойдет дальше. таких кто умничает очень часто в интернете встретишь, а кто реально помогает - редко. может я и ленивый и не заслужил руку помощи, а может просто начинающий неопытный человек, который не может как ты собрать плату по одному лишь фото.
P.S. “если можешь - помоги” - задумайся над этими словами, в них глубокий смысл
14 марта 2017 в 1:53
может я и грубо отвечаю,но иногда бесит читать,если кто то научился паяльник держать в руках,так сразу же за киловатники и хватаются,эти усилители для более опытных,если за них и берутся, то в таких мелочах как, какой резистор поставить и ток покоя выставить и.т.п должны знать.а то жуй каждому одно и тоже и клади в рот.схемы усилителей надо подбирать по своему уровню,
в конце выходит схема не правильная, не рабочая,не хотят объяснить и.т.д. если надо - поможем, но у других темах для начинающих
извиняйте если обидел!
14 марта 2017 в 2:30
Молодец. Хорошо врезал.
14 марта 2017 в 13:40
я не обижаюсь, все нормально) да и усилитель 1кВт я не хочу делать, ведь концерты устраивать я не собираюсь, а хочу сделать 125 Вт, можно было и на TDA7293/94, но я думаю на транзисторах усилитель лучше чем на микросхеме.
14 марта 2017 в 15:16
понятно что звучит луче,если Вы внимательно читали выше посты, то каждый второй, спрашивает какие резисторы,как запускать,как настроить,какой блок питание
все это давно описано выше.если при запуске и будут проблемы,ребята обязательно помогут,ещё никому не отказали в помощи.
или искать схемы менее сложные
14 марта 2017 в 15:49
транзисторный,лучше.и на много. собирать сложнее, но оно того стоит. 125 модель рабочая 100% но для новичка сложная в настройке.мало информации. 250 и 500 ходовые модели, много раз повторяемые. информация, настройка все есть на сайте в подробностях. спецификация тоже есть. надо немного полистать форум.
14 марта 2017 в 16:39
Не могу понять что в этих схемах сложного?))))Они простые дальше некуда.Пусть клепает тем более всё есть .
14 марта 2017 в 17:39
спасибо пацаны, поддержали бойца, родина вас не забудет
надеюсь проблем со сборкой не будет и я его соберу за пол пива)))
14 марта 2017 в 17:50
С пол пива нормальной сборки не будет)))
14 марта 2017 в 18:00
это с виду нечего, я уверен что некоторые форумчане много чего скрывают,реально как они собирали можно вернутся на зад и посмотреть,я нечего против не имею сборки уся.только все всё помнят кто как собирал,по пол года мозги выносит,а тут те все и запускается сразу
14 марта 2017 в 19:01
Будешь тут мозги выносить)))500 вт схема не совсем верная
конечно 1 минута работы и сгорают концы,в основном 500вт и канифолила мозг людям.1000вт схема 100% рабочая никто с ней особо не ковырялся.
14 марта 2017 в 19:16
Kekes, схема 500 ватт 100 % рабочая. Я собрал 2 канала и все заработали с первого раза, принял меры все что описаны в комментариях и правильная настройка УНЧ. Правда перед тем как включать УНЧ, я прочитал все комментарии и сделал как рекомендовал настраивать Boris. Мне не чего не пришлось менять, перепаивать и т п. Тут главное что бы детали соответствовали, правильность разводки печатной платы, внимательность при сборке и не спешить, а тысячи раз все перепроверить.
14 марта 2017 в 19:25
И уверен что если понадобится, то соберу еще несколько десятков на 500 ватт и после не долгой настройки симметрии и ток покой все опять будет идеально работать без возни.
14 марта 2017 в 19:28
Мы с Борисом все спорили спорили и наконец пришли к общему выводу)))
14 марта 2017 в 19:30
1+
Keks.тогда внеси поправки,и выстави,покажи что и как должно быть
схемы все 100% рабочие и все повторялись
14 марта 2017 в 19:32
Да собрать то соберешь.Конечно он будет работать
14 марта 2017 в 19:33
Keks, я говорю то что лично собирал все как на схеме у меня все с первого раза заработало. Главное правильно настроить. В настройке мне как раз Boris и помогал. Можешь по истории проследить. Начал его собирать очень давно, потому что работа (не было времени), оного транзистора не мог найти, война и нехватка денег. Но потом докупил все детали, еще раз прочел все коменты, проконсультировался с Borisom, и в тот же вечер запустил. Тестил около недели, оболдел от качества звучания. Полет супер.
14 марта 2017 в 19:35
Проверь симметрию в плечах на конденсаторе который стоит на ирф510 должно быть абсолютно одинаковое значение
К примеру +-2в тогда он работает правильно.
14 марта 2017 в 19:41
А вот то что некоторые собирали и были у них проблемы, так же можно посмотреть по истории форума как происходило. В основном либо кто то до этого только на ТДА 7293 собирал, а потом сразу на 500 ватт на транзисторах накинулся. Либо с питанием проблемы, с напряжением 2*100 вольт используют ИБП, а потом хотят что бы работало надежно. И многое, многое другое. Все зависит от правильности сборки (все как на схеме), подборка деталей, внимательность и в конце меры предосторожности перед первым запуском, да правильная настройка.
14 марта 2017 в 19:42
Плохо что я видео удалил)))) он работает но работает неправильно.
14 марта 2017 в 19:48
Тут есть видео кто собирал и мое тоже, я как раз собрал и еще один человек на форуме собрал почти в один день, у нас у обоих все работало идеально, лучше всяких ТДашек.
14 марта 2017 в 19:51
Посмотрев твоё видео я кстати и решил собрать на 500.)))))
14 марта 2017 в 19:52
У второго правда он поставил транзисторы IRFP 260, а я IRFP 240.
14 марта 2017 в 19:52
У меня 250 стоят 1000вт отдаёт на 4 ома
14 марта 2017 в 19:54
Keks, я не в коем случае не хочу сказать что ты что то не правильно делал или мало опыта и т п, скорее всего у тебя в схеме когда ты собирал попались детали не подобранные. Я думаю что ошибок ты при сборке не делал, да и печатку сделал в соответствии.
14 марта 2017 в 19:55
Не поленись и замерь в этих двух точках напряжение!)Напиши что там у тебя .Второй канал я собирал по отлаженной схеме за 1 день все сразу работало как надо
14 марта 2017 в 20:00
Я уже точно не помню какое именно напряжение было, но пробовал мерять все было нормально. Сейчас у меня нет блока питания. Стоит ИБП около 800-1000 ватт без трансформатора, пока нет времени намотать.
14 марта 2017 в 20:03
До этого использовал обычны трансформатор, когда поставлю ИБП, скорее всего придется заново настраивать его.
14 марта 2017 в 20:05
Keks, ты кстати выложи видео, фото работы своего усилителя. Интересно посмотреть его вид работу.
14 марта 2017 в 20:07
Ну в общем что могу сказать))Усилитель по этой схеме рабочий и ноль на вых и ток покоя все норма.Но вот в чем подвох,в обоих плечах должен быть абсолютно одинаковый сигнал,но на собранном точно по схеме усе ноль то ты поставил но сигнал в плечах то разный,и соответственно синусоидальных не сшивается)
14 марта 2017 в 20:14
Сейчас выложу))) Это видео не для ютуба было ,Борису показывал))
14 марта 2017 в 20:18
https://youtu.be/mupfg5Iqp1s
14 марта 2017 в 20:22
Я в видео не снимал его все тесты, но могу сказать что пробовал его на разных трансформаторах. Попросил у одного знакомого 1.5 КВт, когда измерял осциллографом сигнал на выходе у меня была чистая синусоида, мощность была более 500 ватт точно не помню. Также нагружал на нагрузочное сопротивление и гонял его на прочность при максималке. По поводу усилителя, у него часть схемы не симметрична, это не Ланзар, почему ему и требуется плавный пуск. Вообщем доказывать не хочу. Могу одно сказать что работает он достойно. Доделаю импульсник и наверно видео потом сделаю повторных тестов на все сигналы, ачх, мощности, и все измерения.
14 марта 2017 в 20:23
Не хочет публиковать ссылку)))
14 марта 2017 в 20:30
Кстати прогрев моих транзисторов на обоих плечах был равномерный.
14 марта 2017 в 20:31
По истории админ прочитает и потом добавит.Кстати Keks напиши мне на почту us7ihg@mail.ru
14 марта 2017 в 20:33
Незнаю как показать))))видео уже там на ютубе. Ввели усилитель 500вт там тотже keks))))
14 марта 2017 в 20:33
вопрос к людям которые уже собирали усилитель, любой из выше приведенных мощностей: есть у вас схема блока питания, который вы ставили на усилитель и он себя зарекомендовал хорошо? если есть то скиньте по-братски)
и еще такой вопрос: какой лучше ставить блок питания импульсный или простой? (не учитывая того что простой имеет недостаток у выборе большего и мощного трансформатора по сравнению с импульсным). а также если ставить импульсный то не будет потом такой проблемы что частота на которой он работает будет влиять на работу усилителя и сигнал будет искажаться и слышны помехи в динамике?
14 марта 2017 в 22:50
Женя, для более надежной работы УНЧ лучше использовать традиционный блок питания (трансформаторный), но тут минусы дороговизна и размеры. Если ИБП, то он должен быть качественный и в экране. Также в нем должна быть хорошая фильтрация как по 220 вольт так и на выходе ИБП. Схемотехнику лучше использовать на ШИМ контролере TL494.Если есть возможность поставить традиционный, то лучше ставьте его, а если нет то тогда уже ИБП. Лично мной только заканчивается постройка ИБП 1 КВт, но в работе еще не проверен. На этом сайте есть схема ИБП, поищите, но я собираю по другой схеме и другой схемотехнике. Смогу сказать только лишь после полной сборке и обкатке. Может кто нибудь на форуме собирал ИБП и проверил его, пусть подскажут.
14 марта 2017 в 23:12
От не качественного ИБП вполне может прослушиваться всякие помехи, щелчки и т п. Хоть ИБП и работает на частоте выше 33 КГц, что не должно влиять на слух так как слышимость ухом максимум 21 КГц, и то это с идеальным слухом, но могут проникать гармоники этих частот и подбирать всякие ненужные помехи из сети.
14 марта 2017 в 23:20
для начала простой блок питания.с экономишь время и деньги.нужен транс любой ват от100. вариантов много. от бу. усилителя до промышленных тбс о.1- 0.4.( 100-400 ватт).с старых телевизоров тоже нормально. мотаешь только выходную обмотку. две по 50 вольт переменки. мост и конденсаторы. все у тебя есть приличный блок питания для твоего унч. 250 и 500 модель от такого питания работает отлично.по 500 модели обращайся к игорю или руслану , а по 250 ко мне. детали конденсаторы можешь ставить керамику размеры поменьше. а ухудшения в воспроизведении я не заметил. но и они на порядок дешевле. смастеришь один потом можешь эксперементировать. таков мой совет.
14 марта 2017 в 23:38
вот что хочу напомнить. даже если к киловатному усилителю применить блок питания на 100 ват или меньше. то качество усилителя от этого не изменится. просто он не выдаст большей мощности чем он может. так что главное ему расчетное напряжение. думаю для постройки и проверки этого достаточно. хоть что то будет доведено до ума.
14 марта 2017 в 23:50
Уважаемые форумчане!сегодня наступил очень большой праздник,один из участников форума празднует свой день рождения,это наш неповторимый Борис!
давайте его поздравим с днем рождения,пожелаем ему счастье,здоровье,удачи,терпение
что всегда помогает таким как мы.
15 марта 2017 в 1:24
vajd, присоединяюсь с поздравлениями Borisu. Счастье, крепкого здоровья, благополучия и успехов в радио!!!

15 марта 2017 в 1:27
Номинальная мощность усилителя 250 ватт на 8 ом. На 4 она будет примерно 300-350 ватт, а странзисторами IRFP 260 ктонибудь разгонял этот усь на 4 ома?
15 марта 2017 в 19:36
Да ребята))) Почитал все свои комментарии.Действительно пол года мозг канифолил
15 марта 2017 в 21:09
спасибо за советы) я думал поставить тс-270 на двухканальный усилитель по 125 Вт, я думаю он должен подойти отлично) а вот если когда то надумаю делать 2х250 либо 500 та там уже тс-270 не потянет, либо я думаю можно поставить на 2х250 Вт два тс-270, по одному на полярность БП, думаю оно бы неплохо работало
или так не желательно делать?)
15 марта 2017 в 21:13
это не значит что ты используешь его всю мощность. ранее в плане было что то поменьше. а выдержать в квартире звук в 250 ват надо быть глухому и слушать музыку по степени дребезжания пола и мебели, плюс надо еще таких соседей поискать. есть возможность применить тс 270 ставь не раздумывая. он вытащит и250х2 и 500х2
15 марта 2017 в 21:32
Здравствуйте Борис, очень интересная схема,подскажите пожалуйста, блока здесь не увидел, он в другой статье походу.интересен вариант в авто для прокачки фронта,есть варианты автомобильного блока для 2х250?заранее спасибо
19 марта 2017 в 8:58
Борис, только прочитал комментарии - узнал, что у тебя был день рождения. Поздравляю тебя от всей души, творческих и профессиональных успехов, мира и счастья в семье, финансового благополучия, здоровья! Уверен, что все завсегдатаи нашего блога премного благодарны тебе за всю помощь, которую ты им оказываешь, и присоединяются к поздравлению.
P.S. Выкладываю ссылку keks`а из 1047 комментария на ролик https://www.youtube.com/watch?v=mupfg5Iqp1s
19 марта 2017 в 13:22
AndReas. спасибо за поздравление. сам бог велел помогать людям. а когда помощь во время, иногда дороже денег. еще раз спасибо, тебе тоже благополучия,интересной работы. А дома что бы тебя любили и понимали. Борис.
19 марта 2017 в 14:22
Виталий. безусловно подскажу и помогу. что схема интересная это понятно. Какая именно? блока не увидел- это о питании говорите? отвечаю. питание может быть обычное на 50гц и импульсный блок питания от сети и аккумулятора 12 вольт. схем для импульсника, на сайте достаточно. выбираете по своему усмотрению и извините, квлификации. просто скажу откровенно унч легче построить чем импульсный блок питания. да и 250 ват в автомобиль для фронтов многовато будет. для дома очень хороший выбор. разве снизить питание до 50 вольт и можно смело включить на 4 ома.
19 марта 2017 в 14:43
Привет!Пусть делает импульсник на ир2153, заводится с первого раза без каких либо настроек,и деталей минимум
19 марта 2017 в 14:51
Здравствуйте, хотел бы собрать усилитель на 250 ватт, но немного не понятна схема, не везде указано напряжение конденсаторов и мощность резисторов, пожалуйста разъясните!!!
20 марта 2017 в 22:53
Здравствуйте, хотел бы собрать усилитель на 250 ватт, но немного не понятна схема, не везде указано напряжение конденсаторов и мощность резисторов, пожалуйста разъясните!!!

20 марта 2017 в 23:09
Также хотелось бы точно знать какой должна быть мощность трансформатора, если делать два канала по 250 ватт? И можно ли снизить немного напряжение?
20 марта 2017 в 23:16
Артём. 250 модель самая простая. попытайтесь понять как она работает. опираясь на закон ома и работу транзисторов п-н-п и нпн структуры. это во многом поможет в постройке унч и его настройке. обратите внимание на электролит 470 мкфх100 вольт в цепи 510 ирфа. очень важно понимать для чего он служит. если вам удастся все это понять не будет проблем с настройкой вообще. поскольку вы хотите снизить питание, а это возможно, я сам снижал до 50 вольт. то придется заменить два подстроечных резистора 1ком на 2 ком и 10 ком на 20 ком. регулирующие симметрию и ток покоя. электролиты обозначены. обычные конденсаторы применяете на действующее напряжение. шунтирующие 100 вольт остальные можно 63. я все ставил керамические они на 63 вольта нареканий нет. трансформатор применил 180 ват. мне хватает. это не есть главное. главное одинаковые напряжения в плечах и фильтр порядочный. откопал спецификацию кто то составил дай бог ему здоровье. пользуйтесь.Вот примерно так выглядит список для 250 ваттного усилка.
irfp240 - 8шт
mje15034 - 1
mje15035 - 1
irf510 - 1
mje340 - 1
mpsa92 - 2
10pF - 1
100pF - 1
220pF - 2
100nF - 4
220nF - 1
10mF(2х1mF) - 1
100mFx100v - 1
470mFx100v - 2
1000mFx100v - 2
2200mFx100v - 2
4,7Omx0,25w - 2
10Omx0,25w - 3
560Omx0,25w - 1
1kOmx0,25w - 1
1,8kOmx0,25w - 1
2,2kOmx0,25w - 1
2,7kOmx0,25w - 1
4,7kOmx0,25w - 1
33kOmx0,25w - 1
39kOmx0,25w - 2
100Omx1w - 3
150Omx1w - 2
330Omx1w - 8
0,22Omx5w - 8
2kOm подстр стояч - 1
20kOm подстр стояч - 1
1n4007 - 3
12vx1w - 2
21 марта 2017 в 0:35
Огромное Вам спасибо, Boris, буду разбираться в принципе работы этой схемы, просто она меня очень заинтересовала
21 марта 2017 в 9:13
да не за что, Артем. по поводу унч можешь обращаться, если возникнут трудности. можешь на почту писать. есть фото и печатка 250 отлаженная и проверенная.
21 марта 2017 в 10:58
Boris, буду благодарен, если есть возможность скиньте фото и печатку(лучше в пдф) на мою почту: ak0441997@gmail.com
Это всё растянуться на время, так как ограничен бюджет и проблема с поиском подходящего транса, но готовиться буду заранее
21 марта 2017 в 11:29
Здравствуйте… Можете скинуть точный список необходимых деталей для усилителя 1Квт. На схемке не все детали имеют свои номиналы…Я так понимаю это Омы? но всё же … нюансы могут возникнуть и с другими детальками… Заранее спасибо)
29 марта 2017 в 10:18
Александр. не нужен вам никакой список. все детали указаны на схеме. вам следует запомнить что сопротивление номиналом в омы обозначаются просто цифрами. 330. 22. 180. 0.22 все это омы. килоомы обозначаются буквой после цифрового значения 330к. 22к. и т.д. после цифры буква м обозначает мегомы. 1.2м , 5.6м. лучше один раз просмотреть справочник с обозначениями, чем все время спрашивать что это такое.
29 марта 2017 в 16:18
Понял спасибо…
29 марта 2017 в 16:55
на схеме 250 Вт усилителя, в начале после “input стоит неполярный конденсатор 10 мкФ и пишет С5. это что параллельно 5 конденсаторов по 2 мкФ (или по 2.2 мкФ)? или я что-то неправильно понял?
31 марта 2017 в 17:14
Женя, почему паралельно. один на 10 мкф. можно конечно и электролит запаять. но это не дефицитный кондер. серия СТ-4. они дешевые, маленькие в габаритах. короче многослойный кондер на 50 вольт китайского производства. ставь все без исключения. у меня такие же запаяны.
31 марта 2017 в 18:39
Здравствуйте.а можете дать схему самого источника питания,с усилителем то все понятно))для усилителя на 1кВ.и еще вопросик,на фото у Вас стоят много кандеров,на против каждого транзистора,а на схеме их нет….
15 апреля 2017 в 2:03
Alex063, я вот лично собирал блок питания (ИБП) вот по этой схеме: http://xn--80a3afg4cq.xn--p1ai/vashi-voprosy/impulsnyjj-blok-pitaniya-1000-vatt-na-ir2153.html .
15 апреля 2017 в 13:25
В схемке на 125 ват… Возле диода непонятная деталька… на 12 вольт.Это что такое? Там стрелочка как у диода и на обратку пустая стрелочка без одной палочки… На схемке где IRF240
20 апреля 2017 в 0:37
Александр, это стабилитрон на 12 Вольт.
20 апреля 2017 в 0:40
Большое спасибо)))
20 апреля 2017 в 1:31
Привет всем
собрал пока один канал усь. 500 ватт на IRFP260N нагрузка 4 Ом , собирать хочу и второй . питать буду от тороидального тр.2кВат 70х0х70 20А. В постоянки +95х0х-95V, уперся в кондеры какую емкость можно поставить? есть в наличии дома тока 2 х 10000 мф 100 в. хватит этого на два канала.
20 апреля 2017 в 19:00
Витя, для 2-х каналов с потенциальной мощностью 2*1000 ватт от одного блока питания этих емкостей по 10000 Мкф в плечо ему будет маловато, отразится это на качестве звука при большой мощности и большими просадками напряжения. Для данных усилителей нужна емкость около 40000 Мкф в плечо. Можно конечно на первое время поставить и 2*10000 Мкф и использовать оба канала не на полную мощность, а потом в перспективе допаять еще емкости хотя бы еще по 20000 Мкф в плечо. Но нужно не забывать, что бы зарядить эти емкости в момент пуска УНЧ, тут нужно уже софт старт по питанию и напомню что этой схемотехнике нужен софт старт и по подключению нагрузки (колонки). .
20 апреля 2017 в 20:41
20 апреля 2017 в 20:53
Витя, ну схем плавного пуска в интернете в принципе очень много. Неплохая схемка от УНЧ Бриг, поищите в интернете.
20 апреля 2017 в 20:58
Добрый вечер подскажите пожалуйста в каких коментах прочитать про наладку 125-ти ватного усилителя?
2 мая 2017 в 20:24
Дима. все модели этих унч, сводятся к одному: правильное выставление симетриии, то есть ноля вольт на выходе унч и ток покоя 25- 30 ма. ну и питание. оно не должно отличаться от того что на схеме. 5-8 вольт не беда ,но не более. превышать напряжение, глупо. более подробно есть в 446 коменте ну и ниже тоже есть подсказки. почитай какая более понятная. повторюсь- все усилители от 1000 до 125 ват настраиваются по одной методике. ниже 1000 комента есть переписка по этому поводу.
2 мая 2017 в 21:21
Здравствуйте!!! Вот вопросик как можно из варианта усилителя на 125 ватт с irfp240 сделать максиум на 100 ват и на 4х омную нагрузку.
10 мая 2017 в 12:19
softcore, снизив питания УНЧ до 35 вольт, но возможно при этом питании придется пересчитать резисторы по питанию дифкаскада и в цепи транзистора IRF 510, возможно и не понадабятся изменения.
10 мая 2017 в 12:45
Понадобится однозначно. И не только в 510.в входной цепи мпса 92 39 ком заменить на 12- 20 ком
10 мая 2017 в 16:50
А не проще убрать пару вых. Транзисторов или поставить сопротивление по огроничению входа. Посте теммбр блока . Хотя яб не стал париться с удалением 25 ватт . Бывают моменты когда их не хватает.
10 мая 2017 в 16:57
витя,по моему ты ржеш с того, что написал.
10 мая 2017 в 18:37
Я ржу про нехватку 25 ватт . Просто бывало такое. Надо а их нет. Так что лучше 125 чем 100 ватт. Ну это мое мнение .
10 мая 2017 в 19:26
в таком случае,транзисторные пары надо добавить, а не убирать как ты пишешь. а если серьезно то лучше применить 250 модель, снизив питание до 50 вольт на плечо. будет и качество и мощность на сколько накрутишь.
10 мая 2017 в 19:53
Скажите, бывает ли 12В схема на транзисторах на 70вт (или хотя бы 50) моно? как альтернатива микросхеме 1562q, которую сейчас не докупишься.
11 мая 2017 в 20:35
Виталий там было 7 ват но не 70!собери преобразователь простейший на тл497. получишь двух полярное питание и радуйся любым усилителем, какой спаяешь. на ват 50-70 хотя бы тда7293 или 4.схем и готовый набор в продаже навалом.
12 мая 2017 в 19:35
Что хотел спросить на 1Квт усилитель его можно от 220 питать , или же обязательно мотать транс?
29 мая 2017 в 8:13
Обязательно !!! трансформатор или импульсный блок питания. Мощьностью не менее 1000ватт.
29 мая 2017 в 8:17
Доброе время суток
Можно ли схему на 250 Вт использовать для 4 Ом-ного динамика? И как это отобразится на входном напряжении?
3 июня 2017 в 13:00
надо питание снизить примерно до +\- 50-55В и можно уменьшить количество выходных транзисторов
3 июня 2017 в 13:30
Для 4 Ом наоборот лучше добавить пару транзисторов )) И не надо понижать напругу .зачем
4 июня 2017 в 11:10
это ведет к удорожание комплектующих и всего проекта,и мощность будет около 500Вт
ведь в человека дин 250Вт/4Ом
4 июня 2017 в 15:33
У меня тоже дин 250 ном,однако это не помешало мне на 1квт сделать.Хорошо когда большой запас это уменьшает КНИ на малой мощности,чем выжимать по максимуму с 250вт усилка слушаешь без искажений теже 250вт.
4 июня 2017 в 16:59
правда я динамик угробил))))акуратнее надо быть ,стараться не перегружать дин))
4 июня 2017 в 18:59
привет парни! каждый из вас прав по своему. все зависит какими деталями располагаешь. скажем есть готовый транс на фильтрованное напряжение 70 вольт.и наши любимые ирф 240. они применяются во всех моделях. от 50 до 90 вольт на плечо. диф каналы до 125 модели тоже братья. думаю незачем горячку пороть и перематывать транс. другое дело если оконечники решил поставить низковольтные 3205, тогда да, напругу надо снизить. но и остальные каскады придется пересчитывать. кому это надо?. по этому собираете унч по схеме и параметрам как написано. а дальше включаете мозги и думаете что от чего зависит. я точно знаю что это вы знаете, но просто пустили мимо ушей и что было на языке, то и написали. но, тем не менее- продолжим. откуда берутся этих 250 ват? надо напряжение, заметьте не постоянное питания, а переменное воспроизводимое ключами умножить на ток.не буду дальше утомлять вас законом ома, уверен вы его знаете.скажу одно. каждый унч и при настройке и включении имеет 0 вольт на выходе. киловатный он или не киловатный ноль вольт на выходе. а нагрузка… ну уж какую пришлось достать или купить. киловатник играет и на 8 ом и на 4 ома. и звук от этого хуже не становится. чтобы не толочь воду в ступе, скажу , кому сколько хватит дури накрутить громкость от того и зависит мощность и состояние унч и динамиков. боитесь что может произойти не штатная ситуация- сигнал входной пропускайте через лимитер. схемка пустячная, одна оптопара справляется. или затупите сигнал. на худой конец припаяйте последовательно динамику кусок нихрома от утюга или плитки в 4 ома. правда я не знаю какое будет кхз в плюсе или минусе, но если человек с головой не дружит, то сойдет.
Николаю и Руслану привет
4 июня 2017 в 20:12
Привет Борис
))) Представляешь заказал 20 кондеров ,100в 4700мкф,к50-18,,так вот пришла посылка на почту)))
не пойму это что их реальный вес такой)
7кг 945г
4 июня 2017 в 20:49
да и конкретно по данному случаю. если вы решили оставить напряжение не изменным 70 вольт. и транс у вас готовый. то правильней будет доложить пару 240. и применять 4 омную нагрузку. а если все только в проекте то снижайте до 50 вольт. но могут понадобится не большие изменения двух резисторов для настройки унч.
4 июня 2017 в 20:57
Keks привет! считай еще 50 грамм не дотянул. только что смотрел паспорт 4700мкф,к50-18 вес одного кондера 400 грамм. не смотря на вес это хорошие кондеры. не пересыхают. такую инфу нашел в ютубе. да и сам проверял с 78 года есть один и емкость в пределах держится.
4 июня 2017 в 21:12
Ничего себе 400г ))) представляю его габариты.В корпус не влезут ,придётся значит новый корпус делать) Пипец это что он будет 30 кг весить)усилитель

4 июня 2017 в 22:16
Блин как же эти 20 бомб скампановать.Пипец они огромные)
5 июня 2017 в 18:51
лежа как дрова
5 июня 2017 в 21:15
5 июня 2017 в 22:13
В общем собрал я эту батарею ))) Хоть как дрова хоть стоя одно и тоже по габаритам.Весит теперь этот аппарат 30 кг примерно может больше]))Зато свет теперь не мигает если на всю мощь давать.Получилось целых 60тыс МКФ в плече,запускается без мягкого пуска ,автоматы не выбивает
Даже свет не особо Маргарет)транс мощь))))
В общем вышла неподьемная хрень)))
12 июня 2017 в 20:57
Доброго времени суток ! Есть такой вопрос к знающим людям. На фото усилителя 250 ватт http://xn--80a3afg4cq.xn--p1ai/wp-content/uploads/2011/06/250_power_amplifier.jpg все сопротивления 5 ватт посажены на одну дорожку и уже с них взят выход на акустику. По схеме же такого нет! Четыре штуки подключены непосредственно к минусовой шине питания. Вопрос как правильно должны быть подключены мощные сопротивления ? Если нет разницы как их подключать к МОСФЕТ транзисторам, то вероятно трассировка платы чуток облегчается и получается более симметричной в выходном каскаде. Есть схема автомобильного усилителя известного бренда, так вот в оконечном каскаде как раз выход усилителя подключен к транзисторам через мощные сопротивления. Кто что думает по этому поводу ?
26 июня 2017 в 11:07
Здравствуйте, подскажите на схеме уселка на 250W там вначале стоит конденсатор с5 на 10 Микрофарад? я так понимаю он переменный? Не могу такой нигде найти… или я что то не так понял или это редкие ?
29 июля 2017 в 8:03
Александр.это обыкновенный не полярный конденсатор на 10 микрофарад. стоит копейки. марка СС4.многошаровой кондер на 50 вольт. желтого цвета по форме подушечки размером 4х5 мм. обычно китай. надпись на нем- 106. что соответствует 10 мкф.
29 июля 2017 в 22:28
Я понял… я купил тоже не полярный но только плёночный… он на 10 Мф 250в… JFX Premium Film Cap…Сказали он идёт именно на звук… правда дороговат 120 грн 1 шт… он подойдёт ?
30 июля 2017 в 21:04
Александр.подойдет любой конденсатор,даже электролитический. 120 грн слишком высокая цена куда будете ставить. из за одной качественной детали унч лучше работать не будет,а бюджет пострадает. у меня к примеру все детали не дорогие и на качество усилителя грех жаловаться. мы с вами пользуемся одинаковыми денежными знаками так что могу подсказать где покупать не дорого.
31 июля 2017 в 0:07
Привет ребята!такие кондеры премиум я ставлю в фильтра,они и по габаритам довольно большие,но зато хорошие.
На плату можно найти и поменьше по габаритам, и цене тоже
31 июля 2017 в 6:52
Ну уже купил )))) буду ставить их… они ж на входе стоят… как фильтра…. а какой сайт для закупок вы хотели посоветовать ?
31 июля 2017 в 12:14
Не совсем. Это разделительный конденсатор между переменным и постоянным напряжением на входе в унч. Относительно деталей, оставьте эмейл или вайбер.любой вид связи. Я перешлю Вам координаты где не дорогие и доступные детали.
31 июля 2017 в 14:37
Привет Мужики! Не пойму один транзистор горячее других irfp 250 че за муйня)
3 августа 2017 в 23:35
Привет!а ты их подбирал? или просто купил и впаял?
4 августа 2017 в 9:24
В том то и дело что нет.Заказал партию прислали поставил)
4 августа 2017 в 12:03
Вот он один и тащит нагрузку. Остальные сачкуют.
4 августа 2017 в 12:24
Я его на прочность решил проверить)тэном нагрузил 4 Ом .Левый канал проработал час примерно тэн красный,тот канал стабилен хотя там тоже транзы неравномерно греются даже один с другой партии.Нагрузил левый)) настал кирдык 6 шт вылетело все перебрался там резюки неодинаковой мощный были на затворах 4 шт 05вт остальные .Все заменено но тэн стремно сажать теперь)
4 августа 2017 в 12:30
Ты из радиолюбителя превратился в радиоиспытателя. Зачем тебе такие жесткие условия. От этого страдает настроение и карман. В цепи затворов имеет значение номинал в Омах. А ваты какие уже нашел. Удачи!
4 августа 2017 в 15:21
Привет Борис)Ты прав , я больше хотел протестить блок питания нагрузив сразу оба канала.Настроение от этого ))
пострадало.В общем вчера пихнул внего предусилитель на ора2604 ,прокачивает по полной на лм1036 решил не делать
Он не усиливает и вроде шумный искажений вроде больше ,смотрел даташиты
В общем всем советую даже для меломанов хороший звук)
4 августа 2017 в 18:20
ребята общий провод сидит на корпусе?
5 августа 2017 в 18:47
Я бы оставил на корпусе сигнальный провод. Средняя точка последовательно 10 омам. По моему так грамотней.зачем силовые цепи соединять с корпусом. Раньше в 80-х соединяли.
5 августа 2017 в 20:34
А вдруг плюс 95 пробьет на корпус?) не сгорит сигнал? Я не думал ничего на корпус сажать кроме заземления просто сегодня коснулся корпуса слышен возбуд слабый регулятор громк пробивает походу. Оно на схеме показано средняя точка-шасси.Только почему заземление через резюк .и как заземление соеденить с корпусом если оно через резюк на шасси.Не пойму ))))
5 августа 2017 в 21:20
да, через 10 Ом будет грамотней,земляные точки будут развязанные
в 80-х соединяли,но микрофон если притулил до губы,не приятно было,Вы Борис это должны помнить
5 августа 2017 в 21:37
На корпусе может оказаться и плюс и минус. Чтобы защитить входные цепи последовально питанию включены диоды и 10 Ом на защиту.
5 августа 2017 в 21:40
На счет микрофона, это да. Могло так шибануть. Искры с глаз вылетали. Усилки то ламповый были… От 400 до 700 вольт.
5 августа 2017 в 21:49
Так как +95 на стоке а сток на полдожке полевика поэтому единственное что может пробить это + на радиатор ну или выход на дин.. У меня такое уже было хз как так но я спалил микруху в автомагнитоле))Зимой ещё. А если общий провод соединить с корпусом через 10ом резистор не трогая сигнальную цепь? У меня подложки дерьмо силиконовые номакон вроде слюда лучше.
5 августа 2017 в 22:11
Чето я муйну какую то написал)))Все сделаю как вы соетуете это правильно.Спасибо парни!
5 августа 2017 в 22:23
А может напрямую посажу сгорит предохр зато я буду знать что + прибило)))
5 августа 2017 в 22:26
Здравствуйте ещё раз… на схеме от уселка на 250 ват… там идут 2 стабилитрона на 12 вольт… только вот непонятное мне изображение их на схеме… один треугольник закрашен второй нет… и не дочерчен… я купил стабилитрон с чёрточкой как понять по схеме в какую сторону меткой ? скиньте фотку маркировки что б не перепутать … если есть .. или хотя бы объясните
9 августа 2017 в 20:40
все там дорисовано,а прибором проверить?
9 августа 2017 в 20:54
Александр. все там не сложно. ну нарисовал автор не по стандарту. вообразите визуально верхняя черточка (+ анод) опустите вниз к треугольнику. а косую нарисуйте не под углом а вертикально,примкнув к аноду(горизонтальной) и у вас получится обыкновенный стабилитрон распостраненный на привычных схемах. по детали. черточка на детали обозначает что этот конец есть плюс и его надо подключить к затвору. по схеме это будет к 330ом. потому как напряжение выше 12 вольт
будет срезаться этим стабилитроном. затворы ирефов выдерживают напряжение до 20 вольт. дальше пробиваются. что не понятно спрашивайте.
9 августа 2017 в 23:47
Блииин запутали
можно рисунок ?
10 августа 2017 в 10:34
https://yadi.sk/i/nUviTUo43LsEsw вот я сфоткал рисунок и поставил деталь правильно я понял ?
10 августа 2017 в 10:55
Александр.неполучается сбросить рисунок на сайт.оставьте адрес электронной почты. Так быстрее и проще.выложить рисунки и фотографии.
10 августа 2017 в 15:14
epur.alex@yandex.ru вот моя почта
10 августа 2017 в 16:58
Привет фсем вот читал фсе комент но асоба не понел пра усл 250w надёжныи или нет хачю сабрати
6 сентября 2017 в 9:38
Не судите строга но хател бы утачинити тижьло настроити ево заработает ли сразу . Спасибо за рание
текст6 сентября 2017 в 9:44
иван.если придерживаться всех параметров которые указанны на схеме, то ничего сложного нет. конечно нужны знания электротехники, хотя бы на 3. с двойками будет сложновато. усилитель устойчив в работе легко настраивается. единственное условие- включать без нагрузки или должна быть защита динамиков и от постоянного тока. а грамматика
у тебя ужасная…
6 сентября 2017 в 14:12
6 сентября 2017 в 16:56
Здравствуйте! собрал усилитель на 1000 вт по немодернизированной схеме. питаю от импульсного блока питания 2х90в. Все собрал четко, несколько раз проверил схему, детали без аналогов. Транзисторы все стоят как нужно. При первом включении выгорели 2 резистора на 10 ом (который стоит на земле, между двумя конденсаторами по 1000мкф) и второй который на эмиторе 340 транзистора. В чем может быть проблема? все слечилось когда подал землю на контакт земли между контенсаторами по 1000мкф. Токи не выставлял, сразу включил. После отключения земли от конденсаторов и повторном включении стали сильно греться mje1534. Транзисторы и диоды поверил вроде бы все целые. Что посоветуете делать?
6 сентября 2017 в 17:03
Из фсе эти мадэли усилитель каторыи самыи надёжньи и лёхкии при зборки? Усл на 250w будит ли работати на нагруску 4 ом ? И как он называица или кто афтэр . Благадарю
6 сентября 2017 в 17:18
Прикрепляю з фотки в хорошем качестве
фото1
фото2
фото3
6 сентября 2017 в 17:25
да будет работать и на 4 Ом, только питание надо понизить
6 сентября 2017 в 17:44
Иван, откуда будешь если не секрет?
6 сентября 2017 в 17:46
Moldova
6 сентября 2017 в 18:05
Иван,почти сосед с права
, усь 250 то что надо.
Сергей,в плате явно косяк,где то на плате сопля или дорожка не до травилась,резисторы просто так не горят,
почему через лампочку не включал?ведь здесь не однократно это писалось
6 сентября 2017 в 21:40
сергей.на схеме 10 ом всего три резистора на входе (развязка) один. второй в цепи 340. и третий на выходе возле динамика. больше нет на 10 ом.тем более между 1000 мкф. уточните по принципиальной схеме. на монтажную ссылаться не следует.усилитель прост в настройке если соблюдать скурпулезно правила безопасности и настройки. он не прощает ошибок. это правило вы проигнорировали. по 340 могу сказать следующее.10 ом выше 340 и 4.7мкфх35 вольт(проверить кондер и полярность) далее 350 транзистор и 56 ом сопротивление. сами понимаете что эмиттеры 340 и 350 находятся под большим напряжением и если они оба открыты горят оба и 10 и 56 ом+ пробивается кондер. по второму сопротивлению ничего не скажу потому что не нашел. совет. внимательно почитайте как надо включать усилитель какие нужны приборы для этого и что надо предпринять что бы все это не сгорело у вас. на сайте есть подробный комент как все это делать.
6 сентября 2017 в 22:04
сергей в 446 коменте объяснение как нужно настраивать и меры безопасности. тебе халява от меня. что бы долго не искал.
Андреасу, предложение, выложить настройку в видном месте. а то каждый раз на те же грабли наступают.
6 сентября 2017 в 22:20
Cacoi transformator nado dlea usilitelea 250w to esti dlea dva canala po 200w na nagruscu 8 om
6 сентября 2017 в 23:46
Boris я все понял, только загвоздка не в способе подключения. Вот идет резистор в 10 ом, который на входе судя по схеме один его конец соединяется с нулем (промежуточной точкой в двуполярном питании) а второй вывод идет на минус или куда? посмотрите по схеме, мне не понятно. Если на минус, тогда понятно, что резистор попадает на 90 вольт, естественно он горит. Второй момент, схема немодернизированная не подходит по компонентам, которые на самой печатке в пдф. Например Отсутствует конденсатор на 4.7 мкф на коллекторе 340 транзистора.
или в цепи, где соеденены 2 базы 92 транзистора, на печатке стоят 2 бесполярника 0,47 мкф, а в схеме их нет вообще, вместо них стоит полярный на 10мкф. Это только то что я увидел исходя из Вашего комментария. Теперь чешу репу и думаю что же я собрал? когда схемы разные все. Если Вам не сложно могли бы посмотреть и подсказать?
Кстати нашел только что пробитый транзистор 92.
Как говорится пока обошелся малой кровью))
7 сентября 2017 в 0:36
Какую мошиности трансформатора нада для двух каналньи усилители штоб палучити 2×200w на 8 om
7 сентября 2017 в 8:16
Ести тороид на 360w 2x 43v и два кандёра по 15000 мкф вы пличё думаю уже ести примерно 400w . Хфатит ли для палучение 2×200w нагруску 8om
7 сентября 2017 в 8:34
Иван. нормально. на выходе получишь 60 вольт.как раз подойдет на 4 омную нагрузку. и мощность транса нормальная. и на 8 ом тоже годится. 10 вольт в минусе это не беда.
7 сентября 2017 в 10:56
Сергей, как говорится, лоханулся ты по полной.10 ом на входе унч и для того служит чтобы разделить сигнальную цепь от силовой. средня точка имеет связь по + и -. по этому включен 10 омный резистор. одним концом соединен со средней точкой питания и она не имеет связи с корпусом(шасси)!!с корпусом соединен второй конец 10 ом и оттуда уже снимается сигнал на унч. смотри принципиальную, там все правильно. по остальным вопросам придерживайся принципиальной схемы возле 340 кондер нужен обязательно. отвечает за регулировку симетрии и ток покоя на92 мпса тоже лучше электоролит. потихоньку разберешься.
7 сентября 2017 в 11:34
Нврмалина если этэт транс на 360w падаидёд а то я хател другои перематати на 800w думал если на 8 om 2х200w то на 4 om 2х350w и итог нада тор на 700w а ести на 800w.как гаварица начинаюшии радио лиубители
7 сентября 2017 в 12:26
Все нормально. Собирай усилитель мощности транса достаточно для двух каналов.
7 сентября 2017 в 12:50
Какои пред нада для ниво то ести по фходу хфатит 800млв-1волт штоб иво раскачяти буду потключять на тлф и комп . Очини благадарен за помоши
7 сентября 2017 в 13:12
Предусилитель не нужен. Работает из компа и телефона. В компе есть свой эквалайзер.
7 сентября 2017 в 14:01
Кто нибудь собирал усь на 250 Вт с IRFP260 ? Рабатает ?
7 сентября 2017 в 15:52
Не знаю как насчёт компа. Но с телефона звук отстой))ещё и не раскачивает усь на полную.Предусилитель с темброблоком безшумный с выходом 10 вт.
8 сентября 2017 в 21:33
Boris нашел у себя ошибку, в печатке черные транзисторы где их 8 шт, нарисованы у автора неправильно. перепаял исходя из даташита транзисторов. Вобщем греться и дымиться что либо перестало. Все транзисторы холодные, как Ленин в мавзалее. Подключаю уже без лампочек, в полное напряжение, опять таки все тихо. Когда включаю колонку при подключении слышен легкий треск, при подаче источника звука (на всю) еле еле слышна музыка и не происходит ровным счетом ничего. Как думаете что может быть? Может что не открывается? может где то проверить?
9 сентября 2017 в 16:32
Сергей,видится мне что это не последняя ошибка. начнем с того что на плате монтажной транзисторы расположены правильно. нет там ошибки минус на стрелке какбы эмитер и плюс на коллектор. хоття это полевики это я для упрощения может так понятней будет. и называй детали своими именами. (черные 8 штук) я принял это за выходные ключи.ирф240. далее ни в коем случае не снимай ограничительные лампы пока не закончишь усилитель. для настройки и оценки качества лампы не повредят. а сэкономят деньги и время.любое накаливание ламп по + или- сохранит усилитель и подскажет где ошибка. в том или ином плече.ты можешь отключить полевики вовсе, таким образом отрегулировав дифканал, ток покоя и симетрию, можно подключить динамик и прослушать фонограмму.и без оконечного каскада при таком напряжении звук будет громким. твоя задача он должен быть чистым по качеству. ток покоя буде поменьше 0,02. меня вообще удивляет, импульсный блок намного сложнее схема и конструкция, наладить его… унч намного проще. начни с проверки питания. подцепи последовательно плюсу лампу 220вх150ват и другую по минусу. измерь ток и напряжение замкнув цепь лампы на нулевой провод. таким образом проверишь блок питания нет ли там просадки напряжения. понадобятся какие то схемы или фото. через сайт это не возможно. сбрось эмейл , короче почту. ближе к вечеру буду на сайте.
9 сентября 2017 в 18:21
selection.info@yandex.ru
9 сентября 2017 в 20:05
Boris импульсный блок в порядке, собирал сам, стабильно на выходе +-93 вольта. Вообще это не блок а преобразователь из 12в, он очень мощный. Усилитель собирается в авто. Могу снять видео и отправить на почту что у меня вообще происходит))) Буду очень признателен, если Вы дадите мне совет по наладке усилителя. Своих мыслей пока нет, а бросать все на финальной стадии нельзя)
9 сентября 2017 в 21:07
УВАЖАЕМЫЕ ЭЛЕКТРОНЩИКИ! ПРЕЖДЕ ЧЕМ ОТПРАВЛЯТЬ ПЛАТУ В ПЕЧАТЬ 1000 ВАТТ НЕОБХОДИМО ОТРАЗИТЬ КАРТИНКУ ПО ВЕРТИКАЛИ! Я НЕ ЗНАЮ ПОЧЕМУ ОБ ЭТОМ НИГДЕ НЕ НАПИСАНО, НО ПОСЛЕ ТОГО КАК Я СОБРАЛ ПЛАТУ УЖЕ БЫЛО ПОЗДНО, ПРИШЛОСЬ ВЫПАИВАТЬ ДЕТАЛИ! ЭТО КАСАЕТСЯ ВСЕХ ПЕЧАТОК И МОДИФИКАЦИЙ НА ДАННУЮ МОЩНОСТЬ!
10 сентября 2017 в 22:32
Сергей, печатки разведены для домашнего изготовления,то есть под “ЛУТ”, возможно ты еще и питание поменял местами,так как плата получилась зеркальной,но проблема решаемая,надо внимательно смотреть печатку и схему.
11 сентября 2017 в 9:38
Я так и подумал что кверху задом все запаял)))))
11 сентября 2017 в 12:22
ничего страшного! схему в зубы,печатку в руки и вперед,паяй как нужно
11 сентября 2017 в 12:30
В общем решил таки плавный пуск сделать ,но вот резистор который паралельно реле 22ом 5вт моментально сгорает ,проволочный.может туда на 50 вт поставить?не пойму )))
11 сентября 2017 в 22:31
Должно справлятся,2-5сек не успевает сгореть,даже нагреться, поставь 10ватт
11 сентября 2017 в 23:06
Погоня за не разумной мощностью дала вот такой результат. Припаяй кусок спирали 0.5или0.8 от утюга см 8-10 вместо резистора. Оно ослабит удар пускового тока. И не перегорит. Или натешившись смени 4транс на более приземленный. Ты же электрик все таки.
11 сентября 2017 в 23:20
Это да я электрик))))))) Ну да я тоже думал насчёт спирали .А транс же нельзя менять ))))такой был зымысел чтобы блок был с запасом ,да и нечем менять ))))) Это получается нужно ещё одно реле перед этим ставить чтобы оно все отрубало ? После него другое на транс с задержкой ВКЛ.А то же получается что ток пойдёт через этот “шунт” даже с выкл реле.
12 сентября 2017 в 12:25
Ну почему так сложно. Включаешь тумблер. Подаешь пи тание на реле задержки. Номально открытые контакты шун тируешь куском спирали. Произойдет запуск с ограничением по току. Реле времени сработает и транс окажется под полным напряжением. Проще некуда.
12 сентября 2017 в 13:50
Я вчера просверлил два отверстия на 16 под две кнопки пуск-стоп )))))) как на станке)))) думал на тригере но на реле скомутировать пару кнопок проще.С тумблером конечно проще но кнопка симпатичнее))))
12 сентября 2017 в 17:25
vajd сопротивление сгорает моментально какие 2-5сек))) вспышка внутри и все кирдык это да нагреться он не успевает))) нашёл старое цилиндрическое незнаю сколько ват большой резистор)10 Ом в общем этот выдерживает нагревается но не сгорает.
15 сентября 2017 в 18:07
какой пусковой ток и холостой тоже?транса имею в виду.
дам тебе схемку,простую как дверь,на коленке спаяешь за 2мин,никаких проблем.правда сюда закинуть, сам знаешь как
15 сентября 2017 в 18:29
почти ампер холостой ход пусковой не мерил там 60000 мкф в плече емкости.120 общей
15 сентября 2017 в 19:48
Мужьки я так и не понел какая мошиности тора нада для 2 канала по 200w на 8 ом и на 4 om 300w какая формула ести или как апридилити ести два тора адин 360w фтарои 800w оба +-40в. и 2 кандёра по 15000мкф какои паставити или надо искати между этим . Благадариу
16 сентября 2017 в 15:42
360 ват достаточно на оба канала. Уже об этом говорилось.
16 сентября 2017 в 17:20
На других форумах пишут как миниму 600w паэтэму ишю какаита канкретная формула калкула или штота нападобие ни проста слава
16 сентября 2017 в 18:25
Иван, кто то считает синусоидальною мощность, а кто то музыкальную и считает боле чем достаточно,лично я считаю синусоидальною или чуть больше по запасу,так легче трансу,нет больших просадок.здесь есть плюс и минус:например если считать музыкальную мощность,транс малая стоимость , минус - большие просадки,греется,на большой мощности не тянет
если считать синусоидальною мощность,минус в дороговизне, плюсы во всем. Знаю что некоторые со мной не согласятся,но это их право.еще смотря какие требования от уся
16 сентября 2017 в 22:05
Главное запас мощности.Прокачивает по полной любой динамик и звук чистый,а так только срать помехами будет от просадок ))
16 сентября 2017 в 23:04
Так 360w мало или нет
рибята какои имина надо
будить пастаяна на полном работати или дабавить проса ишё кандёры
17 сентября 2017 в 4:11
Пихай на 800 если есть.Заменишь полевики на irfp4668 и можешь 2 ома сажать )))
17 сентября 2017 в 9:07
Здорова мужики! кому нужны трансы, обращайтесь в личку
vajd@ukr.net
28 сентября 2017 в 20:16
Чисто теоретически , для усилителя 124Watt какой мощности нужен БП состоящий из соединенных последовательно 2 импульсных БП 48В?
6 октября 2017 в 14:02
Зачем стоят токоограничивающие резисторы по 0,22 ома на каждый транзистор?
13 октября 2017 в 19:29
14 октября 2017 в 20:34
Вообще эти проволочные резисторы дерьмо лучше ставить без индуктивные у них сопротивление стабильнее 2 двухватных в парралель .
14 октября 2017 в 20:43
а ведь и правда Алексей эти токоограничевающие резисторы не нужны ))))))резисторы ставят только на затворы ,пипец этоже полевики эти резюки только индуктируют там))) еще к томуже если подобрать с одинаковым напр отсечки то вообще можно в парралель все сажать
15 октября 2017 в 21:29
У меня от этого чтения глаза на лоб повылазили. Большей глупости не встречал.
16 октября 2017 в 11:17
Полевики прралелятся без токо ограничивающих резисторов резистор на затвор обязателен в чем тут глупость))) это не биполярник же)
16 октября 2017 в 20:21
И вообще чем больше ёмкость перехода тем меньше нужно ставить сопротивление на затвор для более быстрого переключения ,я поставил irfp250 и думалже начет замены этик резюков на 220 Ом но не сделал этого а зря)))
16 октября 2017 в 21:09
Покажи хоть одну схему без них. Это все равно что автомобиль без амортизаторов. Ударные токи чем компенсировать?
16 октября 2017 в 21:11
да какие ударные токи))Канал полевика, сам себе выравнивающий ток резистор , резисторы нужны только в эммитеры биполярников и ИГБТ
16 октября 2017 в 21:56
тогда объясни,почему игвт транзисторы и биполярники, а на полевик не надо.хотя внутреннее сопротивление указано на каждый полевик и оно колеблется в пределах 0,08 ома и меньше. где ты этого начитался? пять схем нарисованные умными людьми висят на сайте и имеют компенсирующие резисторы, а ты решил по своему. убрать, потому что они лишние и от них один вред. и еще один фортель выкинул, что резистор имеет индуктивность!…. это перебор.
17 октября 2017 в 12:20
Есть конечно также проволока по кругу обкручена.
17 октября 2017 в 12:28
Парни! Кто что думает по этому поводу? Пожалуйста пишите.
17 октября 2017 в 16:50
Ну вообще человек не зря спросил ))) почему на полевиках стоят эти сопротивления.Знает видно что их там не должно быть))))
17 октября 2017 в 17:34
Если у 125 ватного усилителя снижено напряжение питания а стоят IRFP240 то можно же поставить другие подешевле транзисторы с рабочим напряжениям пониже чем у IRFP240, Дак вот вопрос!
Какое предельно низкое напряжение работы может быть у выходных транзисторов при напряжении питания +-50&
18 октября 2017 в 8:48
И еще вопрос,Если взять схемы усилителей 250 и 125 ват, то у них есть некие незначительные отличия в схеме, !Если у 125 ватного усилителя поменять номиналы в резисторах то можно повысить напряжение питания до +-70 или +-90В?
Я так догадываюсь что усилитель 250 ватт от авторских +-70 можно снизить до своих +-50 и он будет в полном порядке будет функционировать?
18 октября 2017 в 9:01
алексей. если питание +-50 вольт то полевики расчитываются на сумарное напряжение. то есть 100 вольт. не менее. касаемо второго вопроса. можно в 250 модели снизить напряжение до 50 вольт. знаю из собственного опыта. нужно сделать не большое изменение в параметрах. регулятор ток покоя 10 ком заменить на 20 ком и регулятор симетрии 1ком заменить на 2 ком. и все заработает. в 125 модели поднимать напряжение до 90 вольт не целесообразно. придется пересчитывать входные цепи и диф канал.
18 октября 2017 в 12:28
Привет всем , собрал я усилитель 500 ватт на IRFP260 12 шт .питании +-95 вольт дин. 4 Ом. усилитель играет нормально, но чет скучноват думаю попробовать собрать 1000 ватт. который рассматривается первым 16 шт. IRFP240 но так как у меня тока IRFP260 буду собирать на них .. как моя идея )))
19 октября 2017 в 15:20
19 октября 2017 в 21:24
Ты ВИТЯ Евдокимов? только что случайно зашел на сайт вк)))))Самодельная электроника и ремонт РЭА (GruVItal)
хорошо собрал аккуратно) irf 540 на радиатор поставь.
В чем его скучность?? он же у тебя и так 1 квт отдает с этими транзисторами.
19 октября 2017 в 21:25
Да я . все установил его на радиатор общий с выходными тр. Да так интересно как будет себя вести тот с 16 IRFP260. )))
20 октября 2017 в 7:30
Единственное что изменится то что ты сможешь цеплять 2 ома нагрузку.Главное БП соответствующий к нему))))))
20 октября 2017 в 12:24
Здравствуйте, подскажите пожалуйста, какое напряжение должно быть на базах транзисторов mje15034 и 35, когда на вход усилителя ничего не подаётся? Сперва работал усилитель на первом и втором пуске, а потом появилась по стоянка на динамике почти всё напряжение с положительного плеча. При питание +/-50в. На затворах поливиков положительного плеча 4.5 в. Поливики открыты. Убераешь резистор 22 ом с базы транзистора mje15034 поливики закрываются, усилитель соответственно не работает. Проверял все транзисторы которые находятся до управляющих mje15034 и 35 рабочие.
27 октября 2017 в 7:35
Дмитрий. При повторном включении обязательно отключи динамик. Если ты этого не делал. Какя модель у тебя? В 250 обвал со стороны положительного плеча закономерно. 22 ома. Смотри схему. Если кондер 470 мкф заряжен. А оно так и есть база мджи 34 находится под положительным напряжением. Отсюда и обвал. Не ищи себе нужных напряжений. Достаточно выставить симетрию и ток покоя. И все запоет.
27 октября 2017 в 18:28
Добавлю, все элементы проверяны, кроме поливиков, рабочие, поливики понятно рабочие, не пробиты, напряжение с затвора убираеш закрываются. Все элементы проверялись мультиметром.
27 октября 2017 в 18:32
Boris. У меня не динамик, а резистор из нихрома 11.8 ома. Не уточнил извиняюсь. Подключал такой же резистор на 4 ома такия же ситуация.
27 октября 2017 в 18:45
Boris. Да конденсатор заряжен 470 МКФ. Транзистор мджи 34 находится под положительным напряжением. Что делать в этом случае? И на что влияет резистор 22 ома вы говорите ? (Схема 1000w без изменений)
27 октября 2017 в 19:15
Дмитрий напряжение на базах mje 34-35 должно быть 2.08 вольта абсолютно одинаковое в обоих плечах.При токе покоя 25ма на выходе 0.
27 октября 2017 в 21:30
на мдж 34( +2.08 ) на 35(-2.08)
27 октября 2017 в 21:47
4.5 вольта дуже дохрена))) выставляй ток покоя там вроде 2.5 должно быть на затвор и все через лампу а то будешь полевики менять)
27 октября 2017 в 22:11
Понял.киловатник. здесь немного по другому.это более сложная схема. В кратце то происходит следуещее. Минусом открыт 350 а он в свою очередь открывает 34 и плюс сваливается. Все это дело тормозит 22 мкф х 100 вольт соединен минусом к 10 ком. Слева в верху по схеме. Если сваливание устранить не удается то у тебя не открывается в низу 340. Следовательно нет встречного напряжения в диферинциальном каскаде. 510 не регулирует встречные напряжения. В этом случае не регулируется ни симетрия ни ток покоя однозначно. И еще ты писал напряжение +- 50 волльт. Для этой схемы слишком мало. Схема расчитана на 95 ну крайне 75.. 80 вольт. Отсюда и не хватка управляющего напряжения по базах 340 и 350. И наконец выбрось пока сопротивление.включи динамик на время настройки. Он же не играет пока. Что толку воду греть это не кипятильник. И еще. Всю работоспо собность можно проверить без выходных ключей. Подсоединив динамик к выходу и снимая сигнал с выхода только 34 и 35 мдже. Можно скаждой паралели по отдельности. При всем этом звук хоть и не громкий но чистый. Эсли все нормально подключаем ключи следим за током покоя. Как то так.
28 октября 2017 в 0:28
Boris. Да всё точно так как вы написали, ничего настроить не могу и при питании +/-90 вольт точно такая же ситуация. Какие манипуляции можно произвести, чтобы открыть 340 и я смог настраивать симетрию и ток покоя? А динамик боюсь подключать, сгорит же от прямого напряжения.. И ещё я собирал усилок по авторской схеме, а это я понимаю не рабочий вариант схемы?
28 октября 2017 в 13:23
Дмитрий ничего не случится если последовательно питанию включить две лампы 220 х100 ват.они гасят ток короткого замыкания но не препятствуют настройке усилителя. Воспользуйтесь этой рекомедацией. Она упростит ваши действия. Схемы правильные обе. Не верьте тому кто это говорит. Я имею в виду принципиальные. С монтажной работал в первом варианте. Недавно помог парню из питера такя самая была ситуация. Тихое молчание. Помимо ошибки в монтаже один из полевиков работал не корректно. Но мы наладили связь по телефону и скайпом потихоньку решили проблему. Давайте свои координаты решим вашу проблему.
28 октября 2017 в 14:51
Boris. Ник в скайпе “dikk2011″ томск.
28 октября 2017 в 17:10
Принято. Вечером свяжемся.
28 октября 2017 в 17:27
Вот моя почта borisivanoviv@gmail.com сбрось туда. В скайпе дик но тольяти.не томск. Или аня дик. Надо исправить.
28 октября 2017 в 20:35
Здравствуйте, помогите пожалуйста в настройке усилителя. Собрал усилитель на 500 ватт с транзисторами IRFP260N. Питается от импульсного преобразователя с 12 до +-86 вольт.Подключаю через лампу в 12 вольтовой цепи лампа 12в 60ватт. Усилитель работает, звук есть, но не могу выставить 0 на выходе. При вращении резистора 200 ом напряжение меняется, но в какой то момент загорается лампа и я выключаю питание пока ничего не сгорело (Резистор стоит на 500 ом и почти на всю выкручен). Максимально удавалось выставить -0.058 вольт, а обычно -0.164 вольт. При этом греется MJE15034 и IRFP260 в плюсовом плече. Также греются KSE350, KSE340, и IRF510 (Стоят на общем радиаторе). Имеет ли значение что вместо MJE340, MJE350 поставил KSE340, KSE350?
28 октября 2017 в 22:36
Kse 340 лучше не ставить нужны именно mje .меняешь 3 резистора в обвязке 15034-35 (180…220…180) на(100…100…100) на базах 22 омные меняешь на 4.7 ома. 100 Ом резисторы на затворах убираешь ставь перемычку.И главное не забудь про кондеры на 340 ,15035
На 220 пф можно на оба поставить.Сделай все точно как я тебе написал резистор симметрии оставь номиналом как на схеме а рез тока покоя лучше заменил на 20 ком.
28 октября 2017 в 23:41
добрый день…подскажите какое напряжение должно быть на 150-ти ом-ых резисторах mje15034-15035..как я понял 1.85v или как пишут в последних коментах 2.08v ,,ток я понял 25 -30 ma.(это же и есть ток покоя)???
7 ноября 2017 в 9:20
унч 1 квт(принципиальная схема) irfp240
7 ноября 2017 в 9:23
Все подробно разжевано ) читай комменты.
7 ноября 2017 в 17:57
Рисунок печатной платы усилителя 250 ват отличается от предложенной Вами. А также соответственно с 125 ватным тоже. А именно с использованием транзистора irf540
13 ноября 2017 в 9:58
Boris))))можно с вами по скайпу переговрить про варианты печатных плат 125 ватного усилителя?
Если что в кратце))): На схема 250 ватт управляющие ключи MJE 15034;35 стоят, на 125 ватной схеме их нет, они стоят лиш для увеличения тока для управления IRFP240? в 125 ватной схеме этим какие транзисторы занимаются?
18 ноября 2017 в 12:22
Кто в каком комменте скидывал схемы 125 ватного усилителя, я где то скачивал сразу все и найти немогу((((или кто просто 125 скидывал?
18 ноября 2017 в 12:28
Алексей. В 1234 коменте есть мой электронный адрес. В 1215 есть объяснение. Конечно этого не достаточно. И лучше это объяснить словами чемперепиской . Можно скайп или Вайбер а если позволяет регион то и телефоном. Пиши borisivanoviv@gmail.com
20 ноября 2017 в 19:39
Платы я рисовал свои.свободные места запутывали всю конструкцию.собирал 125 модель. Отдал предпочтение 250. Она казалась мне более понятной. И питание оставил 50 вольт. Тут главное понимать схему. Дальше все просто. Любая модель.
20 ноября 2017 в 19:54
Подскажите пожалуйста, печатка 500вт унч отличается от картинки с компонентами, а именно возникает вопрос куда втулить резистор на 180ом, ето опечатка или авторская доработка?
31 января 2018 в 11:08
ничего тулить не надо! если я правильно понял речь идет о двух 180 ом сопротивлениях в диф канале мджи 34 и 35. колектор 35 идет к 180 ом и на минус питания. и эмитер 34 тоже к 180 ом и на выход усилителя SPKR. оба эти сопротивления обозначены на принципиальной и МОНТАЖНОЙ схеме смотри внимательно на этот узел. ошибки нет.
31 января 2018 в 23:37
Привет всем
Борис что за муйня ?не пойму))
Мерил синус осциллографом получилось 460вт на канал .Если 2 канала одновременно нагрузить синусом в нагрузку то 420вт каждый канал.Эти диодные сборки получается полное дерьмо???))) Просадка аж целых 20вольт с 90 до 70 !! При этом с транса по переменке до неё всего 2 вольта.
11 февраля 2018 в 10:35
ребята, есть печатка на 125 ваттный усилитель на IRFP240 ?
14 февраля 2018 в 19:53
привет парни, привет руслан. извините за задержку. метеоусловия. неделю интернет не работал. порвало кабеля из за снегопада. теперь по делу. руслан читал твой комент. вот и думаю чего бы тебе сказать. внутри немного бурлит. давай будем разгребать эту муйню, как ты пишешь. 20 вольт напряжения куда то исчезли. это вся информация, а дальше дерьмо и муйня. а какой мост применил и радиатор почему не написал, сколько электролитов? это важно в данном случае нагревался ли он. осцилограф в данном случае как корове седло. делаем простым дедовским методом. разъедини усилитель от питания. и блок питания тоже. все отдельно. с трансом у тебя все в порядке. он около киловата,ты писал. измерь переменку.с твоих слов минус 2 вольта на нагрузке. хорошо. далее измеряешь нагруженную постоянку но без электролитов!. смотришь падение напряжения. если у тебя мост КВРС 5010 то там точно все окей. он держит 50 ампер. 10 это 1000 вольт. как он может быть дерьмо. но нужен радиатор и обязательно. ты представляешь 20 вольт падения - да на нем яйца жарить можно. киловат мощности при 70 вольтах это 14 ампер при 90 -11 ампер, сощитай. выпрямитель 50А. и чтобы получить этих 90 вольт 70х1,41 надо. и ставишь электролиты. и скорее всего, ведро с электролитами, у тебя дырявое. емкости не не хваташ на такую нагрузку. высасываются электролиты при таком токе. это легко проверяется тем же методом. после измерения под нагрузкой моста подключи банки электролитов. и измерь напряжение под средней нагрузкой и максимальной. результат будет не за медлительно. в качестве нагрузки обычная нихромовая спираль. ты же электрик думаю найдешь. да и вооружись обычным амперметром и вольтметром. все будет нормально. рад был тебя читать.
14 февраля 2018 в 23:06
Спасибо за помощь Борис!!!
Ладно фиг с ним пусть будет так как есть ))) там та диодная сборка что ты пишешь сидит на корпусе , электролиты убрал 10кг емкости. Уж больно габариты большие были.Сейчас стоит 12000мкф в плече ну грубо говоря 500вт на канал есть и хватит))) Я его почти до ума довел ))) транс искупал в битумном лаке чтобы не гудел))) вентиляторы убрал с mje -шек греются но не сильно примерно 80град )) типа домашний хай-энд
делаю чтобы не шумел не гудел не фонил не хрипел)))осталось плату для стрелочных индикаторов воткнуть на к157да1 собрал.Вот думаю куда ее подключить на вход?на выход предусилителя?или на выход усилителя?
16 февраля 2018 в 22:54
стрелочные индикаторы обычно к выходу подключались. один диод, транзистор на открывание и делитель, все. а линейки жк или светодиодные, да шли с пред усилителя. но это мелочи, делай как нравится. хочешь что бы болтались на всю амплитуду, на вход, реально- на выход. подстроить можно как угодно.
16 февраля 2018 в 23:54
Пришлось на выход сажать! хотел на вход идет гул 50гц помехи . чето транзисторы уж болно теплые )))) сколько у них допустимая температура 150 град? думаю летом в жару не перегреются??)))Борис у тебя тот же электронный адрес??)
17 февраля 2018 в 23:29
на вход не надо. если после предварителя, то да. но его нет на схеме. так что довольствуйся на конце унч. грется не должно. сбавь немного ток на коллекторе,увеличением сопротивления. Ik. адрес не менял. но добавил новый. пиши по этому. borisivanoviv@gmail.com
18 февраля 2018 в 1:25
а вообще можно по входу. на тл 072. там два канала сразу. микра запитывается от питания уся через двухватные сопротивления 5ком на 4и8 ногу. и стабилитрон к ним 15 вольт сответствнно по плюсу и минусу. выход 1и6 нога. вход 2и3 это первый канал 5и7 второй. с выходов снимаешь готовое напряжение и на базу транзисторов которые управляют индикаторами. не забывай что там переменное напряжение и его надо выпрямить ну и подстроечные резисторы на амплитуду. и будет у тебя контроль по входному сигналу. так что если фонограмма будет дерьмовая с переусилением, заметишь сразу. короче индикаторы действительно будут отклонятся на всю шкалу при любой мощности. а так мал звук они еле заметны. надо поддать чтобы они заколебались. если поднимешь напряжение то на большом звуке зашкаливают. а зачем тебе такое.
18 февраля 2018 в 2:00
Я не ясно выразился )))) транзисторы в усилителе mje 15032-33 постепенно разогреваются .не слабо но работают стабильно. А на индикаторы я собрал на микросхеме к 157 да 1 она для этого и создавалась))))) а то стрелка дергалась как угарелая)))))
18 февраля 2018 в 9:40
здарвствуйте, собрал этот усилик на 250ват, питаю его 55вольт в каждое плечо, и получаю синус на выходе примерно 30 вольт это нормально или нет, планирую его использовать на 4 ома
8 марта 2018 в 21:05
Доброго времени суток, собрал для друга две платки по 500вт, месяц маялся с поиском компонентов и прочими делами, питаю все от ибп на 1500вт +-90в, покупал под заказ ибо с ибп не дружу(трижды пытался собрать, горят заразы)))) а тут попался вариант “недорогой”. бп со всякими там защитами и прочим. отдельно сделал платку термоконтроля на тини13 в общем усе фэн-шуй, осталось только настроить. Подключил через лампу, впаял по полевику на плече, в общем все как было описано в комментариях. закоротил вход, запустил и… на выходе 1го канала 5вольт постоянки, другого - 0,8. пот на 10ком кручу - меняется, но незначительно +-50-100мв. Я конечно грешу на свой китайский напряжометр, но до этого он вроде все нормально мерил. Подскажите пожалуйста где искать проблему, а за одно подскажите правильно я понимаю для установки тока покоя mje15034(35) мне нужно отпаять ногу резистора 150 ом(тот что на емитере) и в цепь включить амперметр?
2 апреля 2018 в 16:48
Хотя нет, вру, перезапустил перемерил -1,5в на обоих каналах при регулировке в крайнем положении - 1,45 как-то так.
2 апреля 2018 в 17:10
и почему вас тянет на 500 вт схему))))))))))) читай комментарии выше !!! Я ТАМ ВСЕ ПОДРОБНО РАСПИСАЛ можешь ничего не мерить ток покоя просто настрой на базах мджде 15043-35 напряжение 2.05 вольта это соответствует току покоя 25ма
2 апреля 2018 в 21:16
28 октября 2017 в 20:35
1235
Tihon говорит:
Здравствуйте, помогите пожалуйста в настройке усилителя. Собрал усилитель на 500 ватт с транзисторами IRFP260N. Питается от импульсного преобразователя с 12 до +-86 вольт.Подключаю через лампу в 12 вольтовой цепи лампа 12в 60ватт. Усилитель работает, звук есть, но не могу выставить 0 на выходе. При вращении резистора 200 ом напряжение меняется, но в какой то момент загорается лампа и я выключаю питание пока ничего не сгорело (Резистор стоит на 500 ом и почти на всю выкручен). Максимально удавалось выставить -0.058 вольт, а обычно -0.164 вольт. При этом греется MJE15034 и IRFP260 в плюсовом плече. Также греются KSE350, KSE340, и IRF510 (Стоят на общем радиаторе). Имеет ли значение что вместо MJE340, MJE350 поставил KSE340, KSE350?
28 октября 2017 в 22:36
1236
Keks говорит:
Kse 340 лучше не ставить нужны именно mje .меняешь 3 резистора в обвязке 15034-35 (180…220…180) на(100…100…100) на базах 22 омные меняешь на 4.7 ома. 100 Ом резисторы на затворах убираешь ставь перемычку.И главное не забудь про кондеры на 340 ,15035
На 220 пф можно на оба поставить.Сделай все точно как я тебе написал резистор симметрии оставь номиналом как на схеме а рез тока покоя лучше заменил на 20 ком.
2 апреля 2018 в 21:23
Спасибо за подсказки. Сейчас попробую все заменить как вы сказали. Правда не совсем понял о чем идет речь: ” 100 Ом резисторы на затворах убираешь ставь перемычку.И главное не забудь про кондеры на 340 ,15035 ” резисторы на затворах чего? если irf240 - то там 330 по схеме стоят, irf510 - там 2.2к? конденсатор 340? это про тот что на 220пф, увеличить? И еще одна ОГРОМНАЯ просьба скажите что относительно чего мерить, а то я вот замеряю напряжение на базе 15035 относительно общей точки питания - 80 с чем-то вольт, относительно выходного нуля - 0,04в. И да на печатке они не соединены так должно быть? или косяк печатки, на схеме вроде и то и то подключено к граунду.
3 апреля 2018 в 14:45
Перечитал половину комментариев(пока-что, идем дальше
) нигде так и не нашел принцип установки симметрии, где ее мерить то(в какие точки мультиметр тыкать)? ток покоя понял так - закоротить вход, мерить напряжение на выходе - получить 10мв. Из прочитанных комментариев понял что у кого-то заработало сразу, у кого-то после плясок с бубном но кто как плясал - тайна. Параноидально боюсь попалить все к чертям вот и вкуриваю как отстроить, ех были бы эти полевики куплены за мои деньги - уже бы давно все включил и определял бы проблему по дыму
Собираю кстати на печатке из архива в начале статьи - там мной еще месяц назад был найден косяк - отсутствовал резистор 180ом на колекторе 15035, вот и боюсь что может быть там еще чего не так. Нужно было свою плату разводить, так поленился, теперь вот мучаюсь. В каком-то из комментариев нашел что нужно сделать перемычку между gnd - средней точкой питания и gnd - выходом динамика, только не могу понять так это или нет? ибо почему-то такой косяк никто не исправил и нигде не написал большими красными буквами об этом, вот и как быть?
3 апреля 2018 в 17:42
Тыкс, не дождался ответа, замкнул земли(две точки gnd) на выходе - нуль вольт, при касании, закорачивании и прочими манипуляции с входными проводами - на выходе скачут какие-то милливольты (в пределах 10ти мв), после 5 мин во включенном состоянии все холодное кроме kse340/350 и те около 30-40 градусов. И да mje искал в магазах не нашел, посмотрел даташиты - они вроде аналогичны к mje.
3 апреля 2018 в 18:42
Извиняюсь что заваливаю Коментарии, как-то так оно само-собой выходит, после соединения точек gnd вроде все заработало, путем вращения двух подстроечников при замкнутом выходе на входе напряжение скачет от -10 до -19 мв, в основном -15 показывает. Я правильно сделал? Могу я теперь впаять оставшиеся полевики и подключать колонки? бадабума не будет? полевики - канечн не дешевые но колонки то дороже)
3 апреля 2018 в 19:24
Может бахнуть!ток покоя выставляется на выходниках,а не на усилители напряжение.Ноль на выходе выставляется со всеми транзисторами,что бы не бахнуло,надо включить через лампу,подрегулировать,если все ок, снимаешь лампу и дальше регулируешь до нужного значение
3 апреля 2018 в 19:56
Тыкс, посмотрел гайд по установке тока покоя усилителей. Собсенно выяснил что нужно добиться напряжения 1,2 - 1,3 В (30ма*(22ом+22ом)) в точках А и Б на схеме. И вот почему надо все усложнять, все же можно описать одним доступным предложением. Только у меня там аж 2,5В в крайнем положении пота. Ставить 20ком или есть еще хитрости наладки о которых я не знаю?
3 апреля 2018 в 20:50
Урааа! озарения продолжаются, опытным путем понял что установка симметрии означает - выставить 0 на выходе в спокойном состоянии, шикардос, подстроил - есть. Наверно поменяю подстроичники на многооборотные для точности, фух остался только вопрос с током покоя, чего ж так много, добавить сопротивления или все таки нужно где-то ошибки исправлять?
3 апреля 2018 в 21:01
замерь относительно общего провода напряжение на базах 15032-33 оно должно быть одинаковое 2.05 вольта на каждой
3 апреля 2018 в 22:15
настраиваешь резюком тока покоя
3 апреля 2018 в 22:21
ноль настраивается только одним подстроечником!!!!!! тот который на 200 ом. и смотри симметрию плеч на мдже 15032-33 по базам должно быть АБСОЛЮТНО ОДИНАКОВОЕ НАПРЯЖЕНИЕ ПРИ ЭТОМ НА ВЫХОЛДЕ НОЛЬ!!!! Если у тебя по другому то без замены некоторых номиналов не обойтись
3 апреля 2018 в 22:27
Спасибо за внятный ответ. У меня получилось так - на базе 15034 - 2,05 в. 15035 - 2,34в. Пот симетрии в крайнем положении, напряжения относительно друг-друга он меняет - но очень в малых пределах. на выходе - 40мв.
4 апреля 2018 в 0:05
Это дохрена.Меняя номиналы 3 резюка на транзах которые 15034-35 . Смотри схему 220 180 220 они на к-э.ставь 100 100 100 Ом
4 апреля 2018 в 7:15
Точнее 180 220 180
подзабыл уже))) меняешь на 100 100 100
4 апреля 2018 в 17:35
Поменял, настроилось, получил 2,05 как нужно, симметрия в поряде. запаял оставшиеся полевики, включаю - лампа на входе бп вспыхивает, радиаторы полевиков потихоньку греются за 5 минут градусов 40 набежало. На на базе 15034 - 2,05, как и было, 15035 - аж 5 в откуда 0_0 непонятно. Кручу-верчу поты - плече 15034 регулируется нормально, плече 15035 - ноль на массу - 5-3в и скачет. Подложки транзисторов изолированы.
4 апреля 2018 в 18:07
Теперь замении резисторы на базах которые 22ом запаяй вместо них 4.7ом А без радиатора было все нормально???
4 апреля 2018 в 18:35
Сними его .Рано ты его повесил ведь усилитель твой ещё не настроен))))))
4 апреля 2018 в 18:47
Да нет, я и так на радиаторе запускал, просто у меня было по 1 полевику в плече, я поменял резисторы 180 220 180 на 100 100 100. Все нормально настроилось, 2,05в на базах, симетрия идеально настроилась, запаял остальные транзисторы и все покатилось по…
4 апреля 2018 в 18:53
Повторил эксперимент с платой 2 канала, настроил, впаял остаток полевиков, опять mje15034 - 0,3v mje15035 - 3,8v
4 апреля 2018 в 19:12
меняй резы на базах, убери стабилитроны с затворов полевиков
4 апреля 2018 в 19:20
и еще там стоят 100 ом резисторы после стабилитроннов на затворы , убери их тоже ставь перемычку вместо них
4 апреля 2018 в 19:25
Правильно я понял, вместо стабов и резисторов 100ом перемычки кинуть? А за что отвечают стабилитроны в схеме, просто боюсь не погорит ли. Да и вообще физику происходящих с настройкой проблем хотелось бы понять)
4 апреля 2018 в 19:42
Перемычку вместо резистора!!!! Стабилитрон просто выпаиваешь нах он там не нужен ,он для ограничения напряжения на затвор полевика.100 Ом резисторы тоже ограничивают раскачку ролевиков без них лучше качает))))!!! В общем эксперементируй ))) это что у тебя даже с лампой полевики греются??
4 апреля 2018 в 20:30
Фу, блин, голова уже болит, гребаный усь. Убрал, перемкнул, 0,3в и 3,4 в может проблема где-то возле 15035? греются с лампой но не сильно, чуть выше комнатной температуры, греются оба плеча.
4 апреля 2018 в 20:43
Оборви питание на полюсе или на минусе и в обрыв воткни мультиметр или амперметр посмотреть какой он ток жрет
4 апреля 2018 в 20:59
Кондеры у тебя припаяны на 220пф на мдже 340…15035????
4 апреля 2018 в 21:08
Только-что вернул одну из плат к исходному варианту ради интереса) снял с радиатора, запустил - все полевики холодные кроме двух один в одном плече, другой в другом - что бы ето могло означать)
4 апреля 2018 в 21:09
блт, точно на 15035 есть 220пик а на 340м 100пик тупо не заметил сейчас припаяю, от я ракло блн, сто раз схему пересматривал а кондер не угледел
4 апреля 2018 в 21:13
Помню тоже канифолил мозг я с этим усилителем ))))) Схема не совсем верна эта из за этого косяка с номиналами не стабильна.
4 апреля 2018 в 21:31
Впаял кондер на 100 пик, ситуация кардинально поменялась. Теперь все с точностью до наоборот - mje15034 - 3v mje15035 - 0,3v ))))))))))))) а может такое быть из-за того что вместо irf510 я взял 540? Просто брал какой в магазине был.
4 апреля 2018 в 21:42
ЭТО НАПРЯЖЕНИЕ НА БАЗАХ ТАКОЕ???
4 апреля 2018 в 21:48
да на базе 15035 - 0,3 15034 - 3в. зато теперь греется только одно плече. пот симетрии кручу 15035 - 0,3 15034 - 5в.
4 апреля 2018 в 21:54
В ОБЩЕМ СДЕЛАЙ СЛЕДУЮЩЕЕ: С БАЗЫ МДЖЕ 340 ПОСТАВЬ КОНДЕР 47пф на обратную связь(есть на плате смотри) далее меняешь резисторы с 22 ом на 4.7 на базы 340- 350
откинь все лишние полевики оставь только два и выставь строгую симметрию как у тебя раньше было до запайки всей гирлянды !!! совсем не вдуплю что там у тебя творится
всю малину испортил))) отпишись потом как все это сделаешь
4 апреля 2018 в 22:17
47пф если нет ставь больше
4 апреля 2018 в 22:20
Вообщем сделал все так как сказали, резюки поменял, кондер поставил, гирлянду снял)) на 2х полевиках все настроилось с первого разу 2,05/2,05в на базах. ок втулил еще 2 полевика - фигня получается. Выкинул нафиг лампу, на бп защита есть а сгорит так и х с ним, нервы дороже. И вот запускаю - все выровнялось ток покоя в норме, полевики не греются, словом все супер. Единственное - должны ли mje-хи греться? а то все холодное а они не конечн не кипят но достаточно теплые.
4 апреля 2018 в 23:37
Ех, блит, парюсь я с настройкой, два полевика вставил - откалибровал, еще два опять калибровка,с каждой новой парой настройка усложнялась, но вот предпоследняя пара установлена, ток покоя в норме. ставлю последнюю пару - тыкаю мультиметром - 98в. 0_0 смотрю а на бп напряжение аж +-100. откуда хз. буду звонить творцу бп ругаться матом(
5 апреля 2018 в 2:21
Пусть греются это не кретично)))) Молдец чувак . Даже мне легче стало
5 апреля 2018 в 7:07
Народ, всем привет.
Кто собирал 125 ватт, подскажите, как звучит усилитель? Нормально?
Я настроил все! 0 на выходе, и токи покоя. Питается от 49в. на плече., 8оМ трех полосной нагрузки. Поет на первый “взгляд” нормально - звук чистый. Но все-таки есть что-то не то в звучании. Даже не знаю, как объяснить… Включаю погромче и долго слушать не могу, звук напрягает слух, хотя на той же самой акустике с муз. центра Sony хоть весь день могу слушать на всю катушку. Позвал знакомого звукорежиссера оценить, он говорит не хватает средних частот… Ради интереса гонял музыку с ноута, в плеере эквалайзером добавил средних, все равно не то…
После долгих экспериментов собрал другой усь, по другой схеме. На много лучше звучит. На той же самой акустике могу долго слушать и не напрягает.
Как и советовали на форуме, все детали ставил по номиналу. Единственное, выкинул 5.6 пиков, т.к. номинального не нашлось. В загашнике был 10 пик., но с ним усилок пел очень тихо!
В какую сторону мне копать? С чем я мог напортачить?
5 апреля 2018 в 8:48
Собирал не понравилось. Собрал 250.доволен всего хватает. Хотя автор утверждает что 125 модели показатели выше. У вас какая модель?
5 апреля 2018 в 17:04
нужно просто транзисторы музыкальные ставить и будет звучать кайфово
5 апреля 2018 в 21:17
И танцевальные конденсаторы
Как же без пары?
5 апреля 2018 в 21:40
5 апреля 2018 в 21:46
точняк

5 апреля 2018 в 22:03
Как сделать,чтобы в 2ом можно нагрузку?
10 мая 2018 в 21:53
собираешь усилитель класса D с драйверами можно ххоть 1 ом
10 мая 2018 в 22:43
в общем поделюсь своим и опытами))))) ВСЕ МОСФЕТЫ ПАРРАЛЕЛЯТСЯ БЕЗ ТОКООГРАНИЧИВАЮЩИХ РЕЗИСТОРОВ !!! РЕЗИСТОРЫ СТАВЯТСЯ ТОЛЬКО НА ЗАТВОР!!!!!!!!!!!!
НАГРУЖАТЬ УСИЛИТЕЛЬ МОЖНО И 2 ОМА ПРЕТ КАК ТАНК)))))))))АЖНО СВЕТ МИГАЕТ В ГАРАЖЕ !
7 июня 2018 в 23:19
Это бред!!! Не делайте так ,,:-P
8 июня 2018 в 21:43
Подозреваю что свет в гараже пропал. А танк задымил и взорвался. Ждем подробностей с нетерпением.
*BYE
8 июня 2018 в 23:10
9 июня 2018 в 18:25
Образно говоря теперь ты знаешь что такое езда без амортизаторов на бешеной скорости по бездорожью. Кулибин. Все равно желаю удачи.на ошибках учатся.
9 июня 2018 в 19:34
это был эксперимент)))))) если посмотреть к примеру плату усилителя с алиэкспресс на мосфетах котораря , так там не стоит никаких сопротивлений!! все трансисторы стоят в парралель а на затворах 100 ом сопротивления ))))))))))мне нужно было перенести мдж 15034-35 на один большой радиатор уж больно они сильно грелись , я его слушаю в основном не громко ))) ну и решил заодно с резисторами проэкспериментировать не пойму че за муйня))))))
10 июня 2018 в 12:26
Борис привет
у меня вопрос)) не пойму че за муйня ! в общем у меня на общем радиаторе сидит глухо общий провод .Все подложки заменил транзтсторы на корпус не звонятся непонятная фигня полоучилась

13 июня 2018 в 21:29
Руслан. Если бы этоподложка от выходных полевиков, то на радиаторе присутствовал бы плюс. Возможен с минусового плеча и то втом случае когда подключен динамик. Но ты ислючаешь пробой прокладки. Ищи в первичной сигнальной цепи. 10 ом сопротивление связано с общим проводом. Просто проследи среднюю точку блока питания. Может на плате стойки оказались заземленными.
14 июня 2018 в 23:25
Борис.Спасибо что отозвался))))))) в это был пробой подложек на плюсовой шине 3 штуки проколоты не люблю я этот номакон))))) заменил на слюду все у нее теплопроводность к тому же лучше.Вот так загадка откуда там взялась земля при пробое плюса в общем после замены все пропало )) там была земля лампа относительно нее горело на плюсе и на минусе ну а лампа есль горела так это еще и глухая земля
15 июня 2018 в 15:35
Номакон это надо понимать силиконовая прокладка.слюда лучше всего. Но иногда сыпится. Теперь применяют втропласт. Мягкий эластичный материал. Увидел впервые на автомобильных коммутаторах. Потом появились на импульсных БП. ТЕПЕРЬ даже электродвигатели (статор) ставят прокладки и гильзы при перемотке. Так что достать их не проблема. Температуру держат хорошо не коробятся.
16 июня 2018 в 12:39
Здравствуйте. Это наверное неуместный вопрос но все же что такое (OE) на схеме.
11 июля 2018 в 0:21
на какой схеме и в каком месте. Вобще аббревиатура ОЕ обозначает общий эмиттер.
11 июля 2018 в 12:02
ПАРНИ! кажись допер о чем спрашивает Tazman. это на монтажной схеме обозначены пятиватные сопротивления. вот так 0Е. буквой Е обозначается номинал резисторов в омах. в этих схемах всего 0,1-0,22ома. как с такими знаниями строить усилитель?

11 июля 2018 в 23:51
я вообще не вижу (OE) на схеме
13 июля 2018 в 23:20
Руслан! я же написал,монтажная схема. смотри на плату любая модель, кроме 1000 ват, на зеленом фоне, белые буквы. обозначены резисторы к выходным ключам 0,1- 0.22 ома. написано- 0Е 1, 0Е 22.
14 июля 2018 в 6:25
ааа теперь увидел
не обращал никогда на них внимания 
14 июля 2018 в 17:34
В общем ребята )) я слегка разочарован качеством звучания этого аппарата Только что спаял очень мощный д класс ну и соответственно послушал и сравнил ))) так он играет приятнее и мягче нет этих высоких навязчивых . А я то думал что у меня фильтр мозг парил вколонке
ну и соответственно долбит не по детски
30 июля 2018 в 20:36
Вопрос специального значения: какое должно быть напряжение питания выходного каскада усилителя (например, 125 или 250 Вт), чтоб амплитудное значение выходного напряжения было 220 вольт?
14 октября 2018 в 9:30
Уважаем товарищ. Что бы получить 220в амплитуды с данного умзч, вам трансформатор в этом поможет. Сначало на резисторе в 8ом измерте амплитуду умзч, затем поставте соответствующий трансформатор. Можно даже сделать и 1кВ амплитуды и транслировать музыку в соседнее село
27 ноября 2018 в 13:24
руслан поздравляю с долбежным усилителем! наконец ты добился чего хотел. ребята наступающим новым годом. пусть он будет лучше чем проходящий год. всем удачи. борис.
15 декабря 2018 в 0:09
Спасибо Борис!
На данном этапе борюсь с импульсным блоком питания на 4квт,для этого монстра
.Вас тоже с наступающим!!! 
23 декабря 2018 в 23:09
Здраствуйте. С новым старым новым годом.
Я буду собирать 2 по 250ВТ. Но добавлю по 1-3 трансу в плечо. Понижу питание вольт 50-60.
)
Снизит ли это КНИ?
Хватит ли 1 киловатта питания для 2-х таких усилков?
И +- 50 вольт, Это 100 вольт со средней точкой?
(Просто двухполярное питание вызывает проблемы
P.S. Не могу зарегаться на сайте. Это исправят ?
16 января 2019 в 12:35
Саня от снижения питания ты не измениш коэфицент гармоник, питать схемы надо так как указано на схемах. для питания усилителя по схеме 250вт +-70в нужно иметь переменное напряжение два по 49в, 1кВт мощности трансформатора это перебор даже для 2х каналов, и давно уже на всех форумах говорится что использовать трансформатор мощнее самого усилителя совершенно не нужно, да и не выгадно, 250вт усилителя это не постоянная мощность она возникает только во время пиковых значений!!!!!! Есть замечательная программа расчета блока питания УМЗЧ ( Power suply for power amplifier) скачай и посчитай и получиш правильный блок питания!!!!!!!!! УДАЧИ !!!!!!!!
16 января 2019 в 15:51
Скажите пожалуйста при 4х Омной нагрузке в125 Вт версии ничего менять не нужно?
11 февраля 2019 в 10:30
Да вроди бы ничего менять не нужно, можно снизить питание до +/-35В и одну пару выходную выкинуть
11 февраля 2019 в 11:00
Если кому надо список 125Wt 2 схема то вот:
Транзисторы:
MPSA92 x2 шт.
IRF 510 1 шт.
IRF P240 x4 шт.
MJE 340 1 шт.
2N5401 1 шт.
Диоды: 1in4007 2 шт.
Стабилитрон 12 V 2 шт.
Рэзисторы:(указаны номиналы, мощность(примерная) и кол-во)
10 1W 1шт.
10 0.25-0.5 W 2 шт.
0,22 мощные) 4 шт.
330 0,25-0,5W 5 шт.
1K 0,5W 2 шт.
3.3K 2.2K 2.7K 0.5W по 1 шт.
680 560 0.25-0.5W по 1 шт.
27K 0.5W 2 шт.
Подстроечные
10K
1K
Конденсаторы:
2200uF 63v 4шт полярный
1000uF 63V 2шт полярный
470uF 63V 1шт полярный
470uF 16V 1шт полярный
100uF 40V 1шт полярный
1uF 2шт
5.6pF 1шт
100nF 4шт
220pF 1шт
100pF 1шт
470nF 2шт
Вроде ничего не забыл.
15 февраля 2019 в 18:12
приветствую всех радиолюбителей вопрос по 500 ватному усилителю.Схема и платы отличаются по чему собирать?НА mje15035 стоит резистор на180 ом на плате его нет.он нужен или нет ?Boris выручай
23 апреля 2019 в 22:14
монтажная плата тоже отличается от выложенной платы в лайоте как быть
23 апреля 2019 в 22:18
Оно есть! Возле стабилитрона 12В на монтажной плате. Сопротивление 180 Ом.
25 апреля 2019 в 7:42
Делюсь экспериментом.
Собрал усилитель мощности 125 ватт по базовой схеме.
Питание +/- 44. Все прекрасно заработало.
Завалялась кучка IGBT IRG4PC50UDPBF. Решил их попробовать. Все завелось и работает. Спасибо авторам за схемы.
21 мая 2019 в 17:36
собрал плату на 500 работает но выходная мощность маленькая,посоветуйте пожалуйста в чем может быть дело ,где копать?
27 мая 2019 в 19:23
заранее говорю что с питанием все нормально
27 мая 2019 в 19:25
Юрий , а подробнее)))??? питание,нагрузка , сколько выдает ,ключи )
27 мая 2019 в 22:24
Руслан извини не видел твоего комента на микросхеме почемуто не показывает.Транс 1500вт 2 по 70вольт,4 кандера по 4700 ,на выходе 95 вольт.Симметрия плавает но близкая к нулю,ток покоя 0,04 с другой стороны 0,03 точнее настроить не могу.Подключил нагрузку тен на 16ом на вход генератор 1000гц.Проверяю мультиметром 16вольт.Подключил колонку 30вт не может ее прокачать,играт нормально.Вопрос в чем причина?
3 июня 2019 в 12:42
Земли везде соединены ? Сигнальная ,силовая. Я этот усилитель еще в том году на запчасти пустил)))) напиши мне на почту rus.yackovlev2012@yandex.ru разберемся))
4 июня 2019 в 7:28
Приветствую всех участников этого интересного проекта!
Решил собрать 1000вт схему. На “подвиг” потянуло ещё прошлым летом. Вытравил платы, намотал трансформатор, спаял софтстарт,схемы умного вентилятора, один канал… потом обстоятельства отвлекли, и только этим летом я опять вернулся к прошлогодней идее. Закончил блок питания, обвесил гирляндой кондеров по 80т на плечо. получилось при =230в входящих -93в на выходе.Софт старт работает 2-4 сек задержки. Теперь будет задача наладить схему в работу. Транзисторы подбирал попарно. В предварительном усилении получилось, а на раскачке не очень совпадают коэфицикнты, разница около 100 (по памяти. У меня есть вопросы 1) можно ли с впаянными ИРФП250 (но без резисторов 330 ом) без радиаторов подключать через 100вт лампочки?? Ток маленький, но и полевики не дешевые. Потому как впаивать каждый ИРФП,- т.е. открутить плату от радиатора, припаять,просверлить, нарезть резьбу и это под каждый элемент этой “гирлянды” очень геморно и по по времени.. 2) На основной схеме указаны поразному земли. на входе и общая земля через резистор 10 ом. Их не надо объединять? 3) Надо ли на ИРФ510 радиатор, я его на картинках не вижу, но о нём пишут на форуме. 4) На плате (в PDF) базы транзисторов SA92 соеденены с сигнальной землей через спараллеленые конденсаторы 0,47мф на схеме этого нет
1 июля 2019 в 17:19
Игорь. придерживайся принципиальной схемы. там нет ошибок.на фото транзисторы на раскачку установлены на общий радиатор.можешь этого не делать, укрепив их, и 510 на отдельном радиаторе. 330 ом с затворов снимать нельзя. потому что полевики могут открыться и от прикосновения руки. и не закроются пока на затвор не попадет отрицательное напряжение. о коэфициенте. подобрать на раскачку пару трудно потому что транзисторы разной проводимости. амплитуды конечно разные но в итоге все выравнивается. смотрел по осцилографу. лампы 100 ватные надеюсь включаешь по постоянному питанию унч после кондеров.так не страшно даже короткое замыкание. но урезано по мощности. когда все будет налажено их заменишь на 150 или 200 ват обкатать и снять замеры этого достаточно. измерить ток на каждом ключе можно на выводах 0.22 ома. тестер на миливольты и если все ключи открываются одинаково то и напряжение будет одинаковым по всему плечу. по другому плечу тоже самое.вроде бы все сказал. ничего объединять не нужно и конденсаторы по 4 вопросу тоже. все по принципиальной схеме не зависимо первый вариант или второй. удачи.
2 июля 2019 в 22:45
Спасибо Борис за отзыв и верность этому проекту. Схему собираю первую в авторском варианте. Мне она показалась более правильной, хотя решил поставить полевики более мощные IRFP250. С MJE13034-35 проблематично, нашел, но с выбором - увы!…, вместо MJE340-350, только KSE340-350. На форуме кто то уже их ставил, вот конкретики, что работают ли, не помню. По даташиту аналогичные. Все транзисторы подбирал по Н21е. Резисторы 330ом тоже.(разброс приличный). Резисторы 0.22ом сдвоил, получилось по 0.11ом. Я понял, что при настройке можно обойтись без крепления тразисторов на радиаторы. Я понял, что ток покоя мерять на резисторах 150ом на эмитерах MJE340-350? при замкнутом входе. Конденсатор (”танцевальный”) пленочный на 1 мф(вместо двух 0.47) убираю. По землям понял, иначе - зачем тогда на входе резистор на 10ом? Писали, что для первого подключения лучше ограничить напряжение до 70 в, может и лампочки взять 25-40вт? при 100вт лампочке- 100:70= 1.42А. не много для первого включения?
3 июля 2019 в 14:49
Игорь. начнем с конца. может уже и додумался где ошибка в расчетах. я о лампах. 100 ватная лампа рассчитана на 220 вольт напряжения. и ток у нее 100/220=0.45а. так что при напряжении 93 вольт ток будет еще меньше. так что 150- 200 ват подходят к испытаниям. MJE340-350 можешь менять на другие. главное что бы они были на такое же напряжение. 330 ом разброс не критичный. они не влияют на напряжение а на ток. полевики не биполярники им ток не нужен,а напряжение. 0,22 ома паралелить не стоит. это своего рода электрический амортизатор для транзистора и защищает его от ударного тока. одного резистора 5 ват достаточно. он же и предохранитель в какой то мере. настройку, ток покоя и симетрию замеряю на цепи питания, включив последовательно 2 амперметра или два китайских мультиметра (838). можно обойтись и одним но переключать и сравнивать не охота. а так видно все и сразу, понятная картинка. плюс вольтметр на выходе для установки 0. думаю возникнут еще вопросы, то лучше использовать емейл. на форуме есть мой адрес картинки надо будет прикрепить или схему на сайте это долго из за модератора . так что еще раз удачи. пиши. начинать первое включение и настройку лучше с одной пары транзисторов. и если все заработало и в параметрах, запаять остальные ключи.
3 июля 2019 в 20:04
Нет, скажу честно, насчет ламп не успел… Мультиметры приобрел уже. Ключи придется выпаивать. А с резисторы точно как предохранители…на софтстарте горсть выкинул, что и сподвигло их спаривать.
3 июля 2019 в 22:59
не понятно, почему они горели? если там были ключи то придется их отправить вместе с резисторами… софстарт нужно проверять отдельно. оно питается 12 вольт. реле с задержкой. и по началу без нагрузки. когда все заработало можно подключать.
4 июля 2019 в 0:01
в схеме софта два нагрузочных резистора 5вт по 22ом последовательно. так вот один из них при каждом включении умирал. нагрузка была 40т.мф на плечо. Поставил 10 вт.-е резисторы - заработало, но очень грелись при включении. Поставил вместо двух по 22ом/10вт один переменник проволочный на 68ом/50вт. все ок. в планах собрать полноценный усилитель на два канала, емкость электролитов в БП догнать до 100т на канал.
4 июля 2019 в 10:10
6 июля 2019 в 9:05
Займись силовой электроникой
тогда 100 тыс мкф на канал не потребуется)))
6 июля 2019 в 11:05
Спасибо за поддержку Руслан. Ну не всё сразу. Сначала вот пришлось “жонглировать” 16кг кольцом, когда ручки ослабнут - тогда будем включать мозг… А если серьёзно, то надёжность в этом девайсе для меня на первом плане. Признаюсь, ИБП пока собирать не приходилось.
6 июля 2019 в 16:20
После сборки своего первого импульсника желание пропадет жонглировать 16 кг кольцами:-D навсегда Представляешь мой девайс))) мощностью 2500вт не весит даже и 10 кг :-)плюс защита от перегрузки питание стабилизированное
6 июля 2019 в 21:20
Я таких достижений скорее не достигну. Основная моя работа не связана с радиотехникой, хлопотная и радиолюбительство - мой отдых от всего. Сейчас надо победить пока эту схему. Хотя, конечно, интересно очень будет увидеть Ваш девайс. Может организовать форум по этой теме? Я же собрал по печатной плате рекомендованной ранее. Начал рисовать свою, но работа не давала сконцентрироваться, а когда увидел предложенную готовую печатку решил воспользоваться ей. Эта печатная плата: что то между первым и вторым вариантом. Борис настоятельно рекомендовал не отходить от принципиальной схемы, но т.к. все было уже готово, решил попробовать включить.
Итог: лампы по 100вт горят в пол накала, ток в обоих плечах за лампами 0.25а. Ничего не дымит не греется, сначала подключал на 70в, потом поднял до 93в. Вход закорочен, на выходе постоянка около 0.5в и не реагирует…, на резисторах 150ом MJE15034-35 токов 0…
Вывод: привести схему к авторскому варианту. Потом продолжать опыты
7 июля 2019 в 9:28
Привет парни!Борис приносит свои извинения, просит обратится в личку, так как не может сюда ответить borisivanoviv@gmail.com
7 июля 2019 в 11:52
Ток покоя 025а слишком велик это 250ма тебе нужно 25ма тоесть 002 и 05в на выходе тоже много нужно 001в
вроде так
7 июля 2019 в 13:24
Да 250ма это не 25…буду разбираться может где и + накосячил, потому как на регулировки не реагирует. спасибо vajd обязательно воспользуюсь.
7 июля 2019 в 13:55
Монтажная плата на 1000вт предложенная вначале это какой то гибрид между 1 и 2 вариантом. Об этом говорил Павел ЕКБ в 539 коментарии. И даже более, там отсутствуют резисторы на эмитерах первого каскада . Эмитеры обоих SA92 закорочены друг с другом, что не соответствует ни одной из двух схем. Это уже из 250вт и 125вт серии. вот каша-малаша и получается… А вот положительных отзывов по монтажной схеме не видел. Или я ошибаюсь?
8 июля 2019 в 7:57
Почему. Два резистора по 100 ом соединяются с 33ком. Отлично видно на пдф. Исполнена по первому варианту.
8 июля 2019 в 11:26
Приветствую участников форума. Я собирал схему 1000вт усилителя в авторском варианте. Хочу поделиться своим опытом. Сначала мне понравилась монтажная плата первая(удлинённая), показалась более компактная. Собрал, только вот симметрию так и не смог установить. Регулировкам не поддавалась. Монтажная схема только частично похожа на авторскую, там есть различия. Идти от обратного и рисовать схему принципиальную из монтажной…. в общем потратив несколько вечеров плюнул на все это дело. За вечер вытравил плату по другому (широкому) варианту, на следующий день из оставшихся деталей(на второй канал) собрал усилитель без ключей. Симметрия, ток покоя, все оч быстро настроилось. По току покоя заменил подстроечник 10к в цепи ирф510 на имевшийся у меня 50к. Падение напряжения на резисторе 150ом выставил 1.3в. Подключил небольшой динамик через резистор 7.5ом(другого не нашлось) и вот те счастье! -музыка в приличном качестве. Сначала подкинул по паре ключей, музыка усилилась. Решил впаять все остальные, всё равно вся конструкция через лампочки. Вывод авторская схема рабочая на 100%. единственны минус широкой платы нужен радиатор шириной 17см. Видел на форуме ранее что узкая монтажная схема завелась сразу, ну вот у меня никак…не ожила. Большое спасибо Борису за его активное участие в форуме и всестороннюю помощь всем неопытным радиолюбителям(мне в том числе)В общем собирайте всё работает. Я заканчиваю плату защиты АС и продолжу испытания далее.
27 июля 2019 в 17:39
Здравствуйте, мужики подскажите пожалуста или ткните носом на ссылку необходим софт старт для трансформатора на 4 кВт, собираю усилитель на 3 Квт, намотал тор здоровенный и теперь думаю как его с кондёрами запускать чтобы свет в доме не вырубало. Спасибо….
3 октября 2019 в 23:47
Владимир. ничего особенного придумывать не нужно. обыкновенное реле времени с задержкой на включение или отключение,что больше нравится.если в сетевой обмотке то одно гасящее сопротивление. но и во вторичной цепи делается только к выпрямителю переменка 2 полюса в разрыв. среднюю точку можно не учитывать. так даже лучше. понадобится меньшее сопротивление для гашения тока. можете объединить все это дело. в первичную цепь 3 сопротивления один канал по сети а 2 по выходу. обыкновенное реле на 3 полюса. думаю ход мысли понятен.
5 октября 2019 в 22:50
Я понял, спасибо за ответ Борис….
6 октября 2019 в 3:25
Мужики, почти довёл до ума лейку платы усилителя на 1000 ватт, есть те кто сможет проверить правильность номиналов, весь интернет перерыл и что смог дорисовал, помогите пожалуйста кто уже собирал схему на 1000 ватт, интересуют номиналы резисторов и конденсаторов в основном, с транзисторами вроде разобрался но не уверен…
Спасибо..
Ссылка на печатную плату: yadi.sk/d/S8_UhAZ73xj0qA
14 октября 2019 в 2:31
Перезалил, прозевал нарисовать один конденсатор
yadi.sk/d/E3WALfqRx5pV7w
14 октября 2019 в 2:58
Владимир, номиналы всех компонентов указаны на принципиальной схеме. вам нужно самому нарисовать шелкографию.это хлопотно, но вы сами выбрали этот вариант. если справитесь быть вам мастером!
15 октября 2019 в 23:58
Хелп, я делаю расчеты по схеме на 125 вт, я так понял, что напряжение в 50 в, рассчитываю мощность рассеивания, со всем вроде норма, но беру на 0.1 ом, и там выходит 25 000 вт рассеивания, это же не должно быть так? Там резистор по габаритам выходит в ~60 см
24 декабря 2019 в 12:52
Здравствуйте! Кто-то еще собирал данный усилитель, есть вопросы по настройке.
5 марта 2020 в 23:56
И снова здравствуйте!
Ну что же, хорошо когда есть первопроходцы по сборке данного усилителя. После прочтения комментов вопросы с отстройкой отпали, хотя и есть нюансы, кто как выставляет ток покоя….
Из всего выше прочитанного делаем основные выводы:
1 - Обязательно подобрать транзисторы по коэффициенту усиления.
2 - Проверить номиналы деталей которые собираемся запаивать.
3 - Настраивать усилитель и первое его включение производить с одной парой выходных транзисторов обязательно установленных на радиатор, пускай даже не большой, а так же на этот радиатор разместить транзистор термостабилизации IRF 510.
4 - Подключение нагрузки производить или через плату задержки или же подключать ручками после подачи питающего на усилитель.
И так все собрано, все радиокомпоненты проверены, подстроечные резисторы тока покоя и симметрии установлены в среднее положение их номиналов. Подключаем питание, никаких лампочек, приборов по измерению тока в цепях питания…. ничего не пылает, не горит, нет взрывов )) Питание в моем случае +\- 85 вольт.
Это я отстраивал версию на 500 ватт!
Подключаем мультимерт на выход и производим контроль нуля на выходе, делаем это с замкнутым входом усилителя на землю, он естественно отсутствует, в моем случае это 115 милливольт, уменьшаем сопротивление подстроечного резистора по схеме он на 200 Ом до 71 ома и получаем на выходе +/- 1 милливольт, отличный результат.
Далее подключаем мультиметр параллельно истоковому резистору 0.22 Ома одного из транзисторов IRFP240 и наблюдаем падение напряжения в 0 милливольт, отлично. Далее подстроечным резистором на 10 кОм нам нужно установить ток покоя на пару транзисторов равным 25-30 мА. Вращаем резистор очень медленно до уменьшения его сопротивления до 1.8 кОм и наблюдаем рост напряжения падения на резисторе 0.22 Ом, напряжение падения выставляем 5-6 милливольт, контролируем напряжение падения на втором резисторе плеча, суммарно напряжение падения на двух резисторах должно быть в пределах 11 милливольт. У меня на положительном плече 5.75 милливольт на отрицательном 5.25 милливольт, на этом и остановился. Ток покоя мы выставили, контролируем еще раз выход на наличие ноля, при необходимости подстраиваем, но обычно он сильно не уходит после установки тока покоя.
Подключаем акустику, подаем звуковой сигнал и наслаждаемся проделанной работой.
Еще одна из рекомендаций - добавляете транзисторы выходного каскада по парно, 1 пара на которой настраивали, потом ставим вторую пару и опять контролируем все напряжения, ноль на выходе и ток покоя (напряжение падения на резисторах 0.22 Ом).
Хочу отметить что схема на 1000 ватт и 500 ватт полностью работоспособны и заводятся с первого включения при условии что все номиналы соответствуют заявленным на схеме и нет ляпов при монтаже.
Так же хочу обратить внимание что в ПДФ файле для усилителя на 500 ватт старая версия печатной платы, там отсутствуют на плате резисторы номиналом 100 ом с эмиттера транзисторов MJE15035\34, но все это можно исправить не переделывая даже печатку, просто перерезать несколько дорожек на плате и просверлить лишние отверстия….
Диод 1N4007 который стоит параллельно резистору в эмиттере MJE15035 не нужен при применении в выходном каскаде MOSFET транзисторов. Так же есть версии плат с присутствующим конденсатором на 47 пф он так же не нужен, и два диода которые на платах есть и имеют обозначение 148, стоят параллельно конденсаторам 100 nf и 470 мкф. Обязательно устанавливать конденсаторы 220пф и 100пф непосредственно в близости транзисторов MJE340 и MJE15035 !!!
Настройка 1000 ватного экземпляра такая же как и 500 ваттного. Никаких проблем не возникло. Отстроено 4 ре платы, 2*500 и 2*1000
Всем удачи в повторении сего чуда девайса ))
6 марта 2020 в 14:15
Здравствуйте уважаемые радиолюбители, смотрю на статью и схему, и решился собрать усилитель на 125 ват для дома мне и этого хватит, не концерты же устраивать) так как опыта в чтении схем у меня не большой, от слова совсем, хотелось бы попросить у вас помощи в состевлении списка комплектующих (ну не могу я понять что где) был бы очень презнателен, так как новичок в этом деле, было дело собрал зарядное для аккумулятора, но это другая история, теперь вот хочу так сказать осуществить мечту детства, собрать усилитель, а ещё если кого не затруднит или уже есть схема платы в lay формате, помогите новичку осуществить мечту)
8 марта 2020 в 9:18
Здравствуйте!
KRUSTY, перечень радиоэлементов:
Постоянные резисторы мощностью 0.25-0.5 ватт
27 кОм - 2 шт
560 Ом - 1 шт
680 Ом - 1 шт
18 кОм - 1 шт
1 кОм - 3 шт
2.2 кОм - 1 шт
2.7 кОм - 1 шт
3.3 кОм - 1 шт
330 Ом - 4 шт
10 Ом - 1 шт
Постоянные резисторы мощностью 1 ватт
10 Ом - 2 шт
Постоянные резисторы мощностью 5 ватт
0.22 Ом - 4 шт
Подстроечные резисторы
1 кОм - 1 шт
10 кОм - 1 шт
Конденсаторы электролитические
470мкФ на 16 или 25 вольт 1 шт
100мкф на 63 вольта - 1 шт
470мкФ на 63 вольта 1 шт
1000мкф на 63 вольта 2 шт
2200мкф на 63 вольта 4 шт
Конденсаторы постоянной емкости
1мкф на 50 вольт - 2 шт
220пф на 50 вольт - 1 шт
100пф на 100 вольт - 1 шт
5.6пф на 50 вольт - 1 шт
100нф на 63 вольта - 2 шт
100нф на 250 вольт - 1 шт ( в RC цепи, там еще динамик нарисован )
470нф на 63 вольта - 2 шт
220нф на 63 вольта - 1 шт
Диоды и стабилитроны
1N4007 - 2 шт
1N4742A (12V) - 2 шт
Транзисторы
MPSA92 - 2 шт
MJE340STU или KSE340STU - 1 шт
IRF510PBF - 1 шт
IRFP240PBF 4 шт
Вроде как ничего не пропустил, плату посмотрите в архиве в начале статьи.
Но я бы на вашем месте собирал по схеме для 250 ватного усилка, просто уменьшил бы число выходных транзисторов.
8 марта 2020 в 12:10
День добрый!
Собрал усилитель на 125W по этой схеме https://clck.ru/MPHZB ( сокращенная ссылка на схему ) Вместо транзистора 2N5401 поставил аналог MPSA92, подаю питающее двухполярное напряжение 50V и на выходе динамика присутствует напряжение 47,5V. В чем может быть проблема, открыт транзистор и пропускает напряжение? Как исправить? Мерил на общий Gnd и выход динамика.
9 марта 2020 в 18:18
Добрый вечер! Какой площади нужен радиатор для усилителей 125 и 250 ватт???
2 апреля 2020 в 16:35
Подредактированная более менее нормально плата в формате lay + pdf на 1000 ватт если кому надо
yadi.sk/d/b-PF717LuWmJLw
9 апреля 2020 в 21:32
На 250Вт печатная плата отличается от той, что показана на картинке. И от схемы отличается
23 июня 2020 в 16:37
Добрый день скажите пожалуйста вроде все настроил, на выходе 2-4 мВ, но вот симметрия 20млА, а второй 25млА, схема 500ватт, питание +/- 96 вольт получилось, ни чего сильно не греется, звук есть проверял, впаяно 8 из 12 транзисторов, собираю на IRFP260?
16 мая 2022 в 11:48
Здравствуйте! Дмитрий, так и будет если транзисторы вы не подбирали выходные и особенно если они из разных партий.
18 мая 2022 в 22:30
GLA всё это фуфло, неправильный совет )) там другой косяк
19 мая 2022 в 7:05
А вообще, не стоит на эту печку тратить столько ролевиков.
19 мая 2022 в 7:09
на схеме у 1000 ватника? нет электролитов между мосфетами и на печатке нет. а на готовой плате есть. фокус-покус?
29 июля 2022 в 21:24
Так всё-таки скажите кто знает, разница в 5 млА это критично или можно оставить так??? Выходные транзисторы с одной партии, покупал давно 20шт, старался подбирать из них как можно ближе.
12 декабря 2022 в 14:46
здравствуйте господа! не стал курить все коментарии,но так понял что многие тут ни первый год с паяльником и знают свое дело. меня интересует
1. сколько на сегодняшний день обойдется по запчастям данный усилитель (х2) так как на 2 канала.
2. какая будет себестоимость импульсный бп под данный усилитель?
3. те кто собирали данный аппарат сколько бы взяли за сборку под заказ?
4. ну и самое главное,имеет ли смысл заморачиваться или проще купить готовый концертный усилитель с мощностью 1000вт/канал?
2 ноября 2023 в 21:02
±±
Всем привет любителям радио и самоделок! Давно не был на этом форуме. Мною повторялись модель 500 ватт еще в 2015 году, заработало с первого раза без каких-либо мучений и танцами с бубном. Тогда подсказал мне по настройке УМЗЧ Boris участник этого форума, за что ему огромное спасибо. Выполнив правила сборки, проверки и подборки компонентов, на наличие косяков в пайке, а также элементарные правила настройки УМЗЧ. Звучанием был удивлен, очень понравилось. Да и еще, по входу конденсаторы ставьте хорошие пленочные.
При возможности хочу повторить еще вариант 1000 ватт. Но то, когда деньги появятся.
Хочу выложить ссылку на печатную плату 500 ватт с уже убранными ненужными компонентами таких как 47пф, диоды 1N4148, так же с нанесенными на плату компонентов как для удобной сборке и нанесения шелкографии, металлизацией и архив с гербер файлами для заказа, например с Китая плат. Еще в архиве есть схема и печатная плата предварительного каскада, буфера для включения, например этих усилителей в МОСТ, с коэффициентом усиления 1. Хотя эту схему буфера можно применить к практически любому усилителю. В этом же архиве Гербер файлы на обе платы. Буферный каскад нуждается в двухполярном питании ±12v, или по схемы с параметрическим стабилизатором на стабилитронах, ставя токоограничивающие резисторы 1 кОм или 2 кОм, можно подключить к основному питанию, но до 80 вольт в плечо. 1кОм ±15-30 вольт, 30-80 вольт 2 кОм. Лучше отдельный блок питания или обмотка на трансформаторе на ±12 вольт после диодного моста и конденсаторов. В таком случае вместо токоограничивающих резисторов, просто запаять перемычки. Ссылка на архив: https://disk.yandex.ru/d/9Uxy4av-yPi7-Q
Надеюсь, админ пропустит. Всем удачного повторения этих хороших усилителей и спасибо автору этой статьи за выложенные схемы.
31 декабря 2023 в 10:14
Еще архив с печатной платой 1000 ватт по самой первой авторской схеме, с исправлениями печатной платы из архива форума под четкие соответствия схемы, с нанесенными компонентами, немного уменьшенными размерами ПП, заданными диаметрами отверстий под компоненты, утолщения дорожек, пяточков, металлизаций отверстий где должны стоять перемычки и архив с GERBER файлами для заказа плат с Китая. Где перемычки на топовой стороне, стоят дорожки в случае заказа с Китая. С помощью ЛУТа или фоторезистивного изготовления платы, второй слой можно не делать, а впаять перемычки самостоятельно. Архив: https://disk.yandex.ru/d/q-4TL7masuEbCQ
7 января 2024 в 13:35
Всем привет! С прошедшим Новым Годом и с сегодняшним Рождеством Христовым!!! Крепкого здоровья, мира, добра и успехов в добрых делах!!!
Давно не был на этом форуме. Было некоторое время, я занялся редактировать печатные платы в LAY формате с нанесением компонентов, вообщем приведением в Божеский вид и исправлениями четко под схемы УНЧ 500 и 1000 ватт(авторский вариант). 500 ватт рисовал сам с трафарета PDF, а 1000 ватт скачал с форума из архива и редактировал ее. Комментарии с ссылками выложил здесь на форуме, в архиве так же схема и печатная плата на ОУ TL084 BRIDGE PREAMP для включения этих усилителей в мост с КУ 1. ОУ можно поставить подороже вместо TL084, но то уже кто как решит. Комментарии, их пока не одобрили. Надеюсь одобрят, что упростит сборку следующим радиолюбителям которые решать собрать эти замечательные УНЧ
7 января 2024 в 13:50
Спасибо, Igor! Опубликовал
.
9 января 2024 в 23:11